�����ٰ��У��oϢ�B�����Ǡ����qPSC���ļ����nj��������ԴٽY���M���������|���P�I�¼������ٰ�������PCC���ͼ���B�����Ǡ����aPSC��֮�g���p�_���µ��w�S���W�j�γ���һ�����s���[���h����TME���������K��ˎ����f�ͺ͝B�������о�����aPSC���J����Խ����g�|���w�������w�������Ķ�����ˎ����ٰ��M���Ĺ�ע��Ȼ�����R��ǰ�о�������aPSC�������ӿ����ٰ��Mչ��������ٰ����u���D�Ƶ��L�U�����˸������ٰ����ί���������Ҫһ�N���PCC-PSC���_�IJ������ί����ԁ팍�FPSC�oϢ�B�֏͡����|���ܺ����ٰ������ί���
���գ��Ϸ��t�ƴ�W�齭�tԺ���Y�A�����c���ӞI�������n�}�M��������Adv. Funct. Mater.���ڿ��ϰl�����}����Parallelism to Conquer: Binary Supramolecular Peptide Amphiphiles Launch Synergistic Stromal Reprogramming to Remove the Baffle in Pancreatic Cancer Therapy��������(DOI: 10.1002/adfm.202203767)��ԓ�о�ͨ�^��Ԫ�������ă��H��(PAs) Met-PepA-��PGA��ATRA-PepB-��PGA�����M�b��������һ�N����ƽ��ˎ���f��ϵ�y(CoA-A&B-��PGA)�������ܵ����ٰ��[���h���У�CoA-A&B-��PGA����ͬ�r����PCC��PSC��ͨ�^Met��ATRA�ąfͬ���ã����F��PCC�Է��ڽ錧��PSC�������ƺ�ֱ���oĬaPSC���pͨ·PSC�oϢ�B�֏͡�ԓˎ���f��ϵ�y�����SPCC/PSC������ͮ��N��ֲģ���б��F���ߝB�Ժ͏��ۼ��ԡ�����Ч�oĬaPSC���ؾ��̴ٽY���M���������|����؞�ϻ����@�����������ٰ������L�����⣬�@�Nˎ���f��ϵ�y�ڙz�y���ߘӱ��е����ٰ������@ʾ���߶ȵ��خ��Ժ������ԣ��������˽����ٰ��ľ����ί��ṩ���µ�;�����Ϸ��t�ƴ�W�齭�tԺ���|����ʿ�����µ���һ���ߣ��齭�tԺ���Y�A���������ӞI���������Ϸ��tԺ�z����ݸ����������µĹ�ͬͨӍ���ߡ����n�}�õ��������ش���Ѓx�������Ŀ��������Ȼ�ƌW������Ȼ���W�������c�Ŀ��������Ȼ�ƌW�������꼰�����Ŀ���V�|ʡ���A�͑��û��A�о�����ȵ�֧�֡�
(1) ��Ԫ�������ă��H����PAs�����OӋ�c�Y������
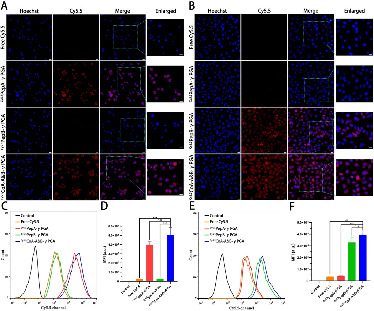
(2) PAs�քe��PCC��PSC�����İ���������C

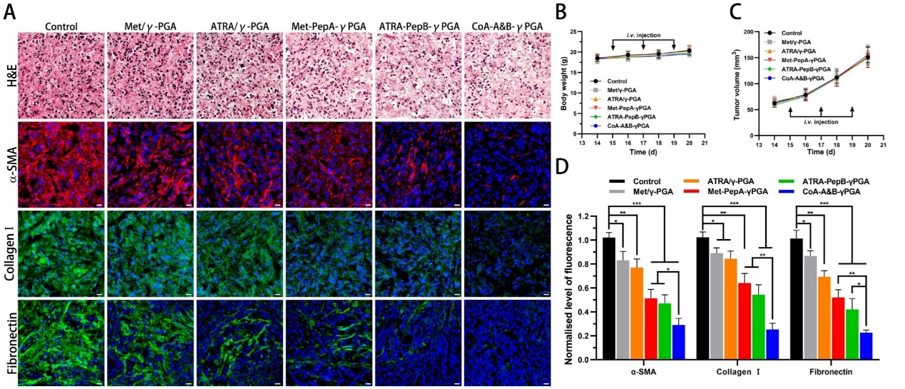
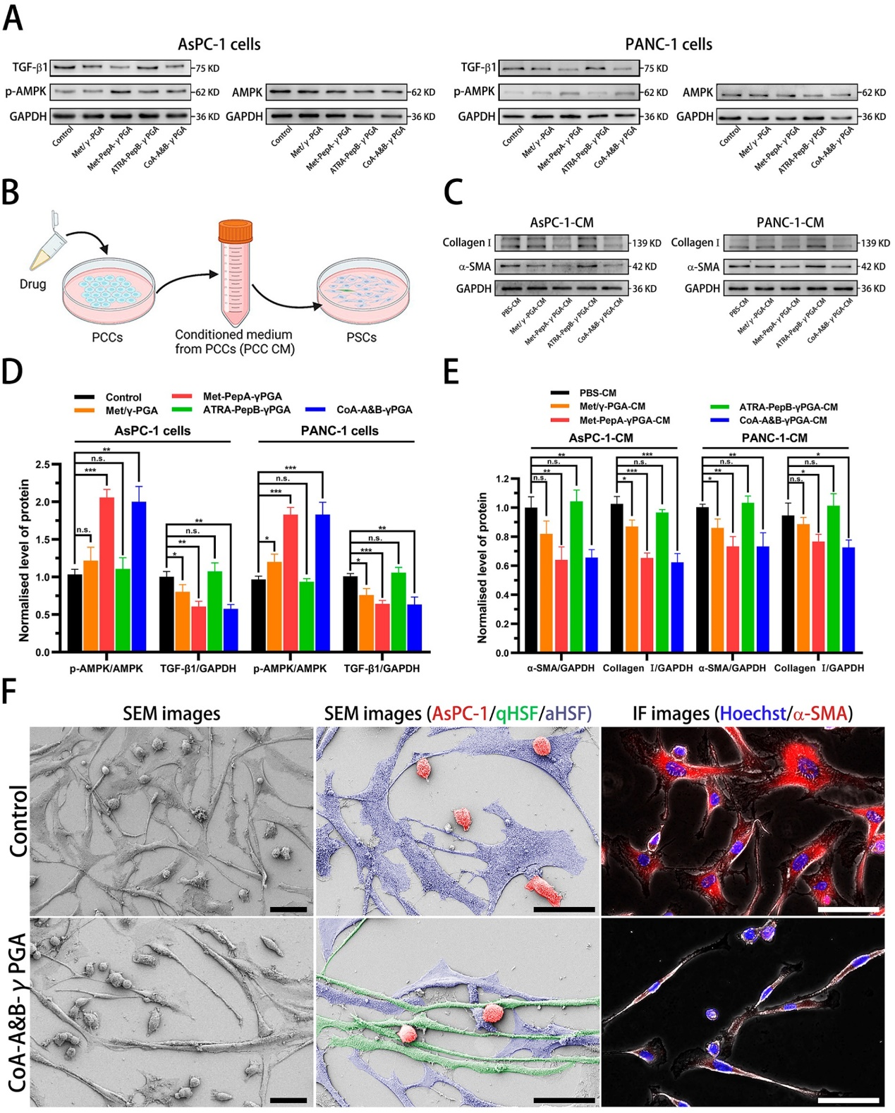
�D4���w��ͨ�^ATRA�f�ͻ֏�PSC�oϢ�B��A) �c��ͬPAs����48С�r��hPSCs��֬�ε����_�tȾɫ�����e�zԭ�������ǼtȾɫ���Լ���-SMA��I���zԭ���ס�III���zԭ�����w�S�B�ӵ���IFȾɫ��B���c��ͬPAs����48С�r��hPSCs�е���-SMA��I���zԭ����ˮƽ�M��Western blot������C����hPSCs��������-SMA��I���zԭ���ױ��_�M�ж���������

�D7. Ƥ��AsPC-1/hPSC���N��ֲ���е�PSC�oϢ�B�T���ͻ��|�{����A) Ƥ��AsPC-1/hPSC�[����Ƭ��H��EȾɫ����-SMA�������zԭ�����w�S�B�ӵ���IFȾɫ��B) ���ί����g�O�yС����w��׃����C) ���ί����g�O�y�[�����L������ D) ��������Ƥ��AsPC-1/hPSC�[����Ƭ��������-SMA�������zԭ�����w�S�B�ӵ��ı��_��
����朽ӣ�https://onlinelibrary.wiley.com/doi/10.1002/adfm.202203767
ͨӍ���ߺ���
���Y�A���Ϸ��t�ƴ�W�齭�tԺ��đһ�����Σ��������ڣ����������¸�đ����ƻ��A�c�R������40�꣬�����Ե����t�����������ҽM�ɽ���W���о��Fꠣ��Ԕ������ܻ��\�Ξ���ļ��g���v�r20���о��c�D���������о�����1����ʮһ�塱�͡�ʮ���塱���ҡ�863��Ӌ���Ŀ����2����ʮ���塱�������c�аlӋ�����ֻ��\����헣���3�������ش���Ѓx�������Ŀ����4��������Ȼ�ƌW�����V�|ʡ�ϻ������c�Ŀ����5��������Ȼ�ƌW������Ȼ���W�������c�Ŀ�ȡ�ȡ����һϵ�о��Ї��H���Mˮƽ�����և��H�I�ȵ��о��ɹ����ڇ��ҿƌW��������Y���£����������ˡ����ֻ����K��ƌW�������ֻ�������ƌW�������ֻ�đ����ƌW���͡�Biliary Tract Surgery: Application of Digital Technology�����M���ƶ��Ͱl���ˇ��H���ҹ��R1�����Ї����R���\��ָ�ϡ�2���������S��ҕ�����ҹ��R��8���������g�������\��Ҏ����1����10ƪՓ�ķքe�@�u��F5000���������A�t�W��ƪ����Փ�ġ������⣬���Y�A�����Ե�һ����˷քe�@2011��V�|ʡ�Ƽ��M��һ�Ȫ���2014���Ї��a�W�к������³ɹ�����2016��V�|ʡ�Ƽ��M�����Ȫ���2019��V�|ʡ�Ƽ��M��һ�Ȫ���2021���Ĵ�ʡ�Ƽ��M��һ�Ȫ����@�Ç��Ұl������5헣�ܛ��������2헣��@CFDA�J�C1헡�
���ӞI���Ϸ��t�ƴ�W�齭�tԺ�ăȿ����K���ĸ����ڣ��Tʿ���������V�|ʡˎ��W����Ѫ�܌�ί����ί���V�|ʡ�����W����Ѫ������ί�T��ί�T����Ҫ����С���Ӷ���ˮ���z�wϵ���������t�W���õ��о������w�����������ԽM�b���ĵ����Ϳ����{��ˎ������ԽM�b�ļ{�ןɹ�̽ᘵĘ�������������z�y�еđ��ã������ԽM�b���ϼ�����������ˮ���z��������Ѫ�ܼ����еđ��á��Ե�һ��ͨӍ������J. Am. Chem. Soc., Angew. Chem. Int. Ed., Biomaterials, Bioact. Mater., Chem. Eng. J., Composites, Part B�ȌW�g�ڿ��ϰl��SCIՓ��20��ƪ�����ֶ�헇�����Ȼ�ƌW���V�|ʡ��Ȼ�ƌW�����Ŀ��
������Ϸ��t�ƴ�W�Ϸ��tԺ�z�Ƹ����ڣ��Tʿ���������V�|ʡˎ��W����Ѫ�܌�ί��ί�T����Ҫ���»��ڶ��ĵ�С���Ӽ{�ײ����ڼ������\�篟�еđ����о�����һ����ͬͨӍ���߰l��SCIՓ��10��ƪ���ڙ����Ұl������1헣��@�Ç��ҡ���ʿ�����˲�Ӌ������֧�֣����և���Ȼ������V�|ʡ��Ȼ�ƌW�����Ŀ������Adv. Sci.��Nano Lett.��Chem. Commun.�ȶ����W�g�ڿ��Č��匣�ҡ�