�����̈́����Ȃ��ڳ����������ܼ�����Ⱦ���Ķ�����Ѫ�Y�������I˥�ߺ�������Ⱦ���P�IJ��l�Y����ˎ�Լ����ij��F�Mһ���ӄ������������{���ͼ������ֽ��Sɫ���������MRSA������鳣Ҋ����ˎ�Բ�ԭ����
ᘌ����y�⿹�������ںڰ��l����ʧ�������ܵĆ��}���������ϴ�W�Qɣ�����c�����|�ƌW�WԺ�����Q����M����W�������c����ң�Ф�����ڈF����ԾGɫ����Ȼ�ļ��Qƽ��z����ײ��ϣ�����������ЙC�����cʯī�൪��̼֮�g�ąfͬЧ�����_�l��һ���Ч��ȫ��缚����ƽ��z�������ϡ�ԓ���ϲ��H�����������������ԡ���Ч�������ԣ�ͬ�r��Q�˂��y�o�C���������������⁵��c�ЙC�߷����d�w֮�g�Y�������Ć��}��������Ҫ���ǣ�ԓ��������������ɳ���̫���늳����������ЙC�����ض��Y�����ڹ��ռ��l�l���°l�����ӽY�����ţ����������Դ惦���������ںڰ��l���¾���ጷŻ��������Ɖļ���Ĥ�Y�����_�����m���Ƽ�����Ŀ�ġ����P�����l���ڡ�Advanced Healthcare Materials���ϣ��}����Flat Silk Cocoon-Based Dressing: Daylight-Driven Rechargeable Antibacterial Membranes Accelerate Infected Wound Healing����

ԓ�о��ԾGɫ���h���ļ��Qƽ��z������d�w�����й��Ĺ��ܻ����ڹ����®a������������������Ч���缚���������д��M�zԭ���ϳɡ�Ѫ�������̈́����ޏ͵Ĺ��ܡ����H��ˣ�ԓ���Ͼ��Ѓ��������ﰲȫ�ԣ��ڸ�Ⱦ�����ޏͷ���չ�F�����õđ���ǰ����

�D1. �����ƽ��z���OӋ���Ƃ�Ϳ����^�̡�(A) �ͣ�B���ķN�����ƽ��z�Ļ��W�Y����SEM�D��(C) �ͣ�D�������ƽ��z����Ƭ�Ϳ���ʾ��D����E�������ƽ��z�ڹ����µ�����D�ƙC��. (F) ���P�Ļ��W�����C����
�D2. ��ͬƽ��z�Ĺ���������о���(A �� D) ��ͬ�����ƽ��z��ǰ������܉����BD-FSC (A), g-C3N4-FSC (B), g-C3N4/BD-FSC (C) and g-C3N4/PMDA-FSC (D)��(E �� H) ����-��Ҋ��������V��BD-FSC (E), g-C3N4-FSC (F), g-C3N4/BD-FSC (G) and g-C3N4/PMDA-FSC (H)��(I to L) ��Ʒ�ڹ�����DMPO?OH·��ESR�V�D��BD-FSC (I), g-C3N4-FSC (J), g-C3N4/BD-FSC (K) and g-C3N4/PMDA-FSC (L)��(M to P) ��Ʒ�ڹ�����DMPO-?O2?��ESR�V�D��BD-FSC (M), g-C3N4-FSC (N), g-C3N4/BD-FSC (O), g-C3N4/PMDA-FSC (P)��(Q)��ͬ�����ƽ��z�քe�ڻ��B�����ؼ��l�B�µ�����ܶȡ�
�����u�r��ͬƽ��z���ϵĹ�������ܣ����Ƚ�����TD-DFT����Ӌ�����ķN��Ʒ��ǰ������܉�������ڹ�������Ʒጷŵ��u�����ɻ��ͳ������ɻ��Ȼ������ɷ��M���˜y���ͱ��^�����Ӌ���˘�Ʒ�ڻ��B�����ؼ��l�B�µ�����ܶȡ��о��Y�����������Ă�ƽ��z��Ʒ�У�g-C3N4/BD-FSC��g-C3N4/PMDA-FSC�ɂ���Ʒ�ڹ����¾����^�郞���Ĺ�������ܡ�

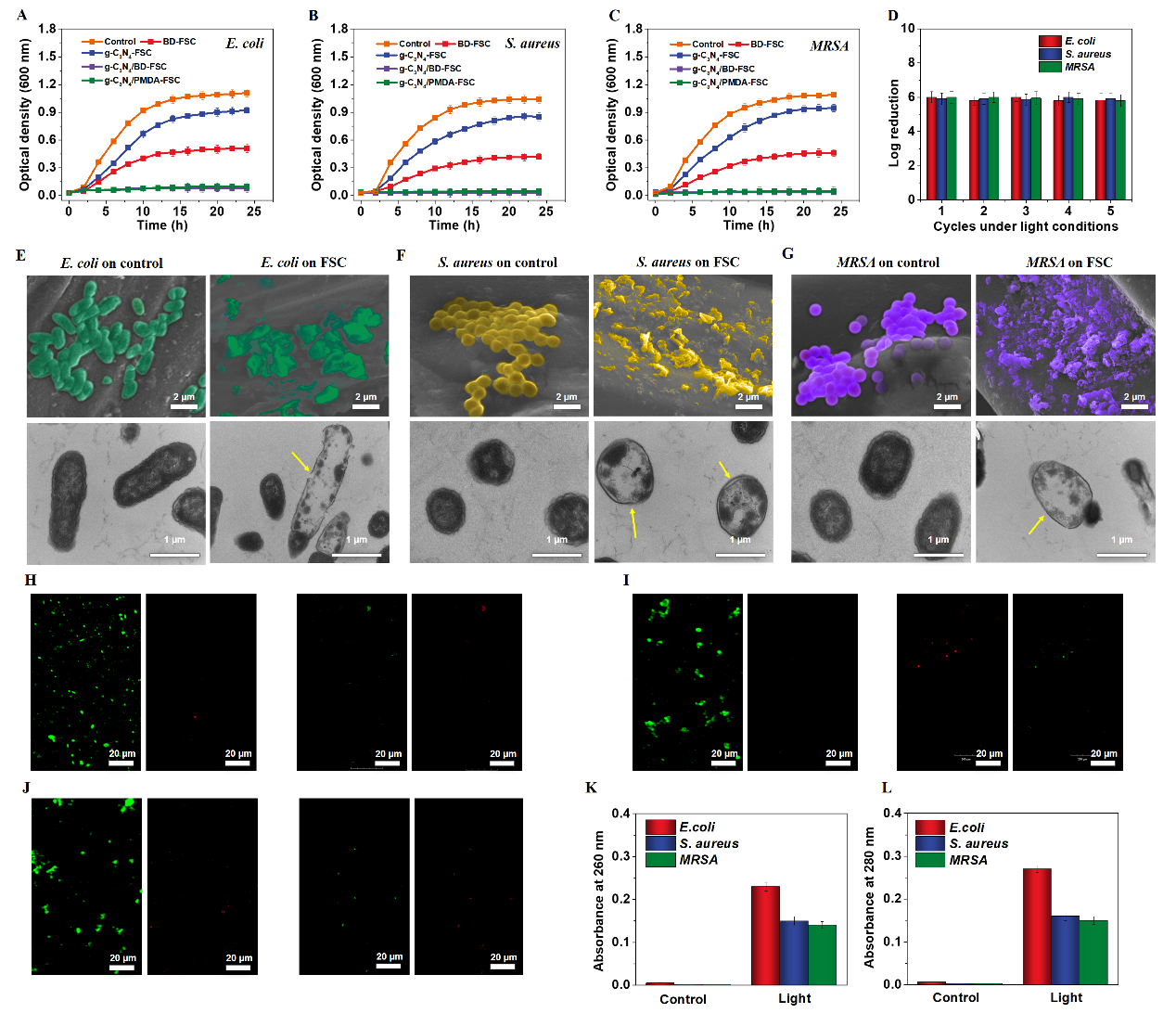
�D3. ���������u�r��(A �� C) ��ͬ�����ƽ��z��Ʒ�ڹ����������c�U�������Sɫ����������ͼ������ֽ��Sɫ��������Ŀ������ܣ�(D) g-C3N4/BD-FSC��ѭ�hʹ�����ܣ�(E �� F) ��ͬ�����ښ���ǰ���FE-SEM��TEM�D���c�U�� (E), ���Sɫ������� (F) , �ͼ������ֽ��Sɫ������� (G)��(H �� J) SG��PIȾɫ�D�����c�U�� (H), ���Sɫ������� (I) , �ͼ������ֽ��Sɫ������� (J)��(M �� N) ����͵����|�����y����
�D3�о��˲�ͬ�����ƽ��z���ό����c�U�������Sɫ����������ͼ������ֽ��Sɫ������������N�����Ŀ���Ч�����о��Y��������g-C3N4/BD-FSC��g-C3N4/PMDA-FSC�ɂ���Ʒ�ڹ��������N�����Ŀ���Ч������@�����@���Y��Ҳ�c�D2�й�������ܵĜyԇ�Y��һ�¡�

�D4. ����ԃ��������u�r��(A �� D) ����-��Ҋ��������V��BD-FSC (A), g-C3N4-FSC (B), g-C3N4/BD-FSC (C), g-C3N4/PMDA-FSC (D)��(E �� H) ��Ʒ���^���պ��ڰ��B��DMPO?OH·��ESR�V�D��BD-FSC (E), g-C3N4-FSC (F), g-C3N4/BD-FSC (G) and g-C3N4/PMDA-FSC (H)��(I �� L) ��Ʒ���^���պ��ڰ��B��DMPO-?O2?��ESR�V�D��BD-FSC (I), g-C3N4-FSC (J), g-C3N4/BD-FSC (K), g-C3N4/PMDA-FSC (L)��(M �� O) g-C3N4/BD-FSC���^���պ��ڰ��B�����N�����Ŀ������ܣ�(P) g-C3N4/BD-FSC���؏�ʹ�����ܡ�
�D5. �����ƽ��z���ό���Ⱦ�����Ŀ����ޏ����á�(A �� C����ͬ�����ڲ�ͬ�r�g�µ��������ψD��������e�Ⱥ������ʣ�(D)��(E) Ƥ�w�M����Ƭ��HE��MassonȾɫ�D��

�D6. CD45, collagen I and collagen III��IHCȾɫ������
�ɈD6��������g-C3N4/BD-FSC��g-C3N4/PMDA-FSC�ɂ���Ʒ������ό����ĸ�Ⱦ�������ޏ��A�Σ���10�죩���װY��r���@���ͣ������ڂ����ޏͺ��ڣ��������L���zԭ�����^�������ό��սM�������@���@�f���_�l�Ĺ����ƽ��z���Ͼ����@���Ĵ��M�����ޏ͵����á�
ԭ��朽ӣ�https://onlinelibrary.wiley.com/doi/10.1002/adhm.202201397
- �|����W�����ͽ��ڡ��������ڈF� ACS Nano����ҕ���z�y������Ⱦ�Ͱ����ί����p��ˮ���z�������� 2023-07-06
- �Ĵ���W�����½��ڡ����������о��T�Fꠣ����چΌ���/�F�x�ӽj�����Ό�����ϵ��Ƃ��c���� 2020-12-02
- �Ϸʹ��I��W�Ν����ڈF�ꑗ���ڈF����аl��������ˎ�Լ�����Ⱦ����̎���Ŀɇ�Ϳԭλ����ˮ���z 2019-09-24
- ��������-��־�F� AFM �C�������������Թ�ܗ�ۺ��� 2026-02-28
- ���ϴ�W���i/�͵���W��/�������ϴ���/�ӹ����G AFM���߂�ˮ푑��տs�ԡ����ޏ����c���������Ե������ˮ���z 2025-10-29
- ���Ͻ�ͨ��W���ۈF�/�㽭���ˌWԺ�������F� Nano Lett���������������ԡ��ܡ�ճ�������w�M���ϵ�ȫˮ���z��������� 2025-02-08
- �����츣��/��혡�������ǻ�tԺ�O�F� Adv. Mater.���Nֲ�w���滯�W�Y���{�ؼ���-�����������О� 2025-07-04