Ŀǰ����������������y��ʯ�����ϵ����Ʒ�ܵ��о��ˆT���I�����A����������ͨ������Ȼ�������YԴ�������|�YԴ�Ƴɣ�����ֲ���͡��w�S�أ����ۺͼך��ء��c���N�������YԴ��ȣ��ך��ؾ��Ѓ����S���������オ�⡢�ɳ�Ĥ�ԡ��o�������������Ժõ����c����ˣ��ך��������Ƃ��������ϵ�ԭ�ϘO������������������о��l�F����KOH/������Һ�ܽ�ך��صķ������ԫ@���峺���ļך�����Һ�����ڴ˷����õ��ļך���ˮ���z�ͼך���Ĥ���Ѓ��������W���ܡ�Ȼ�����������о����و��KOH/�����ܽⷨ�Ƃ�ļך����������ϵĽY�����ɽ������ܺ��ճ�����֮�g���Pϵ����K�����Mһ���İlչ����ˣ�̽��KOH/�����ܽⷨ�Ƃ�ļך����������ϽY�����ɽ������ܺ��ճ�����֮�g�Pϵ���ך����������ϵ��ռ�������Ҫ�����x��
���գ����ϴ�W�����t�n�}�M����KOH/��������ך��ص��܄��Ƃ��˸����ܵĺͿ����オ��ļך����������ϡ��о��l�F�S���ך��؝�ȵ���ߣ���Һճ�ȡ��ך����������ϽY���Ⱥ⻬��Ҳ����������ͬ�r4%�ך����������Ͼ��и�����ԡ���ȼ�ԡ��ߜ��ԡ��Cе���ܣ����쏊��107.1 MPa���������������ܡ��ך����������Ͽ���7�܃ȱ�������ȫ���⡣���⣬���ﰲȫ�yԇ�������ך��،��������r���С���;G�����ǰ�ȫ�ġ�������Ƃ�ļך������������Mһ�����������ܡ����Ӻ���Ƭ���o�У��yԇ�l�F����ˮ�Կ��c�̘I�۱�ϩ������������ԓ�о��ɹ��ԡ�Sustainable, High-Performance, and Biodegradable Plastics Made from Chitin�����}�l����ACS Applied Materials & Interfaces��Ӱ�����10.383��һ�^TOP���s־�ϡ�ԓՓ�ĵ�һ���������ϴ�W���W�c���όWԺ2020���Tʿ������ȫ��ΨһͨӍ�����������t������
����KOH/������Һ���܄���ͨ�^���ڵķ��������Ƶüך�����Һ��Ȼ��ͨ�^����h���ȱ��飨ECH���ͽ���75%�Ҵ���Һ�еõ����W�c�����p���ļך���ˮ���z������ך���ˮ���z���ڃɉK������֮�g���� 40��C �¸�����Ƶüך����������ϣ���ȼs�� 100 ��m�����ך����������ϵ��Ƃ乤ˇ���aƷ���^���D1��ʾ��

�D1 �ך������������Ƃ��ʾ��D (a)���ך��ط�ĩ (b)���ך�����Һ (c)���ך���ˮ���z (d) ���ך����������� (e)
����ͬ��ȼך��ط�ĩ�cKOH/������Һ�����ϣ�ͨ�^�͜��ڷ��õ��������ļך�����Һ���D2a�������˴_���ך�����Һ����Һ-ˮ���z�D׃�ضȣ�ͨ�^���D��׃�x�о��˼ך�����Һ��ճ���c�ض�֮�g���Pϵ���D2b�鲻ͬ��ȵļך�����Һճ���S�ضȵ��Pϵ���������Կ�������ͬ��ȵļך�����Һ��ճ�����ܟ��ڄ��_ʼ��u���ͣ������S���ضȵ����߶�Ѹ�����ӡ����⣬�ߝ�ȵļך�����Һ������и���ľۺ���朣���Һ��ˮ���z��ճ���S����Һ��ȵ����Ӷ����ӡ��D2c�о��˼ך�����Һ�ă���ģ����G''���͓p��ģ����G''''���͜ضȵ��Pϵ���ĈD��֪����2%��3%�ך�����Һ�Ľ��ضȞ�64 �棬4%�ך�����Һ�Ľ��ضȞ�62 �档���⣬�����������īI���������ECH���齻���c�ך�����Һ�ķ����ضȿ�����4�桢�Ҝػ�60�档�����@Щ�Y�������˴��M�ך�����Һ�����������x���� 60 ��������m�ך�����Һ�Ľ��ضȣ��@Ҳ�ӽ����ך�����Һ�Ľ��ضȣ������ڼך�����Һ�Ľ���
�D2��ͬ��ȵļך�����Һ (a)���ך�����Һ��ճ���c�ضȵ��Pϵ (b)���ך�����Һ��G'' ��G''''�����c�ضȵ��Pϵ (c)���ך���ˮ���zG'' ��G'''' �c�l�ʵ��Pϵ (d)���ך���ˮ���zG'' ��G''''�c��׃���Pϵ (e)��
�D2d�Dz�ͬ��ȵ� �ך���ˮ���z�Ľ��l�ʵ��Pϵ�������S�����l�ʵ����ӣ���ͬ��ȵļך���ˮ���z��������G'' ʼ�K�����䌦����G''''���f���ڽ��l�ʷ����Ȳ�ͬ��ȵļך���ˮ���z�ʹ̑B��������ͨ�^��׃�x�ڄӑB�����h���yԇ��ͬ��ȼך���ˮ���z�ĄӑBճ���ԣ����Mһ���˽��Ȍ��ך���ˮ���z���W���ܵ�Ӱ푡��D2e�в�ͬ��ȼך���ˮ���z��G���S����׃�����Ӷ����ͣ����Խ�ͣ�����Խ�졣��ˮ���z��G''����G''''�r���ך���ˮ���z�ʬF�̑B�����Ա������õď��Ժ�׃�λ؏��ԣ�����G''����G''''�r���ߑ����Ɖ����p�Y�ļך���ˮ���z�ľۺ���W�j������ˣ��c�����ɷN���ˮ���z��ȣ�4%�ļך���ˮ���z�����ڸ��ߵđ���������ˮ���z��B��

�D3 �ך����������ϵı������ך����������ϵ� SEM �D�� (a)��AFM �D�� (b)���ֲڶ� (c) ��XRD�D�V (d)�� FTIR���V (e)��
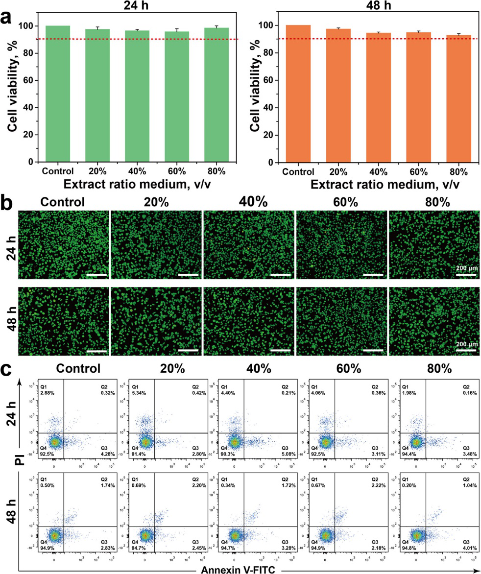
�D4 �ך����������ϵ�������Ժ���Û�ʡ��ך����������ϵĺ��(a)��WVP(b)��OTR(c)������ (d)�����ڻ�����(e)��ˮ(f)�е������ʣ�
��ģ���и����2%��3% �� 4%�ך����������ϵĺ�ȼs��100 ��m���D4a�������˽�ך����������ϵ�������ܣ��M����ˮ�����^�ʣ�WVP���������^�ʣ�OTR���yԇ���D 4 b, c�����Y���������ך����������ϵ�WVP��OTR�S����ȵ����Ӷ����͡��@������S����ȵ����ӣ����γɵļך��صľۺ���W�j׃�ø��ܼ��������w�e׃�ø��ͣ���ˣ�ÿ��λ�r�gͨ�^�������ϵ�ˮ�����������Ҳ�p���ˡ�ͬ�r��ע��ך����������ϵ� OTR �c�����ۺ�����ϣ���۱�ϩ (PP) �;���ϩ (PE)���Ƴɵij��ð��b��Ĥ�ஔ����ã�PP �� PE �� OTR �քe��0.75-1.52 barrer �͞�0.75-1.04 barrer�����@�����ڼך�������������ʳƷ���b�еđ��á��D4d�Dz�ͬ��ȼך�������������200-800 nm̎�������������ך����������ϵ�������ʞ�80%���S����ȵ��������������½������⣬���ך��؝�ȳ��^3%�r���ך����������ϱ��F��������������ܺͿ����⾀���书�ܣ���ʳƷ���b�������@ʾ���������D4e �� 72 h �ȼך����������ό������͵�������������Ҋ�@���N��ȵļך����������ό������͵������ʲ����ߣ�<0.6%�����D4f ��ך������������� 72 h �Ȍ�ˮ���������������Խ�ߵļך������������چ�λ�r�g�ȵ���ˮ��Խ�ߡ��@����鮔�ך�����Û�r���ך��ط�����ϵ��Hˮ���F���ˮ�ϣ���ˮ���F������ˮ�Y��ˮ���Ķ��܉�l����Û��ֱ���_����Ûƽ�⣬�ߝ�ȵļך���������и�����Hˮ����ˮ���F�ľ��ʡ�

�D 5 �ך����������ϵęCе���ܡ��ך����������ϵľ������ۯB�D (a)���üך������������Ƴɵ����ܺͱ��ӣ�b������ͬ��ȼך����������ϵ����쑪��-��׃������c����Ӌ��õ��ď��Ⱥ��g������D��d����4%�ļך����������Ϙӗl�����Ȟ� 7 mm����Ȟ� 0.1 mm���ϑҒ��1.5 kg����D��e�����ך�������������ˮ�в�ͬ��Û�r�g�����쑪��-��׃���� (f) ��Ӌ��õ��ď��Ⱥ��g������D (g)�����о����Ƃ�ļך����������ϵ����쏊�Ⱥ͔������L���c֮ǰ�������������ϵı��^��h��
����������b���ϵ��������ϣ��߂䃞���ęCе�����Ǻ��б�Ҫ�ġ����D5a���ך����������Ͽ���������ۯB�����ң��ך������������ھ����ۯB�����Ɖģ��f���ך����������Ͼ������õĿ����ԡ���ˣ��҂��Ƃ��˱��Ӻ������Π�ļך����������ϣ��D5b�����D5c�Dz�ͬ��ȼך���������������đ���-��׃�������S���ך��؝�ȵ����ӣ��ך����������ϵ����쏊�Ⱥ͔������L���@����ߡ��D5d �@ʾ�ˏđ���-��׃����Ӌ�����������Ⱥ��g�ԡ����Կ������S����ȵ����ӣ��ך����������ϵ���������Ⱥ��g����u��ߣ�4%�ך����������ϵĿ������Ⱥ͔������L�ʷքe�_��107.1 MPa��10.2%���c��ͬ�r��4%�ļך����������Ϙӗl����7mm����0.1mm���ɳ��d1.5kg�����������F�����������W���ܣ��D5e�����@�������S����ȵ����ӣ��ך������֮�g�ľۼ����p�Y�����������˼ך����������ϵď��ȡ����⣬���˜yԇ��ͬ��Û�r�g�ļך����������ϵ����W���ܣ��M����4%�ך������������ڲ�ͬ���ݕr�g��Û������đ���-��׃�����Ĝyԇ���D5f���������^�쵽���ך������������mȻ��ˮ�н���һ�Εr�g�mȻ����������������L�ʣ����俹�����ȅs��ͣ��D5g�����@�����ˮ�����M��ך��صĄ���朣��Ɖ�����g�ۼ�����g�p�Y�������Ⱥ��g�Լ����½�����ˣ��ڰ��bʹ���У�������ך������������cˮ���|�r�g�^�L�����^ͨ�^�҂��Ĝyԇ���oՓ���L�r�g���ɼך��������Ƴɵ�ˮ����Ȼ�����ݼ{һ������ˮ�������Ѻ�©ˮ���ך���������Ȼ����ʹ���L�_6С�r���@�C���ך����������ϵ����W�������ԝM���ճ�����á�����ך������������c�w�S�ص�������������ϵęCе�����M���˱��^�����D5 h��֪���������мך����������ϵ����쏊�Ⱥ͔������L�ʵ����W���܃����@Щ���õ��������ϡ�
��ȼ�Ժ��ߜ���ͬ���u�r���b���ϱز����ٵ����ܡ��D6aչʾ�˼ך����������Ϙ�Ʒ���cȼ��Ϩ��H����9 s���@��ζ���ך����������Ͼ������õ���ȼ�ԡ����⣬�ך����������ϱ�����ʢ�b���v��ˮ���ͣ�����2��犃Ȳ����p�ģ��D6b�����D 6d, e�քeչʾ�˼ך����������ϵ�TG��DTG�����������yԇ��2%��3%��4%�ļך����������ϵğ�ֽ�ضȷքe��296��296.5��300 �档�D 6f�е�DSC����Ҳ�����ך�������������300 �� ���µĸߟ᷀���ԡ���ˣ��@�C���˼ך����������Ͽ���ʢ�b��ˮ�ͷл����ͣ����c����290 �棩��ԭ���c�����������P�Ĵ�������ã�������b��������ͨ���������Ҝص��Ը��� 100 �� �Ĝضȷ����ȣ��@Щ�����ض��h�����@헹����ļך��������������ܳ��ܵĜضȡ���ˣ���ȼ�Ժ��ߜ��Ԝyԇ�����ך����������Ͽ����ڰ��b��������

�D6. �ך����������ϵ�ȼ���^�� (a)���ڼך����������ϱ��� (b) ��ʢ�ŷ�ˮ�������{Ⱦɫ���ͻ����ͣ��K��IIIȾɫ����4%�ļך����������ϵĻ������cˮ�Ľ��|�ǣ�c����2%��3% �� 4% �ך����������ϵ� TG (d)��DTG (e) �� DSC (f) ������
�D 7. �����мך����������ϵĽ���ԇ4%�ļך����������ϵ�ÿ�ܵĽ���DƬ (a)����W�@�R�D�� (b)��SEM�D�� (c)��XRD�D�V (d)��FTIR���V (e)��������e (f) �͚������� (g);
�D 8. �ך����������ϵ����ﶾ�ԣ��� 10 �죩��С���;G�������L��r��a���Ͱlѿ�ʣ�b����С�� (c) �;G�� (d) �ĸ���ѿ�L�ȡ�
�D 9 �ך����������ϵļ��������ԡ�ͨ�^ CCK-8 �����u�yL929 �����Ļ���(a)��L929 ������ AO/EB ��/��Ⱦɫ�D��b������ʽ�����g�z�y L929 ���������͉����Y����c����
�D10 �ך���������������Ƭ���o�еđ��á�ˮ�Ό��ך����������Ϻ�BOPP������Ƭ���o�ӵ�Ӱ�(a)���ך����������Ϻ�BOPP��Ƭ���o����0��5 min��ˮ���|�� (b)���ך��ط�ĩ���w�S�ط�ĩ�ͼך���/�w�S�ػ�Ϸ�ĩ��XRD�D�V(c)��FTIR���V(d)
��֮�����@헹����У��üך��؞�ԭ�ϣ�����KOH/������Һ�ܽ�ך��صķ����Ƃ��˿����オ�����ϣ���̽ӑ�˼ך����������ϵĽY�����ɽ������ܺ��ճ�����֮�g���Pϵ�����l�F���^�ߵļך����������Ͼ��и�ƽ���ı�����ò��4%�ך����������Ͼ��Ѓ���������ԡ���ȼ�ԡ��ߜ��ԡ��Cе���ܣ���������107.1 MPa���������������ܡ����ﰲȫ�yԇҲ�������ך�������������һ�N��ȫ�ĮaƷ������ך����������Ͽ��Ƴ����ܡ����Ӻ���Ƭ���oĤ���ұ��o��Ƭ���������c�̘I BOPP ����������ˣ������䃞�������ܺͰ�ȫ�ԣ��ך�������������δ�����黯ʯ�����ϵ����Ʒ���о�ĝ�����
Փ��朽ӣ�https://doi.org/10.1021/acsami.2c12764
- ��h��W��������ӷeľ����������ך��ػ�ճ�Y���Ĺ��ܼ����c���� 2026-02-08
- ��h��W���t��/�w�ɈF� AFM�����~��Ҋ���� - �ך���-�����H��ˮ�fͬ�M�bȫ�����|���d - �{�����ϸ�Ч������� 2025-02-27
- ���ϴ�W�����t���ڈF� Nano Energy : ��늾ۺ�����Եļך��ؼ{������Ħ���{�װl늙C 2025-01-17
- ���A��W����ڈF� JCP����Ч�ʴ_�A�yPBAT�ڲ�ͬ���l���µ�ʹ�É��� 2025-03-19
- �㽭��W��ε豽��� Adv. Mater.���U�fPET�o�����o�܄����������Ƃ�����オ������ 2024-09-03
- ��ʿ�D�WԺţ�ν��ڈF� JACS���ǻ��W�ڸ߷��Ӻϳ��е����� - �ǻ��h��ϩͪ�sȩ��CKA���ą^������w�x���Զ����_�h�ۺ� 2024-02-19
- ������Ĵ�W�����ڣ����R AFM���͘O�˜ضȡ���Ⱥ��܄����g�ĸߙCе���ܾ۰����受���w 2026-02-25