����D��ʽ�����ӡ���g��һ�N׃�w������ͬ�S�����ӡ���g����ͨ�^���Ӈ��^ͬ���D����N����īˮ�������ȽM�֣��e�m���ژ����Όӻ���ӵ��пչܠ�Y�������걻�V�������ڽM�����̻��˹�Ѫ�ܵĘ����о��С�Ȼ����Ŀǰͬ�S�����ӡ���˹�Ѫ�����y��ͬ�r�߂䃞���ęCе���ܺͷ������ܵ������������е��о����A����Advanced Materials, 2018, 30, 1706913���ϣ������t�WԺY. Shrike Zhang�����n�}�M����ʡ�����WԺ�w�x�R�����n�}�M�OӋ��һ�N���ں������}�����z��Ȼ�ۺ���ĸ��������ԏ��g�p�W�jˮ���z�����ڸ�ͨ������ͬ�S�����ӡ���ܻ��ĆΌӼ��p���п�Ѫ�ܽM�����Էքeģ�M��Ȼ�o�}�����}�����F�˽��ʽY�����Cе���ܼ���ҪѪ�ܹ��ܵķ�����
�D1. ���g��Ȼ�p�W�jˮ���z����īˮ���OӋ�c�Cе���ܱ���
���p�W�jˮ���zͨ�^Ca2+�������ĺ������}�γɵ�һ���W�j���������D�Ȱ�����ø��mTG�����W�������z (gelatin)�������z����ϩ����GelMA�����γɵڶ��ӾW�j��ԭ���Ͼ�����Ȼ�ۺ����mTG��FDA���ʵ�ø�����w��������������ڂ��y�p�W�jˮ���z�^�����������}�����z֮�g���ڏ��o����ã���0.1 s-1���������£������ˮ���z��Һ�����^ճ�Ȟ�νM�ֵ�40�������p�W�jˮ���z�У���һ���W�j�����ܿ����x�ӽ��γɣ������������ˮ���z�Ą����c������ɢ���������ڶ����W�j��ø���l��ϡ�蹲�r���M�ɣ��x����ˮ���z���õď��Ժ����ԡ���ˣ�ԓ�p�W�jˮ���z���F���˃����ęCе���ܣ������چνM��ˮ���z�������и��ߵď��ȺͿ������ԡ����⣬���Ч��������ɢ�C�ƺ͏����Ŀ��������x����ˮ���z��ɫ�Ĕ����ܣ�616.3 J·m-2����

�D2. ����ͬ�S�D��ʽ�����ӡ�пՌ��ܼ���Cе���ܱ���
�D3. ����ͬ�S�D��ʽ�����ӡ�˹��o�}�ĽY��������W���ܱ���
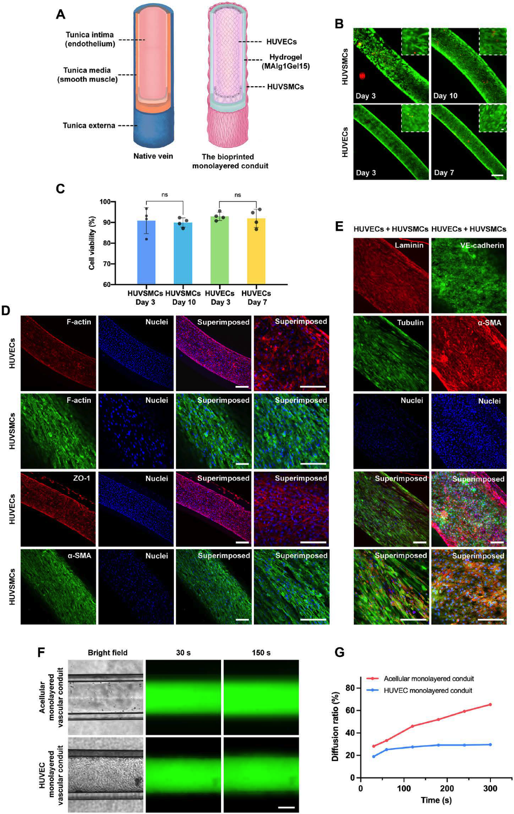
�о����چΌӌ��ܹ�ǻ�Ⱥܱ���քe�ӷN���ӵ��o�}��Ƥ������ƽ����������ģ�M��Ȼ�o�}����Ƥ����ͨ�^ע����ǻ����ע������Һ��ɽӷN������ƽ���������ĽӷN���о��߄t�nj���ӡ��ĆΌӌ��������ض��İ�����ˮģ���У�ʹ�����x���Ե��N�����Hˮ�Ե�ˮ���z�ܱ��⣬��K�ɷN�����քe�ڹܱڃȡ��⌍�F���ܼ���ճ������Q�˼����y�ԽӷN��ˮ���z�ܱڵ��y�}�����������������Όӌ��ܵļ��������ԃ��������ߵ��ןɹ�Ⱦɫ�C������Ƥ�����g���ھo�ܵļ����g�B���Ա��C��Ƥ�����l�]���P���ܣ������S�ϳɌ�ճ�B���ף�ƽ�����������_�������ܵĦ�-ƽ�������ӵ����ܵ��ף�Ⱦɫ�Y���C�����˹�Ѫ��ǻ�ȹ����ԃ�Ƥ�Ӻ����ƽ�����ӵ��γɡ��������ȻѪ�ܣ��˹�Ѫ�܃ȱ���ă�Ƥ������Ѫ�����ϣ��ڿ���������ӡ��I�B���|�ͼ�������B����l�]���P�I���á��B�Ԍ����������Ѓ�Ƥ�����ӵ��˹��o�}��Ч�����t�˟ɹ���ӵ���B�ٶȣ��l�]�˃�Ƥ�ӵĹ��ܡ�

�D4. ����ͬ�S�D��ʽ�����ӡ�˹����}�ĽY��������W���ܱ���
�D5. ����ͬ�S�D��ʽ�����ӡ�˹����}���w�⡢�x�w���w�ȑ���
ͨ�^�w�⡢�x�w���w�Ȍ�ԓ�˹�Ѫ�ܱ��F���������R��ǰ�w������ģ�ͺ��w�ȽM����ֲ��đ��Ý��ܡ������w��ģ�͑����ϣ��о���ͨ�^SARS-CoV-2�β�����pCoV-VP����Ⱦ���о��˹�Ѫ�ܵ�ֱ�ӷ����������ÃɷN�R����������COVID-19�Ŀ�����ˎ��������f (RMD) �Ͱ�Ī��� (ADQ) ̎����Ⱦ���Ѫ�ܣ����^�쿹����ˎ�����Ч�ԡ�pCoV-VP ��Ⱦǰ��Ⱦɫ�������ӷN���˹�Ѫ�ܵ�ƽ���������̓�Ƥ�����߱��_��SARS-CoV-2��Ⱦ���P�I���w��ACE2������̎�����������˹�Ѫ�������ܵ�SARS-CoV-2��Ⱦ�������ڿ�����ˎ����ڵ���r�£�pCoV-VP �ļ�����׃���ý��ͣ��������Ժʹ��x�������@��ߡ�����̽��ԓ�����ӡ���˹�Ѫ������M����ֲ��ĝ������о��߷քe�M�к��x�w���w���Ǻό����ȣ�ͨ�^��ͬ�����˹�Ѫ�ܷքe�cֱ���s1 mm���x�wС�������}��ֱ���s5 mm���x�w���o�}ͨ�^�M���zˮ�M���Ǻϣ�����ע�ԟɹ�Ⱦ�ϣ��^�쵽Ⱦ����ͨͨ�������ǺϿ�̎��Ѫ�ܱ�̎��δ�l�Fй©����� ���ڻ��wС���У����˹�Ѫ����ֲ��С��ǻ�o�}��ˣ����_Ѫ�܊A�l�FѪ����ͨͨ���oй©����˳����C����������M����ֲ��Ŀ����ԡ�
ԭ�ĵ�ַ��https://www.science.org/doi/10.1126/sciadv.abq6900
- �Ͼ��r��������ڈF� Small����Ȼ�ۺ���ֱ���ֲ����|��������ʳ����������Ĥ���� 2024-12-16
- ��������Ͻ��ڈFꠡ�Polym. Rev.���C����������Ȼ�߷��ӵ�����ˮ���z�����c���� 2022-10-26
- �������R�������n�}�M��Adv. Mater.���C���������t���{���R�_�ڿ˷��������Ϻ��w�ȳ�����о��Mչ 2020-06-28
- ���������/�eˮ̶�tԺ� CEJ: ��ţճҺ��ճ��ˮ���z����ֹѪͿ�� 2025-02-05
- �L����W�䛿ơ������̴��i�w JMCA�����ޏ͡���׃��MXene�p�W�jˮ���z���ڷ���̫����ӽ������l 2025-01-27
- ��������W�h/���������� Nano Lett.���Թ̡����۵��Hˮ���z�����p�W�jˮ���z - PVDF�����VĤ 2024-12-16
- ���ڴ�W�����cܛ���|�n�}�M AFM�������DLP�����ӡ�������пɹ�ע�W�j�Ķ�M�֮��|ˮ���z 2024-04-17