�����ĺ�Ĭ����AD����һ�N�Ҋ����(j��ng)�����Լ�������-���ۘӵ��ף�A�£��߉K�ij��e��AD���P(gu��n)�I������������(d��o)��(y��n)�ص���(j��ng)���Լ��J(r��n)֪���О��ϵK��������ȱ����Ч���w��(n��i)�z�y(c��)̽ᘼ����D(zhu��n)ԓ������ˎ�
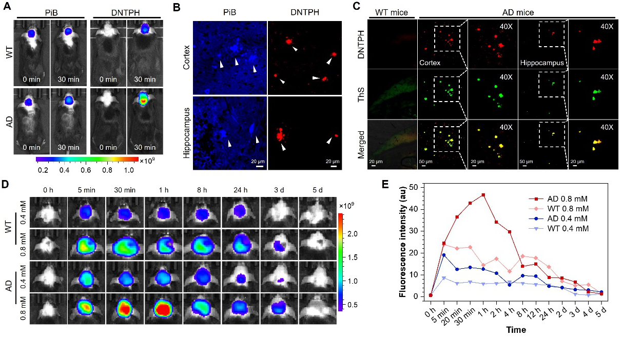
�D2. ��7���g��APP/PS1 ADС��ģ���ό�(du��)A���߉K�Ļ��wʾۙ����
�D3. ��(j��ng)�^DNTPH�oˎ�ί���(du��)ADС���ϵ���О�W(xu��)��(sh��)�(y��n)�Y(ji��)����
�M(j��n)һ���������(y��n)�CDNTPH���ӌ�(du��)AD���J(r��n)�R(sh��)�О���ơ���D3��ʾ����(j��ng)�^һ��(g��)���̵Ľoˎ�ί����w��(n��i)ϵ���О�W(xu��)��(sh��)�(y��n)��������(sh��)�(y��n)�������w�R(sh��)�e��(sh��)�(y��n)��ˮ�Ԍm��(sh��)�(y��n)���Y(ji��)������ADС����F(xi��n)���^�õ�ӛ�����J(r��n)֪�֏�(f��)��ԓ�ɹ����չʾ�˹��̻��O(sh��)Ӌ(j��)��AIE�\�������ڰ����ĺ�Ĭ���������\�����Ч�ί�������о������R���D(zhu��n)���r(ji��)ֵ��
�����īI(xi��n)��Zhang, T., Chen, X., Yuan, C., Pang, X., Ping, S., Liu, Y., Han, L., Sun, J., Lam, J.W.Y., Liu, Y., Wang, J., Shi, B. and Tang, B.Z. Near-Infrared Aggregation-Induced Emission Luminogens for In Vivo Theranostics of Alzheimer��s Disease. Angew. Chem. Int. Ed. 2022, e20221155.
https://doi.org/10.1002/anie.202211550
���ߺ�(ji��n)����

�Ʊ�����������Ĵ�W(xu��)�����ڣ����ڣ��F(xi��n)�������W(xu��)ԺԺ�L(zh��ng)���Ї��ƌW(xu��)ԺԺʿ���l(f��)չ�Ї��ҿƌW(xu��)ԺԺʿ����̫���ϿƌW(xu��)ԺԺʿ�����H������ϿƌW(xu��)�c���̌W(xu��)��(hu��)(li��n)�ϕ�(hu��)������ϿƌW(xu��)�c����Fellow��������ϿƌW(xu��)�c���̽K��s�u(y��)�Q̖(h��o)����Ӣ���ʼһ��W(xu��)��(hu��)��(hu��)ʿ���Ї����W(xu��)��(hu��)��(hu��)ʿ������AIE���������ߺ��о������I(l��ng)�ߣ��Ʊ���Ժʿ�l(f��)��Փ��1600��ƪ��������15�f��Σ�hָ��(sh��)173����2014���ԁ����B�m(x��)���x���W(xu��)�Ͳ����p�I(l��ng)��߱����ÿƌW(xu��)�ҡ��Ʊ��ҽ����Ⱥ�@�ö��(xi��ng)�s�u(y��)����(ji��ng)��(l��)���������Ȼ�ƌW(xu��)һ�Ȫ�(ji��ng)��2017�������������ƌW(xu��)�c���g(sh��)�M(j��n)����(ji��ng)��2017������27�ÿ���Ɲ�܇��H�ƌW(xu��)��(ji��ng)��2014�����������W(xu��)��(hu��)�߷��ӌW(xu��)�g(sh��)��(b��o)�檄(ji��ng)��2012����������Ȼ�ƌW(xu��)���Ȫ�(ji��ng)��2007������鶸�(j��)�о��ɾͪ�(ji��ng)��2007�����Ї����W(xu��)��(hu��)�߷��ӻ��A(ch��)�о������ʪ�(ji��ng)��2007���͐�˼Ψ���������T�µ¾ۺ��彩(ji��ng)��2007���ȡ�
������������ʡ����(j��)���ڣ����ϴ�W(xu��)ˎ�W(xu��)ԺԺ�L(zh��ng)���������c(di��n)�аl(f��)Ӌ(j��)�������(xi��ng)Ŀ��ϯ�ƌW(xu��)�ң��нM������ߌӴ������˲š��@��Ӣ�|���������(hu��)�ߵ�ԺУ����ƌW(xu��)�Ҷ��Ȫ�(ji��ng)������ʡ�W(xu��)�g(sh��)���g(sh��)���^�ˡ�����ʡ��(y��u)������Ƽ����ҡ�����ʡ�������Ī�(ji��ng)?w��)µȘs�u(y��)��(ji��ng)�(xi��ng)�����¼{���d�wѪ�X���ϴ�Խ�C(j��)�����X��������{��ˎ�����Ʒ�����о����������և��Ҽ�(j��)ʡ����(j��)�(xi��ng)Ŀ10�(xi��ng)����������Ȼ4�(xi��ng)���Ƽ����(xi��ng)Ŀ1�(xi��ng)����ԭ���A(ch��)�о��I(l��ng)܊�˲�1�(xi��ng)��ʡ��(chu��ng)�F(tu��n)�(du��)1�(xi��ng)�����Ѱl(f��)��SCIՓ��100��ƪ���@���l(f��)������23�(xi��ng)��
���ܷ������ϴ�W(xu��)�����ƌW(xu��)�W(xu��)Ժ�������ڣ���Ҫ�����X�������Ľ��t���\�����g(sh��)�о����@��������Ȼ�ƌW(xu��)���ϻ��𡢇��Ҳ���Ӌ(j��)����11�(xi��ng)�����(xi��ng)Ŀ֧�֡��l(f��)��SCIՓ��17ƪ���ڙ�(qu��n)�l(f��)������10�(xi��ng)�����c�@�ú���ʡ��Ȼ�ƌW(xu��)��(ji��ng)���Ȫ�(ji��ng)������ʡ�Ƽ��ɹ���(ji��ng)һ�Ȫ�(ji��ng)�ȶ��(xi��ng)��(ji��ng)��(l��)��
- ����ʿ�m��W(xu��)���ƽ���/��ƽ������/��˼�沩ʿ PPS �C�����ɻ�����ȼ���������Բ��� - �ķ��ӹ��̵����ܺ͑�(y��ng)�� 2025-03-08
- ��ʮ���d�����������W(xu��)���Ǻӽ��ھ��������߷��ӹ��̺�(ji��n)���̡̳����� 2025-01-20
- �A�����������Ľ��ڈF(tu��n)�(du��)��Adv. Funct. Mater.�����{���w�S���o�����ӹ����Ƃ䵪��̼�����������Ƿ��ӹ��������ЙC(j��)�� 2023-05-08
- �A��������W(xu��)���x�F(tu��n)�(du��) Nano Lett.�����ۘ�׃�²��϶���ί�����Ɲ��Ĭ�Y 2024-10-09
- �Ĵ���W(xu��)�ߕ�(hu��)�����ںͳɹ����� Small��һ�N��ǻ�oˎ���X����{���fˎϵ�y(t��ng)���ڰ����ĺ�Ĭ����(li��n)���ί� 2022-07-06
- ��Adv. Funct. Mater.����һ�N���M(j��n)Ѫ�X���Ͽ�Ĥ�D(zhu��n)�\(y��n)����(j��ng)Ԫ����İ����ĺ�Ĭ���{��ˎ�� 2020-05-18
�\���P(gu��n)ע�߷��ӿƼ�
- 2026����ߌ��Ї���(sh��)�(y��n)�Ұl(f��)չ...
- �����I(l��ng)Ʊح300+���h��I(y��)�R��...
- �P(y��ng)���Ж|�����L���Ѓx�����{(l��n)...
- �f����Ŀ �ذ��_�֣�2025�C(j��)...
- ICIE���H(�V��)Ϳ�Ϲ��I(y��)չ�[...
- �_չ�ڼ����ۄ�(sh��)������朄�(d��ng)δ...
- 9������Ҋ���£�AI�(q��)��(d��ng)+���a(ch��n)...
- �P(gu��n)���e�k�ڶ�ʮ�����Ї����H...
- �R�ۼ�˃x�� ����ȫ���̙C(j��) ...
- CPHI����չ��(sh��)�(y��n)�҃x���c�O(sh��)��...
- ���ܹ��A��朆���������22��...
- ������/���f/�Y�� JACS���l(f��)...
- ��ɽ��W(xu��)��־�x�����w�����...
- ���������������ֈF(tu��n)�(du��) Angew...
- �Ϻ�����/��������(sh��)�(y��n)��...
- ���t(y��)��һ��Ժʢ�������/�A...
- �пƴ���Ƙ�������������/...
- �����������/������������...
- �㹤��������/�~��(hu��)Ҋ�n�}�M ...
- ��������-��־�F(tu��n)�(du��) AFM �C��...
- �|�ϴ�W(xu��)��������ڈF(tu��n)�(du��) Nat...
- ���ݴ�W(xu��)Ҧ����/κ��/����Ӱ...