Ŀǰ���y(t��ng)���˹���Ĥ�����c�M��߅�����ϲ��R����Ƥ�����y����Ƥ��Ó��Ȇ��}���@����?y��n)��������]���dzɷֵķ������������˽�Ĥ�Y(ji��)��(g��u)�ķ������Y(ji��)��(g��u)�Q�����ܣ�һ��(g��)�õĽ�Ĥ�ޏ�(f��)�������߳ɷ��c�Y(ji��)��(g��u)�ķ�������ͨ���Ƃ��ֶκ��y�����ߵĽ�Ĥ���ʽY(ji��)��(g��u)�M(j��n)�Ђ�(g��)�Ի����ƣ���3D��ӡ���ԺܺõĽ�Q�@��(g��)���}���ҽ�Ĥ���ʌ��M�����ܵ������l(f��)�]����Ҫ���ã���A�F��Ĥ�İl(f��)����(hu��)��(d��o)����Ƥ��(x��)������������о���Θ�(g��u)�����ʽ�Ĥ�ޏ�(f��)���Ϻ��о���(x��)�������ʭh(hu��n)���е����L�О錦��Ĥ�ޏ�(f��)����Ҫ���á�
���о�ᘌ�Ŀǰ�˹���Ĥ�c�M��߅�����ϲ��R����Ƥ�����y����Ƥ��Ó����y�}��ͨ�^3D��ӡ���g(sh��)��(g��u)�����й⻬��������ʽ�Ĥ��ͻ����3D��ӡ�˹���Ĥ�a(ch��n)�����_(t��i)�AЧ��(y��ng)�������ơ����Ƃ�����ʽ�Ĥ���T��(d��o)��(x��)�����У����M(j��n)��Ƥ��(x��)��𤸽���ӿ��Ĥ����Ƥ���M(j��n)�̣�3�죩�ͻ��|(zh��)����(j��ng)���������о���R���r(ji��)ֵ��ǰ�����LjF(tu��n)�(du��)�����P(gu��n)�ڽ�Ĥ�����ޏ�(f��)���ϵ������M(j��n)չ֮һ����������F(tu��n)�(du��)һֱ�������_�l(f��)���m���R��ʹ�õĽ�Ĥ�����ޏ�(f��)���ϣ��ڟo�p���p�Ͻ�Ĥ����(Acta Biomaterialia, 2022, DOI:10,1016/j.actbio.2022.09.049)��Micro RNA�ί���Ĥ��Ƥȱ�p(Bioactive Materials, 2022, Doi:10.1016/j.bioactmat.2022.07.011)����Ч�ʽ�(li��n)�����p��(li��n)�W(w��ng)�j(lu��)�����������W(xu��)����(International Journal of Biological Macromolecules, 2021, Doi:10.1016/j.ijbiomac.2021.09.144; Acs Applied Polymer Materials, 2022, DOI:10.1021/acsapm.2c00472)�ȷ��������ش�ͻ�ƣ���Ч��Q��Ŀǰ�˹���Ĥ���Ϳp�ϡ����ܽ�Ȇ��}���O���Ƅ�(d��ng)�˽�Ĥ�I(l��ng)��İl(f��)չ�����Ĥä������Ҋ��������ϣ�������M(j��n)��������

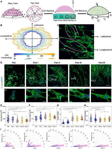
�D1 3D��ӡ��Ĥ�Ƃ乤ˇ��(y��u)���D����Ĥ��(sh��)��D���ض���Ӱ푴�ӡ�����Ƿ���F(xi��n)���_(t��i)�AЧ��(y��ng)�����P(gu��n)�I

�D2 ���ʽ�Ĥ�����{(di��o)��RCECs��(x��)��ȡ�������ΑB(t��i)�Ĺ��ܣ���(x��)���A�����������ʽ�(j��ng)���������L�����¶ȵ����ӕ�(hu��)ʹ�ü�(x��)�����Ӽ�(x��)�L�͌��R

�D3 ���ʽ�Ĥ�����RCECs��𤸽���������M(j��n)��(x��)�����տs��Ⱦɫ�|(zh��)���s���c𤸽�ͺ����P(gu��n)�Ļ������ƽ��M�߱��_(d��),��𤸽���ױ��_(d��)�������ʽ�ĤҲ���Ѓ�(y��u)��
�D4 ����Ԫ�������ʽ�Ĥ��ͬ�¶���RCECs��������B(t��i)���¶�Խ���ĵط�����(x��)���ܵ��ļ�����Խ���c��Ĥ���Ġ�����Խ����(x��)��ȡ��͘O���̶����ӣ�𤸽������
�D6 ���ʽ�Ĥ�L�����w���M(j��n)��Ĥ���|(zh��)����(j��ng)�ޏ�(f��)�D��ͨ�^�L�_(d��)180����^�죬���ʽ�Ĥ�M���|(zh��)����������(qi��ng)����Ĥ��Ȼ֏�(f��)����Ĥ������(j��ng)�����������սM�ޏ�(f��)Ч�������룬�f��3D��ӡ���ʽ�Ĥ�����R����(y��ng)�õ�ǰ��
�D7 ���ʽ�Ĥ�{(di��o)��RCECs�О�ęC(j��)�ƈD������ͨ�^�����أ�integrin-based����̖(h��o)ͨ·����(qi��ng)��(x��)��𤸽
ȫ�����d朽ӣ�http://doi.org/10.1002/advs.202205878
- �ӱ���W(xu��)������/���G���c�R�_�T����W(xu��)�n�������ٰl(f��) Nat. Commun.����X�侀�T��(d��o)ԭλ�ϳ�ˮ���z�I(l��ng)��ȡ�����M(j��n)չ 2024-04-18
- �пƴ��˼���ڵڶ�ƪ Nature Chemistry������⽻(li��n)�߷��Ә�(g��u)����ճ�τ�����ˮ���z�M�b�w�Ĺ��ܶ��� 2024-03-10
- �пƴ��˼���ڈF(tu��n)�(du��)��Adv. Mater.������ͨ�ø߷��������ӿ���⽻(li��n)������(g��u)����ѭ�h(hu��n)���õğ�������� 2023-07-05
- ����������n�}�M��Macromol. Rapid Commun.��: ���qճҺ-����ϩ�������z������ˮ���z 2025-06-30
- ���t(y��)��һ��Ժʢ�������/�A�ƴ��R������ AFM����(g��u)���˷������ˮ���z�NƬ-�ڼ���p���ί�����ȡ�����M(j��n)չ 2026-03-02
- �������(qi��ng)/̫ԭ�������P���F(tu��n)�(du��) CEJ���A���l(f��)��ú�Ҵ��ď�(qi��ng)�g��(f��)��ˮ���z�Ŀɳ��m(x��)�cҎ(gu��)ģ���Ƃ估�䑪(y��ng)�� 2026-02-28
- UCLA �R�������ڈF(tu��n)�(du��) Adv. Mater.���ġ�朶��\(y��n)��(d��ng)������ - һ�Nˢ�¸���ͬ�Լo(j��)䛵ij���(qi��ng)�gPVAˮ���z 2026-02-26
�\���P(gu��n)ע�߷��ӿƼ�
- 2026����ߌ��Ї���(sh��)�(y��n)�Ұl(f��)չ...
- �����I(l��ng)Ʊح300+���h��I(y��)�R��...
- �P(y��ng)���Ж|�����L���Ѓx�����{(l��n)...
- �f����Ŀ �ذ��_�֣�2025�C(j��)...
- ICIE���H(�V��)Ϳ�Ϲ��I(y��)չ�[...
- �_չ�ڼ����ۄ�������朄�(d��ng)δ...
- 9������Ҋ���£�AI�(q��)��(d��ng)+���a(ch��n)...
- �P(gu��n)���e�k�ڶ�ʮ�����Ї����H...
- �R�ۼ�˃x�� ����ȫ���̙C(j��) ...
- CPHI����չ��(sh��)�(y��n)�҃x���c�O(sh��)��...
- ���ܹ��A��朆���������22��...
- ������/���f/�Y�� JACS���l(f��)...
- ��ɽ��W(xu��)��־�x�����w�����...
- ���������������ֈF(tu��n)�(du��) Angew...
- �Ϻ�����/��������(sh��)�(y��n)��...
- ���t(y��)��һ��Ժʢ�������/�A...
- �пƴ���Ƙ�������������/...
- �����������/������������...
- �㹤��������/�~��(hu��)Ҋ�n�}�M ...
- ��������-��־�F(tu��n)�(du��) AFM �C��...
- �|�ϴ�W(xu��)��������ڈF(tu��n)�(du��) Nat...
- ���ݴ�W(xu��)Ҧ����/κ��/����Ӱ...