�B�T��W(xu��)���A����ڈF(tu��n)�(du��) AFM�����ڼ�(x��)�����̑�(y��ng)�õĴ��Ծۺ����d�w
2023-12-10 ��Դ���߷��ӿƼ�
��(j��ng)�^��ʮ��İl(f��)չ���d�w���g(sh��)����څ���죬���ڼ�(x��)�����B(y��ng)��������ه�ȵ���ø���x��(x��)�������⣬��(x��)���ռ�ͨ����ه���d�w�ͼ�(x��)��֮�g���ܶȲͨ�^��Ч�ʵ���Ȼ�������ռ���(x��)��������������ɼ�(x��)�����Ƚ��͡���ˣ�������Ҫ�_�l(f��)�����d�w���ϣ��ڱ��ּ�(x��)�����Ե�ǰ���£����(x��)���ռ�Ч�ʣ��p�ٲ���Ҫ�����B(y��ng)����(sh��)�F(xi��n)��Ҏ(gu��)ģ��(x��)�����B(y��ng)���@���ؽM�������a(ch��n)���P(gu��n)��Ҫ��
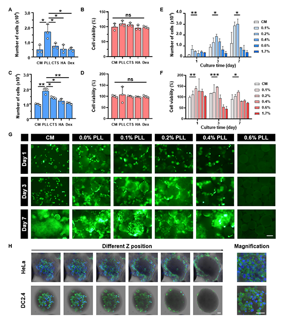
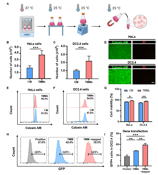
�D1����d�w���Ƃ估�䑪(y��ng)��ʾ��D
���գ��B�T��W(xu��)���W(xu��)�����W(xu��)Ժ���A����ڈF(tu��n)�(du��)�������ؼ��g(sh��)�Ƃ�����д�Ч��(y��ng)�͟�푑�(y��ng)�����ͼ�(x��)���d�w���ϡ�ͨ�^�����д��Բ���Fe3O4��N-��������ϩ��������ه���ᣬ����ϩ�������z�����Ҷ�������ϩ�����������l(f��)���ȵ�ˮ��Һ�����ɢ�࣬�����黯���ĵV���������B�m(x��)�࣬��������(d��ng)�۽����ؼ��g(sh��)���{(di��o)���B�m(x��)��ͷ�ɢ�����֮�g������(d��ng)�ٶȣ��õ��ߴ��С��һ��Һ�Σ�ͨ�^��������伴�ɵõ����д����ܺ͟�푑�(y��ng)���d�w���D2�����о���N��(x��)�����d�w�ϵ����B(y��ng)��r���D3������ʾ�˼�(x��)����25��C���d�w��Ó���������D4����̽�����d�wѭ�h(hu��n)���B(y��ng)��(x��)�����������D5������(x��)�����d�w�ϵ����w�Ҹ����B(y��ng)�������D(zhu��n)Ⱦ���ş�Ч��(y��ng)����(x��)�������D(zhu��n)Ⱦ���о��ȣ��D6����ԓ�(xi��ng)���������M(j��n)��(x��)�����̻��İl(f��)չ�������U(ku��)��(x��)���������ؽM�������a(ch��n)�еđ�(y��ng)�á�
�D2 �d�w�ĺϳ�ʾ��D

�D3 �d�w���Ѓ�(y��u)���ļ�(x��)�����B(y��ng)����
�D4 ��(x��)���d�w��Ó���о�
�D5 ��(x��)���d�w��ѭ�h(hu��n)���B(y��ng)�о�
�D6 ��(x��)����Ҏ(gu��)ģ���B(y��ng)���ş�����f�͵��о�
ԭ��朽ӣ�https://onlinelibrary.wiley.com/doi/10.1002/adfm.202311454
���(qu��n)�c��؟(z��)�����Ї��ۺ���W(w��ng)ԭ��(chu��ng)���¡������ý�w�����D(zhu��n)�d��Ո(li��n)ϵ�]�䣺[email protected]����Ոע����̎��
��؟(z��)�ξ���xu��
���P(gu��n)��
- �����S����������������ꐝ���Adv. Mater.��������l(f��)�ľ��п��{(di��o)�����Y(ji��)��(g��u)�Į��|(zh��)���w �� ���ڜ�(zh��n)�_��Ч�ؿ���Ѫ��ˮƽ 2025-06-18
- ��̶��W(xu��)�����h���� Lab Chip�����ڟᷴ����(sh��)�F(xi��n)��(g��)�Ի�ˮ�Ϲ�����Ƥ�w���N�����ؼ��g(sh��) 2024-11-02
- ��̶��W(xu��)�����h/�e����������� Adv Sci�����ں�Һ����������Ƥ�w���N���p���w�������ؼ��g(sh��) 2024-02-04
- �A�������O����/���Ҽ{������������ Adv. Mater.: ��푑�(y��ng)��?f��)��ؘ?g��u)��(sh��)�F(xi��n)�����w�����c��(qi��ng)�ȵĿɾ����ГQ 2025-12-20
- �������w������ڡ����x�����ڡ�Mater. Horiz.����ͨ�^һ偷���(g��u)����PDMS�Y(ji��)��(g��u)��(li��n)�ĸ��������푑�(y��ng)ˮ���z 2025-08-22
- �|�A��W(xu��)�ܼёc/����Ȼ Adv. Mater.�����푑�(y��ng)�����z-ˮ���z��Ԫ�����wϵ��(sh��)�F(xi��n)ȫ���ˮ���l(f��)� 2025-05-21
�\���P(gu��n)ע�߷��ӿƼ�
����>>�����YӍ
- 2026����ߌ��Ї���(sh��)�(y��n)�Ұl(f��)չ...
- �����I(l��ng)Ʊح300+���h��I(y��)�R��...
- �P(y��ng)���Ж|�����L���Ѓx�����{(l��n)...
- �f����Ŀ �ذ��_�֣�2025�C(j��)...
- ICIE���H(�V��)Ϳ�Ϲ��I(y��)չ�[...
- �_չ�ڼ����ۄ�������朄�(d��ng)δ...
- 9������Ҋ���£�AI�(q��)��(d��ng)+���a(ch��n)...
- �P(gu��n)���e�k�ڶ�ʮ�����Ї����H...
- �R�ۼ�˃x�� ����ȫ���̙C(j��) ...
- CPHI����չ��(sh��)�(y��n)�҃x���c�O(sh��)��...
- ���ܹ��A��朆���������22��...
����>>�ƽ���
- ������/���f/�Y�� JACS���l(f��)...
- ��ɽ��W(xu��)��־�x�����w�����...
- ���������������ֈF(tu��n)�(du��) Angew...
- �Ϻ�����/��������(sh��)�(y��n)��...
- ���t(y��)��һ��Ժʢ�������/�A...
- �пƴ���Ƙ�������������/...
- �����������/������������...
- �㹤��������/�~��(hu��)Ҋ�n�}�M ...
- ��������-��־�F(tu��n)�(du��) AFM �C��...
- �|�ϴ�W(xu��)��������ڈF(tu��n)�(du��) Nat...
- ���ݴ�W(xu��)Ҧ����/κ��/����Ӱ...