����������һ���漰��N����;���ͼ�����͵ď��s����W�^�̡����ڼ�����Ⱦ���^�ȵ��������������L���װY��������Ⱦ���ڵ��������R�������R�T������(zh��n)�����⣬���ڿ�������ˎ�������緶���ȵďV��������������Ҫ�_�l(f��)���a����ˎ�ԵĿ����ֶΡ�ᘌ��@Щ����(zh��n)���ؑc��W���﹤�̌WԺ���_��/�T��F��c����������W���W�c���όWԺФ���F����_�l(f��)��һ�N����ؓ�dMXene@TiO2�{��Ƭ�����½�֦���z/����ħ���z��GA/OKGM��ˮ���z�ľC���ޏͲ��ԣ����ڼ��ٸ�Ⱦ�������ϡ���GA/OKGM/MTˮ���z�wϵ�У�GA�����»��F��OKGM��ȩ��ͨ�^ϯ��A�������z��ͨ�^������ȩ���x����ԓˮ���z�ӑB(t��i)����ճ����������MXene@TiO2�t�䮔��ᄩ����������ROS��������͌�����ӄ����@�Nˮ���z���OӋ�����c�������ϵ���ȻҎ(gu��)�ɸ߶����ϣ��܉������ͬ�A�ε������������ν�Q��(chu��ng)�������^���е��P�I���}����ˣ������Ⱦ���ڵ��ί��ṩ��һ�N�·f�ҘO�ߝ����Ľ�Q���������P�����ԡ�From hemostasis to proliferation: Accelerating the infected wound healing through a comprehensive repair strategy based on GA/OKGM hydrogel loaded with MXene@TiO2 nanosheets�����}�l(f��)����Biomaterials���ؑc��W���_�����ڡ��T���������c����������WФ��������鹲ͬͨӍ���ߣ��ؑc��W���﹤�̌WԺ��ʿ���ؑc��W�������{�t(y��)Ժ�t(y��)�����ǰ����ؑc��W�t(y��)�W���R������������W��������ͬ��һ���ߡ�
����Ҫ�c
һ��ճ��ˮ���z���Ƴ�Ѫ�����֝��ޏͭh(hu��n)��
ֹѪ�ǂ������ϵĵ�һ��������ճ���Ե�ˮ���z���H����Ч���Ƴ�Ѫ��߀�ܱ��ւ��ڝh(hu��n)�������M�������ϡ��������ϯ��A����ͨ�^������ȩ���x��ˮ���z�ӑB(t��i)����ճ�����������Ƃ�ֹѪˮ���z�����淽�����ڱ��о��У�����ͨ�^�Ҷ��������������»��F�������z��ͨ�^�ߵ����c������ȩ������ħ���z�����»��F��ȩ������ͨ�^ϯ��A�����γ�GA/OKGMˮ���z���@�Nˮ���z���г�ɫ��ճ���ԣ������ڱ��ւ��ڝ�ͬ�r��������K��Ѫ��β����Ѫ��������GA/OKGM/MTˮ���z���Կ��ٿ��Ƃ��ڳ�Ѫ��Ч����(y��u)�ڼ���ֹѪ��

�D1. GA/OKGM/MTˮ���z��ճ���Ժ��w��ֹѪ����
�������a����ˎ�ԵĿ�����ʽ
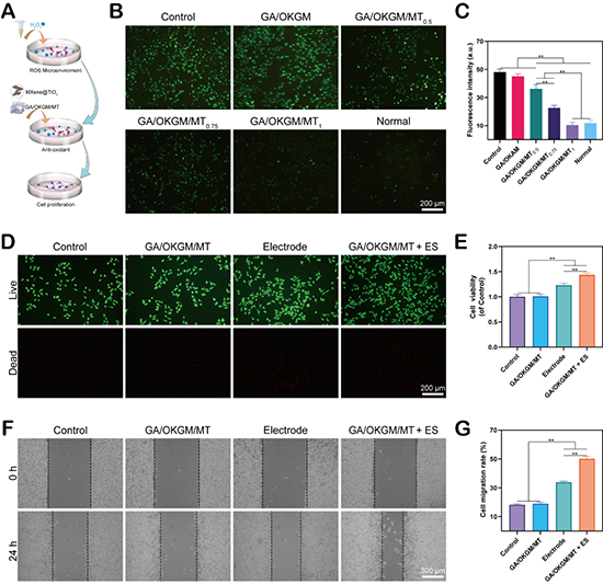
�ί���Ⱦ���ڵ��P�I�Ǹ���������Ⱦ������ˎ�����ij��F�����˿����صį�Ч���l(f��)չ�ǿ������ί������ѳɞ�ȫ���l(w��i)���I����ش��y�}���ڱ��о��У�������MXene@TiO2�{��Ƭ����GA/OKGMˮ���z�У���ͨ�^����ί���PTT������������@�N������ʽ�����t����D����ֲ����ܣ����l(f��)����͵���׃�Բ��Ɖļ����ļ���Ĥ���F�����������˿�������ˎ�ԵĮa����

�D2. GA/OKGM/MTˮ���z�Ŀ�������
����ROS������c늴̼���ES�����ϑ���
PTT�mȻ�������������Ч��ʽ�������a���ĸߜ�ͬ�ӕ��T�l(f��)�ֲ��װY�������ڂ������ϡ����⣬���ڻ���Ⱦ�a����ROS���Mһ�����l(f��)�װY��������K�������ϡ�MXene@TiO2���г�ɫ�����ɻ��������������ͨ�^������������h(hu��n)�����^����ROS�{��(ji��)��������߀ԭƽ�⣬�p�p�װY���������M�������װY������D����ֳ�ڣ�����ڵ����τ�(chu��ng)��������ĭh(hu��n)����

�D3. GA/OKGM/MTˮ���z��ROS����������cES�ϑ��á�
�ġ����ς�������Ҏ(gu��)�ɵľC���ޏͲ���
�������ϰ���ֹѪ���װY����ֳ�������Ă���B�Ӻ��دB���A�Σ�ÿ���A�ηքe���в�ͬ�����x�����о�����ľC���ޏͲ������ς������ϵ���ȻҎ(gu��)�ɣ�ͨ�^���GA/OKGM/MTˮ���z�Y��PTT��ES���r���Եؽ�Q��Ⱦ���������^���е�һϵ���P�I���}������ͨ�^ճ��ˮ���z���M����ֹѪ���ṩ�Ă����ޏͭh(hu��n)�������ò��T����ˎ�ԵĿ�����������Ч���ROS�Լ�ͨ�^��ES���ق������ϡ��@�N�C�ϲ���ּ���ṩȫ����o�����Ķ����F��Ⱦ���ڵĸ�Ч�ޏ͡�

�D4. GA/OKGM/MTˮ���z���Ƃ䷽�������ڸ�Ⱦ���������еĕr�������á�
ԭ��朽ӣ�https://doi.org/10.1016/j.biomaterials.2024.122548
- ���t(y��)��һ��Ժʢ�������/�A�ƴ��R������ AFM�������˷������ˮ���z�NƬ-�ڼ���p���ί�����ȡ�����Mչ 2026-03-02
- �������/̫ԭ�������P���F� CEJ���A���l(f��)��ú�Ҵ��ď��g�ͺ�ˮ���z�Ŀɳ��m(x��)�cҎ(gu��)ģ���Ƃ估�䑪�� 2026-02-28
- UCLA �R�������ڈF� Adv. Mater.���ġ�朶��\�ӡ����� - һ�Nˢ�¸���ͬ�Լo䛵ij����gPVAˮ���z 2026-02-26
- ����������W����/��ӯ�� AFM����������ճ�������x�ܽ����x�ӹ��̻������w���������FѪ�ܻ������� 2026-02-18
- �Ͼ��֘I(y��)��W���︱���� Carbohyd. Polym.��ľ���ߏ���ճ���Ԍ��ˮ���z�������Ԃ����� 2025-09-28
- �K���־�h/�������K��һԺ����� Nat. Commun.���[��Ѫ���m���ԡ�ճ���ԺͿ������������ڿɳ��m(x��)�Ľ����}���W˨���ί� 2025-07-09
- �|�A��W���������ڡ��Z�����о��T�� AFM�������������ܾ���ϩ�w�S���o���� 2026-01-06
�\���Pע�߷��ӿƼ�
- 2026����ߌ��Ї�����Ұl(f��)չ...
- �����IƱح300+���h��I(y��)�R��...
- �P���Ж|�����L���Ѓx�����{...
- �f����Ŀ �ذ��_�֣�2025�C...
- ICIE���H(�V��)Ϳ�Ϲ��I(y��)չ�[...
- �_չ�ڼ����ۄ�������朄�δ...
- 9������Ҋ���£�AI��+���a...
- �P���e�k�ڶ�ʮ�����Ї����H...
- �R�ۼ�˃x�� ����ȫ���̙C ...
- CPHI����չ����҃x���c�O��...
- ���ܹ��A��朆���������22��...
- �������i�w/���v/����/����...
- �A�ƴ������о��T�F� JACS...
- ������/���f/�Y�� JACS���l(f��)...
- ��ɽ��W��־�x�����w�����...
- ���������������ֈF� Angew...
- �Ϻ�����/�����������...
- ���t(y��)��һ��Ժʢ�������/�A...
- �пƴ���Ƙ�������������/...
- �����������/������������...
- �㹤��������/�~��Ҋ�n�}�M ...
- ��������-��־�F� AFM �C��...