
�������������I(y��)��W(xu��)�ں��|�����w���п�Ժ�����{����Դ��������?q��ng)F(tu��n)�(du��)�аl(f��)��һ�NĦ����NƬ��triboelectric-field-mediated cuproptosis induction patch��TIP��������ͨ�^(gu��)Ħ��늈�(ch��ng)��늴̼����M(j��n)�d�~�{���w���M(j��n)���ɫ������(x��)�����T��(d��o)��(x��)���l(f��)��������(y��ng)�����~��������Ч�A(y��)���[�����g(sh��)���(f��)�l(f��)��TIPͨ�^(gu��)늴̼������˼�(x��)���|(zh��)Ĥ��ͨ�Ժ�����(d��ng)�ԣ����Դ��M(j��n)늻��Լ{���w����Cu(II)-NC NPs���ļ�(x��)����(n��i)���ͼ�(x��)����(n��i)����e���M(j��n)������(qi��ng)�~���������⣬Cu(II)-NC NPs߀��ͨ�^(gu��)�a(ch��n)�����������|(zh��)��ROS�������Ĺ����ģ�GSH�����(x��)����������(y��ng)��ˮƽ���M(j��n)����(d��o)�²�����ľ����w�p�������@�NĦ����NƬ���܉���M(j��n)�Թ���늴̼��c늻��Լ{���w������Y(ji��)�������Ԟ���Ч���ƺ�ɫ�������g(sh��)���(f��)�l(f��)�ṩ�����Ч�������ί�;�����@�(xi��ng)��������A Triboelectric-Field-Mediated Cuproptosis Induction Patch for Melanoma Recurrence Suppression�����}���l(f��)����Matter�ϡ�Փ�ĵ�ͨӍ�������������I(y��)��W(xu��)�ں��|���ں����w���������Ї�(gu��)�ƌW(xu��)Ժ�����{����Դ�cϵ�y(t��ng)�о����������о��T����һ�������������I(y��)��W(xu��)�c�п�Ժ�����{����Դ��(li��n)�����B(y��ng)�IJ�ʿ������á�

�Dһ. Ħ����NƬ��TIP��ͨ�^(gu��)�~������������(y��ng)�������g(sh��)���ɫ������(f��)�l(f��)��ʾ��D
(A) TIP�ĽM�ɼ��Y(ji��)��(g��u)��(B) TIP �Ĺ�����ʽ��(C) ��ɫ������(x��)�������C(j��)����

�D��. Ħ����NƬ�Ĺ����C(j��)�ƺ�ݔ������
����ʹ�ð��Y����M�D�V��TCGA����(du��)��ɫ�������ߵ��~�������P(gu��n)�����M(j��n)���˷�����Kaplan-Meier���������@ʾ���~�������P(gu��n)����FDX1�@�����{(di��o)�ĺ�ɫ�������ߵ�5�������ʸ����������@һ�l(f��)�F(xi��n)�������Ɯy(c��)�������~�������Գɞ��ɫ�����ί�����Ч����������������аl(f��)��һ�N��������������Ć�늘OĦ����NƬ������PCL/PEO��PCL/Gel늼��{���w�S�Ϳɽ����f늘O�M������������ȃH��190 ��m���cCu(II)-NC NPs��ͬ�M��TIP��ָ����|ԓ�NƬ�ɮa(ch��n)���s20 V���}�_늉���Cu(II)-NC NPs�����푑�(y��ng)�������~�x�ӵ��d�����_(d��)5.52 wt%�������}�_늴̼�������ጷ��~�x�ӡ�

�D��. ��(x��)��ˮƽ���ί�Ч��
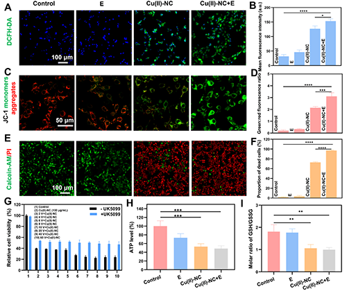
���(xi��ng)�о��C��(sh��)��Cu(II)-NC�{���w����늴̼��f(xi��)ͬ�¿��@������(qi��ng)���[����Ч��ͨ�^(gu��)���M(j��n)·OH�Įa(ch��n)������˼�(x��)����(n��i)��ROSˮƽ�������l(f��)�����wĤ�λ�½����M(j��n)����������������ATP���ϳɡ��ڙC(j��)���о�����l(f��)�F(xi��n)����(j��ng)Cu(II)-NC+E̎�����������T��(d��o)��(x��)��DLAT���ۼ���FDX1���_(d��)���{(di��o)��

�D��. TIP�T��(d��o)�~�����C(j��)��
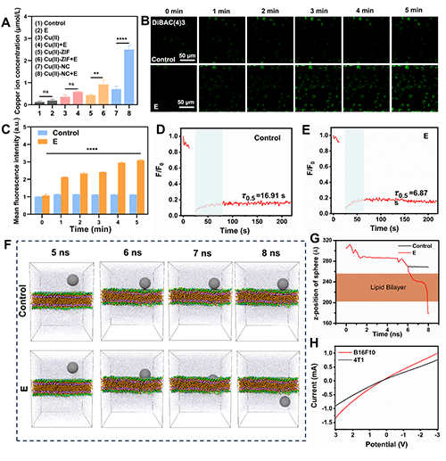
ͨ�^(gu��)��(du��)��(x��)����(n��i)�~�x�ӝ�șz�y(c��)�l(f��)�F(xi��n)��TIP��ʹ��ɫ������(x��)��B16F10��(n��i)�~�x�ӵĝ�����3.6�����C(j��)���о��l(f��)�F(xi��n)��Ħ��늴̼��܉��T��(d��o)��ɫ�ؼ�(x��)��Ĥȥ�O�������(x��)��Ĥ����(d��ng)����߀���M(j��n)�˼�(x��)����(du��)�{���w���ă�(n��i)�̣�����(du��)������(x��)����Ӱ푄t�^С�����ӄ�(d��ng)���W(xu��)ģ�M�C��(sh��)��늈�(ch��ng)����Ч����̼�{���w������֬�p���ӌ��M(j��n)�뼚(x��)������ʾ��늴̼��f(xi��)ͬ늻��Լ{���w�����M(j��n)��ɫ�����~�����ęC(j��)����

�D��. Cu(II)-NC + E̎��B16F10��(x��)�����RNA-seq����
�M(j��n)һ����(du��)��ɫ������(x��)�� B16F10�M(j��n)��RNA�D(zhu��n)䛽M�W(xu��)�����l(f��)�F(xi��n)����Cu(II)-NC NPs��늴̼���ͬ����������(x��)��������(y��ng)���;����w�����ϵK���P(gu��n)��̖(h��o)��ͨ·�l(f��)����׃��

�D��. ����ȫ�г�B16F10�[��С��ģ���ί��u(p��ng)��
��B16F10�[������ȫ�г�С��ģ�����(y��n)�C��TIP����Ч���ί�14�����Cu(II)-NC+E�M�@������ί�Ч������(chu��ng)������������[���ߴ���С��H&EȾɫ�@ʾ�[����(x��)�����������Y(ji��)��(g��u)������Ki-67�(y��ng)�����@���������@ʾ����Ч�������[�����g(sh��)����ֳ��
Փ��朽���https://doi.org/10.1016/j.matt.2025.102088
- �㽭��W(xu��)����F(tu��n)�(du��)��Adv. Sci.��������ʽ�{�������T��(d��o)��(x��)���~�������ڸ�Ⱦ�Է����ί� 2025-02-27
- �㽭��W(xu��)����/���F(tu��n)�(du��)��ACS Nano���������i����(qi��ng)��(x��)���~������ճҺ�B�Ծֲ��f�Ͳ������ڼ�(x��)���Է����ί� 2024-11-15
- �|�A��W(xu��)���o�� Angew���댧(d��o)�w�ۺ���{����(y��ng)��ͨ�^(gu��)���|�l(f��)��(j��)(li��n)���������������ٰ��~����-�����ί� 2024-05-07
- ������W(xu��)�����/�ݿ���/�����F(tu��n)�(du��) AFM��ϡ�������ø���ԵĽ��p��ˮ���z - ��(g��u)����ɫ�����g(sh��)���ί��]�h(hu��n)�����D(zhu��n)���퐺��ѭ�h(hu��n) 2026-01-13
- �����½����n�}�M Angew������DNAˮ���z���ں�ɫ���������c���(d��ng)���f(xi��)ͬ�ί� 2024-02-23
- �㽭��W(xu��)����F(tu��n)�(du��)/�~��F(tu��n)�(du��)��Biomaterials������푑�(y��ng)�ԏ�(f��)�ϼ{�ײ��������ί��}�j(lu��)Ĥ��ɫ�������о� 2024-01-10
�\(ch��ng)���P(gu��n)ע�߷��ӿƼ�
- 2026����ߌ��Ї�(gu��)��(sh��)�(y��n)�Ұl(f��)չ...
- �����I(l��ng)Ʊح300+���h��I(y��)�R��...
- �P(y��ng)���Ж|�����L���Ѓx�����{(l��n)...
- �f(w��n)����Ŀ �ذ��_(k��i)����2025�C(j��)...
- ICIE��(gu��)�H(�V��)Ϳ�Ϲ��I(y��)չ�[...
- �_(k��i)չ�ڼ����ۄ�(sh��)������朄�(d��ng)δ...
- 9������Ҋ(ji��n)���£�AI�(q��)��(d��ng)+��(gu��)�a(ch��n)...
- �P(gu��n)���e�k�ڶ�ʮ�����Ї�(gu��)��(gu��)�H...
- �R�ۼ�˃x�� ����ȫ���̙C(j��) ...
- CPHI����չ��(sh��)�(y��n)�҃x���c�O(sh��)��...
- ���ܹ��A��朆���������22��...
- ������/���f/�Y�� JACS���l(f��)...
- ��ɽ��W(xu��)��־�x�����w�����...
- ���������������ֈF(tu��n)�(du��) Angew...
- �Ϻ�����/��������(sh��)�(y��n)��...
- ���t(y��)��һ��Ժʢ�������/�A...
- �пƴ���Ƙ�(l��)������������/...
- �����������/������������...
- �㹤��������/�~��(hu��)Ҋ(ji��n)�n�}�M ...
- ��������-��־�F(tu��n)�(du��) AFM �C��...
- �|�ϴ�W(xu��)��������ڈF(tu��n)�(du��) Nat...
- ���ݴ�W(xu��)Ҧ����/κ��/����Ӱ...