�������X�p����TBI���Ɍ���Σ�������������Ԛ�����������Ԫ�����������ޣ�Ŀǰ��ȱ����Ч���ί��������ɼ�����NSCs���ɷֻ��鹦����������Ԫ�����h·����˱�ҕ���ޏ��X�p���ĝ��ڹ��ߡ�Ȼ������ֻ�Ч�ʵ����ٶ����Ƽs���ί�Ч������Щ����о�������늴̼����H�܉��{����ӣ�߀�����MNSCs������Ԫ�ֻ����ޏ��W�j��Ȼ�������y늴̼���ͨ�^ֲ��늘O�������F����������Γp���������ų���Ⱦ��������K���R�����á���Ό��F��ȫ�o������Ч늴̼����ɞ�NSCs�����R���D���ĺ���������늼{�ײ����ڳ��̼��°l����׃�ɮa�����扺�늄ݣ��@�N���Ԟ鼚���ͽM���ğo��ԭλ�̼��ṩ�����ͼ��g;�������⣬���ڳ������Ѓ����M����������ԓ���g�e�m������M���ğo���������\�{�ء�Ȼ�����о��F��ڌ���аl�F������^��BTO����늼{���w���O�ױ��ɼ������̲���������ø�w�У��������ڳ������®a���ĉ��늄ݟo�����ʴ̼�������Ĥ�����늉��T�����w�����⣬����ø�w���ԭh���У��a�����늄ݲ��H�o�������ڼ���Ĥ�������a���˴�������������|��ROS�������l���������������ɼ����������鉺늼{���w���錧�ğo��늴̼��ڻ��ڸɼ��������ޏͯ����еđ���������һ�������
ᘌ��������}��ɽ�|��W���w����ȫ�����c����ҳ����ڡ�������ں�ɣԪ�A�������R���tԺ���������ڡ����A�t�WԺ�����������ڲ���-���������Ҏ�ɣ��_�l��һ�N�����L���^�����ɼ���Ĥ�ϵ�����^-߀ԭ����ʯīϩ��BTO/rGO���ͺω�늼{���NƬ���ڳ��̼����ɳ��m�a������λ�����о��У��a������λ�ĺ��Ğ��ķ����BTO�{���w������߀ԭ����ʯīϩ��rGO���{��Ƭ�����^����NSC����Ĥ���棬�S����һ���ӑB�w�ƣ��ڳ����£�����{���NƬ�a���ĉ�늴̼�ֱ�������ڼ���Ĥ늉��T���}�x��ͨ����VGCC���������}�{������ه�Ե���ø��CaMK II��/�h�������շ���Ԫ���Y�ϵ��ף�CREB����̖ͨ·���@��������ɼ�������Ԫ�ֻ���Ч�ʺͳ����ٶȣ����M�γ��˾������﹦�ܵ���Ԫ�W�j��ͬ�rԓ��늼{���NƬ���Ա��ⱻ������������������ø�w��ROS�Įa����������ļ������������F�˸�Ч��ȫ�ğo��늴̼���
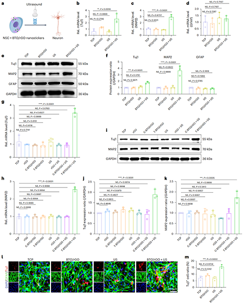
�^���Љ�늼{���NƬ��NSCs����ֱ������ֲ���������X�p���^���^ÿ����һ�εij��ί���ֲ���NSCs���Էֻ��鹦����Ԫ���@������˓p��̎��Ԫ�Ĕ������ܶȡ�28������Ч���M�p���X�M���ޏͣ����M�������X�p��������\�Ӆf�{���c�J֪���ܻ֏͡�ԓ��늼{���NƬ�����P�ί����¼��g���ί��p�����������Լ����ȷ��������Ҫ����ǰ����

���P�ɹ�����Ultrasound-activated piezoelectric nanostickers for neural stem cell therapy of traumatic brain injury�����}����2025��5��6�հl����Nature Materials�����w����ȫ�����c������c�R���tԺ�����B��ʿ�������������w����ȫ�����c����Ҳ�ʿ��������鱾�Ĺ�ͬ��һ���ߡ�ԓ�ɹ�ͬ�r������Nature Materials����Extracellular piezoelectric nanostickers promote neuronal differentiation�����}��Research Briefing�M�����c�����

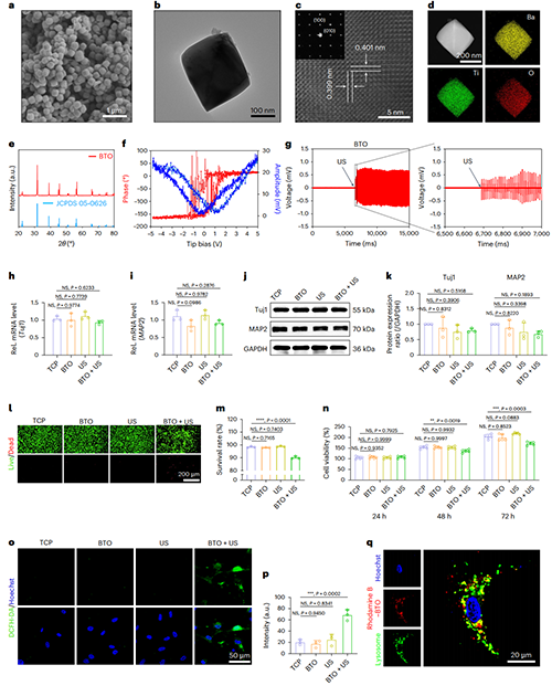
�D1. BTO�{���w���o�����MNSCs���ֻ�
�D1չʾ��BTO�{���w������ò���D1a-d�������������������ԣ��D1e-g�����ڳ���US��̎���£���Ԫ���P��־�Tuj1��MAP2���ڻ���͵���ˮƽ���c�հ��սM��ȟo�@���Բ���D1h-k���������������C��BTO+US̎�������NSCs������������������ֳ�������D1l-n�����Mһ���о�������BTO+US̎����NSCs�Юa���Ĵ���ROS���������Ե���Ҫԭ�D1o���������c��ø�w����λȾɫ�Mһ�����C���@һ�^�c���D1q����

�D2. BTO/rGO��늼{���NƬ���������������ԙz�y
���Q�@һ���}���о��F�ͨ�^���W�I�ό�BTO�{���w��ؓ�d��߀ԭ����ʯīϩ��rGO���{��Ƭ���棬�ɹ��Ƃ�����Ѓ���������ܵ�BTO/rGO�ͺϼ{���NƬ���D2չʾ�ˉ�늼{���NƬ����ò��������ԣ��D2a-f��������-��������λ�ßɹ�Ⱦɫ��EDSģʽ�µĒ���D���C����ԓ��늼{���NƬ���^����NSCs����Ĥ���棨�D2g-h����ROSȾɫ�C�����c�հ��սM��ȣ���BTO/rGO+US̎���£�NSCs��δ�a�����������ɹ�������ROS�������Ķ������ã��D2i-j�������������ԙz�y�C����BTO/rGO+US̎��δ��ɼ������^���������D2k-l����NSCs����ֳ����Ҳδ��Ӱ푣��D2m-o����
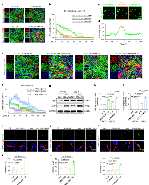
�D3. ��푑�BTO/rGO��늼{���NƬ��늴̼����MNSCs���ֻ�
�D3չʾ�˽��^BTO/rGO+US̎�����NSCs�ڻ���͵���ˮƽ���@�������Tuj1��MAP2�ı��_���D3b-f����ͨ�^���ӌ���ԇ�M���C����NSCs�ֻ����T���lj�늼{���w�����ķ�������^��Tetragonal BTO������rGO�{��Ƭ�ȷlj�����P���أ��D3g-k�������ߟɹ�Ⱦɫ�Y���C��BTO/rGO+US̎���@�������NSCs����Ԫ�ķֻ��������D3l-m����
�D4. ��늴̼�����NSCs����Ԫ�ķֻ��M��
�D4a-b�@ʾ��BTO/rGO+US̎��10��ֻ�����Ԫ���Sͻ�����L�ȼ�ͻ�����@����ߡ��}�F�D4c-d�����C��ԓ��Ԫ����푑����f�|�Ĺ��ܡ��Mһ�����о�������BTO/rGO+US̎��10��M����Ԫ�Sͻ�L�ȼ�ͻ���������l�ֻ�15�����Ԫ���D4e-f������10��̎���M��Tuj1��MAP2����ˮƽ�@������15����Ȼ�ֻ��M��g-i�����C����늴̼���ʹNSCs�ֻ��������Ԫ���M����ǰ5�졣ͻ�|���P�������ߟɹ�Ⱦɫ�C��BTO/rGO+US̎����ֻ�����Ԫ�����γ�ͻ�|�B�ӵ��������D4j-o�����@�����W�j���ؘ����P��Ҫ��
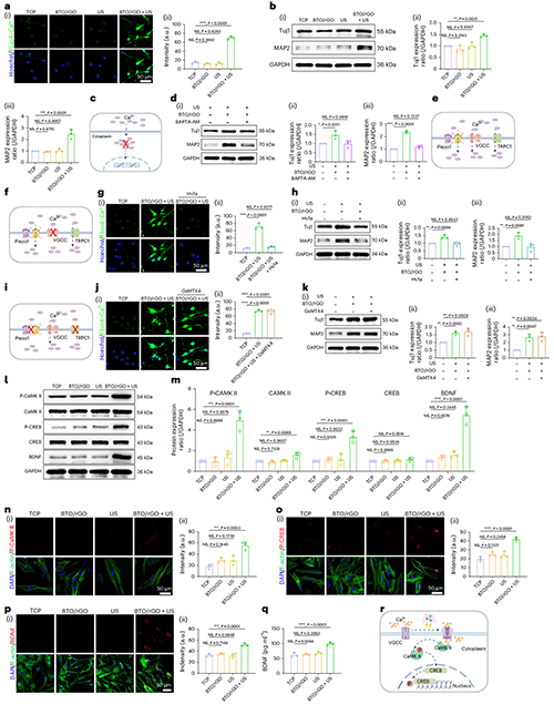
�D5. ��늴̼����MNSCs�ֻ���̖�D���C��
�D5�@ʾ��BTO/rGO+US̎����NSCs���}�x�Ӻ����@�����ߣ��C��NSCs����Ԫ�ķֻ��M���c�����}�x�Ӻ������������P���D5a-b�������O���}�x�Ӱ����������N���P�}�x��ͨ�����Ƅ����սM���҂��C����BTO/rGO+US��늴̼�ͨ�^ֱ��������VGCC,���Ӱ���CaMK II/CREB��̖ͨ·����K���Ӱл����XԴ���I�B���ӣ�BDNF���ı��_�����M�ɼ�������Ԫ�ķֻ����D5c-r����
�D6. NSCs��ֲ�ϳ�푑�BTO/rGO��늼{���NƬ��늴̼��ί�TBI
ʾ��Dչʾ���M��TBI��ģ��NSCs��ֲ�ϳ��ί���ȫ�^�̣��D6a�����������ÿ����һ�εij��ί���28����ί��M�����\�ӹ��ܼ����w�f�{�������@�֏ͣ��D6b-c�����M�����WȾɫ�@ʾ�ί��M����ȱ�p���X�M���������M����䣨�D6e-f�������M����Ƭ�M�����ߟɹ�Ⱦɫ���ί��M������Xȱ�p��λ�@ʾ���ܶȸ��ߵ���Ԫ���D6g-l��������C���ˉ�늼{���NƬ�ڳ������®a���ĉ�늴̼���Ч���M����ֲ��NSCs������Ԫ�ķֻ������M���ܓp�M�����������ϡ�������TBI��������ܡ�ԓ��늼{���NƬ�����P�ί����¼��g���ί��p�����������Լ����ȷ��������Ҫ����ǰ����
ԓ��о����ڲ���-����������OӋ��һ�N����^-߀ԭ����ʯīϩ�ͺω�늼{���NƬ��ԓ�NƬ�܉��^���ڸɼ���Ĥ�ϣ����������̖����������Ĥ�ϵ�늉��T���}�x��ͨ���������T������������|�Įa������푑��ĉ�늼{���NƬ�ɴ��M��ֲ���ɼ�������Ԫ�ֻ�����߄������X�p�����ί�Ч�������о���ʾ�˲�ͬ��������λ�ĉ�늴̼����������О���ܮa����ͬӰ푣����о�����-����������_�����µ�;����
�īI��Ϣ
Wang, W., Li, K., Ma, W. et al. Ultrasound-activated piezoelectric nanostickers for neural stem cell therapy of traumatic brain injury. Nat. Mater. (2025).
https://doi.org/10.1038/s41563-025-02214-w
- �п�Ժ�Ϻ������}�������F� Mater. Today�����ډ���������Ч���ij�푑�ˮ���z���M��Ѫ�������������������� 2025-02-24
- ���ݴ�W�S�_/�Ͽƴ�ǵ³� AHM������pH̽ᘺͳ�푑����ҵĿ�ע��ˮ���z���ڂ��ڿ�ҕ���O�y�Ͱ����ί� 2024-01-16
- �㽭��W����F�/�~��Fꠡ�Biomaterials������푑��ԏͺϼ{�ײ��������ί��}�jĤ��ɫ�������о� 2024-01-10
- �����֙���ڡ�����ڶ��tԺ��С����ڡ�Mater. Today��������3Dܛ֧�ܽY��늴̼��{���ɼ����ֻ���������p���ޏ� 2023-12-02
- �K�ݼ{��������܊�о��T�F� CEJ��ؓ�d�ɼ���3D��ӡ�����֧���@�����Ƽ���p���ޏ�Ч�� 2022-08-29
- �п�Ժ�K�ݼ{��������܊�о��T�Fꠡ�Mater. Sci. Eng. C��������3D��ӡ���ˮ���z֧���{���ɼ�������ֻ� 2022-01-13
- ���ϴ�W�����о��T�F� AFM��һ�N����3D��ӡ�p���B-�X�aƬ����ͬ�r�ί��������X�p�����B��ȱ�p 2024-01-24