�������Ԃ������Ѫ���T���ľ����w�����ϵK�����ɼ����O��ʧ���Ѫ�܃�Ƥ�p�����y�����ϡ����y���������儓�g�����L���Ӿֲ����ã�Ч�����ޣ��ҟo����Q�����w�ӑBʧ���c���ߴ��x����ʧ�{�ĺ��Ć��}��ԓ�о��۽����������Ԃ��������y�}���_�l��һ�N�z�ص���/���z��SG��������ˮ���z��ؓ�d�����w�������Ƅ�Mdivi-1��SG/M����ϵ�y̽������M�������ϵ�Ч���c�C�ơ��������Ԃ�������x�Ɂy������ʧ�{��Ѫ�ܓp�������������y���������w�����Wʧ�ⱻ�C���c�����l�Y�������P��Mdivi-1����Drp1���Ƅ��������ƾ����w��׃���p�p�����������װY�������о�ͨ�^��Һ����ͽ���ˇ�Ƃ�SG/Mˮ���z����������S��Y�����m�˵ęCе���Ⱥ;���������ܳ��mጷ�Mdivi-1���S�־ֲ��ί���ȡ���������ģ���У�SG/Mˮ���z�@�����ق����]�ϣ����M��Ƥ�������zԭ�w�S������e���p���װY����������ͬ�r���{Ѫ�܃�Ƥ���L���ӣ�VEGF�������_������Ѫ���������w�⌍�������������ǭh�����T�����ɼ��������M1���͘O�������S�����w��Ƭ�����ǽͽ���x��������Mdivi-1���A�����D�@һ�^�̣����M���ɼ�������M2���͘O�����֏;����w�ںϠ�B�����M���������ữ���x���D׃��
�C���о���ʾ��Mdivi-1ͨ�^����MEK/ERK��̖ͨ·�Ӿ��ɼ������x�ؾ��̣��M�����MM2�O��������Ҫ���ǣ�Mdivi-1̎����M2�;��ɼ�����ͨ�^�����g�����w�D�ƣ��������Ծ����w���f�oѪ�܃�Ƥ������HUVECs�������ƺ����ڸ��ǭh���µľ����wĤ�λ���p�ٻ�������ROS���e�ۣ����������w�ƺ�ǻ�γ�������Transwell�����B����C���������w�D����ه�ھ��ɼ����ĘO����B��M2�;��ɼ������f�ľ����w�����ϵ�HUVECs�ľ����w�W�j�У��֏����������x���ܡ����⣬SG/Mˮ���z���������������ã�ϵ�y���Եͣ����Y�����M����𤸽�c�I�B���Q����M���ޏ��ṩ�������h����ԓ�о����H�U����Mdivi-1ͨ�^�����ɼ����O��-�����w�D�����S���������h�����C�ƣ�Ҳ���������ί��ṩ�˼�߿��ʹ�Ѫ�����ɹ��ܵ�����������ϲ��ԣ�չ�F�˰������w�ӑB�{���ڴ��x�Լ������l�Y�е��R���D��������

�D1. SG/M ˮ���z���Ƃ估���������������е����ü��C��ʾ��D��

�D2. SG/Mˮ���z�ĽY��������

�D3. SG/Mˮ���z���M������Ƥ�w�������ϡ�

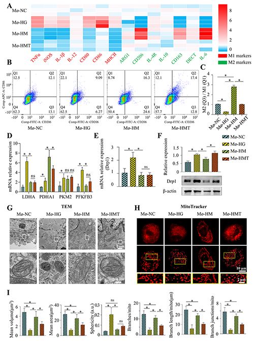
�D4. �w����ɼ����O���������w�����W������

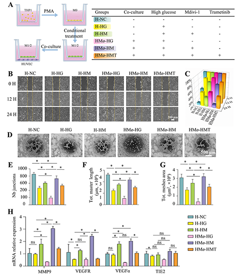
�D5. �w��Ѫ�܃�Ƥ�������w���О鼰�ɹܹ��ܷ�����

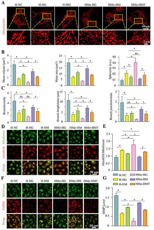
�D6. �w��Ѫ�܃�Ƥ�����ľ����w���ܷ�����

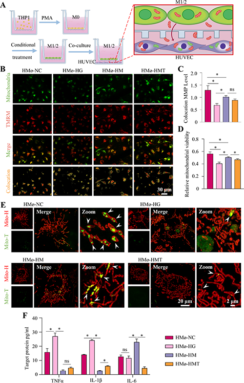
�D7. ���ɼ�����Ѫ�܃�Ƥ�����ľ����w�D�ơ�
ԓ��������2A-biohydrogels accelerate diabetic wound healing by promoting M2
macrophage polarization and functionalized mitochondrial transfer to endothelial cells�����}�l����Chemical Engineering Journal��2025��514 ,163130���ڿ��ϣ�2023 IF=13.4�������µ�һ���ߞ��Ĵ���W�A����ǻ�t�WԺ������ʿ�������Tʿ��ͨӍ���ߞ��Ĵ���W�A����ǻ�t�WԺ��ѩ��������ԓ��о��õ��ˇ�����Ȼ�ƌW���������Ŀ��֧�֡�
Փ��朽ӣ�https://doi.org/10.1016/j.cej.2025.163130