���w���Ȳ��ɳ��w�S�����ͼ�������|�����zԭ�w�S���ȽM�ɵ��[���g�|�h����TSM�����γ������ܵ����ϣ��@����K�{��ˎ��ĝB�c�e�ۡ��о��������o�}ע��ļ{��ˎ��H�в��� 5% �ܵ��_�[����ӣ������౻���������r������Ҫ�{��ˎ����Ч���@�����[�������H��Ҫ����������λ�[����߀��߂���������ͻ���ϵK������Ӽ{���R�_�܌������D������ܣ���ҕ����������[����������Ȼ�������ƽ�����D�QЧ���c���t����^��NIR-II���l�䏊��֮�g�ĸ����Pϵ��ͬ�r���F��Ч����ί���NIR-II ����ͻ�� TSM �����_�ɸ�Ч�[���ί�Ч���������I��ȵ�����
���գ�������Ĵ�W�����ڣ��w�������c�Ʊ��ҽ����_�l��һ�N���ھۼ��T���l�⣨AIE�����ϵ� Janus �{���R�_��M&P-NFT/R/DOX����ԓ�{���R�_ͨ�^���x���ԽM�b���Ԍ��F��AIE����NDA-FT���p����������ϵ��x����ؓ�d��NDA-FT �Ī��ؽY���x��ԓ�{���R�_Խ�Ķ���ԣ��� NIR-II �ɹ�l�������� 1400 nm�������и��_ 46% �Ĺ���D�QЧ�ʣ��D1������ 808 nm ���������£��{���R�_�a��NIR-II �ɹ���̖���Ɉ���[��λ�ò����r�O�y�����[���ȵķe�ۣ������g��������Ч�O�y�ṩ��ҕ�����������⣬�nj��Qؓ�d��NDA-FT���ڹ��Ч�����ڼ{���R�_�ɂ��γɜضȲ��M���a��������ͬ�r������ί��ܚ����[���g�|���������⼚������|���Ķ���ܛ�����[�����|������ TSM �����������ڼ{���R�_���[���Ȳ����M���D2���������@ʾ�����[����Ч���^���y�{��ˎ������ 3.82 �����Ϲ�ᯟ���c�������[�������ʸ��_ 94% ���D3�����鹥�ˌ��w���ṩ��ȫ�²��ԡ�

�D1. M&P-NFT/R/DOX �{���R�_���Ƃ估��������a-c��AIE����NDA-FT�ĽY�������|����d-n�����x���ԽM�b��M&P-NFT��R��Ƭ��������

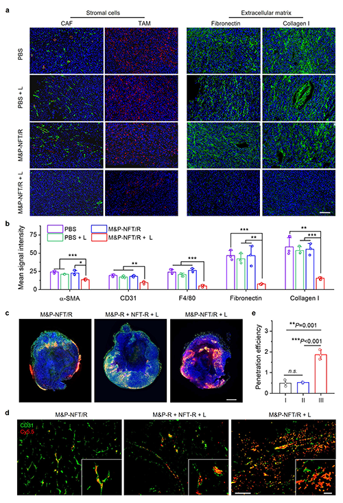
�D2. �{���R�_���[����Ч���u������a-b���{���R�_��TSM�Ĺ�����ܡ���c-e���{���R�_���tɫ��������@�������o�B���սM���^�[��Ѫ�ܣ��Gɫ�������[����ӡ�

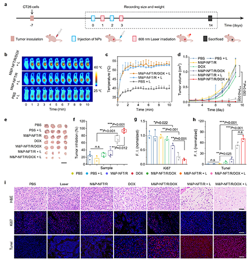
�D3. �w���ί�Ч���u�������ί��M��M&P-NFT/R/DOX + ���⣩�[���w�e�@��С�������M���[���M����Ƭ�@ʾ��������������
ԓ�о������õ��ˇ�����Ȼ�ƌW����ί�������пƄ�ί�Ŀ���Y�������P�ɹ��ԡ�Multifunctional Nanomotors with Aggregation-Induced NIR-II Emission and Photothermal Propulsion for Deep Tumor Penetration and Precise Phototheranostics�����}�l����ACS Nano (DOI: 10.1021/acsnano.5c05128)�ϡ�
ԭ��朽�: https://pubs.acs.org/doi/10.1021/acsnano.5c05128
- ���ֲ�����/��ʯ�l���������Ʊ��ҡ�����b�� Chem. Sci.������Ȼ������w���O��/�ྦྷ��푑���BioAIE���ܷ��β��� 2025-12-17
- ���д����ڣ��Ʊ��ҽ��ڡ��w������/�ۿƴ��֘s�I���ڈF� Matter: �������w����AIEgens�ڄӑB��Ϣ�����c���ܵđ��� 2025-07-28
- ���ֲ��������������Ʊ���/�����\�F� AFM: �������Ȼ������w����TICT���Ե��p����BioAIE���� 2025-07-22
- �����̄���|��ʩ��/�͵���W�ױ� Angew���ۺ���댧�w�{���R�_���F��ͨ���ɿ����S�\���c������ 2025-08-27
- �|�A��Wʷ��ꖽ���/�������о��T�F� AFM: �p�Ӽ{���R�_���ڸ�Ч�[������ί����ί����װY���� 2025-03-17
- ���ݴ�Wʷ�M�M/��܊��/��־�� JCR �C�����ڷ�/�{���R�_��ͻ��θ�c�������I����о��Mչ 2023-08-07
- ��������ǵ��ΈF� ACS Nano�����Ӷ���@�o����λ�ۺ���ͺϼ{�������F�[���B�m�ߏ��ȹ��-���������ѭ�h�ί��ͻ��� 2025-08-01