Ƥ�w�����w�������٣��O���ܵ��p�����ڙCе��(y��ng)���ӑB(t��i)׃���ĭh(hu��n)���У������a(ch��n)�����m(x��)��Ⱦ���Ɍ�(d��o)�³��m(x��)�װY��Ѫ�������ܓp���M��Һ�B���^��ͻ������e�۵ȣ��M����(d��o)�����Ԃ��ں͂����������t��ˮ���z����Ƥ�w���ڷ����ѱ��V���о���Ȼ���F(xi��n)��ˮ���z�o�����F(xi��n)���������ϵ�ȫ�^�����ܹ������O��������ˮ���z���ϴ��MƤ�w�������ϵ�Ч�ʡ���ˣ��_�l(f��)���Ќ���Ⱦ��������ȫ�A�΄ӑB(t��i)������ˮ���z���ϣ��Ԍ��F(xi��n)���ܰ�������]�Ϲ����Լ��Ě����A�ε��ޏ�(f��)�A�ε��^���{(di��o)��(ji��)���ܣ��������@����(zh��n)��

��ǰ��������ͨ��W(xu��)�����ֽ��ڡ����½��ں��w�θ����ڈF��ڡ�National Science Review���ϰl(f��)�����¡�Piezoelectric dual-network tough hydrogel with on demand thermal contraction and sonopiezoelectric effect for promoting infected joint skin wound healing via FAK and AKT signaling pathways���������һ�N�߂䰴����տs�ͳ��̼����Ч��(y��ng)���p�W(w��ng)��?f��)�Y(ji��)��(g��u)�ߏ��gˮ���z���ϣ����F(xi��n)�����A�΄ӑB(t��i)�D(zhu��n)���ί��cȫ�^�̂��ڹ������ί����ԡ�UNMxˮ���z���|(zh��)�ĵ�һ���W(w��ng)�j(lu��)��������ͪ��UPy���������z��GU���M�ɣ�ͨ�^UPy���F֮�g�Ķ��ؚ��I�M�н�(li��n)���ڶ����W(w��ng)�j(lu��)��N-��������ϩ������NIPAM���ͼ���ϩ�����z��GMA���M�ɣ����^�����@��APS�����l(f��)���M���p�I���ɻ��ۺϡ�Ȼ���߂䉺����ܵĽ�{���w���������^�{���w��BTO@Auؓ(f��)�d��UNMxˮ���z���|(zh��)�У���K�@�õ�ˮ���z����UNMx/BAy��BA��ʾBTO@Au�������������ӟ�푑�(y��ng)�տs�ͳ��̼����Ч��(y��ng)�錧(d��o)�İ���ROSጷź;ֲ�늴̼����ܣ���ɴ��M�\�Ӳ�λƤ�w���Ԃ������ϡ�

�D1. ˮ���z�����Ƃ�ԭ�������տs�C�����������Ը�Ⱦ�\�ӄ�(chu��ng)���еđ�(y��ng)��ʾ��D��
��D1��ʾ��UNMx/BAyˮ���z�����ṩ���ί������������A�Σ����ȣ��ڸ߹����ܶȳ��̼��£�ˮ���z����ጷų���ˮƽ��ROS������Ч������ڲ�λ�ļ������S���ý��t���������ϣ�ͨ�^�ۮ�������ϩ������PNIPAM���ڸߜؗl������׃�T��(d��o)�w�e�տs���Ķ�����(chu��ng)��߅�����o������ڵ����ܶȳ��Ĵ̼��£��L�r�gጷŵ�ˮƽ��ROS��ͨ�^���M�����w�ơ��zԭ���e��Ѫ�����ɡ��{(di��o)��(ji��)�װY������FAK��AKT��̖ͨ·�Mһ�����M���Ը�Ⱦ�\�ӄ�(chu��ng)��?zh��n)������ϡ?/span>

�D2. UNMx/BAyˮ���z�ı����������о�
�D1B�͈D2J-M�Y(ji��)������ˮ���z���Ͼ߂������ğ�푑�(y��ng)�տs���ܡ��ڹ�������£�ʩ���տs������(chu��ng)��߅�������ӿ��]�ϣ��Ķ����ل�(chu��ng)�����ϡ������ğ�푑�(y��ng)���տsԭ�����ڣ�ˮ���z�W(w��ng)�j(lu��)���տs����Դ��PNIPAM�ۺ����?zh��n)ܟ�r���w�e̮�s��ͬ�r���ڼӟ������UPy֮�g�Ě��I���Ѷ�����տs�ȣ�ͬ�rͨ�^�S������z��s�Թ̶�ˮ���z���տs�����w���ԣ��ڽ��t��������£���ˮ���z�ضȿ�����45����ʹGU�еĶ������I���ѣ���ʹˮ���zܛ��������տs�Ⱥ�Ч�ʡ���ֹͣ���t��������ˮ���z��s���w��ضȣ�~ 35-37���������ؚ��I�ؘ�(g��u)���Ķ��̶���푑�(y��ng)���տs��Ч����

�D3. �����Ч��(y��ng)�錧(d��o)��UNMx/BAy�����{(di��o)�����á�
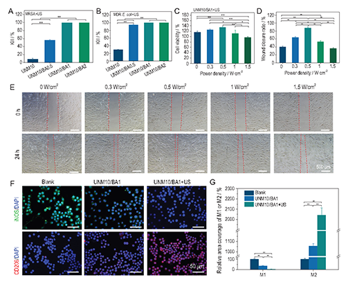
�ڃ�(y��u)�x�ij������ܶȣ�0.5 W/cm2���̼��£�UNMx/BAy�܉��@�����M���w�S������ֳ�c�w�ƣ��@�w���ڳ����Ч��(y��ng)�a(ch��n)���ĵ�ˮƽROS�Լ��ֲ�늈����γɡ�ͬ�r����늴̼��µ�ˮ���z���Ͽ���ͨ�^�a(ch��n)������h(hu��n)�����{(di��o)��(ji��)���ɼ�����M2�O����


�D5. (A)��5���w��(n��i)ROSȾɫ����5��TNF-�����ߟɹ�Ⱦɫ����15��VEGF���ߟɹ�Ⱦɫ�͵�5�켤������ճ���Ĵ����ԈD��(B)��5���w��(n��i)����ROS���������y(t��ng)Ӌ��(C)��5��TNF- �����������_�����y(t��ng)Ӌ��(D)��15��VEGF���������_�����y(t��ng)Ӌ��(E)��5�섓(chu��ng)��ƽ��Ѫ����ע�����y(t��ng)Ӌ��

�D6. ���Ч��(y��ng)�錧(d��o)��ˮ���z�ί����Ը�Ⱦ���ڣ�RNA-seq������(A)���սM�cUNM10/BA1 + US + NIR + C-US̎���M�D(zhu��n)䛽M�V�����ɷַ�����PCA����ÿ����(sh��)��(j��)�c����һ���ӱ���(B)��ɽ�D�@ʾ���{(di��o)����1250�������{(di��o)����1285����(C) UNM10/BA1 + US + NIR + C- US̎�������_����ľ������D����D��E�� UNM10/BA1 + US + NIR + C-US̎������ڻ����w��GO���;��������c����M�ٿ�ȫ����KEGG����(sh��)��(j��)������{(di��o)�����ܸ���������(F)���սM��UNM10 + US��UNM10/BA1 + US̎���MHFB������p-FAK��PI3K/AKT��̖ͨ·���ױ��_��(G)�����������ױ��_ˮƽ��
������ͨ��W(xu��)���ϿƌW(xu��)�c���̌W(xu��)Ժ�Tʿ�о��������鱾Փ�ĵĵ�һ���ߣ������t(y��)Ժ������ʿ�鱾�ĵĹ�ͬ��һ���ߡ�������ͨ��W(xu��)ǰ�ؿƌW(xu��)���g(sh��)�о�Ժ���������ںͲ��ϿƌW(xu��)�c���̌W(xu��)Ժ�w�������ڞ�Փ�ĵ�ͨӍ���ߡ�Փ�ĵõ���������ͨ��W(xu��)���ϿƌW(xu��)�c���̌W(xu��)Ժ���½��ڵ�ָ��(d��o)�͎�����ԓ��о��ܵ��������c�аl(f��)Ӌ����������Ȼ�ƌW(xu��)�������ʡ���c�аl(f��)Ӌ�������ʡ�Ƽ��d�����Ŀ�������У�������ИI(y��)��(w��)�M����Y����Ї���ʿ��ƌW(xu��)�����Ŀ(li��n)���Y����
Փ��朽ӣ�https://academic.oup.com/nsr/advance-article/doi/10.1093/nsr/nwaf118/8100502
- ������������ֽ����n�}�M AHM/ACS Nano�����ˮ���z�����ڸ�Ⱦ���ں��������ޏ�(f��)�I(l��ng)��ȡ�����Mչ 2022-05-11
- �Ї��ƴ�������ڡ��ǖ|���ڈF� ACS Nano���»��~Ƽ�����L�Ǿ��|(zh��)�Y(ji��)��(g��u)�ķ�(w��n)��ˮ�¿՚�ӱ��ֺͻ֏�(f��) 2022-02-19
- �Ͻ��������ć����ڈFꠡ�AFM�������տs�o늼��w�SĤ�z�����M�ɳ�ܛ�M���ޏ�(f��) 2020-10-27
- ��ɽ��W(xu��)��־�x�����w�����/UCLA�R�������� Sci. Adv.���ɿ��١�Ҏ(gu��)ģ���Ƃ�ĸߏ��g�����x�����zĤ���ڸ���������������� 2026-03-03
- ��������h���ڈF� Adv. Mater.�����и�Tg�ߏ��g�Ĺ��ܘ�֬���� - ͨ�^��A�x�ӌ����Խ��i���϶�ܼ��� 2026-01-14
- ��ɽ��W(xu��)���w�塢��־�x�F� Macromolecules: �}��Ч��(y��ng)�cԭλ�ۺυf(xi��)ͬ��(g��u)���ߏ��g�h(hu��n)�������Ԍ�(d��o)늾ۺ����ЙCˮ���z 2025-12-13
- ���t(y��)��һ��Ժʢ�������/�A�ƴ��R������ AFM����(g��u)���˷������ˮ���z�NƬ-�ڼ���p���ί�����ȡ�����Mչ 2026-03-02
�\���P(gu��n)ע�߷��ӿƼ�
- 2026����ߌ��Ї�����Ұl(f��)չ...
- �����I(l��ng)Ʊح300+���h��I(y��)�R��...
- �P���Ж|�����L���Ѓx�����{...
- �f����Ŀ �ذ��_�֣�2025�C...
- ICIE���H(�V��)Ϳ�Ϲ��I(y��)չ�[...
- �_չ�ڼ����ۄ�������朄�δ...
- 9������Ҋ���£�AI�(q��)��+���a(ch��n)...
- �P(gu��n)���e�k�ڶ�ʮ�����Ї����H...
- �R�ۼ�˃x�� ����ȫ���̙C ...
- CPHI����չ����҃x���c�O(sh��)��...
- ���ܹ��A��朆���������22��...
- ������/���f/�Y�� JACS���l(f��)...
- ��ɽ��W(xu��)��־�x�����w�����...
- ���������������ֈF� Angew...
- �Ϻ�����/�����������...
- ���t(y��)��һ��Ժʢ�������/�A...
- �пƴ���Ƙ�������������/...
- �����������/������������...
- �㹤��������/�~��Ҋ�n�}�M ...
- ��������-��־�F� AFM �C��...
- �|�ϴ�W(xu��)��������ڈF� Nat...
- ���ݴ�W(xu��)Ҧ����/κ��/����Ӱ...