�����|���V�������ί�������������������ί���N�ش����I���a��Ȼ���������|���еIJ�������ʹ�������a�����졢���桢�\ݔ�͑����^���������ܵ���N�h���{�ȶ��l�������׃���Ķ����µ����|���ۯB�;ۼ����@���ؓp���˵����|�ķ����Ժ���Ч�ԣ��������䑪�á��@Щ���������ߜء��Cе������������¶�ژO��pHֵ�Լ��ЙC�܄��С���ˣ����������|���֘�����ֹ�����|�ۼ��Լ����M���ܭh���������|�������ۯB���ڱ��ֵ����|������������P��Ҫ��
���ڣ������x�����n�}�M����˽z�I���I�ЏU������Ȼ�YԴ�����z�z���ף��ڶ�N�h���{���£������F�������ĵ����|�������ܣ��@һ������ʹ�z�z�����܉��ṩ��һ���o���o�����F��ȫ�汣�o���䱣�oЧ���h���ڳ��õĸ��N�����|����������ͻ���˷��Ӱ�H�r���F�Ҳ��@ȡ�ľ����ԣ����Ѓr����������@�á����Ѓ������������Եȃ��c��ԓ�о��ɹ�����The Cheap Silk Sericin Displaying Chaperone-like Activity to Stabilize Protein and Facilitate Protein Refolding�����}�l����CCS Chemistry����CCS Chem. 2025, Just Published. DOI: 10.31635/ccschem.025.202505877����
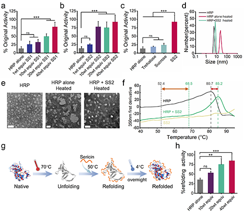
��������̥�l���S����LEA�������@һ��и��Hˮ���ҟo���_�Y����������Ӱ�H�Ć��l�����߾۽��ڽz�z���ף�һ�N���и߶��Hˮ�ԺߟoҎ������������Ȼ�����|����Դ���Q�z��ӣ������ڽz�I���I�б������U���������о��l�F�z�z��������Ʒ��Ӱ�H�Ļ��ԣ��ڸ��N�h����������Ч�ط��������|������ߜء��Cе�������ԗl���������ЙC�܄����������ͷ��̓��ڡ����⣬�����^�쵽�z�z����߀�ܴ��M�����|�����������׃�Ժͽ��ۯB������ۯB���D1����

�D1. �z�z�����Ć��l��Դ�c���������|����
�������������^������ø��HRP��pI = 8.9����ģ�͵��ף��о��z�z���ף�SS���ڸߜؗl���������|�ı��o���á����c�����Ǻ����nj��ȡ��ӟ��HRP�������@���ͣ����S���z�z�����������ӣ�HRP�ڟᑪ����ı��������@����ߣ��D2���������@�����ڳ��õĵ����|���Ӱ�H�������Ǻ����ǡ�DLS��TEM�����z�z������Ч��ֹ�����|�ۼ�����ʽ����ɹⷨ��������z�z����HRP�ğ᷀�����@�����������⣬��HRP��׃�Ժ��ټ���z�z����߀�ɴ��M�����|�����ۯB���D2����

�D2. �z�z�����ڸߜ��¿���Ч���������|
�����|�����a�����졢���桢�\ݔ�͑��õ��������������У����˸ߜ��⣬߀���ܵ����ԗl�����ЙC�܄����Cе�����������������h���������@Щ���������µ����|׃�Ժ�ʧ��Ķ�������������ԣ��������ʹ��HRP�Mһ��̽���z�z���ױ��o�����|�����@Щ�h������Ӱ푵��������D3�����Y�������z�z���������ԗl�����ЙC�܄����Cе������������@Щ�h�������������|�Ծ��Ѓ����ķ���Ч����

�D3. �z�z�����ڙCе������������¶�ژO��pH���ЙC�܄��h�������������|���з���Ч��
����̽���z�z�����������|���ܵ����m�ԣ������о��l�F�z�z���������в�ͬ�������|�ĵ����|������c��4.3��11.0�������@��������᷀���ԡ������Mһ���о������cHRP��ƣ��z�z������-��������ø����-Gal��pI = 4.6��������������ø��Gox��pI = 4.6���ڶ�N�h��������Ҳչ�F���dz������ķ���Ч�������⣬�о������z�z����߀������Ч���o�ί��Ե����|�翹�w���ܸ��N�h�������ēp�����D4����

�D4. �z�z�����ڸ��N�h�����������в�ͬ�������|�����|�ķ���Ч��
����̽���z�z�����������|�����ÙC�ƣ�PEG��һ�N���õē�D������BSA��һ�N�������_�����Y�����Ҿ�����Ʒ��Ӱ�H���Եĵ����|���������ա��Y���������ڸߜء��ЙC�܄������ԗl���£�PEG�ı��o���÷dz����������]�У������ڵ����|����^�͵���r�£��ų��w�eЧ�����@Щ�h���{������ı��o���÷dz����ޡ�BSA���ЙC�܄������ԗl�������^�õı��oЧ�����������܉�ͨ�^�c�����|����Á����o�����|���ܭh���{�ȵ�Ӱ푡�Ȼ����BSA�������������ތ������ڸߜغ͔���l���������|���]�б��oЧ�����z�z��������һ�N���Hˮ���ҟo���_�Y���ĵ����|�����������@Щ�h���{���¶����F���@���ı��oЧ�����D5�����������ϽY���������Ɯy�z�z��Ҫͨ�^�c�����|����ò��γɱ��o�Ӂ����o�����|���ܭh���{����

�D5. �z�z�������ÙC���о�
�����Mһ��ʹ��ȫԭ�ӷ��ӄ����W(MD) ģ�M��ͨ�^�����z�z�����cHRP֮�g������Á���C�������룬�Y���@ʾ�z�z����朇��@�� HRP �܇��γ����ϣ��p����HRP�Ę���׃�����������ӣ��Ķ���ʹ�����|�S�����ʼ���z�z�����cHRP������ܵķ��������z�z�����cHRP֮�g���ڷ����A�����o�����ã��D6�������⣬�Ȝصζ����ᷨ��ITC����z�z�����c�����^������ø��HRP���ĽY���ṩ��ֱ���C����

�D6. ���ӄ����Wģ�M�о��z�z�������ÙC��
�����|���еIJ�������ʹ���ڸ��N�h���{�����װl��ȥ�ۯB�;ۼ������ؓp���˵����|�ķ����Ժ���Ч�ԣ��������䑪�á��z�z����ͻ���ˬF�з��Ӱ�H�ɱ��߰����Y�����s���y�ԫ@ȡ�Ȇ��}���Լ���һ���o���o���������حh���{�ȵľ����ԣ�ͬ�r�߂��r����������@ȡ�����������Ժ����T�����c���ڵ����|ˎ�ﱣ�桢�����Ƅ��_�l���Iø���õ��I��չ�F�������͏V韵đ���ǰ����
�A�|������W��ʿ����������ԓՓ���ĵ�һ���ߣ��A�|������W�����x������ͨӍ���ߡ�ԓ�о��õ���������Ȼ�ƌW����ί�Ȼ�����Y����
Փ��朽�: https://www.chinesechemsoc.org/doi/epdf/10.31635/ccschem.025.202505877
- �㽭��Wë���������n�}�MAdv. Mater.��һ�Nͨ�õľ�늽��|-�i�����ԣ�����ͨ�����|��������չ�_����ճ�τ��Ԍ��F���ٷ����ĽM���ܷ� 2025-12-25
- UCLA�R����/��ɽ��W��־�x�����w�� Adv. Mater.: ���Ѓ����Cе���ܺ��;��Ե���ȫ�ɽ��⵰���|���z-���I���w���{�� 2025-06-27
- ���ë����/��Ԫ/�����ֈF� Nat. Commun. : �����ԽM�b�����|���z�NƬ - �����ܷ���Ѫ�� 2025-02-11
- ���_ʷ�ֆ����칤���R�w�R��Small Methods����Holdase/Foldaseģ�M�{���Ӱ�H���ƻ��ڿ��w�İ��Y���߯��� 2022-10-19
- ���_��Wʷ�ֆ����ڈF��Ї��t�W�ƌWԺ���b���о��T�F�����ģ�M���ݿ˵��錧�������^�������[�������ί� 2020-05-27
- ���_��Wʷ�ֆ����ڡ��R�罭���о��T�Fꠣ��{���Ӱ�H�{���ȍu�ص��f�� 2020-02-25
- ���ݴ�W���W�WԺ�������ڈF���Ƹ�̎�����ʿ�� - �߷��Ӻϳɡ����Ը߷��ӡ������ӽM�b���ܸ߷��Ӳ��ϡ�DFT�ͷ��ӄ����WӋ��ϳ�/�M�b 2026-01-12