�{��ø����߷����ԺͿ��{���ø���ԣ����[���ί��I��չ�F���������������K��Pt�����{��ø�Ȟ�ͻ���������H����^������ø��POD�����^������ø��CAT���ͳ��������绯ø��SOD�������������ڴ��ί���߀���F�������Ĺ���D�Q�����c��ɫ�ķ��������ѳɞ鰩�Y�ί��о��ğ��c��Ȼ�����[���h����TME������������ȱ�����߹����ģ�GSH��ˮƽ���̓�Դ��H2O2�������������Ƽs��Pt���{��ø�Ĵ�Ч�ʼ��ί�Ч����ͬ�r������ί���PTT���T���ğ��ݿ˵���90��HSP90���^�ȱ��_���������������͟��ԣ��M��������ᯟЧ��������ͨ�^�OӋ����Pt���{��ø�������ܡ��{���[���h����������Ч���������Ɵ��ݿ˵��ױ��_����������ί���PTT��Ч���������ɞ��[���ί���һ�N��Ч������
���ڴ����|�A��Wʷ��ꖽ���/����ڈF�������һ�N���� CuPt �p���ټ{��ø�c�ǽͽ����Ƅ������_����Lon���fͬ���õļ{���ί�ƽ�_��CPL@G5-BS����ּ��ͨ�^�{�� TME ���F�����Ĺ���ί���PTT���c���ί����D1�����о��F������ڲ����������ĵ� 5 �� PAMAM ������ӣ�G5���������̼����ø IX��CA IX�����Ƅ��������Ȼ�����������BS�����������d�w G5-BS��CA IX ����һ�N���[�����������^�ȱ��_��Ĥ���������[����ֳ�����u�����P�I���ã��ǘO�ߝ������ί����c��BS ����d�w G5-BS �܉� CA IX �^���_�� 4T1 �[��������Ч�zȡ����ͨ�^�{���[��������pH���Ƚ����������������ί�Ч����ͬ�r�����[���D�����S��ͨ�^�ژ������ G5-BS �Ȳ�ԭλ߀ԭ K2PtCl4 �� CuCl2·2H2O ؓ�d CuPt �{��ø������������ Lon����K�Ƃ�õ��{��ƽ�_ CPL@G5-BS������ CuPt �p���ټ{��ø���H�����@������·OH �����ɲ����� GSH���Ķ��Mһ���������W����������CDT���į�Ч��߀�܉��Mһ����{���w���Ĺ���D�QЧ������������ί�Ч�����c��ͬ�r��ؓ�d�� Lon �܉�ͨ�^���� HSP90 �ı��_�@����������ί�Ч������ͨ�^�p���[���������������ģ��c�{��ø����^������ø��CAT�����ԅfͬ��������ͬ�����[�������������CPL@G5-BS �{��ƽ�_�܉�ͨ�^�{�� TME ���F�����Ĺ��/�����ί������_�l���Ͱ��Y�ί������ṩ��һ����ǰ����ƽ�_��

�D1. CPL@G5-BS�����[���h���{�ع��/�������ęC��ʾ��D��
1H NMR��UV-vis�C�����s���{��ƽ�_�ijɹ��ϳ����D2a-b����TEM�Y���@ʾ�{��ø�ʬF�������Σ�ƽ��������1.45 nm���D2c-d����XPS�D�V�@ʾPt��Cu�Զ�N�r�B�������D2e-f����ˎ��ጷ������@ʾLon��pH 5.5�rጷ����������f�������pH푑������D2g������K���ϵ�ˮ��������7��ț]�����@׃�����C����������õ��z�w���������D2h�������⣬CPL@G5-BS�������õ�ѪҺ����������������а�ȫ�����t�W���õĝ������܉����ں��m���w�Ȍ��D2i����

�D2.��a��G5.NHAc��G5.NHAc-BS��1H NMR�V�D����b��G5��G5.NHAc��G5.NHAc-BS��CP@G5-BS��Lon��CPL@G5-BS��UV-Vis���չ��V����c��CPL@G5-BS��TEM�D��d�������ijߴ�ֲ�ֱ���D��CPL@G5-BS�ģ�e��Pt 4f����f��Cu 2p�߷ֱ���XPS�V�D��(g) ��ͬpH�l����Lon��ጷ��О���(h) CPL@G5-BS��ɢ�ڲ�ͬ���|��7����ˮ������׃����(i) ��Water��PBS��CPL@G5-BS��[G5] = 6��12��24��36��48 ��M��̎����ļt������Ѫ�ʺ͈D����
�F�ϵ�y�о���CPL@G5-BS �Ĺ�����ܼ�ø������������о��Y���@ʾ�ڼ��������£�CPL@G5-BS��Һ�ض��c��ȳ������P�Ҿ��и߹�᷀���ԣ��D3a-b���������� Cu ���s���������������ܣ��D3c�����F��Mһ��̽����Cu���s�����Ч����CPL@G5-BS�ø���Ե�Ӱ���CPL@G5-BS���SODø���Գ��^PL@G5-BS�����ڼ����������Mһ���������D3d����TMB���������C����CPL@G5-BS��PODø���ԣ��D3e�����ڼ�����������PODø������ض����߶��������D3f�����������ԗl������������PODø���ԣ��D3g�����������W�Y���Mһ���C�����䃞�����PODø���ԣ��D3h-i��������֮�⣬CPL@G5-BS߀���F���������CATø���ԣ��D3j-k������֮��CPL@G5-BS���~���s�ͼ��������±��F�������Ĺ���������SOD��POD��CATø���ԡ��܉����[����λ���m�a��ROS��O2���f��CPL@G5-BS�ڰ��Y�ί�����ľ������D3l����

�D3.��a����ͬ���CPL@G5-BS��Һ��1064 nm���⣨0.6 W·cm-2������10����µĜض�׃������b��CPL@G5-BS��Һ��[Pt] = 100 ��g·mL-1����1064 nm���⣨0.6 W·cm-2���µ�ѭ�h�ӟ���������c��PL@G5-BS�cCPL@G5-BS�ڲ�ͬ����µĜض�׃�����ȡ���d����ͬ̎���M��SODø��������e��pH 5.5�l��������ͬ��Һ����15��犺��������V����Һ�ɫ׃������f��CPL@G5-BS���Пo����������652 nm̎���������Տ��Ȍ��ȡ���g��pH��CPL@G5-BS� PODø���Ե�Ӱ�����h��CPL@G5-BS�����τ����W��������i��Lineweaver-Burk�p�����D����j��pH 6.5�l������CPL@G5-BS�cH2O2�����l������O2����������k����ͬ̎���M���CATø���ԣ�[Pt] = 20 ��g·mL-1������l��CPL@G5-BS���������ø���ԵęC��ʾ��D��
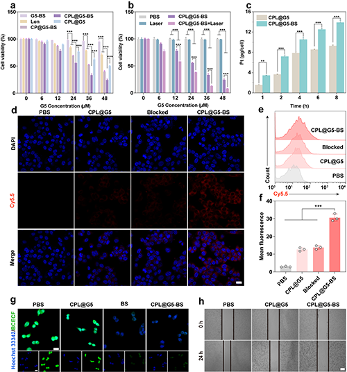
�о��F��x��4T1�����M���w�⌍��u�r���������Ԍ���@ʾCPL@G5-BS+Laser�M��4T1����������ѵĚ���Ч�����D4a-b��������������CBS�錧�İ������ô��M�ˌ����ϵĔzȡ���D4c-f����pH�z�y�Y���@ʾBS�܉���Ч����CA IX�Ļ������Ķ��T��������pH���͡�������Ч�ʣ����p�ټ�������|���ԡ������[�������D�ƣ��D4g-h����

�D4.��a����ͬ���ό�4T1�����ļ��������u������b����ͬ̎�팦4T1�����ļ��������u������c��4T1�����c��ͬ���Ϸ������ȵ�Pt��������d��4T1�����cPBS��GPL@G5��Blocked-CPL@G5-BS��CPL@G5-BS�ͺ������6С�r���CLSM�D��GPL@G5��CPL@G5-BS��Cy5.5��ӛ������e����ʽ�����g�z�y��ͬ�l�����B��4T1������Cy5.5�Ĝ�����r�ͣ�f��ƽ���ɹ⏊�ȡ� (g) ��ͬ̎��4С�r��BCECFȾɫ��4T1����CLSM�D������h����ͬ̎��l����4T1�����w�ƵĄ��ی��D�����ڣ�d���ͣ�g�������˳� = 20 ��m���ڣ�h����, �˳� = 500 nm��
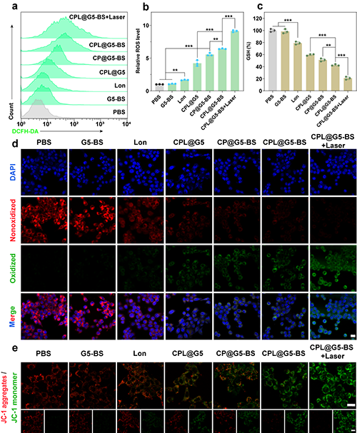
�S�����о��F�̽����CPL@G5-BS���w�⿹�[���C����CPL@G5-BS+Laser�M�T�������@����ROS�a����GSH�Ľߺ�LPO�e�ۣ��D5a-d�������ڻ������ķe�ە��������������;����w�p���Đ���ѭ�h���о��F꠲���JC-1�u���˾����wĤ�λ��CPL@G5-BS�M���]�мtɫ�ɹ����������ί���PTT�ĽM�ϼӄ��˾����w�p�����D5e����

�D5.��a����ʽ�����x���� 4T1 ��������ͬ̎�� 4 С�r��ļ����� ROS ˮƽ�ͣ�b��������������c����ͬ̎��4С�r��4T1������GSH������ˮƽ����d��ͨ�^CLSM�^�첻ͬ̎��4 h��4T1������LPO�ı��_ˮƽ����e��4T1��������ͬ̎�����JC-1Ⱦɫ���ڣ�d���ͣ�e���У��˳� = 20 ��m��
�F��Mһ���u����Lon�����[�������������x���������á�CPL@G5-BS+Laser�M�[������ȱ���õ����@�������D6a����ATPˮƽ�@���½����D6b����HSP90���_�@�����ͣ��D6c-d�������⣬��/��Ⱦ����C����CPL@G5-BS�ڼ���������4T1��������Ч���ڡ�CPL@G5-BS+Laser���F�����ˮƽ�ļ����������C����PTT�ʹ��ί��ąfͬЧ�����D6e�����D6f�U����CPL@G5-BS���w�⿹�[���C�������䱻4T1�����خ��Ԕzȡ��ͨ�^��ø�����@�����MROS���ɡ�����GSH�������[��ȱ����ͬ�r��Lon��������O2���ġ�����ATPˮƽ������HSP90�ı��_���Ķ��˷����������͟������ڼ�����������CPL@G5-BS���F��������PTT���ܺ�������CDT���Ķ��@�Ã������ί�Ч����

�D6.��a��ʹ��[Ru(dpp)3]2+Cl2̽ᘙz�y��ͬ̎����4T1�����е�O2�������˳� = 20 ��m����b����ͬ̎��4С�r��4T1������ATP������ˮƽ��HSP90���_ˮƽ�ģ�c��WB�����ͣ�d�������Y������e����ͬ̎����4T1������Calcein-AM/PI�pȾɫ�D�����˳� = 50 ��m����f��CPL@G5-BS�Ŀ��[���C����
�о��Fꠘ�����4T1����С��ģ�������D7a��ʾ�r�g���M�����w�ȿ��[������u�r���������@ʾCPL@G5-BS�ί��M�[����λ�ض����@���ڌ��սM���D7b�����ί��Y������MС����w�ؾ������������������Ͼ��]�����@�Ķ��ԣ��D7c������CPL@G5-BS+Laser�ί��M���[���w�e��С���������p���f���������ѵ��[������Ч�����D7d-f����CPL@G5-BS+Laser�MС����D�ƽY�����@�p�������ӽ�������B������CPL@G5-BS�����@���������[���D�Ƶ��������D7g-h����

�D7.��a���o�}ע��CPL@G5-BS�ί�4T1����С���ʾ��D����b��4T1 ����С���� 1064 nm �������䣨0.6 W cm-2���½��ܲ�ͬ�ί���ļt����������PBS������CPL@G5������CPL@G5-BS����ͬ�ί���c��С���w�غͣ�d�������[���w�e��׃������e�����M�г��[������Ƭ�ͣ�f��������1��PBS��2��Lon��3��CPL@G5��4��CP@G5-BS��5��CPL@G5-BS��6��CPL@G5-BS + Laser��n = 6����g����ͬ̎����� 14 �� 4T1 ����С��Ĵ����ԷνM����Ƭ�Լ���h�������� H&E Ⱦɫ���˳� = 1 mm����
���˱��^������ͬ�ί��M֮�g���[������Ч�����о��Fꠌ��[���M����Ƭ�M����H&E��TUNEL��Ki67 Ⱦɫ���D 8a�����Y���C��CPL@G5-BS+ Laser �M�@ʾ�����@�����[�������������������Լ������[��������ֳ���������ߟɹ�Ⱦɫ�Y���@ʾCPL@G5-BS+Laser̎�����[�����^�쵽�����@����CA IX������HIF-1�����{��HSP90�������D8b����

�D8.��a�����M�[���M���� H&E��TUNEL �� Ki67 Ⱦɫ����b����ͬ̎�����[����Ƭ�� CA IX��HIF-����HSP90 Ⱦɫ������a���ͣ�b�������˳� = 50 ��m��
������֮���F���������CPL@G5-BS�����������c��1���� Cu ���s�ͽ��t����^��������Ĺ�ͬ�����£�CPL@G5-BSչ�F�������ļ���������2��BS���ʹ CPL@G5-BS �� 4T1 �[����λ��e����ͨ�^���� CA IX ���Ԍ��F���[������������ pH ���D�������˴��ί�Ч������Ч�����[���D����3��Lonͨ�^�Ɖ��[�������������x�����{ HSP90���˷��� PTT�еğ�ֿ�Ч����ͬ�r�p�� O2���ľ����[������TME��ͨ�^�{��TME���@�N��ģʽ���Բ��H���M�˼��������µ���ЧPTTЧ�������������˼����ί����Ķ��l�]���@�����[�����������������[���D����
�����о��ɹ�����Dendrimer-Entrapped CuPt Bimetallic Nanozyme for Tumor Microenvironment Regulated Photothermal/Catalytic Therapy�����}���ھ��l���ڇ��H�����ڿ�ACS Applied Materials & Interfaces (DOI: 10.1021/acsami.5c05324)���|�A��W�����c�t�W���̌WԺ������cʷ��ꖽ����鹲ͬͨӍ�������|�A��W�Tʿ�о����R���D���һ���ߡ�ԓ�����õ��ˇ�����Ȼ�ƌW�����Ϻ��пƌW���gί�T���ȵ��Y����
Փ����Ϣ��
Shizhuan Lu, Aiyu Li, Haoyu Huang, Cheng Ni, Xueyan Cao, Xiangyang Shi*, Rui Guo*. Dendrimer-Entrapped CuPt Bimetallic Nanozymes for Tumor Microenvironment-Regulated Photothermal/Catalytic Therapy. ACS Appl Mater Interfaces, 2025, 17: 30716-30730.
����朽ӣ�https://doi.org/10.1021/acsami.5c05324