����������AM����ָ�����̼�����ضȡ���ȡ�늴̼������յȣ��®a�������տs�����L�����D�\�ӵ������Ӳ��ϣ����ھۺ����w�S��������6������66���ی����������Ҷ����������]�����Ƃ���˹����⣬�������|���p����Ч�ʸ����OӋ�ԏ������ԣ��������ڷ����ӡ�Ť�����估�����ռ����I�������У�����6��~���˹���������^�������������ܡ��ۼ�ȩ��POM����һ�N���ܶȡ��߽Y���ľ��͟����Թ������ϣ��C�����܃�����POM�w�S���иߏ���ģ����Ħ��ĥ�p�ԃ��������ԣ����^�������w�S������ˮ�ʘO�ͣ��H��0.2%���������w�S���_2%��ͬ�r���ͻ��W���g�ԃ������ԃr�ȸߣ������x���˹�������ӷ����������ܣ�Ȼ����POM�Y�����������Y���ȸߣ����w�S�Y���ȿ��_85%���Ǿ��^�����٣����������������̼��µĘ�����׃���^С���o���_���������Ч����Ŀǰ����POM�w�S������������P�о��r�Ј����
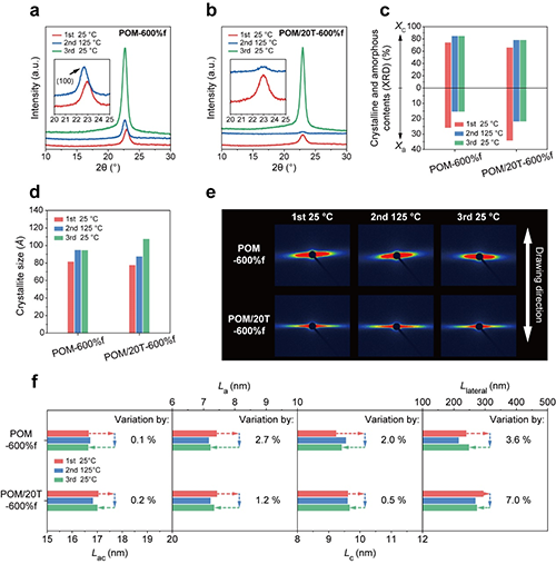
�������Ĵ���W�߷����о��������M�߷��Ӳ���ȫ�����c������~�ֽ��ڈF���POM�w�Sȡ��Y���Y���{�������˹����☋�����о�����ȡ����Ҫ�Mչ�������cPOM���������õğ����Ծ۰��������w��TPU�����������ڼ��z-������/�ᶨ��ˇ�Ƃ�POM/TPU�����w�S�����FPOM�w�Sȡ�����ӣ�fc��0.37-0.83��fa��0.58-0.88�����Ǿ��^������17.3%-62.3%���Ĵ��{�أ��ڴ˻��A�ϣ����ü������@��ʽ�Ƃ���POM�w�S���п�о�S���˹����⡣�S�w�S���챶�ʺ�TPU�������ӣ��w�Sȡ�����ӺͷǾ��^���������������ڴ������S�����еķǾ��^������ڟ�̼��µĘ����ش�����ӣ��@�����������˹�����������ܣ�����r�g��о��ֱ�����w�S���ɔ��ȽY���������˹���������О�Ҳ���F����ͬ�̶ȵ�Ӱ������У�����8��POM/20T-600%f�w�S�����ɺ����6 min 30 s������ֱ����1.0 mmо�����@�Ƃ���˹����⣬��14 V��늉���200ؓ�d���ر��£�������տs��׃�͆�λ�|��������������40.23 %��34.69 J·kg-1���քe�_���Ͳ�������������201 %��434 %��

�D1 TPU�����댍�FPOM�w�Sȡ��Y���Y�����{��

�D2 TPU������POM�w�S���˹��������О��Ӱ�
�о���POM�w�S���˹�����ķ������О鼰�C�ƣ�POM��POM/TPU�w�S��ȡ��Y���Y�����Ҝأ�1st 25��C�����������Ӝضȣ�2nd 125��C���Լ��������Ҝأ�3rd 25��C�������^���б��F���^�õķ����ԣ��������������W�j��ֹ�Ǿ��^����朵Ľ��p�c���ƣ���ʹ���˹����⽛1000����ѭ�h���ں���տs��׃�����ʸ��_95.57%��96.32%���߃�����ѭ�h�ӷ����ԣ�ͬ�r��1 mol·L-1 NaOH��Һ�͉A��ԇ��У�POM�w�S���˹����������տs��׃�������_94.11%���h���ڻ�����������66�p�x�����˹����⣨53.56%�����������M�����Ӳ���չ�F�������ܿɴ����O�䡢���I�C���˺����̽���I��đ��Ý�����

�D3 POM�w�S���˹������ķ����әC��

�D4 POM�w�S���˹����⃞�����͉A������
ԓ��������A Novel Polyoxymethylene Fiber-Based Artificial Muscle Enabled Stable Actuating Behavior�����}�l����Small���Ĵ���W�߷����о�����ʿ�о����S����Փ����һ���ߣ��~��������ͨӍ���ߡ�
������Ϣ��Weiyao Kong, Xiaowen Zhao, Lin Ye*, A Novel Polyoxymethylene Fiber-Based Artificial Muscle Enabled Stable Actuating Behavior, Small, 2025, 2502065.
https://doi.org/10.1002/smll.202502065