��Ȼ���������@������������߶ȷӵ��Y���c�������еļ��w�S��ᘌ��w�e�Լ���pʧ��VML�����ί����аl(f��)�܉������Ȼ����h(hu��n)���������^�Y���ĽM��֧�ܣ��ȳ�Mϣ�������R����(zh��n)�����⣬�����֧�ܑ��߂���{��(ji��)�ijɷ֣��Ԍ��F(xi��n)�ض��Ĺ����{�ء�
���ڣ����������W�����½��ڈF���(chu��ng)���Ե��Ƃ���һ�N��ע����ԽM�b��Һ����LC��ˮ���z������з��w�S���нY��������Ч֧�ֹ�������������ģ�M���������������W���ܣ������S̼��⁼{��ƬTi3C2Tx MXene������Դ�ɷ�����LCˮ���z���@��������ˮ���z�ęCе���ȡ������Ժ�늌��ʡ����õ�Ti3C2Tx/LCˮ���z�܉���Ч�����ɼ������������У����M�ɼ��ֻ��cѪ�����ɡ��c�o�����еķ�Һ����NLC��ˮ���z��ȣ����зӽY��������Ti3C2Tx/LCˮ���z�ڴ���VMLģ���У��܉��@�����M�¼���M�����γɣ����ƄӼ���ܻ֏͡����о����Ƃ��Y��������ˮ���z֧���ṩ��һ�N��Ч�Ҍ��õIJ��ԣ��ڼ���M�����̺������t(y��)�W�I��չ�F(xi��n)����đ��Ý�����ԓ��������Injectable Peptide Liquid Crystal Hydrogel with Hierarchical Microstructure Directs Myoblast Alignment and Potentiates Muscle Functional Recovery�����}�l(f��)���ڡ�Advanced Functional Materials���ϣ�Adv. Funct. Mater. 2025, e00204.�������µ�һ���������������W�S�������ںʹTʿ�о����̄�(chu��ng)��ԓ�о��õ�������Ȼ�ƌW����52273313��22377152������h֪�R��(chu��ng)��Ӌ��-���A�о���2023020201010150�������������W�����W�������л���CZQ24008��������ʡ��Դ�߷��Ӳ��Ϲ��̼��g�о�����ƽ�_�Ŀ��PTZ24012�����Y����

�D1.������LCˮ���z֧��ʾ��D��(A)����Ȼ����M�����нY���Ć��l(f��)���OӋ��һ�N������LCˮ���z������֧�ֳɼ������ͼ��w�S���к���ֳ�������ί�VML��(B) C15H31-CONH-VE-CONH2�Ļ��W�Y�������ԽM�b�ɼ{���w�S��ʾ��D�����^pH�{��(ji��)�͟�̎���������z���v�����D׃���������е�LCˮ���z��ͨ�^������ό��F(xi��n)���{�ijɷ����|��(C)������LCˮ���z֧���ޏʹ������w�eȱ��VML���pʾ��D��

�D2. LC��NLC��Ti3C2Tx/NLC��Ti3C2Tx/LCˮ���z�ı�����(A)ˮ���z�Ę���ʾ��D����B�� C�� LC��NLCˮ���z�cTi3C2Tx MXene���ǰ�����Ƭ��POM�D��D�� E���ԽM�b�ļ{���w�SSEM�D���ȡ��ֲ��y(t��ng)Ӌ������(F)����Ti3C2Tx MXeneǰ��LC��NLCˮ���z������ģ��G�����p��ģ��G������G-I����ͬˮ���z�ļ���ɢ���D����늌��ʺ����ɻ��������������

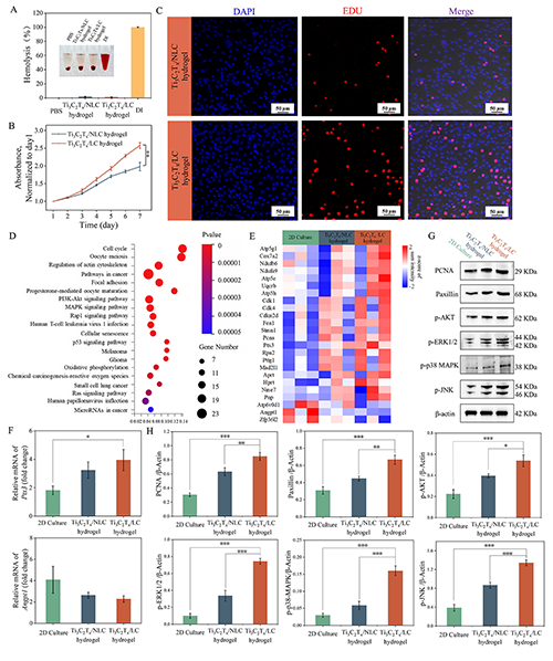
�D3. Ti3C2Tx /LCˮ���z���M�ɼ�����C2C12��ֳ�ęC�ơ�(A)��Ѫ�ʷ�����(B) Ti3C2Tx /NLC��Ti3C2Tx /LCˮ���z������������Ӱ푡�(C) C2C12������Ti3C2Tx /NLC��Ti3C2Tx /LCˮ���z֧�����A���B(y��ng)72 h���EdUȾɫ��(D)�����D䛽M�y���KEGGͨ·����������(E)������ֳ���P����_�����D��(F) mRNA���_ˮƽ����������(G) PCNA��Paxillin��p-AKT��p-Erk1/2��p-p38 MAPK��p-JNK����Western blot�D��(H)����ӡ�E��(sh��)��(j��)����������

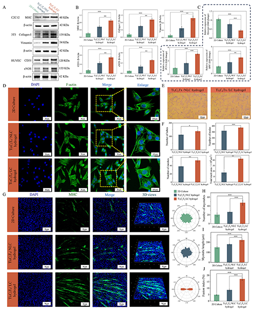
�D4. Ti3C2Tx /LCˮ���z���������к��w�Ƶ��{�����á�(A) C2C12��HUVEC��3T3�����ڶ��S���桢Ti3C2Tx /NLCˮ���z��Ti3C2Tx /LCˮ���z�����B(y��ng)��Ĺ��۽��D������������ֲ��M�нy(t��ng)Ӌ������C2C12����ȡ����(B) -20�㡪20�㷶���ȣ�(C)�����չ��e��(D)�����L���ȵı�����(E) C2C12�������ی��Y���D���(F)����������(G) C2C12����Transwell���Y���D���(H)����������

�D5. Ti3C2Tx/LCˮ���z����������|������Ѫ�����ɺͳɼ��ֻ����T�����á�(A-B) C2C12������MHC��3T3������I���zԭ��vimentin��HUVEC������CD31��eNOS���� Western blotting�D�����������ױ��_ˮƽ������(C) C2C12������myostatin��PCNA��MHC mRNA�� RT-qPCR����������(D) C2C12������ˮ���z���A���B(y��ng)����ļ����Ǽ��ΑB(t��i)Ⱦɫ�D��(E) HUVEC������ˮ���z���A���B(y��ng)һ����Ѫ�����ɈD���(F)�����������ܡ���(ji��)�c���W(w��ng)��(sh��)�����W(w��ng)��e����(G)���B(y��ng)������ˮ���z֧�܃��γɼ��ܵĶ��S�����S���ߟɹ�D��ȡ��ֲ��� (H)���ܔ�(sh��)��(I)�L�ȣ�(J)�����ں�ָ��(sh��)������������

�D6. Ti3C2Tx /LCˮ���z֧��ֲ������w�e�Լ���pʧģ�ͺ������M�����ޏ͡�(A)�����w�e�Լ���pʧ�D��(B) Ti3C2Tx /LCˮ���z�錧���w�e�Լ���pʧ�ޏ�ʾ��D��(C)��14�� H&EȾɫ�D��(D) VML�܇����w�Sֱ����(E)�к˼��w�S��(sh��)Ŀ���¼��w�S����(F)��14�����������MassonȾɫ�D��(G)�����������zԭ�����w�ʷ�����(H)�M����Ƭ�м�����朣�MHC���tɫ����CD31���Gɫ���ͼ����ˣ�DAPI�������ߟɹ�Ⱦɫ��(1)ȱ�݅^(q��)����ë������e��

�D7. Ti3C2Tx /LCˮ���z֧��ֲ������w�e�Լ���pʧģ�ͺ��������ܵĻ֏͡�(A)�V�����ʾ��D��(B) ��14�쌍����Ĵ������\��܉�E��(C)���\�Ӿ��x��(D)��늈D���ʾ��D��(E) ��28����M�����Լ�늈D��(F) ��28����������M�����տs������
�@��о��_�l(f��)��һ�N���������Y���ΑB(t��i)�Լ����{���������|�Ŀ�ע����LCˮ���z֧�ܣ��������a����ȱ�ݣ������������У������M�����������ڲ���Ҫ���m(x��)���ⲿ�̼������������£�ͨ�^�����ԽM�b�͟��T�����У�������һ��ģ�M��Ȼ�����������ǼܵķӽY�����Y���������е���ˮ���z֧�ܡ�ͨ�^����Ti3C2Tx MXene������������Mһ���������ɮa��ROS����������ԣ�������늌��ʡ�Ti3C2Tx/LCˮ���z�ڴ��M�����������С���ֳ���w�ơ��ɼ��ֻ���Ѫ�����ɷ�����F(xi��n)���@���������ڴ����w�e�Լ���pʧģ���У�Ti3C2Tx/LCˮ���z�ڴ��M���w�S�γɡ�Ѫ�����ɺ��ܻ֏ͷ��惞(y��u)���Y���o���ˮ���z��չʾ����ģ�M��Ȼ����M���h(hu��n)������������֮��ԓ������LCˮ���z֧�������ɞ���M����M���ޏͺ���Ԫ�����Ķ���ί�ƽ�_��
ԭ��朽ӣ�https://advanced.onlinelibrary.wiley.com/doi/10.1002/adfm.202500204
ͨӍ���ߺ���

����������ʿ�����ڣ��Tʿ����������Ҫ���������t(y��)�ò��ϵĻ��A�c�����о���2014��@��h��W�߷��ӻ��W�c������ʿ�Wλ������������Ժʿ�����������ڣ���ͬ��7���M���F�ݴ�W�����cұ���WԺ����������4�¼������������W���W�c���ϿƌW�WԺ�����և�����Ȼ�ƌW����2헡�����ʡ���ϻ���2헼��������W�g��(chu��ng)���Ŀ��10��헣����c����/ʡ�������c�Ŀ��헡��Ե�һ/ͨӍ������Coord. Chem. Rev., Acc. Mater. Res., Angew. Chem. Int. Ed., ACS Nano�ȇ��H�ڿ��l(f��)��Փ��40��ƪ���ڙ��Ї��l(f��)������6헡����@��������h��W��ʿ�W�g���˪�������ʡ��(y��u)�㲩ʿ�WλՓ�ĵȘs�u��

�S������ʿ�������ڣ��Tʿ��������2014��@����h��W�ЙC���W��ʿ�Wλ��2015��4�¼������������Wˎ�WԺ������������������Է��ӵĄ�(chu��ng)�°l(f��)�F(xi��n)�c�����о����ԑ����[������ˎ�Լ�����Ⱦ���y�������������Լ������R���ί�����(zh��n)������2헇�����Ȼ�ƌW���𣬲����c10��헇��Ҽ���ʡ���������Ŀ���Ե�һ����ͨӍ����������Adv. Funct. Mater., J. Control Release, Acta Biomater., Int. J. Biol. Macromol.�����H�ڿ��l(f��)��Փ��30��ƪ�����ڙ�6헇��Ұl(f��)��������
- �¼�������WTan Swee Ching���� AM�� ���}�wľ���l(f��)�Ĵ�ֱ�ӽY��-����̫����ӵ�ȫ���ˮ���坍�}����������ռ� 2025-10-09
- ���A��W������/�����ҽ��ڈF� Adv. Mater.: ��Janus�w���{�ظ߷��ӏͺϲ��ϷӽY������ȡ���Mչ 2024-02-02
- �|�A��W���������ڈF� AFM��Һ������ķӽY���������w�S 2023-11-23
- �ϴ�W�_���t���ڈFꠡ�Compos. Part B-Eng.�������{��Ƭ�f(xi��)ͬ���Ч���ټ����V�������� 2024-03-12
- ������W������F� ACS Nano���������ۻ������γ��p�M��Һ��ˮ���z 2022-03-03
�\���Pע�߷��ӿƼ�
- 2026����ߌ��Ї�����Ұl(f��)չ...
- �����IƱح300+���h��I(y��)�R��...
- �P���Ж|�����L���Ѓx�����{...
- �f����Ŀ �ذ��_�֣�2025�C...
- ICIE���H(�V��)Ϳ�Ϲ��I(y��)չ�[...
- �_չ�ڼ����ۄ�������朄�δ...
- 9������Ҋ���£�AI��+���a...
- �P���e�k�ڶ�ʮ�����Ї����H...
- �R�ۼ�˃x�� ����ȫ���̙C ...
- CPHI����չ����҃x���c�O��...
- ���ܹ��A��朆���������22��...