�����⣨TPD�����g����߶��خ��ԣ���������[���ί��Ђ����Pע�����У���ˮ�˺���HyT����������TPD���ԣ�ͨ�^�������ݿ˵���HSP70�R�e�е����F���⣬�߂��������С��ˎ�����öȸ����ȃ��ݡ�Ȼ��������HyT�M�е�������Ҫ��HSP70�R�e��l�������ػ��^������ֱ�ӽ錧���⣬����HyT��������ĵ�������Ч��������
�͜ع���ί���LTPTT�����M���ӟ���41-45���Ԍ��F���[�������a�����p��������Ч����ߜ؎����������M���p����Ȼ��LTPTT�����HSP70���^���_������[�������ğ�p���ޏ���������K��LTPTT���Mһ���lչ���������ί�Ч�����ޡ�
���о������HyT�cLTPTT��Y�υfͬ�����[���ί�������LTPTT�T��HSP70�߱��_����HyT����K��HSP70�ğ�p���ޏ�������ļ��HSP70�錧���������Ķ�����TPD�����LTPTTЧ�������ڴˣ��о��F���������BRD4����c��HyT��℩JQ-HyT����ʹ��UCST�͜����ۺ���;۶�Ͱ�PDA����JQ-HyT���_�l�˾߂���푑����������ܻ��{��ƽ�_JQ-NP@PDA��ԓƽ�_�ڽ��t�⼤��808 nm�����¿Ɍ��F�ֲ����أ����MJQ-HyTጷţ���HSP70��ý�飬���FTPD�cLTPTT��Ч���fͬ������
С��Ƥ���[������@ʾ��ԓ�{��ƽ�_�@�������˿��[��Ч����ԓ�������H�Ƅ��˻���HyT �ĵ����|���℩���_�l��߀����� LTPTT �į�Ч�����о�������ϯ��������ڰ��Y�ί��еõ��V��������

2025��6��23�գ����P�ɹ���Synergistic Enhancement of Hydrophobic Tag with Low-Temperature Photothermal Technique for Cancer Therapy���l���ڡ�Small������I��W���һ��Ɇ�λ����I��W���x�������R�w�R�о��T�����ƽ���ʿ����ͬͨӍ���ߡ����о��ܵ��������c�аlӋ���Ŀ��������Ȼ�ƌW�����Ŀ���������Ȼ�ƌW�������c�Ŀ�Y����

�D1. ��̎���cJQ-HyT�ό�BRD4���⼰�������Ե�Ӱ푡�

�D2. ��̎���cJQ-HyT�ϙC����

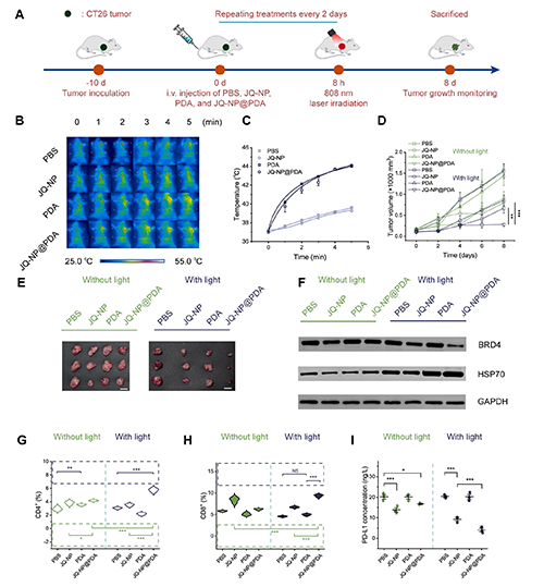
�D3. ���ܻ��{��ƽ�_JQ-NP@PDA���Ƃ��c������

�D4. ʹ��JQ-NP@PDA�M�е͜ع���BRD4������fͬ�ί��ļ���ˮƽ�о���

�D5. JQ-NP@PDA��С��ģ���еĿ��[���о���
ԭ��朽�https://doi.org/10.1002/smll.202504000
- ���Ƽ���W����������n�}�MSmall���ڵ͜ع�ᚢ���I��ȡ�����Mչ 2021-10-28
- ��������ǵ��ΈF� ACS Nano�����Ӷ���@�o����λ�ۺ���ͺϼ{�������F�[���B�m�ߏ��ȹ��-���������ѭ�h�ί��ͻ��� 2025-08-01
- ����߿ƻ��W�WԺ�����۽����c������ JACS: �����͡��ø���{�ײ��� �� �I�������� 2025-07-20
- ���ݴ�W�����ƽ��ڈFꠡ�Acta Biomater.����ˎ����;ۺ���{���z�������[���LЧ�ί����о��ɹ� 2025-07-08