
�g���|�ɼ�����MSCs���������ֻ����ܣ����V�������ڹǽM�������c�����t�W�I��ǰ�����ijɹ��T�����ԣ��ձ���ه���ΑB�l�����ף�BMP-2�����������ɵ���Դ�ɹ���������ض����B��������������ڳɱ��ߡ������Ï����w��Ч�����������y�}�������Ƽs�����R���D��������ڟo��Դ�T�����Ӆ��c�ėl���£����F��Ч�������ijɹǷֻ����ɞ�ɼ��������о���һ������
���գ��A��������W����ƌW�c���̌WԺ�삥���ڈF��c�V�|ʡ�����tԺꐺ��ָ����ڈF��ϣ������һ�Nȫ�µ�������軯��Interfacial Silicification�������ԣ�ͨ�^�˹��OӋ�ă��H���ķ��ӣ��ڼ���Ĥ����ԭλ����ǰ��w���e��ֱ���T��MSC�ֻ���ɹǼ�����ԓ���Բ��H��ȫ�[Ó�˂��y�ɹ��T�����B�wϵ����ه�����ڶ�N��Դ��MSC��չ�F��������ͨ�õ��T��Ч�������P�ɹ��ԡ�Interfacial Silicification Efficiently Drives Osteogenic Differentiation of Mesenchymal Stem Cells without Any Exogenous Osteoinductive Factor�����}���l���ڇ��H피��ڿ���ACS Nano���ϡ�

�D1. CPR���ӵĽ���軯�T��MSC�ɹǷֻ�ʾ��D��a��CPR��Ƕ��MSC����Ĥ��ͨ�^�H��ˮ�fͬ���ô�ʹ��ǰ��w�ڼ�������ۼ������e��b���ڟo��Դ�ɹ��T�����ӵėl���£�������軯̎�����MSC�ɹ��T���ֻ���ɹǼ�����
�錍�F�o�����ӵijɹ��T�����о��F��OӋ��һ�N�����ԃ��H�Զ��ģ�CPR�ģ�������������P�I�Y����N���ؙ���������^������Ĥ������PEG�g���������Hˮ���c���������ԣ�C�˄t����Դ�ڹ����ĵ�RRIL���У��߂�߶��H����ԡ�ԓ�Ŀ��ԽM�b����MSC����Ĥ��ͨ�^�{�ؼ��������c��ǰ��w����TEOSˮ��a��Si(OH)?���ĄӑB���Q�����F����Ĥԭλ����e��
�@һ������軯���^����Ч��׃��MSC�ı����h���������lһϵ����̖����׃���������ɹ����P���ӣ�RUNX2��OPN��OCN�ȣ����@�����{����K���MMSC��ɹǼ������͵��D��������Ҫ���ǣ��@һ�^����ȫ�o����y�T�����BҺ��չ�F��������ͨ�����c���������ԡ�

�D2. CPR�����ĵĺϳ��c�Y��������a��CPR�ĵĺϳ����̈D��b��ESI�|�V��C����朷������Ĝʴ_�ԣ�c���A��ɫ�V��ʾ������ˮ�h����څ���γɦ�-��������d��ͨ�^�ɹ�̽ᘷ��y����CMC��78.27 mg/L���@ʾ�����õ��ԽM�b������
���ˌ��F����������e�����OӋ���룬�о��F꠲��ù���ϳɲ��Ԙ�����CPR�ķ��ӣ���Y�������ؙ�����ˮ����PEG?�Hˮ�g���κ;��Џ����H������RRIL�������С�ͨ�^�|�V�z�y��ESI-MS������C�˺ϳ��ĵķ������ʴ_���Y���������A��ɫ�V��CD���Mһ����ʾ����ˮ���гʬF�o��������ˮ�h�����T����-�����Y�����γɣ�ģ�M�����ڼ���ĤǶ���B�µĘ����D׃��
���⣬�ɹ�̽ᘺ�CMC���R���z����ȣ��yԇ�@ʾ��CPR�ľ߂����õ��ԽM�b�������ɷ����ۼ���Ĥ���棬�γ��������У����ǰ��w�������c�ۺ��ṩ����Ĵ��h�����@Щ�Y����ͬ��C��ԓ�������ڽ���軯�����е��P�I���á�

�D3. ����軯��MSC����Y�������W����׃����a�Cb��SEMչʾ��MSC�c�軯������ĽY�����ȣ��軯�M��1:20���ʬF���@�w�����e��c�����۽��@�R�@ʾTEOS���e�SCPR����������۷e���Gɫ�ɹ⣩��d��AFM��D��ʾ�軯̎�����ֲ������c𤸽�����@�����ߡ�
������CCPR�T���ġ�����軯���Ƿ��挍�l���ڼ������棬�о��F�ʹ�Ò�������@�R��SEM����ԭ�����@�R��AFM����MSC�M����ò�c���W������δ̎����������⻬�����軯̎����������F�ֲ��w����Y�������_��ʾ�Пo�C���ӳ��e��AFM�y��Ҳ�@ʾ���軯�����ė���ģ����𤸽�������@��������������Ĥ�Y���l�����|��׃����
�Mһ������FITC��ӛ�Ĺ�ǰ��wȾɫ�͟ɹ��@�R�^�죬��ͬCPR/TEOS�����M�о��^�쵽�Gɫ�ɹ���������1:20�c1:30�M����f������ѱ����£�CPR���@�����M���ڼ�������ľۼ����e��
�@Щ�Y�����Hֱ�^չʾ��������軯���İl���^�̣�Ҳ��ʾ�䌦���������������W���ԣ����ȡ��������ȣ���Ӱ푣�����m�ɹǷֻ��İl���ṩ�˽Y�����������A��

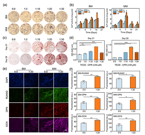
�D4. ����軯�@�����MMSC�ɹǷֻ���a�Cb��ALPȾɫ�c���Զ����Y���@ʾ��CPR+TEOS̎���M�ڟo�T�����ӵ�BM�l�����Ա��F���@���ɹdž���������c�Cd�����ؼtȾɫ�������Y����ʾ�V��ˮƽͬ��������e�Cf�����ߟɹ��@ʾRUNX2��OPN�cOCN���_�������Mһ���C��������ɹǷ���ֻ���
������C����軯���������﹦�܌���Č��H��Ч���о��Fꠌ�MSC�ɹǷֻ���ȫ�^���M����ϵ�y�u�r����δ�����κ���Դ�ɹ����ӵĻ��A���B�l����Basal Medium, BM���£�CPR+TEOS̎���M����7�켴�@ʾ���@���ĉA������ø��ALP������������������1:20��ȽMȾɫ��������������ɱ����@ʾ�����������ڳɹǝ��ܡ�
�ڵV���A�Σ����ؼtȾɫ�Y������21��͵�28�죩�@ʾ1:20�M�}�}���e����@�����ʬF����e�tɫ�Y������ӳ�˺��ڹǻ��|�γ��������������Mһ�������ߟɹ�Ⱦɫ�cRT-qPCR����Ҳ�������ɹ����P���ף�RUNX2��OPN��OCN�����_�@�����{���ҷֲ����خ��Ժ�/����λ��ӡ�C��MSC�ڽ���軯�����³ɹ��M��ɹǷֻ�ͨ·��
ֵ��ע����ǣ��@һЧ���ڟo�κγɹ����B���ėl������Ȼ�����������Ҷ�N��ԴMSC������hBMSC��hUMSC�����ɏͬF�@һ�ֻ�څ�ݣ��@��V�����m�����c�D��������
�������P�ɹ�����Interfacial Silicification Efficiently Drives Osteogenic Differentiation of Mesenchymal Stem Cells without Any Exogenous Osteoinductive Factor�����}���l���ڇ��H�����ڿ���ACS Nano���ϡ�
���о��ׄ��Ե������һ�N�o���κ���Դ�T�����ӵĸɼ����ɹǷֻ�������������軯��Interfacial Silicification����ͨ�^�OӋһ����ԃ��H�ģ���MSC����Ĥ����������ǰ��wԭλ�ۺϳ��e���@����������𤸽�ԡ��Cе�����c����ֻ�������ԓ��������Դ���˹��輰Ě��MSC�о����F�������T��Ч�����߂�V�����m�����c�D��������
��Ȃ��y��ه���B���c���L���ӵijɹ��T����ʽ������軯���Բ��H�����˲������s���c�ɱ������@�������˰�ȫ���c�ɿ��ԣ���δ��o���Ӽ��������c�ǽM���������g�İlչ�ṩ��ȫ��˼·��
ԓՓ�ĵ�һ���ߞ��A��������W����ƌW�c�����WԺ�Tʿ�о�������Ƽ��ͨӍ���ߞ��A��������W����ƌW�c���̌WԺ�삥���ں͏V�|ʡ�����tԺꐺ��������ڡ�
ԓ�о��õ��ˇ�����Ȼ�ƌW���𡢏V�|ʡ�齭�˲�Ӌ�����V�|ʡ���M�����I�F�Ӌ�����V�|ʡ���c�I���аlӋ�����Ŀ��֧����
ԭ��朽ӣ�https://pubs.acs.org/doi/full/10.1021/acsnano.5c01628