������Ƥ�����鰩�Y�ů��Ҋ�IJ��l(f��)�Y֮һ�����_���s95%�ķů��������@�N�p������ʼ���p�t�ߺ���Óм�����S���y�����ܵ����W���S��ݗ�䄩���۷e��������ܼ��D(zhu��n)ֱ�����l(f��)չ�����Óм���B��������Ѫ�Y(ji��)����������߿ɳ��F(xi��n)�y�����ϵĝ����c���������@һ�����^�����������w�������������W(xu��)������ȱ���M���ױ��o��DNA�ޏ�(f��)�������ޣ��ɞ���ݗ��p������Ҫ���c����xݗ�䲻�Hֱ�ӌ�(d��o)�¾����wDNA�p朼���朔��ѣ��������l(f��)��������ROS�����l(f��)���������@�N������(y��ng)���Đ���ѭ�h(hu��n)���Mһ���Ɖľ����w�������_�y�������x�����Ƽ�����(w��n)�B(t��i)����K�T�l(f��)���ҵ��װY����(y��ng)�ͼ����������Ƅӷ�����Ƥ�ײ����������挦�@һ�R���y�}���_�l(f��)�܉��{(di��o)��������(y��ng)�����S�o�����w��(w��n)�B(t��i)�����ͷ�����o�����@���Ȟ����С�
ᘌ��@һ�ش��R���������㽭��W(xu��)������ڈF������菽������Ȼ�����壨Spirulina platensis, SP���з��x��������Ȼ���������Եļ��������ݣ�EVs��������(chu��ng)���Ե،���Ч���������r���أ�astaxanthin, AST��ؓ�d�������ɹ���(g��u)���˹��̻��弚���������f��ϵ�y(t��ng)��SP-EVs@AST�����@һ���ɵ��O(sh��)Ӌ���H����������EVs�ĽY(ji��)��(g��u)�c���������������ؽ�Q��ASTˮ���Բ�����(w��n)���Բ��ѵ�ƿ�i���}�����F(xi��n)���d�w�cˎ��������f(xi��)ͬ���о��Y(ji��)��������SP-EVs@AST�܉��Ч���ݗ���T��(d��o)���^��ROS���ޏ�(f��)�ܓp�ľ����w���ܣ��@�������װY���ӵ�ጷ����Ķ��鼚����(g��u)����һ����������p���ĈԹ̷����������Mһ�������ί�Ч�����о��F�߀���@һ�f��ϵ�y(t��ng)���b����ȩ�������|(zh��)�ᣨHA-CHO���c�ȼ������ǣ�CMCS��ͨ�^�ӑB(t��i)���r��(li��n)�γɵ�ˮ���z�W(w��ng)�j(lu��)�У��_�l(f��)���������ܾ�����Ե�Ƥ�w���o�������@�N���ϲ��H���L�ھS�����ݻ��������F(xi��n)ˎ��Ŀɿ�ጷ���߀�ڄ���ģ����չ�F(xi��n)��Խ�ķ�����oЧ�����L�ڵ����ﰲȫ����
�@��о����H�C���˹��̻��弚�������������y����ˎ���d�w�ľ��������_�������ھ����t(y��)�W(xu��)�I(l��ng)��(y��ng)�õ���ҕҰ�����P(gu��n)�ɹ��ԡ�Engineered Microalgal Extracellular Vesicles for Enhancing Mitochondrial Homeostasis in Radiodermatitis Prevention�����}�����ڰl(f��)���ڲ��ϿƌW(xu��)�I(l��ng)���피��ڿ���ACS Nano���ϣ�https://doi.org/10.1021/acsnano.5c07135�����������Ƥ���R�������ṩ�˄�(chu��ng)���ԵĽ�Q������
1.SP-EVs@AST���Ƃ��c����
ԓ�о����ò����x�ĽY(ji��)�ϳ����x�ĵķ��x�����������ɹ��������壨SP�����B(y��ng)����Һ����ȡ����Դ���������ݣ�SP-EVs�����S����ͨ�^��(y��u)������������ˇ�������Џ�Ч���������Ե��r���أ�AST����Ч�b�d�����݃�(n��i)�����ɹ���(g��u)���˹��̻��f��ϵ�y(t��ng)SP-EVs@AST��ԓ�Ƃ乤ˇ�ڴ_������Ĥ�Y(ji��)��(g��u)�����Ե�ͬ�r���@��������AST��ˮ���Ժ��Ƅ���(w��n)���ԡ�����R��TEM���̈́ӑB(t��i)��ɢ�䣨DLS�������Y(ji��)���@ʾ��SP-EVs@AST�ʬF(xi��n)���͵���������ΑB(t��i)�������ֲ���200-300 nm������(n��i)���@һ�ߴ������������佛(j��ng)Ƥ�B���f����ԓ�f��ϵ�y(t��ng)�ijɹ���(g��u)�������H���H֬��ˎ���ṩ�˸�Ч���f�ͽ�Q�������@�������ˎ����������öȺ��ί�Ч����ͬ�rҲ����Դ�����������������t(y��)�W(xu��)�I(l��ng)��Ą�(chu��ng)��(y��ng)���_������;����

�D1 SP-EVs@AST���Ƃ��c����
2.SP-EVs@ASTˮ���z���Ƃ��c����
�錍�F(xi��n)��Ч�Ľ�(j��ng)Ƥˎ���f�ͣ�ԓ�о���SP-EVs@AST���b��ȩ�������|(zh��)�ᣨHA-CHO��/�ȼ������ǣ�CMCS���ԽM�bˮ���z��������ͨ�^ϯ��A����(y��ng)��(li��n)�γ�ˮ���z��SP-EVs@AST����ֲ��������O(sh��)�ò�ͬ���HA-CHO/CMCS���Y�x������ܵ�ˮ���z���Y(ji��)���@ʾ��5%��HA-CHO/CMCS 1:1������ѝ����𤸽��ͻ�������ڳ��z�^���Ќ��F(xi��n)˲�r����������500?g��ԓ���z�m��0��C90�������P(gu��n)��(ji��)����Ҏ(gu��)�t���棬�������γɶ�N�ΑB(t��i)��ԭλ���z��С��Ƥ�w��������С�����^���з�(w��n)������������ģ���c�p��ģ���yԇ�Y(ji��)��������ԓˮ���z��55?s��(n��i)��ɿ��ٳ��z���m�ڄ�(chu��ng)�漴�r�̶�����Û����@ʾ��ˮ���z��8?h��(n��i)�_��ƽ�Ⲣ���ַ�(w��n)���Y(ji��)��(g��u)��ģ�MƤ�w��(chu��ng)���h(hu��n)����ˎ��ጷŌ������������ԗl������ˮ���z�е�ϯ��A�I�ה��������ٽ����cˎ��ጷţ����������A�ԭh(hu��n)������ˎ��ጷ�ƽ��(w��n)��24?h�����_�����ጷ������C����ԓ�о���(g��u)����SP-EVs@ASTˮ���z��߸�Чˎ��ؓ�d����(w��n)���f�ͼ���(y��u)����Ƥ�w�m��(y��ng)�ԣ�չ�F(xi��n)�����̻��弚��������ˮ���z�ھֲ��ί�������ˎ���f���еđ�(y��ng)�Ý�����

�D2 SP-EVs@ASTˮ���z���Ƃ��c����
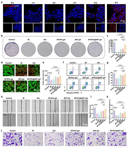
3.SP-EVs@ASTˮ���z�֏�(f��)������ֳ�c�w��
���۽��@�R�^���@ʾ��SP-EVs@AST�ļ����zȡ�ʬF(xi��n)�r�g��ه����4?h���F(xi��n)���@��(n��i)����8?h���Ͽɴ_����֔zȡ��CCK-8�z�y�Y(ji��)��������SP-EVs��ˮ���z��AST����25?��g/mL���������o���@���ԣ�SP-EVs@AST�ڲ�ͬ����ݶ���Ҳ���F(xi��n)�����õİ�ȫ�ԡ��Mһ�����l(f��)�F(xi��n)��SP-EVs@ASTˮ���z���@�����M��ݗ��HaCaT��������ֳ���֏�(f��)���¡�γ�������������������ʲ��p��ݗ���T��(d��o)�ĵ������������ό���cTranswell���Y(ji��)��������ԓˮ���z��Ч�֏�(f��)��ݗ�ռ������w���������о��Y(ji��)����ʾ��SP-EVs@ASTˮ���z�������õ��w�����������Լ����Mݗ��Ƥ�w��(chu��ng)���ޏ�(f��)�ĝ�����

�D3 SP-EVs@ASTˮ���z�֏�(f��)������ֳ�c�w��
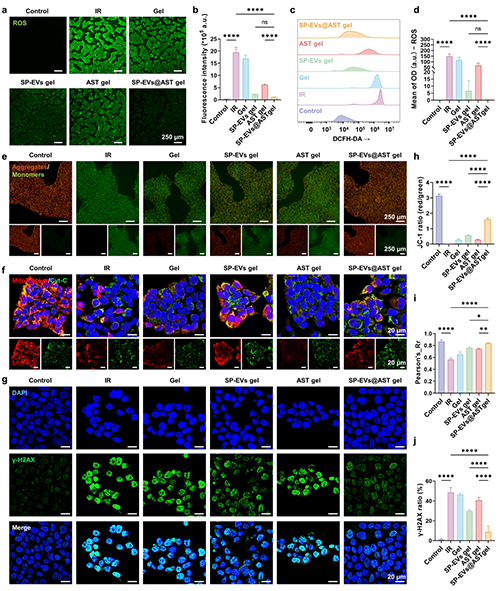
4.SP-EVs@ASTˮ���z�{(di��o)��(ji��)�����w��(w��n)�B(t��i)
�����w���鼚������Ҫ�������S���O���ܵ�ݗ��p�����^��ROS�����ɕ��Mһ���ӄ������w�����ϵK��DCFH-DA�ɹ�̽ᘙz�y�Y(ji��)��������SP-EVs@ASTˮ���z�@��������ݗ���T��(d��o)��ROS���ɣ��@һ�Y(ji��)���c��ʽ�����Y(ji��)��һ�¡�JC-1Ⱦɫ��������ԓˮ���z����Ч��ֹݗ�䌧(d��o)�µľ����wĤ�λ�½������p�ټ���ɫ��C��Cyt-C������й��TEM�Y(ji��)���Mһ���C����SP-EVs@ASTˮ���z�܉�S�־����w�ռ��Y(ji��)��(g��u)��������������ֱ��DNA�p���⣬������(y��ng)��Ҳ��ݗ������DNA�p朔��ѵ���Ҫ��������-H2AX���ߟɹ�z�y�Y(ji��)��������SP-EVs@ASTˮ���z�@��������ݗ�������DNA�p�����C���������@Щ�l(f��)�F(xi��n)�C����SP-EVs@ASTˮ���z�ھS�־����w��(w��n)�B(t��i)�е�������

�D4 SP-EVs@ASTˮ���z�{(di��o)��(ji��)�����w��(w��n)�B(t��i)
5.SP-EVs@ASTˮ���z���oС������ݗ���T��(d��o)��Ƥ�w�p��
����CSP-EVs@ASTˮ���z���w��(n��i)ݗ����o���ã�ԓ�о�������С�������Ƥ��ģ�ͣ�50?Gy X�侀���䱳��Ƥ�w�������֞��ĽM���քeʹ�ÿհ����z��SP-EVs���z��AST���z��SP-EVs@ASTˮ���z�M��̎������������ǰ�M���m��(y��ng)�Խoˎ����������՞��1�죬�քe�ڵ�1��4��8��12����Q�����z�����ڵ�8�죨n=4������16�죨n=6��̎��С��ȡ�ģ�ͬ�rӛ䛵�1��16���Ƥ�w�p���Mչ�����Y(ji��)��������SP-EVs@ASTˮ���z�@���p�p�˷�����Ƥ�w�p������1�켱�ԓp����e�^С����4��δҊ����Óм����8��o���@�t���cˮ�[����12���_ʼ���F(xi��n)��ƤÓ������ʾƤ�w���£���16���Ҋë�l(f��)���L���ޏ�(f��)�E�����֮�£�ݗ�սM���F(xi��n)����؝B������������Ѫ��RTOG�u�ֽY(ji��)���Mһ���C����SP-EVs@ASTˮ���z�@���Ӿ���Ƥ�İl(f��)�������M�˄�(chu��ng)�������cƤ�w�������c����̎���M��������F(xi��n)������(y��u)���w��(n��i)ݗ����o�c�ޏ�(f��)Ч����

�D5 SP-EVs@ASTˮ���z���oС������ݗ���T��(d��o)��Ƥ�w�p��
6.SP-EVs@ASTˮ���z�p�p����Ƥ�w�M���W(xu��)׃��
��̽��SP-EVs@ASTˮ���z��������Ƥ�w�M���p�����ޏ�(f��)���ã���С��Ƥ�w�M�нM���W(xu��)������H&EȾɫ�@ʾ�����ڕrSP-EVs@ASTˮ���z�M��Ƥ��r���@��(y��u)��ݗ�սM��ĩ�ڕr��SP-EVs@ASTˮ���z�M��Ƥ�Y(ji��)��(g��u)��������ݗ�սM���հ�ˮ���z�M��SP-EVs���z�M��AST���z�M�����F(xi��n)���������صēp���c������Masson��Picrosirius RedȾɫ��ʾ��SP-EVs@ASTˮ���z�M�zԭ�w�S�����������^(q��)�e�������M�Ɂy�Y(ji��)��(g��u)������ɢ�߳���Y(ji��)��������ԓ�M�S������Ƥ��Ѫ������ݗ�սM�������@Ѫ���������Mһ���z�y�@ʾ��SP-EVs@ASTˮ���z������ݗ���T��(d��o)��I���zԭ��COLI���^�ȳ��e�����@�����{(di��o)��Ƥ�ɼ�����־����������6��Itg��6������ֳ���P(gu��n)��־��Ki67�ı��_�����M�ɼ�����ֳ�w�Ƽ���Ƥ�������C����SP-EVs@ASTˮ���zͨ�^����ѭ�h(hu��n)�������zԭ���e�����o�ɼ�������ֳ���ԣ�������ݗ����Ƥ�ĽM���ޏ�(f��)�c������

�D6 SP-EVs@ASTˮ���z�p�p����Ƥ�w�M���W(xu��)׃��
7.SP-EVs@AST ˮ���z���������p�����p�p�װY�����S�־����w��(w��n)�B(t��i)
ԓ�о��Mһ����C��SP-EVs@ASTˮ���z��ݗ����Ƥ�w�p���еĿ������Ϳ����������w��(n��i)��������SP-EVs@ASTˮ���z�@��������֬�|(zh��)�^�����a(ch��n)�����ȩ��MDA����ˮƽ��ͬ�r�����˳��������绯ø��SOD���������^������ø��GSH-Px���Ļ������Ķ������˿���������������RT-qPCR��ELISA�Y(ji��)���@ʾ��ԓˮ���z��Ч�����˴���������IL-6��TNF-����IL-1���ı��_��ͬ�r���{(di��o)�˿�������IL-10���D(zhu��n)�����L��������TGF-����������������{(di��o)��(ji��)�����װY����(y��ng)�����������߽M�������ߟɹ�Ⱦɫ�Mһ���C���������װY���ӵı��_׃������������������������ָ�����^������ø��MPO����ˮƽ��SP-EVs@AST�M��������������ݗ��M�@������������Ҫ������������@�R�^��l(f��)�F(xi��n)��SP-EVs@ASTˮ���z��Ч������ݗ������ľ����w�սY(ji��)��(g��u)�Ɖļ��[Û���S���˾����w��(w��n)�B(t��i)���C��������SP-EVs@ASTˮ���zͨ�^���������p�����װY����(y��ng)�����o�����w���ܣ����F(xi��n)���@���ķ�����Ƥ�w���oЧ����

�D7 SP-EVs@AST ˮ���z���������p�����p�p�װY�����S�־����w��(w��n)�B(t��i)
8.SP-EVs@ASTˮ���z���A(y��)�·�����Ƥ������_�ľC�Ϸ���
���u��SP-EVs@ASTˮ���z��������Ƥ�Ļ����{(di��o)�����ã�����16��Č��սM��ݗ�սM��SP-EVs@ASTˮ���z�M��Ƥ�w�ӱ��M����RNA�y��������Y(ji��)���@ʾ��ݗ�սM�cSP-EVs@ASTˮ���z�M֮�g����1173�����������914���������{(di��o)��259���������{(di��o)��ͨ�^GO�����������l(f��)�F(xi��n)�@Щ�������Ҫ�漰���|(zh��)�����ӡ�֬������x���zԭ���P(gu��n)��������|(zh��)��Ĥ�Y(ji��)��(g��u)������W(xu��)������KEGG�����Mһ���@ʾ���������ECM-���w����á�����𤸽��������������������Th1/Th2�ֻ������Sɫ���������Ⱦ���װY���c���ȴ��xͨ·���@���������@Щ����W(xu��)�^���c������Ƥ�Ķ�N�����������Ǻ��������@Щ�Y(ji��)�����x���˲��ֻ����M��Ŀ�˻����������Y(ji��)������SP-EVs@ASTˮ���z�M���{(di��o)���c�����w�����P(gu��n)�Ļ�����Dab1��Adtrp��Thbs4��Enpep�������M�˼�����ֳ��Ѫ�������c�ޏ�(f��)��ͬ�r��ԓ�M߀���{(di��o)�˽��|(zh��)�������P(gu��n)��LCE��������������ھS��Ƥ�w���Ϲ��ܡ����֮����ݗ�սM�а������P(gu��n)������Jaml��Cd177���@�����{(di��o)����ʾ�װY����(y��ng)�ӄ���

�D8 SP-EVs@ASTˮ���z���A(y��)�·�����Ƥ������_�ľC�Ϸ���
9.SP-EVs@AST ˮ���zͨ�^�{(di��o)��Nrf2/Keap1/HO-1/NQO1ͨ·���M�C�w����������
��̽��SP-EVs@ASTˮ���z����ݗ���T��(d��o)������(y��ng)���ęC����ԓ�о���������(y��ng)����������(y��ng)�������ͻ������a(ch��n)���������挦������M�з������Y(ji��)���@ʾ��SP-EVs@ASTˮ���z���A(y��)�@���{(di��o)����Pparg��Nrf2��Keap1��������(y��ng)�����P(gu��n)����ı��_���@Щ������Ҫ������Nrf2/Keap1/HO-1/NQO1��������̖ͨ·��ԓͨ·ͨ�^�{(di��o)��(ji��)������ø�ı��_���S�ּ�����(n��i)����߀ԭƽ�⡣RT-qPCR�����ߟɹ�Y(ji��)���@ʾ���cݗ�սM�����SP-EVs@ASTˮ���z�M��Nrf2��HO-1��NQO1�ı��_�@�����{(di��o)����Keap1�ı��_�t���{(di��o)����������и����Ŀ�����������Western blot�Y(ji��)���Mһ���C�����@Щ׃������(d��ng)ʹ��Nrf2�خ������Ƅ�ML385̎������SP-EVs@ASTˮ���z�M��Nrf2��HO-1��NQO1�ı��_�½�����Keap1�ı��_�o���@��׃���@�Mһ�������俹����������ه��Nrf2ͨ·���C����ԓ�о��C��SP-EVs@ASTˮ���zͨ�^�{(di��o)��(ji��)Nrf2/Keap1/HO-1/NQO1��̖ͨ·������ݗ�ռ����Ŀ������������Ķ����o�����w���������p����������Nrf2�ļ���߀���Դ��M�����w������l(f��)�����ޏ�(f��)�C�����Mһ���S�־����w�������ԡ�

�D9 SP-EVs@ASTˮ���z�{(di��o)��Nrf2/Keap1/HO-1/NQO1ͨ·
10.���ﰲȫ���u��
���u��SP-EVs@ASTˮ���z�����ﰲȫ����ԓ�о��M�����w��(n��i)�ⶾ��W(xu��)�������w��t������Ѫ���Y(ji��)��������SP-EVs@ASTˮ���z������M�ֵ���Ѫ�ʾ�����1.5%��δ�^�쵽���@��Ѫ�F(xi��n)�������w��(n��i)�������С��ÿ��4�����һ�β�ͬˮ���z̎�������m(x��)28�����S��ɼ�ѪҺ����Ҫ�K����������������Ƣ�������I��Ƥ�w���M�ж����u����Ѫ��Ҏ(gu��)��Ѫ�����z�y�Y(ji��)���@ʾ��SP-EVs@ASTˮ���z��Ѫ�������ι��ܣ�AST��ALT�����I���ܣ�BUN�����o�@��Ӱ푡���Ҫ�K����H&EȾɫδҊ�M���p����Ƥ�w�M����H&E��Masson��Picrosirius RedȾɫҲδ�l(f��)�F(xi��n)������׃�������Y(ji��)��������SP-EVs@ASTˮ���z�������õ����������Ժ��L��ʹ�ð�ȫ�ԣ����Ϸ�����Ƥ��Ƥ�w���o�Ƅ��Ļ��A(ch��)��ȫҪ����

�D10 ���ﰲȫ���u��
����Y(ji��)
ԓ�о���(g��u)����ؓ�d�r���أ�AST���Ĺ��̻��弚�������ݣ�SP-EVs@AST�����@��������AST���ܽ����c��(w��n)������ͬ�r������SP-EVs�ĽY(ji��)��(g��u)�������c������ԣ��f(xi��)ͬ������ݗ���T��(d��o)��������(y��ng)���������w�p�����װY����(y��ng)���錍�F(xi��n)�ֲ�Ƥ�w�f�ͣ�SP-EVs@AST�����b����ȩ�������|(zh��)���c�ȼ��������ԽM�b�γɵĿɽ���ˮ���z�����Ƶÿ��N���Ƥ�w���o���������F(xi��n)�����õķ�����Ƥ���A(y��)��������ԓ�ϳɲ��Ԟ�SP-EVs�fˎ�ṩ��ͨ�÷����������Uչ���ؓ�d����ί����������Hˮ/��ˮС���������ἰ�����|(zh��)���Ķ���f��ƽ�_���c��(f��)�s�ă�(n��i)Դ���dˎ���Բ�ͬ��ԓ�wϵ���ó��錧(d��o)���⣬�o�茦ĸ�����M�Џ�(f��)�s�z���������߂乤ˇ��������Ҏ(gu��)ģ���ă�(y��u)����

�D 11 ���̻��弚�������ݣ�SP-EVs@AST��ͨ�^�{(di��o)�ؾ����w��(w��n)�B(t��i)�A(y��)��������Ƥ��
Փ�ĵ�һ���ߞ��㽭��W(xu��)��ʿ���������㽭��W(xu��)�۶�����W(xu��)(li��n)�όW(xu��)Ժ��ʿ���������㽭��W(xu��)�������ڞ�Փ�ĵ�ͨӍ�����������о��õ����㽭��W(xu��)������˹���п������t(y��)ˎ(li��n)���о������Ŀ���������c�аl(f��)Ӌ����������Ȼ�ƌW(xu��)�������Լ��㽭��W(xu��)���HУ�^(q��)��ʿ��"��ӿӋ��"���֧�ֵȻ����Ŀ�Ĵ���֧����
ȫ��朽� https://pubs.acs.org/doi/10.1021/acsnano.5c07135
- ���A��W(xu��)��ꖈF� IJBM��һ�N�Ό��ύ(li��n)�Ļ��ڱ���������ȼ������ǵĶ��ˮ���z 2025-02-23
- �Ї��r(n��ng)��Ժֲ�����r(n��ng)ˎ��(chu��ng)������ CEJ�������r(n��ng)ˎ���Ӈfù�`�T��(d��o)�������c���ȼ������ǻ��ˮ��Һ��(g��u)�����܃�(y��u)���ij������dˎˮ���z 2022-09-20
- ����ܽ�ƽ���ڈFꠡ�ACS AMI�����������ޏ�(f��)���ܵ��ȼ�������ע����ˮ���z���ϵĿ����Ƃ� 2021-05-25
- �Ϲ����A�߸�����/ ���\�����ڈF� Macromolecules���ӑB(t��i)��(li��n)�Ľ�����Һ�������w�Y(ji��)��(g��u)�c�����о������Mչ 2023-09-23
- �����Rԁ�����ڈFꠡ�Chem. Mater.�����ӑB(t��i)���r��(li��n)�����z���w�o����(g��u)���߶ȴ�ֱ����ȡ���BN�^�Y(ji��)��(g��u)���ڸ����ܟ������� 2023-06-27
- ���A��W(xu��)��܊�n�}�M��Mater. Horiz.��: ��-�����{(di��o)�صĄӑB(t��i)���r��(li��n)�����w���ڹ���D(zhu��n)ӡ�����· 2022-10-13
- ���t(y��)��һ��Ժʢ�������/�A�ƴ��R������ AFM����(g��u)���˷������ˮ���z�NƬ-�ڼ���p���ί�����ȡ�����Mչ 2026-03-02
�\���P(gu��n)ע�߷��ӿƼ�
- 2026����ߌ��Ї�����Ұl(f��)չ...
- �����I(l��ng)Ʊح300+���h��I(y��)�R��...
- �P���Ж|�����L���Ѓx�����{...
- �f����Ŀ �ذ��_�֣�2025�C...
- ICIE���H(�V��)Ϳ�Ϲ��I(y��)չ�[...
- �_չ�ڼ����ۄ�������朄�δ...
- 9������Ҋ���£�AI�(q��)��+���a(ch��n)...
- �P(gu��n)���e�k�ڶ�ʮ�����Ї����H...
- �R�ۼ�˃x�� ����ȫ���̙C ...
- CPHI����չ����҃x���c�O(sh��)��...
- ���ܹ��A��朆���������22��...
- ������/���f/�Y�� JACS���l(f��)...
- ��ɽ��W(xu��)��־�x�����w�����...
- ���������������ֈF� Angew...
- �Ϻ�����/�����������...
- ���t(y��)��һ��Ժʢ�������/�A...
- �пƴ���Ƙ�������������/...
- �����������/������������...
- �㹤��������/�~��Ҋ�n�}�M ...
- ��������-��־�F� AFM �C��...
- �|�ϴ�W(xu��)��������ڈF� Nat...
- ���ݴ�W(xu��)Ҧ����/κ��/����Ӱ...