���Ї�����Ժ��sԺʿ�M�����Ї����g�ɱ��{��Y���@ʾ��2014���҇����g���ɱ��sռ����GDP��3.34%�����^2.1�f�|Ԫ�����к����g�c�ۓp�pʧ�sռ�����g�pʧ��1/3���ϡ����������ۓp��Marine Biofouling����ָ�������ֲ��̈́����ں����Oʩ�������������L�ͷ�ֳ���γɵ����ﹸ��������ɞI��늏S��ˮ��s�ܵ��ܱ�׃����������������䓘����g���p�ٷ��ۉ��������������������ͺ��@�����ӡ�����ˮ���^�y�O��y���Y��ʧ�桢�Bֳ�W��W�µĮa���p�ٺ��γ��������ֵ�һϵ�Ї��؆��}��ȫ��ÿ���ɴ���ɓpʧ�_2000�|��Ԫ���ϣ������_ȫ���������Oʩ���b��Ĺ����y�}�����y��������Ϳ���m��Ч�sΣ�����B�����ۓpÓ�����ЙC��ͱ����ܷ���Ϳ���m�h�����s���R�o�B�������������Cе���ܲ��ƿ�i������_�l�h���Ѻá��LЧ���õķ��۽�Q�������ɞ麣������I����ش�����

���գ��Ї��ƌWԺ�����о�������h�����g�c�����ۓp���c����ҡ������P�I����ȫ�����c����Ҷ��^���о��T�F��ڡ�Chemical Engineering Journal���ϰl�������о��ɹ���Transparent hybrid coatings for marine antifouling: Synergizing amphiphilicity, nanocellulose lubrication, and electrostatic repulsion���������һ�N��߸������c�����������ܵ��ЙC���s��Ϳ�ӡ�ԓͿ��ͨ�^���H�Է����OӋ���{���w�S�؝������o��ų����ؙC�ƅfͬ���ã���180�쌍��ԇ��б���90%���ϵĺ��^�ۓp�ֿ��ʣ����_�l�Gɫ�������Ϳ�Ӽ��g�ṩ���µ�˼·��
���fͬ���ƽ�����y�}�����M��ȭ��
�F�ǰ�����h�����ЙC����������Ϳ���о�����ȡ��ϵ���Mչ��J Mater Sci Technol, 2022, 124, 1-13; ?Appl Mater Today?, 2022, 28, 101551; Chem Eng J, 2024, 490, 151567; Prog Org Coat. 2024, 197, 108833.; Int J Biol Macromol, 2024, 278, 134885.; Prog Org Coat. 2025, 206, 109357������ԓ�о��У��Fꠏĺ���������۲����Ы@���`�У�����،����N��ጷ��ͷ��ۙC�������چ�һͿ��ϵ�y��
1. �^���H�Ա��棺ͨ�^������ˮ朶��c�Hˮ��ϩ��朶εľ��_�{�أ��γɼ{����ˮ/�Hˮ���|�^���ɔ_������R�e�c������
2. �{�ם������棺������������w�S�ؼ{����CO-CNs�����r�^����Ϳ�ӾW�j��ʹĦ��ϵ����0.52�E����0.08���p��������|��e��
3. �����o��ų⣺����đ�ᣨCA���x��Ϳ�ӱ���-110.22 mV�ĸ�ؓ늄ݣ�pH 8�r�����c��ؓ�����a�����o늳�����
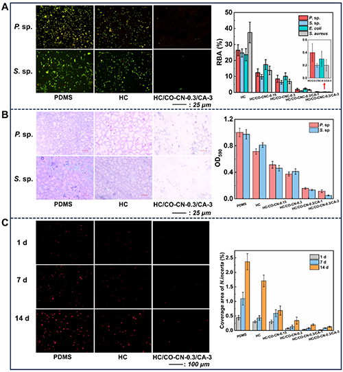
���w���@�R��FluidFM���yԇ�C����ԓͿ�ӌ��نΰ�����ճ������0.29 nN��������PDMS��7.29 nN������98%���Ćμ��������ʾ���o��ų���������ã�Ϳ����30��Č������ݺ�16S rRNA����y��Y��������Ϳ�ӱ���ĸ��g��늻�������ϣ���Ͼ���Shewanella���������S�ȏČ��սM��40.9%����20.2%��
����ͻ�ƣ��������g�c���۵ă���ƽ��
1. ��W���ܣ�ƽ����Ҋ���^��>90%�������̘I��PDMS���m���ڹ�W�x����ˮ�´��ڣ�
2. �Cе���ܣ�Ϳ��ͨ�^100�Ώ���/�����yԇ�o�Ѽy�����������_3.93 MPa��
3. �������ܣ�����ҷ��ۜyԇ�@ʾ����ճ���p��99%�����������������_95%�����帽����e�p��99%�������u�������yԇ180������ܱ���90%���Ϸ����ʡ�
ԓ�о�ͨ�^�����IJ����OӋ���F�˶�N�����������õķ��ۙC�Ƶąfͬ��Ч�����_�l���ͭh���Ѻ÷���Ϳ���ṩ����˼·��δ�팢����Ϳ���䷽���U���yԇ�������u���ڲ�ͬ�������ķ��۱��F���Ƅ�ԓ���s��Ϳ���ڹ�W�x�������ۯB�@ʾ���ͺ����Oʩ�b����I��Č��H���á�
Փ�ĵ�һ���ߞ��п�Ժ�����������о��T�O������ͨӍ���ߞ��п�Ժ���������^���о��T��ԓ�о��õ���������Ȼ�ƌW���������42406206����ɽ�|ʡ��Ȼ�ƌW�������ZR2023QD117�����������c�аlӋ����2024YFF0510100�����п�Ժ2022����e�о������Y���Ŀ�����u�в�ʿ���Ŀ��QDBSH20230101017�����Ŀ�Ĺ�֧ͬ�֡�

Fig. 1. Hybrid coating design. (A) Synthetic route of the amphiphilic telomer. (B) Surface modification route of CN. (C) Preparation process of the hybrid coating.

Fig. 2. Characterization of hybrid coatings. (A) Water contact angles of CN, COOH-CN, and CO-CN. (B) Digital photographs and TEM images of CN and CO-CN. (C) FTIR spectra of the hybrid coatings. (D) Photograph of HC/CO-CN-0.3/CA-3 coated on a PET substrate. (E) Transmittance spectra of the PDMS and hybrid coatings with a thickness of ��100 ��m. (F) Photographs of the HC/CO-CN-0.3/CA-3 coating and its deformations presented by bends, twists, and rolls. (G) Hardness and elastic modulus. (H) Load-displacement curves of the hybrid coatings. (I) Adhesion strength of each coating adhered to the GFE and steel before and after immersion in ASW for 28 days.

Fig. 3. Analysis of surface properties. (A) WCA and SFE of coatings. (B) AFM profiles of HC/CO-CN-0.3/CA-3 evaluated in amplitude modulation mode in air (left to right: 3D topography image (20 × 20 ��m2) and Rq (nm), 2D topography image (20 × 20 ��m2), and height profile across the red line). (C) Friction coefficient curves, and (D) friction coefficient values of hybrid coatings. (E) Schematic diagram of the lubrication mechanism of the hybrid coatings. (F) Self-cleaning performance of HC/CO-CN-0.3/CA-3. (G) Amount of BSA adsorbed on the different coatings. (H) Pseudobarnacle removal strength of the coatings.

Fig. 4. Anti-biofouling performance tests. (A) Fluorescence images of P. sp., S. sp., E. coli, and S. aureus adhered to PDMS, HC and HC/CO-CN-0.3/CA-3 surface, relative bacteria adhesion (RBA) on different coatings. (B) P. sp. and S. sp. biofilms grown on PDMS, HC and HC/CO-CN-0.3/CA-3 surface stained with crystal violet, OD590 values against P. sp. and S. sp. on different coatings. (C) Fluorescence images of N. incerta adhered to PDMS, HC and HC/CO-CN-0.3/CA-3 surface after immersion in a diatom cell suspension for 1, 7, and 14 days, percent of the coverage area of N.incerta on different coatings.

Fig. 5. Analysis of antifouling mechanism. (A) Schematic diagram showing the repulsive effect of electrostatic forces between the microorganisms and coating surfaces. (B) Zeta potential on each coating surface. (C) Voltage-time curve demonstrating the temporal evolution of voltage as a single bacterium P. sp. approached, contacted, and subsequently detached from the PDMS coating surface. (D) Simplified schematic diagram of measuring adhesion forces between a single bacterium and coating surface based on FluidFM-based SCFS. (E) Typical adhesion force (Fad)-distance curves between a single bacterium and coating surface. The adhesion force was calculated by quantifying the difference between the lowest point (red circle) in a specific adhesion force curve and the corresponding point where the adhesion force finally reached a relatively steady state with time.

Fig. 6. Marine field tests and high-throughput pyrosequencing results. (A) Images of different tested panels following immersion in Qingdao Sea for durations of 0, 30, 60, 120, and 180 days from December 2023 to June 2024. (B) Composition of microbial communities shown in their relative abundance at the class level; and (C) genus level based on 16S rRNA gene amplicon analysis.
Փ����Ϣ��
Jiawen Sun, Jizhou Duan*, Yimeng Zhang, Xiaofan Zhai, Yuqing Zhu, Xue Yang, Xingda Liu, Ruiyong Zhang, Baorong Hou. Transparent hybrid coatings for marine antifouling: Synergizing amphiphilicity, nanocellulose lubrication, and electrostatic repulsion. Chemical Engineering Journal, 2025, 521, 166869. DOI: 10.1016/j.cej.2025.166869.
ԭ��朽ӣ�https://doi.org/10.1016/j.cej.2025.166869