���g�г��Ǯ�ǰ�z�|ĸ��������GBM���R���ί��Ľ�˜ʣ�Ȼ���g��Ͱl���Գ��^90%�������A��O����ߙz���c������ICB���m�ڶ�N�[���ί��б��F��ɫ������GBM��푑��ʅs�@��ƫ�͡�����Ҫԭ������GBM��һ�N���͵����ߡ��䡱�[�������������g���[���h���м�������T�ܰͼ�����CTLs���������ز��㣬�����Ľ���T��������̎�ڹ��ܺĽߠ�B���@�ɴ����ع�ͬ����ICB�y�Լ�����Ч�Ŀ��[�����ߑ��𣬏Ķ���ʹ�ί�ʧ����
ᘌ��ˆ��}�����Ͻ�ͨ��W�ܽB��/�����ֈF��OӋ���_�l��һ�Nˮ���z-�w�S�ͺ��b�ã�HFCD�����������g��ֲ��r����ļ��������CTLs�����������ߙz���c����ί�Ч��������GBM�g��Ͱl���D1����

�D1 ˮ���z-�w�S�ͺ��b�����Ƃ估�䌦�z�|ĸ�������g���[���h�����{������ʾ��D
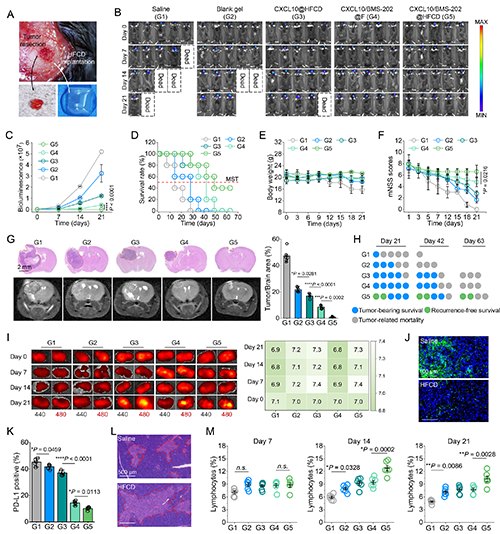
ԓHFCD��̼���c�����к���ˮ���z�c�༉�Y��PLGA�w�S��ͬ���ɣ��w�S�зքeؓ�dT����څ������CXCL10��PD-L1С���������BMS-202������ֲ��GBM�g��ǻ�w��ˮ���z���Ƚ��w���к;ֲ������h�������D�������Ơ�B���S��PLGA�w�S��ጷ�CXCL10�����g��^���c����ѭ�h�g�γɝ���ݶȣ�����ļ��CTLs���[����λ������T��������ˮƽ��ͬ�r���mጷ�BMS-202�����PD-1/PD-L1��������ͨ·������CTLs�������[���������R�e�c���������
��HFCD����ò���w��ˎ��ጷ��О鿼��l�F��HFCD�܉F�r���Եľ��������h����ጷ������{�����ӵĹ��ܣ��D2����ͨ�^��GBMС���g���[�����Ͱlģ�Ϳ���l�F��ԓ�ί������܉���Ч����GBM�g��Ͱl�����LС�����λ��������49�죬GBMС����g��o�Ͱl��������40%���D3����

�D2 ˮ���z-�w�S�ͺ��b�õ���ò�����ܱ���

�D3 ˮ���z-�w�S�ͺ��b���T������푑�����ICB��Ч���������g��GBM�Ͱl��Ч��
ԓ�����ԡ�Immunoregulatory Hydrogel-Fiber Composite Device as a Local T Cell Activator for Inhibiting Glioblastoma Recurrence�����}�ڡ�Cell Biomaterials���l�����о��õ�������Ȼ�ƌW����ί��֧�֡�
ԭ��朽� https://www.cell.com/cell-biomaterials/fulltext/S3050-5623(25)00172-2
- ��h��W���������ڈF� ACS Nano����x�Ӵ��Լ{�����Ӽ�����Ȼ�������������ί��z�|ĸ������ 2024-12-28
- ��h��W����������/����ֽ���/����ϲ����/���ͽ��� ACS Nano���˹��ܰͽY���������z�|ĸ���������g�������ί� 2024-05-09
- �A�пƼ���W�_�������ϴ�W������/�u�G��Nat. Commun.�������t��ɼ���ķ����{�����z��ȝB�[������ԭλ�z�|ĸ������ 2022-11-14