��������ӡ�����ܛ�w�C���˵�ǰ�ؑ����У�����ڱ��������w���Ե�ͬ�r���F�ߏ����c���g����һֱ�Dz��ϿƌW�����R�ĺ������𡣽���������Ú��I��������λ�������w�R�e�������������������������I������ɢ���������J����һ�N��Ч�����������w���W���ܵIJ��ԡ�ͨ������ͬ��͵Ġ����I�߂䲻ͬ��������ɢ������������N�����I������ͬһ�wϵ�r��ͨ�^�ηN·���M��������ɢ�������w�����w���������Q����������Ȼ������Ό��F��ɢ·���ľ��ʿ��ƣ���ԓ�I��ؽ����Q���y�}��

�D1. ���в�ͬ������ɢ·����SPN��MIN���OӋ�c�Ƃ��Լ�������ɢ·���x��ʾ��D
ᘌ��������}���Ϻ���ͨ��W���W�����WԺ������/������n�}�M���������ԽM�b����ͬ�r���wϵ�����������w�R�e�c������λ������ͨ�^�����w�S�˻��M�м��ĽY���{�����Ƃ����ؓ�Y����ͬ�ij����Ӿۺ���W�j��SPN���͙Cе���i�ۺ���W�j��MIN������ĽY������F�˾ۺ���W�j��ͬ��������ɢ·���x���������l���£�SPN�������w���x�W�j�Ɖĵ��ǽ�����λ���ñ�����������MIN�������w���x������Mһ���Ɖ���λ���òŕ�ʹ�W�j���x�����SPN��MIN���F����ͬ�����W���ܺ̈́ӑB���ܡ�ԓģ���wϵ�Ľ���ͻ�����ؓ�Y���OӋ�ھ��_�{��������ɢ·������ĝ��������_�l�����ܳ����ӏ����w�ṩ��һ�N�����ͨ�õIJ��ԡ�

���P�о��ɹ�����Engineering Energy Dissipation Pathway via Topological Design: Toward Tunable Macroscopic Mechanical Performances of Dynamic Polymer Networks�����}��VIP��ʽ�l���ڽ��ڵġ�Angew. Chem., Int. Ed.���s־�ϣ�DOI: 10.1002/anie.202513613����

�D2. �����Ӿۺ���͙Cе���i�ۺ���ĽY������
��������ͨ�^�˴Ś��V��1H NMR����C�����۽����c����֮�g���ڿ��ٽ��Q�������w�j�����ã��C�����܉���Ч�γɜ�݆���݆��Y�����D2a-d�����S�����S�Uɢ�����V��DOSY���Y���@ʾ���ɷN�W�j�ĔUɢ�����@�����ڌ����ľ��Ծۺ���Mһ���_�J�˄ӑB�ۺ���W�j�Ę������D2e�������Cе������DMA�����l�ʒ���yԇ�����ɷN�W�j�����F��̑B���ԣ������Ծۺ�������ͬ�l���³ʬF��ճ���О飬�@��W�j�Y���ijɹ��γ��ṩ�������C�����D2f����

�D3. ������/�Cе���i�ۺ���ęCе����
�@�ò��Ϻ�����ͨ�^���ط����Ͳ�ʾ�������ግ�ϵ�y�u����SPN��MIN�ğ�W���ܡ�SPN��MIN��չʾ���ܺõğ᷀���ԣ�������ͬ��Փ���ܶ���MIN�IJ������D׃�ض��Ը���SPN�������Ɯy�@һ���ҪԴ��MIN�ЙCе�I�����ĽY�������ԣ��D3a,b�������S����yԇ���D3c��d�����������ӽ��ܶȿ���ߗ���ģ���͏��ȣ��w�F�����W���ܵĿ��{�ԡ��Mһ��ᘌ�SPN-2��MIN-2�M����Ԕ�����������U�����ܲ������-��׃�������D3e���@ʾ��SPN-2��MIN-2�Ĕ��ё�׃�քe��446%��434%�������������w�Y�������ƾ��x��ͬ��Ȼ����MIN-2�ڔ��я��Ⱥ��g�������@����SPN-2�����я��ȣ�19.1 vs 14.5 MPa���g�ԣ�57.7 vs 45.9 MJ·m-3����MIN-2���F�������@�đ�׃Ӳ��Ч�����Mһ��ͨ�^���̜yԇ�u��SPN-2��MIN-2�ęCе�����ԣ��D3g��h�����Y���@ʾMIN-2�ڴ�������3.6 N���ʹ����ܣ�19.0 mJ�������@����SPN-2��1.9 N��3.5 mJ�����c����-��׃څ��һ�����S��ͨ�^DMA��30 ��C���M�Б����ɳڜyԇ���D3i����SPN-2��100 s���ɳ��^��������1000 s������ȫ�ɳڣ���MIN-2�ɳ����@���������ܱ������֑�����SPN-2�Ŀ�����ȫ�ɳ�Դ�������w���ý��x���¾W�j�������ѣ��෴��MIN-2���λ��stopper�������i�Y�������ڸ��ߜض�������λ�I�ŕ���ȫ�Ɖġ�

�D4. ��ʾSPN��MIN��ͬ��������ɢ�C��
�����������W�yԇ�������ƜySPN-2��MIN-2���в�ͬ��������ɢ;��������C�@һ�c���M����CoGEFģ�M���о�����c�������µĄӑB�О飨�D4a�����Y���@ʾ�������ͽ���Ԫ��SPN-2�������^�̷֞������A�Σ������i�͆�Ԫ��MIN-2���֞��Ă��A�Σ���1����ʼ�A�Σ�0.0�C2.0 A������������ƽ�����o���@����׃������ӳ�����ӽY��δ�ܔ_�ӵ���չ����2���ڶ��A�Σ�2.0�C5.0 A������Y�������F����������Դ�ڹ��ѭh����׃�������ڽ��x�R���c�_����ֵ����3��SPN�����A����5.0�C6.0 A��������Ѹ���½�������������Ó�S�w���Y�����x�����MIN�����A����5.0�C7.5 A���������^�m���������½������λ��stopper��K��Ó���������f����λ�I�����Cе�I�Y��׃�Ρ���4��MIN�����A����7.5�C8.5 A�������������½���������λ�I�������Y�����x��CoGEFģ�M��ʾ����c���ڲ�ͬ�ij����ӽ��x�C�ƣ��Q������������ɢ·��������Mһ����Cģ�M�A�y��������ɢ��������M������������о����ڲ�ͬ�ض����M���ˑ����ɳڌ��D4b��c����SPN-2�ڼs70 ��C�r�����F�����ɳڣ���MIN-2��100 ��C�Ա����^������ֻ�г��^110 ��C�ų��F�@���ɳڡ��ɷN��Ʒ����ȫ�ɳھ��w���ڄӑB���c�Ĕ��ь��¾W�j�Ɖġ�ԓ�Y���cCoGEFģ�M�YՓһ�£�SPN-2�ľW�j�Ɖ�Դ�������w���x����MIN-2�tԴ��Pt�CN��λ�I�Ĕ��ѡ���C�˃ɷN�W�j��������ɢ·�����

�D5. SPN-2��MIN-2���^���W푑��ԡ�
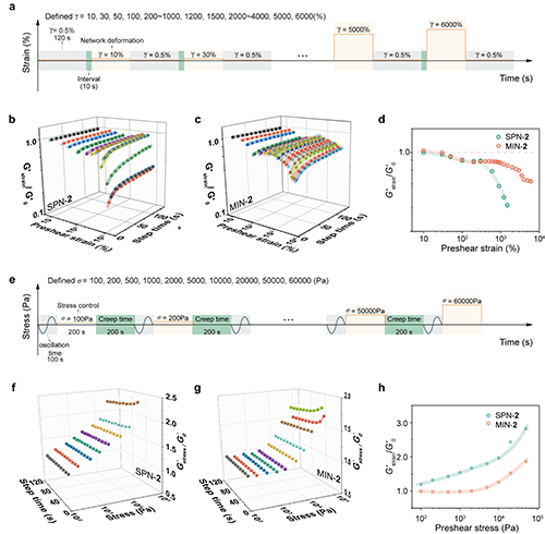
���Mһ��̽��SPN-2��MIN-2������ɢ·������^�C�ƣ������M���˴����ʎ���У�LAOS����׃�yԇ���������ڷǾ���׃���µĄӑB���ԣ��D5a�����yԇ�^���У���ʩ��0.5%С�����׃ӛ䛳�ʼ��B����ʩ�Ӳ�ͬ��׃��10%�C6000%�����A����������W�j׃�Σ��S��֏���0.5%��׃�^��Y���֏͡��Y�����D5b��c���@ʾ��SPN-2�ڴ�׃����ģ����G���������½�����MIN-2�½��^���ұ��ָ���ģ������Ҫ����������ęCе���i�Y���͏���λ�I���Mһ���������D5d�������������ڵ͑�׃��0�C100%����G��׃���������100%�C800%�rSPN-2ģ������½����������w���ý��x������������Ó���W�j�Ɖģ�MIN-2���λ��stopper��ֹ��Ó���W�j�����Ե��Ա��֡���׃���^800%�r������G���������½�����MIN-2���½������@�^������C����������ɢ·�����
�ڴ˻��A�ϣ���������˲�r����ģʽ�Mһ���о��W�j����yԇ���̰���С��׃ӛ䛡�ʩ�Ӻ㶨������100�C60000 Pa��200 s����W�j׃�Σ����M����׃-�֏͜yԇ���D5e�����Y���@ʾ�������ڑ���������ģ�������ӣ���څ�ݲ���@���D5f��g����ͨ�^Ӌ��G��stress/G��0���D5h�����l�FSPN-2��5000 Pa�����S������u������������ͨ�^�����w���ý��x-�ؽM���γ��ؘ��W�j����MIN-2��������׃���f���以�i�Y����Ч��ֹ���c���x�����������G�����ٻ֏͡��������^5000 Pa�r��MIN-2�������F��������ʾ�ڴ�����������λ�I�_ʼ���x��ԓ�F�����MIN-2�߂䃞���Ŀ���׃���ܣ��Mһ���C����������ɢ·����ͬ��SPN-2��
���w���ԣ�������/����݈F꠵��@һ����ͨ�^�����ԽM�b���ԣ��ɹ������˾���С�Y����ăɷN�ؓ�ӑB�ۺ���W�jSPN��MIN���ڴ˻��A�������һ�Nͨ�^����������ɢ;���Ԍ��F�W�j���^���W���ܿ��{��ͨ�ò��ԣ�������ܸ߷��ӏ����w���ϵ��OӋ�ṩ����˼·��
�Ϻ���ͨ��W��ʿ�����B����ԓՓ�ĵĵ�һ���ߣ����������о��T��������о��T��ͨӍ���ߡ����о������õ��ˇ�����Ȼ�ƌW����22471164��52421006��22475128��52333001��22401185��22305150��223B2113�����Ϻ�����Ȼ�ƌW����22dz1207603���������ӽY���c���χ������c�������SKL-SSM-202518�����Ї���ʿ��ƌW����2024M761942�����Y����
ԭ��朽ӣ�https://doi.org/10.1002/anie.202513613
- �m�ݴ�W�����h�����n�}�M�����������w�R�e��Pt������Pt/��?������������ԽM�b�����Ķ�ܳ����ӽ��پۺ��� 2019-08-08
- ������W�̸������ڈF� Macromolecules�������졢���ޏ͈��g�Ը߷��ӏ����w 2024-02-02
- ����������혽����n�}�M��J. Mech.Phys.Solids�������þW�j�����о��߷��ӏ����w�Ĵ�׃�Δ����О� 2021-08-11
- ���_�������ں�ʷ�ֆ����ڈF��Ы@�ɴ����O���²��� 2017-07-28