�~�������������������Ԫ�أ����������x�����\ݔ����̖�D���������^���аl�]����Ҫ���á����@��������߀ԭ����ʹ��ɞ���Nø�������ĽM�ɲ��֣�ͬ�rҲ���T���~�����@һ���ͼ���������ʽ���P�I�T����������������~��ˎ�����[���ί��I��չ�F����ĝ�����Ȼ����Ŀǰ�о���Ҫ������С�����~�����M���@Щ������mȻ���Ѓ����Ŀ��[�����ԣ����ձ���ڷ����Բ�[�������Բ��㼰�������ô�Ȇ��}�����������R�����������⣬�~�x���c���w����������ÙC����δ��ȫ���_���Դ����T�ࠎ�h��
���գ��Ĵ���W�߷��ӿƌW�c���̌WԺ���������ڈF����A���tԺѦ���½��ڈF�����Copper-Driven Allosteric and Self-Encapsulating Polymers for Tumor-Specific Fluorescence Imaging and Dual-Enzymatic Cancer Therapy�����}��Advanced Materials�ψ����һ�N���~�x���Ӄ��H�Ծ۰��װ��ᘋ�������D׃�����ۯB�������������F�Է��b���[���خ��Գ�����pø�������ڿ��[�������ί����Ĵ���W��ʿ�о���������������Փ�ĵ�һ���ߣ����������ں�Ѧ�������ڞ�Փ�ĵ�ͨӍ���ߡ�

�D1. �pø�ͺ�����Ƃ��^�̼����[�����ߑ���ʾ��D
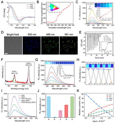
�����ϳ��˾ێ����߷���PSH��ͨ�^�~�x����λ�͊Zȡ���F�˟ɹ�Ŀ����_�P��ϵ�y�о�������PSH�c�~�x�ӵ���λ������3:1����ԓ��λ�^�̰��S����߀ԭ�����İl���������P�I���ǣ������Mһ�������PSH�c�~�x�ӵ���λ�������̣�����ԓ�����״�ϵ�y�U���˶����g����λ����ÙC�ƣ���Ч��Q�ˮ�ǰ�īI���P��ԓ�����^�̵IJ��֠��h��

�D2. �~�x���{�صğɹ⡢�������λ-�����C��
PSH + x Cu2+ �� x PS-Cu+-PS + 0.5x PS-S + (1-3x) PSH + 3x H+ (x �� 1/3, anaerobic; or x �� 1/15, aerobic; pH 7.4)
������һ��
PSH + x Cu2+ + 0.25x O2 �� 0.25x PS-Cu2+-PS + 0.75x PS-Cu+-PS + 0.5x PS-S + (1-3x) PSH + 0.25x O2·- + 3x H+ (1/15 < x �� 1/3, aerobic; pH 7.4)
�����̶���
���⣬ԓ�ۺ������~�x�ӵ����������ۯB�D׃�����Ĥ���ԵĦ������������S���Խ����b�О顣�@һ�D׃�@������˼{���d�w�ķ������Լ��[���B���ܡ����������S�أ�Cur������ˎ��ģ�ͣ��l�F��λ�~�x�Ӻ��ľۺ��PSCu���dˎ��������45����ͬ�r��PSH�cCur֮�g�܉�l��F?rster���������D�ƣ�FRET�����Ķ����F���ڹ����ģ�GSH���h����Curጷ��^�̵Č��rʾۙ�����⣬����߀�C��PSCu�߂���^������ø��POD����������^������ø��GPx�����pø���ԣ�������m�l�]���[�����ܵ춨���P�I���A��

�D3. �dˎ�ˎ�c�ø�����о�
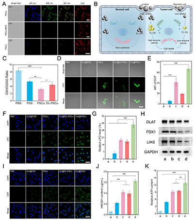
����ͨ�^�w�⼚������C����PSCu���H�߂����[���������خ��ԟɹ�����������������خ������T���[�������l���F�������~����������ԭ�Լ���������ICD������������Ч����

�D4. �w���[���خ��ԟɹ�����c���ߚ���
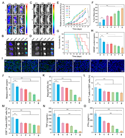
����ͨ�^�������[������ģ�ͣ�ϵ�y��C��PSCu���w���Ĺ������ԡ��о��Y��������PSCu���H�����w�Ȍ��F�[����λ���خ��Ը����c�ɹ����߀��ԓ�^����չ�F�������Ŀ��[�������ί�Ч����
�@һ�о����H�����������c�����x�ӵ�����ÙC���ṩ���µ�Ҋ�⣬߀�鼲�����\����ί��ṩ��һ�N���ܵķ����{��ƽ�_��������Ҫ���R���D��������

�D5. �w���[���خ��Գ����[�������ί�
ԓ�о������õ��ˇ�����Ȼ�ƌW����ί���Ĵ�ʡ�Ƽ��d�����M�߷���ȫ�����c������������У�������ИI���M����Y���Ŀ�Y����
ԭ��朽ӣ�https://doi.org/10.1002/adma.202505829
- ���o���P��