�ڷ����c��Ϣ��ȫ���ٰl(f��)չ�Ľ��죬����ڱ��C�߰�ȫ�ȼ�(j��)��ǰ���£�ͬ�r(sh��)��(sh��)�F(xi��n)���ϵĿɳ��m(x��)���c���칤ˇ�ĿɔU(ku��)չ�ԣ��ɞ�ȫ����ϿƌW(xu��)�c��������I(l��ng)��ͬ���R������(zh��n)���S��F(xi��n)�з�������������ه(l��i)��һ�̼����ܱ��R(sh��)�e���y�ԑ�(y��ng)��(du��)��(f��)�s��׃��ʹ�íh(hu��n)���������w���ϲ��ɽ���Ć�(w��n)�}Ҳʹ���ڭh(hu��n)��������۷eؓ(f��)��(d��n)���܉��߶�ģ�B(t��i)�xȡ���Y(ji��)��(g��u)��(w��n)������ӡˢ�����c���轵��ķ��β����wϵ��Ȼʮ��ϡȱ��
ᘌ�(du��)�@һϵ��ؽ����Q�Ć�(w��n)�}���Ĵ���W(xu��)�R�N�x�������ܝɺ����о��T(li��n)����(gu��)����˹�D���I(y��)��W(xu��)/�R���Y(ji��)��(g��u)�����о�����ʿ����ȪȪ��ʿ���O(sh��)Ӌ(j��)��һ�N���� MXene �c TEMPO �����w�S�ؼ{���w�S��TOCNF���ď�(f��)��ӡˢ�wϵ��ͨ�^(gu��)���� MXene ��ɫ�Ĺ�ᡢ늟�푑�(y��ng)�����c���ڼt�Ⲩ�εĵͰl(f��)�������ԣ����Y(ji��)�� TOCNF ��(g��u)����(w��n)���Ě��I�W(w��ng)�j(lu��)�Ը���īˮ����׃���|(zh��)�c�C(j��)е���ܣ��F(tu��n)�(du��)�ɹ���(sh��)�F(xi��n)�˿�Ҏ(gu��)ģ���z�W(w��ng)ӡˢ�ӹ�����̼�푑�(y��ng)�Լ�������ٽ���Ĺ��ܻ������������@һ�wϵ���H�܉��ڿ�Ҋ(ji��n)�⡢�t���Լ�늴̼��l���³ʬF(xi��n)��ģ�ɿص��@�[�D(zhu��n)�Q��߀��ͨ�^(gu��) H2O2 ̎���ڶ̕r(sh��)�g��(n��i)��(sh��)�F(xi��n)�������⣬��߸�����������c�h(hu��n)���Ѻ��ԡ��о�����һ�����Է�����������ṩ��һ�N�ɳ��m(x��)�ļ���ʽ���Ϸ�����
2025��11��20�գ�ԓ�о�����Screen-printed multifunctional anti-counterfeiting MXene-based device with ultra-fast on-demand degradability�����}�l(f��)���� Advanced Functional Materials�ϣ�Adv. Funct. Mater. 2025, e20258�����Ĵ���W(xu��)���һ��Ɇ�λ������˹�D���I(y��)��W(xu��)��ʿ�о����TԊ(sh��)ˇ���Ĵ���W(xu��)�Tʿ�о����S����鹲ͬ��һ���ߣ��Ĵ���W(xu��)�R�N�x���ڡ��ܝɺ����о��T������˹�D���I(y��)��W(xu��)/�R���Y(ji��)��(g��u)�����о�����ʿ����ȪȪ��ʿ�鹲ͬͨӍ���ߡ�

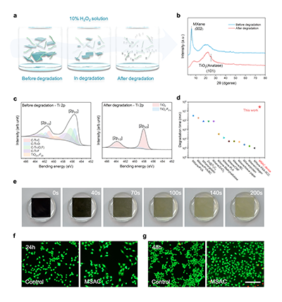
�D1 MXene-TOCNF ��̼�푑�(y��ng)�c���ٽ�������ʾ��D

�D2 M-T ��(f��)��īˮ��׃�����cͿ�����W(xu��)/�Y(ji��)��(g��u)��(w��n)���Ա���
�о������Ƃ��˾��г�ɫ��׃���ܵ� MXene�CTOCNF ��(f��)��īˮ���� TOCNF �Ġ����£�MXene Ƭ���γɷ�(w��n)���Ě��I�W(w��ng)�j(lu��)�Y(ji��)��(g��u)��ʹīˮ����m���z�W(w��ng)ӡˢ�ӹ��ļ���׃ϡ�О��c�O�ѵ��|׃�ԡ���(f��)��Ĥ�ė���ģ���cӲ�ȴ���������{�ׄ��ی�(sh��)�(y��n)�н���𤸽���@������(qi��ng)�����F(xi��n)����(y��u)���ĽY(ji��)��(g��u)��(w��n)���ԣ���߷ֱ��ʈD���ĸ߱���ӡˢ�ṩ�˿ɿ����A(ch��)��

�D3 M-T Ϳ�ӵļt���[���c�[����Ϣ�R(sh��)�e��������
������ MXene �ڼt�Ⲩ�εĵͰl(f��)�����������F(tu��n)�(du��)��(g��u)�������۲���Ҋ(ji��n)���[�μt����S�a���ڿ�Ҋ(ji��n)��l���£���ɫ�����ϵĺ�ɫ MXene �D�����o(w��)�����R(sh��)�������мt�����x���܉������ʬF(xi��n)����(sh��)�F(xi��n)�ߴa�R(sh��)�e���@�N�ڿ�Ҋ(ji��n)�ⲻ���^�y(c��)������ͨ�^(gu��)�t�⌍(sh��)�F(xi��n)�xȡ���p�ؾ��a�����@�������˷��ΰ�ȫ�ȼ�(j��)���������(y��n)�C���[��ʽ��Ϣ�惦(ch��)�Ȉ�(ch��ng)��չ�F(xi��n)����(d��)��(y��u)��(sh��)��
���⣬ԓ�����ڹ�̼��c늴̼��¾��ܿ��ٌ�(sh��)�F(xi��n)�����@�[�ГQ��MXene �Ĺ���c늟�Ч��(y��ng)ʹ�D���^(q��)��ض�Ѹ�����ߣ���(d��o)�²��������l(f��)��׃�����Ķ�ʹ�D���̕��@�F(xi��n)����(d��ng)�̼��Ƴ��D���֕�(hu��)�����[ȥ����(j��ng)�^(gu��)�ٴ�ѭ�h(hu��n)�@�[�y(c��)ԇ��������Ȼ��(w��n)�����@ʾ�����õĿ��؏�(f��)���c�ɿ��ԣ������ܷ��Θ�(bi��o)���c����ʽ������Ϣ�ṩ�˿��з�����
�������ɳ��m(x��)�Է��棬�@һ�wϵչ�F(xi��n)��Ŀǰ MXene ���ܲ����к�Ҋ(ji��n)�Ŀ��ٽ����������� H2O2 �o�����h(hu��n)���£�ӡˢ�D�����ڼs 200 ���(n��i)��ȫ���⣬�Ҽ�(x��)����(sh��)�(y��n)��������a(ch��n)��߂����õ����������ԣ���һ���Է��Θ�(bi��o)�����t(y��)���NƬ�c����ʧʽ�����J(r��n)�C�����ṩ�˭h(hu��n)���Ѻõ��x��

�D4 M-T Ϳ���� H2O2 �еĿ��ٽ����c�����������u(p��ng)��
���w���ԣ�ԓ�о����ڿɔU(ku��)չ���z�W(w��ng)ӡˢ��ˇ��(g��u)����һ��(g��)����ģ�B(t��i)푑�(y��ng)���ߙC(j��)е�����c������ٽ�����һ�w�� MXene �����wϵ�������O(sh��)Ӌ(j��)����˰�ȫ�ԡ��ɳ��m(x��)�Ժ���������ԣ������Է������������δ��(l��i)�Ŀɳ��m(x��)��ȫ���g(sh��)�ṩ���µ��о�˼·�c��(sh��)�F(xi��n)·����
ԓ�������о��F(tu��n)�(du��)�����P(gu��n)��MXene/�{���w�S�؏�(f��)�Ϲ��ܲ��ϵļӹ��Ƃ��c���ܻ���(y��ng)�����P(gu��n)�о��������M(j��n)չ֮һ�����F(tu��n)�(du��)�L(zh��ng)�ڇ��@ MXene/CNF ��(f��)�ϲ��ϵļӹ��Ƃ䡢��������c���^�M�b�������о����γ����������O(sh��)Ӌ(j��)-��׃�{(di��o)��-��߶��Ƃ�-����(ch��ng)�����ܑ�(y��ng)�������о�·�������c(di��n)������MXene �c TEMPO ���Լ{���w�S�� CNF ����Ϟ���ģ�ͨ�^(gu��)��Ϳ�ӽM�b(ACS Nano 2021, 15, 12405-12417)����ĥ/��ĥһ偷�(Compos. Part A 2022, 157, 106907)����Ϳ(ACS Appl. Mater. Interfaces 2022, 14, 36060?36070)�ȵͳɱ��߮a(ch��n)��ˇ��(sh��)�F(xi��n)��ȡ���ܶȌӠ�Y(ji��)��(g��u)�ı�Ĥ�c�������ϣ��ڽ��湤�̷��棬CNF ���CCOOH /�COH�c MXene �� �COH/�CO/�CF �ȹ��܈F(tu��n)ͨ�^(gu��)���I���x�Ӷ˽�(li��n)���ֶ���Ч����MXene�ضѯB������(qi��ng)����Y(ji��)���c���W(xu��)���ܣ���ͨ�^(gu��)����Ni2+/SA �Ľ�����λ��(li��n)�M(j��n)һ���������gճ�Y(ji��)�c�Y(ji��)��(g��u)�᷀(w��n)����(J. Mater. Chem. C 2019, 7, 9820) ���ڹ��ܑ�(y��ng)�÷��棬���Ƃ�� MXene/CNF ��(f��)��Ĥ��늌�(d��o)�����������늴����� EMI���Լ��/���ȥ���ȷ�����F(xi��n)���@����(y��u)��(sh��)(Cellulose 2020, 27, 7475�C7488)����ͨ�^(gu��)��ˇ�Ŵ��ȡ���{(di��o)�،�(sh��)�F(xi��n)�˴���e���Ƃ����c���؏�(f��)�ԣ����P(gu��n)�����γ��ˏIJ��Ϻϳɡ������{(di��o)�ص�����ʾ���������о��wϵ���� MXene/CNF ��(f��)�Ϲ��ܲ��ϵĮa(ch��n)�I(y��)����(y��ng)�õ춨�˷����W(xu��)���A(ch��)��
ԭ��朽ӣ�https://advanced.onlinelibrary.wiley.com/doi/10.1002/adfm.202520258
- ����炐�ȁ���W(xu��)���h/�|���֘I(y��)��W(xu��)�x��܊ AFM������ԭλ���ٵV���Ƃ�ߏ�(qi��ng)�ȡ����g�ԡ���Ҏ(gu��)ģ�����a(ch��n)�ķ���ؐ������ 2023-11-08
- �V�|���I(y��)��W(xu��)�T����-�����n�}�M Macromolecules����Ҏ(gu��)ģ���Ƃ�η�ɢ���湦�ܾۺ�������·��� 2023-09-20
- �A��������W(xu��)����w���� CEJ����Ҏ(gu��)ģ���Ƃ䡢���й��Ч��(y��ng)�ĸ��Կ��������ڸ�Ч̫�(y��ng)�ܽ������l(f��) 2022-12-18
- ���]�S�S�F(tu��n)�(du��) ACS Nano�����Ƴ����� Janus ��Ĥܛ�w�(q��)��(d��ng)�� - ��(sh��)�F(xi��n)��̼�푑�(y��ng)�����(q��)��(d��ng) 2025-09-11
- �Ї�(gu��)�ƴ����d�����ڈF(tu��n)�(du��)��Compos. Part B�������П����Π�ӛ���;ֲ��ž������ԵĶ�̼�푑�(y��ng)ܛ��(d��ng)�� 2025-08-29
- �㽭�Ƽ���W(xu��)�ρ���(hu��)/���ϴ�W(xu��)����/�R�����I(y��)��W(xu��)�����A CEJ���w�S�ؼ{���w�͵����܄�����M�b�Ƃ����Զ�̼�푑�(y��ng)���ӱ�Ĥ 2024-04-18
�\(ch��ng)���P(gu��n)ע�߷��ӿƼ�
- 2026����ߌ��Ї�(gu��)��(sh��)�(y��n)�Ұl(f��)չ...
- �����I(l��ng)Ʊح300+���h��I(y��)�R��...
- �P(y��ng)���Ж|�����L���Ѓx�����{(l��n)...
- �f(w��n)����Ŀ �ذ��_(k��i)�֣�2025�C(j��)...
- ICIE��(gu��)�H(�V��)Ϳ�Ϲ��I(y��)չ�[...
- �_(k��i)չ�ڼ����ۄ�(sh��)������朄�(d��ng)δ...
- 9������Ҋ(ji��n)���£�AI�(q��)��(d��ng)+��(gu��)�a(ch��n)...
- �P(gu��n)���e�k�ڶ�ʮ�����Ї�(gu��)��(gu��)�H...
- �R�ۼ�˃x�� ����ȫ���̙C(j��) ...
- CPHI����չ��(sh��)�(y��n)�҃x���c�O(sh��)��...
- ���ܹ��A��朆���������22��...
- ������/���f/�Y�� JACS���l(f��)...
- ��ɽ��W(xu��)��־�x�����w�����...
- ���������������ֈF(tu��n)�(du��) Angew...
- �Ϻ�����/��������(sh��)�(y��n)��...
- ���t(y��)��һ��Ժʢ�������/�A...
- �пƴ���Ƙ�(l��)������������/...
- �����������/������������...
- �㹤��������/�~��(hu��)Ҋ(ji��n)�n�}�M ...
- ��������-��־�F(tu��n)�(du��) AFM �C��...
- �|�ϴ�W(xu��)��������ڈF(tu��n)�(du��) Nat...
- ���ݴ�W(xu��)Ҧ����/κ��/����Ӱ...