西南大學陸飛副教授課題組在國際知名期刊《International Journal of Biological Macromolecules》上發表題為"Delivering urokinase-type plasminogen activator using mulberry leaf exosomes enables thrombolysis and remodeling of venous microenvironments"的最新研究成果
西南大學蠶桑紡織與生物質科學學院陸飛副教授在化學領域知名期刊《International Journal of Biological Macromolecules》上發表最新研究成果。

納米醫學是納米技術在醫學上的應用,在診斷和治療方面已取得重大進展。納米藥物載體具有體積小、修飾靶向、避免內皮系統清除、包封多種藥物、延長藥物在血液中的循環等優點。新型生物材料的應用,如脂質納米載體、聚合物基納米平臺、超聲響應載體和無機納米顆粒等,已經得到了大量的研究。與其他遞送平臺相比,外泌體具有長期穩定性、低免疫原性和高載藥能力等顯著優勢,是一種很有前景的治療遞送載體。外泌體是細胞外細胞衍生的磷脂納米載體,直徑為40-150 nm。它們攜帶DNA、RNA、蛋白質、脂質等小分子,可以將生物活性分子傳遞給特定的受體細胞。與來源于動物的外泌體相比,從可食用植物中提取的外泌體具有許多優勢,包括成本效益和攜帶抗炎、抗氧化和再生特性的活性成分。因此,植物來源的天然脂質外泌體在藥物傳遞和組織再生領域受到了極大的關注。來自不同植物的外泌體的脂質和蛋白質組成影響其藥代動力學性質,其天然成分可能具有不同的功能。
近日,西南大學蠶桑紡織與生物質科學學院陸飛副教授課題組在《International Journal of Biological Macromolecules》上發表題為"Delivering urokinase-type plasminogen activator using mulberry
leaf exosomes enables thrombolysis and remodeling of venous microenvironments"的研究成果(https://doi.org/10.1016/j.ijbiomac.2024.136866)。該研究報道了一種以天然桑葉脂質外泌體為基礎的納米載藥體系。成功構建針對靜脈血栓栓塞的給藥平臺uPA/MLE@cRGD,通過靜脈注射有效清除活性氧、促進M1巨噬細胞向M2巨噬細胞轉化。
在血栓形成的治療中,常規納米載體不可避免地存在不良反應、合成困難等問題。受“藥食同源”概念的啟發,我們從桑葉中提取并純化了天然外泌體,作為運送尿激酶型纖溶酶原激活劑(uPA)的載體,用于靶向治療。所獲得的桑葉外泌體(MLE)具有理想的流體動力學粒徑(119.4
nm),尺寸分布均勻(多分散性指數= 0.174),表面電荷為負(- 23.3 mv)。在加載uPA之前,MLE被修飾了cRGD,以選擇性地結合活化的血小板靶向血栓。流式細胞術研究顯示MLE@cRGD具有74.3%的高血栓靶向能力。此外,MLE可以通過有效消除活性氧(ROS),促進巨噬細胞從M1向M2表型轉化,從而重塑靜脈微環境,進行靜脈組織修復。
圖1 uPA/MLE@cRGD的制備及其治療靜脈血栓栓塞的作用機制
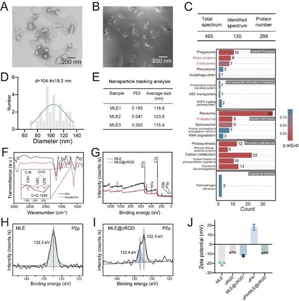
透射電子顯微鏡(TEM)和掃描電子顯微鏡(SEM)顯示,MLE納米顆粒表現出典型的外泌體形態,具有圓形的膨出結構(圖2A, B)。納米顆粒跟蹤分析(NTA)結果顯示,MLE的平均粒徑為119.4 nm,粒徑分布均勻(PDI=0.173)(圖2E)。FTIR和XPS結果證實了MLE@cRGD的成功制備。
圖2 結構表征
為了全面評估uPA/MLE@cRGD的細胞毒性,使用CCK-8法將HUVECs與納米載體共培養72小時。為了評估細胞活力,在24,48和72小時,使用酶標儀在450
nm處測量吸光度。如圖3C所示,MLE, MLE@cRGD和uPA/MLE@cRGD與HUVECs共培養72小時后,納米載體對HUVECs沒有明顯的細胞毒性。
圖3 生物相容性
MLE和MLE@cRGD與活化血小板在37℃共孵育30 min后,采用激光共聚焦顯微鏡(CLSM)和流式細胞術評估靶向效果。如圖4A,4B所示,大量MLE(綠色熒光)分散在活化血小板周圍(藍色熒光),一小部分MLE聚集在血小板周圍。靶向肽接枝后,MLE@cRGD(綠色熒光)比MLE更多地聚集在活化血小板(藍色熒光)周圍,表明MLE@cRGD具有出色的靶向能力。
圖4 體外靶向
經尾靜脈注射Cy5.5-uPA和Cy5.5-uPA/MLE@cRGD (10 mg/kg)后,在不同時間點采集血清,用IVIS光譜系統記錄熒光強度。注射后30 min, uPA的熒光信號開始消失,而uPA/MLE@cRGD的熒光密度在4 h時仍有明顯的熒光信號,這證明MLE@cRGD顯著延長了uPA在血液循環中的半衰期。不同給藥組對股靜脈血栓形成的治療效果見圖5F。uPA/MLE@cRGD的血栓塊幾乎完全溶解,但uPA組仍有小的血栓塊未溶解,這可能是因為uPA在血液循環中代謝迅速,uPA/MLE@cRGD富集并長時間停留在血栓部位,發揮了uPA的溶栓功能。
圖5 體內溶栓
如圖6A所示,對照組的M2型巨噬細胞數量很少,而MLE和uPA/MLE@cRGD處理后,M2型巨噬細胞數量明顯增加。uPA組雖然也能檢測到M2巨噬細胞的紅色熒光,但其強度和相對面積遠低于MLE組。采用Image J軟件定量分析M2巨噬細胞標志物CD163的紅色熒光。如圖6B所示,與PBS組的0.7%相比,MLE(6.5%)和uPA/MLE@cRGD(9.5%)的熒光面積分別增加了5.7%和8.7%,表明MLE顯著促進了巨噬細胞從M1型向M2型轉化。
圖6 巨噬細胞表型轉化
該研究為外泌體給藥提供了重要參考。促進植物源性外泌體及其溶栓治療作用的研究從實驗室到臨床可能還有很長的路要走;然而,這個領域是開放的,充滿了潛在的機會。
西南大學蠶桑紡織與生物質科學學院2022級碩士研究生管鵬鵬為本文第一作者,西南大學陸飛副教授為本文的通訊作者。該研究得到了國家自然科學基金、重慶市自然科學基金的資助。
課題組一直專注于針對創面止血與促愈用材料、體內溶栓藥物載體的研究,近三年課題組成員共主持包括國防項目,國家自然科學基金,重慶市科技攻關項目,重慶市自然科學基金在內的20余項科研項目。在Advanced
Functional Materials、Bioactive Materials、Chemical Engineering Journal等雜志上發表高水平SCI論文50余篇;已申請國家發明專利40項,其中已授權20余項。
本研究成果原文下載:
https://doi.org/10.1016/j.ijbiomac.2024.136866