������������όW�����W����W����������W�c�����t(y��)�W�Ľ���W���о����������ϱ����ؓ�Y(ji��)��(g��u)�܉��{(di��o)�ؼ����О顣����������|�n�}�M���о��t�Mһ����ʾ���ض��IJ��ϱ����ؓ�Y(ji��)��(g��u)߀���Ԍ��¼����˵��@��׃�Ρ�Ⱦɫ�w�ں˃�(n��i)�ġ��I(l��ng)�ء��Ƅ��Լ�������_�V��׃����
�Y(ji��)��������켼�g(sh��)�Ƃ��ģ�壬�����|�����n�}�M�@������Ҫ�ĸ߷��Ӳ���PLGA������������Ұl(f��)�F(xi��n)���m��������(sh��)���Ԍ��¼����˵ć���׃�Σ���������Ȼ̎�ڴ��Ġ�B(t��i)���D1����
�D1 PLGA������ϼ�����׃��
(A) PLGA�����SEM�D��(B) HeLa������PLGA����к⻬�����ϼ����˟ɹ��@��Ƭ
�����|�n�}�M�Mһ��̽���˾ۺ���PLGA�������HeLa�����ĺ�׃���Ƿ���SȾɫ�w��λ�Լ�������_�Ƿ�l(f��)��׃�������18̖��19̖Ⱦɫ�w����DNA��������������ܶȽ�Ȼ��ͬ���ɞ�Ⱦɫ�w��λ���о������ßɹ�ԭλ�s�����g(sh��)�^����HeLa����18̖��19̖Ⱦɫ�w�����˶�λ���D2�����Y(ji��)��������HeLa�������������18̖��19̖Ⱦɫ�w������߅���l(f��)�����Ƅӣ���18̖Ⱦɫ�w��19̖Ⱦɫ�w���@������������߅����

�D2 �ɹ�ԭλ�s�����g(sh��)�z�y����к⻬������HeLa�����˃�(n��i)18̖��19̖Ⱦɫ�wλ��
(A) �ɹ�ԭλ�s�����g(sh��)��Fluorescence in situ hybridization��F(xi��n)ISH��ԭ��D�� (B) 18̖��19̖Ⱦɫ�w3D��2D�ɹ�D��ÿ̖Ⱦɫ�w����һ��������@ʾ�ɗl�������Î��гȼtɫ�ɹ���F��ȫȾɫ�w�ɹ�̽��cȾɫ�w�s���������˲���DAPIȾɫ���@ʾ�{ɫ�ɹ⣩
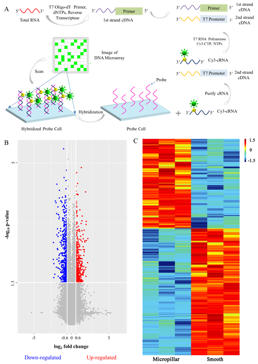
�����|�n�}�M߀�\��DNAоƬ���g(sh��)�о��˼����Ļ�����_�V���D3�����z�y���������ƽ����PLGAĤ���棬�������ȫ��23��Ⱦɫ�w����188������l(f��)�������{(di��o)��255������l(f��)�������{(di��o)���S��ͨ�^GO��KEGG���ֶ��M�����D(zhu��n)䛽M��������Ϣ�W������

�D3 ����DNA��Йz�yHeLa������PLGA������ϵIJ���_����
(A) DNA��Йz�y������RNA�����̈D�� (B) �������HeLa��������_����Ļ�ɽ�D��n = 3����������_����(sh��)׃��pֵС��0.05 (-log10 p-value ����1.3)�����_����(sh��)׃������1/1.5 (log2 fold change < -0.6) ��ʾ�������{(di��o)�����{ɫ��ʾ��pֵС��0.05 (-log10 p-value ����1.3)�����_����(sh��)׃������1.5 (log2 fold change >0.6) ��ʾ�������{(di��o)���ütɫ��ʾ��(C) �������HeLa��������_�����D(fold change > 1.5, p < 0.05)���tɫ�ȱ�ʾ�߱��_���{ɫ��ʾ�ͱ��_���˳���1.5�� 0 ��-1.5�քe��ʾ����_������̖�������ֵ�����gֵ����Сֵ��ÿһ�б�ʾһ����Ʒ��ÿһ�б�ʾһ������
ԓ���A(ch��)�о���ʾ��������ϼ�����׃�ΰ��S��Ⱦɫ�w��λ�ͻ�����_��׃�����ɴ˿�Ҋ������������O(sh��)Ӌ�^���У��������ڰ��Y�ί����M�����̺������t(y��)�W�I(l��ng)��(y��ng)�����]���ϱ����ؓ�Y(ji��)��(g��u)����Ⱦɫ�w��λ�ͻ�����_���{(di��o)�����á�
�������P(gu��n)�ɹ���ACS Applied Materials & Interfaces�l(f��)����Ruili Liu, Jiandong Ding*, Chromosomal repositioning and gene regulation of cells on a micropillar array. ACS Appl. Mater. Interfaces, 12, 32: 35799 - 35812 (2020)�� Փ�ĵĵ�һ�����Ǐ͵���W�߷��ӿƌWϵ���ۺ�����ӹ��̇������c������Ŀ���о��ˆT��������ʿ��ͨӍ���ߞ�ԓ�������������|������
Փ��朽ӣ�https://dx.doi.org/10.1021/acsami.0c05883
- ��h������W���������c������������ڈF���Ƹ��ʿ�������̎� - �������ϡ��߷��Ӳ��ϡ��^�V���x���ϡ����Ĥ���� 2026-02-24
- �㽭��WӋ�����ڡ����i�о��T�F� Nat. Commun.��AI�(q��)�ӹ��ܸ߷��Ӳ��ϵ��]�h(hu��n)�����O(sh��)Ӌ 2026-01-26
- ���T��W���f�n�}�M�\�в�ʿ��ʿ�����о����� - �����������߷��Ӳ���/���/�����t(y��)�W���̵ȣ� 2026-01-24
- �Ĵ���W�ߕ��������n�}�M ACS Nano: ��¶�Ǽ{�������GLUT1���wѭ�h(hu��n)�˷��ڷ����X�����������ڰ����ĺ�Ĭ�Y��(li��n)���ί� 2024-01-16
- �|�A��Wʷ��ꖽ����n�}�M��Nano Today�����ڶ���dˎPLGA�{���w�S�h(hu��n)�����[���ί��������[���D(zhu��n)����ȡ�����Mչ 2021-03-22
- �Ͻ��������ć����ڈFꠡ�AFM�������տs�o늼��w�SĤ�z�����M�ɳ�ܛ�M���ޏ� 2020-10-27
- ���T��W�ܱ����n�}�M ��Nano Energy��������늴ŸБ�(y��ng)����푑�(y��ng)��ָ���ӷ���������˙C�������� 2022-08-10
�\���P(gu��n)ע�߷��ӿƼ�
- 2026����ߌ��Ї�����Ұl(f��)չ...
- �����I(l��ng)Ʊح300+���h��I(y��)�R��...
- �P���Ж|�����L���Ѓx�����{...
- �f����Ŀ �ذ��_�֣�2025�C...
- ICIE���H(�V��)Ϳ�Ϲ��I(y��)չ�[...
- �_չ�ڼ����ۄ�������朄�δ...
- 9������Ҋ���£�AI�(q��)��+���a(ch��n)...
- �P(gu��n)���e�k�ڶ�ʮ�����Ї����H...
- �R�ۼ�˃x�� ����ȫ���̙C ...
- CPHI����չ����҃x���c�O(sh��)��...
- ���ܹ��A��朆���������22��...