�˹����ܣ�AI������ǰ��δ�е��ٶ����ܿƌW�о��ķ�ʽ�������ﻯ�W��ˎ�ﻯ�W���ЙC���W�c�o�C���W�ȶ����I��AI��չ�F��Խ�Ľ�ģ�c�A�y������ȡ�����@���ɹ���Ȼ�����ڸ߷��ӿƌW�У�AI�ĝ�����δ���ጷţ������R�T������һ���棬�߷����I�����e�۵Ĕ����YԴ�O��ϡȱ����Ƭ������ȱ�٘˜ʻ����Ƃ�͜yԇ���̣�����������R���o�������á��ľ�������һ���棬�߷��ӽY�����s���ӣ�ʹ�����Ӌ��C������������Ч�����߷��ӽY�����ɞ齨ģ�е��P�I�y�}��
��ˣ��㽭��W�߷��ӿƌW�c���̌WϵӋ�����ڡ����i�о��T�F��_�l��һ��AIָ���Ĺ�������PolyCLOVER�������ڹ��ܸ߷��Ӳ��ϵ������OӋ��PolyCLOVER�Y�������A���ԱO���W�������ӌW����ͨ��������ܸ�Ч���ڏV韵��߷������W���g�Ќ���������ʽ���Ƅӹ��ܲ��ϵ������M�������䑪���ڼs10�f�����ľۣ������������߷��ӻ��W�����о��FꠃH��20����l�F�����N�����ԽM�b�����ď�Ч�߷��ӿ��������w����w�Ȍ��������@Щ�߷��ӿ����ز��H�������چΪ��ί���߀�������������d�w���֏ͼ�������ù�ص������ԡ��Y��������PolyCLOVER��һ������Ŀ�ܣ��܉���Ч�����䆢�����}���ڟo����ه�ⲿ��ע������ǰ���£����F�������ܸ߷��Ӳ��ϵĸ�Ч�l�F��

2026��1��21�գ����P�ɹ�����Iterative discovery of potent polymeric antibiotics via multi-stage and multi-task learning against antimicrobial resistance�����}�l������Nature Communications�������������������ʿ�о�����Փ����ͬ��һ���ߡ�

PolyCLOVER�����о��F꠴�ǰ�_�l�ĸ߷��Ӳ�������ģ��PerioGT��Nat Comput Sci, 2025, 5, 1214-1226���Ļ��A���Mһ����չ�ġ�PerioGT���������Ը�֪���AӖ�����ԣ����ú����ğo�˺��߷��ӽY���M���ԱO���W�����W���߷���ͨ�õĻ��W֪�R��
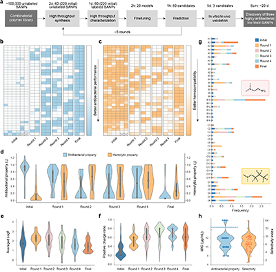
���@��о��У��о��F��ڶ�M���~�ˠ��ӳɷ�����ͨ�^�{�����w��ͺͱ����������˰����s10�f�N�ۣ������������Ļ��W�죬���ں��m�M�σ��������˸���ֵ�����ԓ���H�Y�x�������ĽY�����������AӖ���������΄�֮�g������ܵ���ֱ�I����Z��ģ�͵Ć��l��PolyCLOVER������һ�N�u�MʽӖ������������ʹ����1����Ҏģ��ͨ�ø߷��ӽY����100�f���ԱO������PerioGT������2���Y�x�������ۣ������������߷��ӻ��W�죨10�f���ԱO�����Լ���3�������Ę�ע�������O������ģ���M��Ӗ����ʹģ���܉���Ч���������Ĕ�����Ȼ��ԓģ��Ƕ�뵽���ӌW������У�ͨ�^�C�Ͽ��]�A�y���ԡ����_�����Լ��Y�������ԁ����]���ڌ��ϳɺ��yԇ�ĺ��x�ӱ��������ɵĔ�����������У��ģ�ͣ��Ķ����F������������K�Ƅ��߷��Ӳ����ڏV��ҏ��s�����W���g�������M�����D1����

�D1 | a���������śr��b���ۣ��������������W�옋����c���w����w�Ȍ�
��������ͨ�^�S�C��ӵ���ʽ�혋��200������ʼ��ע�����������l�F������ӱ����F���������ԣ����O�ٔ����п����ԵĘӱ��t���F������Ѫ�����@ͻ�@���ڌ��F�߿����Ժ͵���Ѫ��֮�gȡ��ƽ������𣬏��{��AI��ָ���߷��ӿ������OӋ�е���Ҫ�rֵ���S�����߈F����ó�ʼ�����u����ģ�ͱ��F���Y����������Ķ��A�ΌW�����Կ����ڔ���ϡȱ�������@������ģ�����ܣ��D2����

�D2 | a,b, ��ʼ�����ֲ���c-g, ģ�������u����
�S��ģ�����A�y���ԡ����_���ԺͶ��������]���x�ӱ������^��݆�������������@�ò��ϵ������^��ʼ�������@���������о��FꠃH��20���Y�x����ʮ�N��Ч�߷��������أ��D3����

�D3 | ����ʽ�l�F�Y����a������������r�g��b-f, ���܃���څ�ݡ�g, ���w�l�ʡ�h, ���ò������ֲܷ���
�S���о��Fꠌ��x������ߵ����N���ϣ�H1�C3���M����Ԕ�����w��������D4�����Y��������H1�C3���ԽM�b��{���w����SANPs�����ڌ�MRSAչ�F���@���־����Ե�ͬ�r��������õ���Ѫ�c���������ԡ��c���y��������ȣ��@ЩSANPs�����ٶȸ��졢�����Ը��ߣ��Ҳ����T����ˎ�����⣬H1�C3߀����N�R�����x�Ķ�����ˎ�������F������Ļ��ԡ��Mһ���C���о��l�F������Ҫͨ�^�Ɖļ�������Ĥ�l�]�������á�

�D4 | �w������Y����a, H1�C3�Y����b���ԽM�b���ܡ�c���������ܡ�d�������ԡ�e�����������W��f����ˎ��׃����g�������R�����x�Ķ�����ˎ���Y����h-i, �C���о���
�о��F��Mһ����С��β���Ⱦģ�����u����SANPs���w���ί�Ч�����D5�����Y���@ʾ��H1�C3���@�����ͷβ�����ؓ�d���ޏͽM���p��������Ч�����װY���������w��Ч�c���y�������ஔ��

�D5 | С�����ģ��
���Mһ�����о��F�߀�l�FH1�C3߀�����鿹������ʹ�á���H2�������SANPs�ɸ�Ч���d��ù��G���γɷ����ļ{�ͺ��w����Ч�֏�MRSA����ù���������ԡ��������Ը�Ĥ��С��ģ���У�H2-PG���wϵ���F���c��Ч�������ஔ���ί�Ч���������w�ȟo���@���ԣ�չ�F�����Կ���+�fͬ�����������p�ع��ܣ����Q��ˎ�Ԇ��}�ṩ���µIJ��ԡ�

�D6 | SANPs�c�����صąfͬ�ί�Ч����a-c, H1�C3�cPG���M�b��d-h, С��Ĥ���Y����
�C�ϣ�PolyCLOVER������һ��������Ч���������M���������߷��Ӳ����OӋƽ�_�����ڴ������W���g�п����i���߂�Ŀ�����ܵĺ��x���ϡ����Mһ����ԓ����߂����õ�ͨ���ԺͿɔUչ�ԣ�δ��������չ��������͵ľۺ���Ǽ��c���s�ؓ�Y�������֧�͡����εȣ���PolyCLOVER����һ�����ܸ߷��Ӳ��ϵ����ܰl�F�ṩ��һ�������m���ԡ��ɳ��m�W�������c�Y���Uչ������ͨ�ÿ�ܣ��_����AI�x���߷����OӋ���·�ʽ��
ԭ��朽ӣ�https://www.nature.com/articles/s41467-026-68682-z
- �A�|������W�ּ�ƽ����/���������� Adv. Mater. �C����AI�Ӹ߷��Ӳ��������OӋ 2025-11-26
- ����ֽ��ڈF�/�������܊���о��T Nat. Sustain.��AI�Ӄ�ˮĤ�~������r�� 2025-08-27
- ���ݴ�W���W�WԺ�������ڈF���Ƹ�̎�����ʿ�� - �߷��Ӻϳɡ����Ը߷��ӡ������ӽM�b���ܸ߷��Ӳ��ϡ�DFT�ͷ��ӄ����WӋ��ϳ�/�M�b 2026-01-12
- ���A��W�����n�}�M�\Ƹ��ʿ�� - ���ϡ�������늚� 2025-10-27
- ���ڴ�W����/����/��ԈF� Macromolecules���������ʺ߰�ؐ�����ܸ߷��Ӳ��� 2023-11-23