����������Y�������������ί���һ�N��ʽ��������g���ů��ͻ����Ȃ��y�ί���ʽ���Ъ����ݡ���ͨ�^�T���[���خ������߷����a���L��ӛ��Ч�����ɷ�ֹ�[���Ͱl���p�p����ʹ�ࡢ��������ʡ�Ȼ�������������_չ�İ��Y�����R���о��Բ��M�����⣬��Ҫ�����ڿ�ԭ������fЧ�ʵ��¡��[���h����TME���������Ƶ����𡣼{�������ѳɞ��Q�@һ���}����Ч;����
�_�l��Ч�ļ{�����磬�P�I�������ض��{���d�w�нY�Ͽ�ԭ�c���[��Դ�������w��Exos�������Դ�����ݣ����H��Ȼ�y����N�[�����P��ԭ��TAAs����߀�������õ����������ԡ������о�����һЩ���������ڵ�Exos�����阋���V�V�[����������뿹ԭ�����⣬Exos�߂�ͬԴ�[�������خ��ԣ���ֱ���c�[������Ĥ�ںϣ������M�oˎϵ�y�_�l�Б���ǰ���V韡���˻���Exos�������OӋ�ڰ��Y�����ί��ИO�ߝ�����
�������ί�����Ч����T��������ͨ�^����ԭ/��ֱ���f������ͻ������DCs���������������������ԭ�Լ���������ICD�����MDCs���졣�[�����P���ɼ�����TAMs����TME�����S����������������F��M2���ͣ����������ƺ��[���Mչ�аl�]���M���ã���TAMs��ø�w�����ԭh�������������f�͵�TAAs�^�Ƚ��⣬��K����Ч����DCs�ȿ�ԭ���f�����Ԇ��ӿ��[�����ߑ�����ˣ�ͨ�^�͘O���{��TAMs�鿹�[��M1���ͣ����T��TAMs��ø�w�����ϵK���M�������c��������DCs������á��������[�����ߑ��𣬾�����Ҫ���x����Ŀǰ�r���о��Pע���Y�{��������p�ػ���ذ��c���@��c��ͬ�r��Q��ԭ������f��Ч��TME�������Ƽ��o��ͬ���ؾ��̶�N������͵Ć��}��
�������������Ӽ{�����z��DNGs���ܵ��V���Pע�����Y���˘�������c�{�����z�����c�̓��ݣ��������õ�ˮ��ɢ�ԡ������ԣ����ڱ�������ɓ�����Ӱ������Au NPs����ˎ�����߰��������������������[�������B�Ժ͜���Ч�������⣬ͨ�^�OӋ��ͬ�������Ƃ�푑�TME��DNGs�����Fˎ�ﰴ��ጷš��@Щ����ʹDNGs�ɞ��_�l��ܼ{�����������ƽ�_�����ܽ�Q��ԭ������f��Ч��TME�������Ƽ��o��ͬ���ؾ��̶�N������͵�����߀��ͨ�^�Y����Ӱ�����F�[������
���о��_�l��һ�N�����w���b��DNGs�{�����磺���S��ù�أ�Toy��ż�ĵ�3��������-��������Ӟ���w��FBA-PEG-FBA�齻����ͨ�^������Һ���g�Ƃ�DNGs��ԭλؓ�d��{�����ӣ�Au NPs��������ؓ�d������CpG����������������Դ��Exos���õ�Au-DNGs/CpG@Exo���D1A����ԓ�{��������ģ�MTME�h���пɿ���ጷ�Toy�����FExos�錧���[������Toy�����錧��ICD�Լ�ICD��CpG��Exo�fͬ���M������DCs���죻ͬ�rͨ�^Au NPs�錧��TAM M1�͘O������ø�w�����ϵK�T�����������{�����ã����϶�N�����{���C���������������������h�����_����ѿ��[��Ч�����D1B����
2026��2��15�գ����P�о��ɹ�����Biomimetic Exosome-Camouflaged pH-Responsive Dendrimer Nanogels as a Therapeutic Vaccine against Pancreatic Cancer through Reprogramming of Multiple Cell Types�����}���ھ��l���ڇ��H�����ڿ�Advanced Functional Materials (DOI: 10.1002/adfm.202420825)���|�A��W�����c�t�W���̌WԺ�������о��T/ʷ������ڞ鹲ͬͨӍ���ߣ���ʿ�о������ଓ���һ���ߡ�ԓ�����õ��ˇ�����Ȼ�ƌW����ί���Ϻ��пƌW���gί�T�����Ŀ���Y����

�D1.����Exo-DNG���磨Au-DNGs/CpG@Exo�����Ƃ���A�������[���C�ƣ�B����
����R��TEM���cԭ�����@�R��AFM���Y������DNGs�ʾ������Σ��D 2A-C����TEM�cSEM�D���@ʾؓ�d�{���Au-DNGsҲ������ɢ�����νY�����D2D-E����Exo�ʬF���ͱ��������ΑB���{���w����ۙ������NTA���y����������Ҫ�ֲ���100�C200 nm֮�g���D2F����WB�������D2H���c����۽��@�R��CLSM���D�D2G���@ʾ��Au-DNGs/CpG@Exo�߱��_�����w��־�Ե���TSG101�cCD81���Ҽt�G�ɹ��λ���C��Exo�ɹ�������Au-DNGs/CpG���档��ͬpH�l����ˮ������׃����ˎ��ጷŽY������Au-DNGs/CpG@Exo����pH푑��ԣ��D2I-J����Au-DNGs/CpG@Exo��CT�����cCTֵ�SAu������߶����ӣ��@ʾ�����[��CT�����о߂����Ý������D2K����

�D2. DNGs��TEM�D��A����AFM�D��B����������AFM�߶ȣ�C����Au-DNGs��TEM�D��D����SEM�D��E������F��Panc-02����Դ��Exos��NTA�Y����TEM�D��G��Cy3-CpG@PKH67-Exo��CLSM�D��H��Panc-02������Exos��Au-DNGs/CpG@Exo��TSG101��CD81���ı��_��r����I����ͬpHֵ��Au-DNGs/CpG@Exo��ˮ���������ֲ��D�ͣ�J��Toyጷ���������K����ͬAu�����Au-DNGs/CpG@Exo���w��CT�����HUֵ�SAu��ȵľ��ԔM�ϡ�
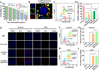
ͨ�^�w�Ⱙ���������C�l�F������ͬToy����£�Au-DNGs/CpG@Exo�����в����п�����������D3A����PKH67�Gɫ�ɹ��cCy3�tɫ�ɹ��λ�����@��ɫ������Au-DNGs/CpG@Exo�ڼ����zȡ3С�r���Ա��ֽY���������D3B����Au-DNGs/CpG@Exo�Ĕzȡ��Ҫͨ�^֬�|��/������ه���W�錧�ă������Ì��F���D3C-D����CLSM�c��ʽ�����g�����@ʾ��Au-DNGs/CpG@Exo���@������Panc-02��������Ч�ʣ�����Exo�x����ͬԴ�����������خ��ԣ��D3E-I����

�D3.��A����ͬ�䷽̎��24С�r��Panc-02���������y������B��Au-DNGs/CpG@Exo̎��3С�r��Panc-02����CLSM�D��Panc-02�����ò�ͬ�ă������Ƅ��A̎��2С�r���cAu-DNGs/CpG@Exo����4С�r�����ʽ�����g������C���͟ɹⶨ����D������E��Panc-02�����cL929�����քe��PBS�����xCpG��Au-DNGs/CpG��Au-DNGs/CpG@Exo̎��4С�r��CLSM�D���Լ�Panc-02��F-G����L929������H-I������ͬ���Ϸ���4С�r�����ʽ�����g�����ͼ������ɶ�����
�Mһ�����w�⌍�l�F��Au-DNGs/CpG@Exo��ʹ���ɼ�����ø�w�A�����Gɫ�ɹ⏊�Ƚ��ͣ������l��ø�w�����ϵK���D4A-C������ʽ�����g���D4D����M1/M2�����������D4E��������Au-DNGs/CpG@Exo�ɴ�ʹM2��TAMs�͘O����M1�ͣ���CpG�f�Ϳ��cAu NPs�fͬ����ԓ�O�����á�Au-DNGs/CpG@Exo��ֱ�Ӵ��MDCs���죬�����{�����MHC-I�cMHC-II���ӱ��_���D4F-J����

�D4. ��ͬ����̎��48С�r��LysoSensor Green DND-189Ⱦɫ��RAW264.7������CLSM�D��A������ʽ�����g������B����ƽ���ɹⶨ����C����IL-4�T����RAW264.7��������ͬ�Ƅ�̎��24С�r�����ʽ�����g������D�������ɼ���M1/M2��ֵ������E��������ͬ�Ƅ�̎��24С�r��DCs������ʽ�����g������F���ͳ���ˮƽ��G������ͬ����̎��DCs 24С�r��MHC-I��H����MHC-II��I-J�����_����ʽ�����g�����͟ɹⶨ��������
�F���һ������Panc-02С��Ƥ����ģ�ͣ�����Au-DNGs/CpG@Exo���w������Ч���c�������������ί����g�����ί��MС���w�؟o���@׃�����������в��ϵĶ��Զ����Ժ��Բ�Ӌ���D5B�����c�����M��ȣ�Au-DNGs/CpG@Exo�M�[���w�e�c��������С���D5C-E�����[���M����ƬȾɫ�@ʾ��Au-DNGs/CpG@Exo�M���F����e����������������������������ֳ���D5F-H�������ߟɹ�Ⱦɫ�Y���@ʾ��Au-DNGs/CpG@Exo�M�[���M��CRT��¶�ciNOSˮƽ�@�����ߣ�Arg-1ˮƽ���@���ͣ��D5I-K�����C�������Ч�������ٰ����L���a��ICD��

�D5. ��A���[��ģ�ͽ������{�������ί�Ч������ʾ��D������С�����ί����g���w��׃����B�����[���w�e׃��������C�����ί���14����M�[��������D����С���[���D��E��������ͬ����̎��14����[����Ƭ�ģ�F��H&E����G��TUNEL����H��Ki67����I��CRT����J��iNOS�ͣ�K��Arg-1Ⱦɫ��
�Mһ��������ʽ�����g̽��Au-DNGs/CpG@Exo���w��������Ч����Au-DNGs/CpG@Exo���@������Ƣ�K��CD4+T������CD8+T����������ӛ��T������TCM����Ч��ӛ��T������TEM���������D6A-B����ԓ�ͺ�����@������[���M����CD8+T������CD4+T����������ͬ�r�����{����T������Tregs���������D6C-E�������ߟɹ�Ⱦɫ�Y���@ʾ���cPBS�M��ȣ���̎���M�[���M����CD4+��CD8+T�������������ӣ�����Au-DNGs/CpG@Exo�M�ɹ���̖����D6F-G�����c��ʽ�Y��һ�¡������Y��������Au-DNGs/CpG@Exo����Ч�����C�w���[�����ߑ���

�D6. ����ͬ̎�����С��Ƣ�KCD4+��CD8+ T������A����CD8+CD44+CD62L+ TCM������CD8+CD44+CD62L- TEM������B���Ĵ�������ʽ�����g�D����ͬ̎����С���[����CD3+CD8+ T������C����CD3+CD4+ T������D����CD4+Foxp3+CD25+ Tregs��E���Ĵ�������ʽ�����g�D����ͬ̎�����[���M����CD4+ T������F����CD8+ T������G�������Ĵ��������ߟɹ�D��
�F��S�����Au-DNGs/CpG@Exo�����ٰ����A��Ч����4���������ߺ�С��Ƣ�K��CD4+T������CD8+T������TCM��TEM�����@�����ߣ��D7B-C�������ߺ�С��ӷN�[����Au-DNGs/CpG@Exo�M�[���w�e�c������С��С�����������L���ӷN�[��20���ԓ�M�[���M����CD4+T������CD8+T���������@�����ߣ�Tregs�������@���ͣ��D7H-J���������Y��������Au-DNGs/CpG@Exo����Ч�T���L������ӛ��Ч�������������ٰ��Ͱl��

�D7. �{�������A�����ٰ���Ч����������A��С���������ߺ�ӷN�������A���[���Ͱl���^��ʾ��D����ͬ�MС��ӷN4�������Ƣ�K��CD8+��CD4+ T������B����CD8+CD44+CD62L+ TCM������CD8+CD44+CD62L- TEM������C���Ĵ�������ʽ�����g��������ͬ����ӷNС����[�����L������D�����[��������E������F����ͬ�ί�����[����Ƭ����G��4���������ߺ�С��Ĵ���ʡ�С��ӷNƤ���[��20����[����CD3+CD4+ T������H����CD3+CD8+ T������I����CD4+Foxp3+CD25+ Tregs��J���Ĵ�������ʽ�����g�D��
���ā��f��ԓ�о��OӋ��Exo����DNGs�{��������ж������ݣ���1��DNGs��pH푑��ԿɌ��Fˎ���������[���h���еľ���ጷ�����2���[��Դ��Exos�x��{�����������ԭ��ͬԴ�[�������ܣ���3�������T����ICD���Y�ϼ{������ɷ�CpG��Exos�y����TAA�������������4��Au NPsͨ�^�T��TAMs����ø�w�����ϵK���������������h������߿�ԭ�f��Ч�ʣ������䃞����X-�侀˥�p���ܶ�ʹCT���������ί��ɞ���ܡ�ԓExo��DNG�{��������ؾ����[���������[�����P���ɼ�������ͻ��������F�[����������Ч��ԭ���f�����D����������TME��
����朽ӣ�https://doi.org/10.1002/adfm.202526444
- ����������W���d���ڈFꠡ�Adv.Healthc.Mater.���������p�����ص�pH푑��͟o�d�w�{��ˎ���Ч�ί���ϼ�����Ⱦ 2025-08-11
- ��ɽ��W�[���tԺ����� JCR��������ʽpH푑���늺ɷ��D�ۺ���-siRNA�ͺ�������ALK�ں���Էΰ���������ί� 2025-03-31
- �������̴�W�亣�����ڡ�Ҧһ܊������ IJBM�C�����h��푑�����Ȼ�߷��ӻ��ɹ�����о��Mչ 2024-01-18
- �|�A��W�������о��T/ʷ��ꖽ��ڈFꠣ������Q���ט�������f�Ͳ��}����ø���ڹ��P���Ŀ���ܛ�DZ��o�ί� 2025-06-13
- �|�A��Wʷ��ꖽ��ڈFꠣ������w������푑��Ԙ�����Ӽ{�����z�Ɍ��F���ԷΓp���������{���Ϳ��������ί� 2025-05-15
- �|�A��W������/ʷ��ꖈFꠡ�Acta Biomater.�������ט�����ӽ錧������V�����څfͬ���[������ί��c��������� 2025-04-28
- �A�ƴ����Ӹ����� Nat. Commun.����׃�{�����z�x�������t�W��ͻ�� 2025-12-22