��������ٰ���TNBC�������ٰ���������u�Ժ������Եā��ͣ�����ȱ���Ƽ������w���м������w���˱�Ƥ���L�������w2�ı��_����(d��o)���y(t��ng)���د����������ί�ʧЧ���R����Ҫ��ه���������گ�Ч�͡����������@���Ⱦ��ޡ�(li��n)���ί��ѳɞ�����TNBC�����ͯ������������ί��c�������ů��Լ������ί��ĽM�ϣ��������������P(gu��n)��������(y��ng)���L(f��ng)�U�����������������V���������������䃞(y��u)�����������Ժͳ��m(x��)�T��(d��o)�V���������[���ί��I(l��ng)������P(gu��n)ע��
����V���������w���o�C���|(zh��)�ɺˡ����L�Ͷ���M�b�M�о���(zh��n)�{(di��o)�أ��M���γ�Ӳ�M�����ϵ��^�̡��[������V�������ԣ���(chu��ng)���Ե،������ԵV�������[���ί��С�ԓ������Ҫ��ه���Ȼ����p����}�Ȼ��F����V��λ�c�T��(d��o)�[���M���܇��γ��V���|(zh��)�������@�����������܉���Ч����[�������c�܇��h(hu��n)��֮�g�ĠI�B(y��ng)���x���Q����̖���ӂ��f�������ٰ����m�i���������Ȑ����[���ί���չ�F(xi��n)���@����Ч�����⣬�w�B���ף�Fibronectin, FN�����е�������-�ʰ���-�춬������RGD�������܉��خ����R�e�[����������߱��_����v��3���������w����߰����R�e���ܺ����������ԡ�
�[���M���ĵV���^�̕���(d��o)�¾ֲ�ѪҺ����(y��ng)�p�٣������[����ȱ����B(t��i)���@һ���Կɱ����ڼ�������߀ԭ��ˎ��������������Tirapazamine, TPZ������ʹ���D(zhu��n)�������м��������Ļ�����ʽ��ͨ�^�����O(sh��)Ӌ�̓�(y��u)����������V��������ί��ͷ�����������Ԟ�TNBC(li��n)���ί��ṩ�µĿ��ܡ�
���ט�������������õ����������ԺͿ�����ԣ����F(xi��n)���O�ѵĵ��ס�ˎ����f��Ч�ʣ����V�������[�����װY�ȼ������ί��������ǣ����p����}��˵ĺ��ט�����Ӳ��Hͨ�^��������������Чؓ�d�����|(zh��)����ĩ�˻��F߀������V���T��(d��o)λ�c����ˣ��O(sh��)Ӌ�����p����}��˵ĺ��ט�����Ӽ{��ƽ�_���������[���خ����R�e���V���T��(d��o)��ˎ���ጵȹ�����һ�w���څf(xi��)ͬ�ί�TNBC��
�������|�A��W(xu��)�������о��T/ʷ��ꖽ��ڈF��c�������ҿƌW(xu��)�о�����Jean-Pierre MajoralԺʿ�F�������(g��u)����һ�Nؓ�dTPZ�ĺ��ט������/FN�{��(f��)����D1�����о��F����p����}��˵ĺ��ט������AK176���d�w��ͨ�^���I����x��-������ˮ�������AK176�cFN��(f��)�ϣ��Mһ��ͨ�^�o������ؓ�dTPZ���õ�AK176@FN/TPZ�{��(f��)���AFT NCs�������Ƃ��AFT NCs�������õķ�(w��n)���ԣ��܉�ͨ�^FN�錧(d��o)�İ��������R�e�[������������AK176ĩ�˵��p����}���F�����}���eλ�c�T��(d��o)����V�����ӄ��[�������h(hu��n)������TPZ�����F(xi��n)TNBC�ąf(xi��)ͬ����ί�/�����������

�D1. AFT NCs���Ƃ估���錧(d��o)��������ٰ��f(xi��)ͬ�ί��C����
TEM�D���@ʾ���Ƃ��AF NCs��AFT NCs����ò������ɢ�����νY(ji��)��(g��u)���ߴ��С�քe��102.9 nm��134.1 nm���D2A-B����AFM�D���@ʾAF NCs��AFT NCs�ĸ߶ȷքe��15.6 nm��26.1 nm�������C��TPZ��AF NCs�еijɹ�ؓ�d���D2C-D�������⣬UV-vis�D�V��SDS-PAGE�D���Լ�����늄��Mһ���C����FN��TPZ�ijɹ�ؓ�d���D2E-H����AFT NCs��ˮ�τ����W(xu��)�ߴ��244.2 nm��PDI��0.21������늄ݞ�-10.8 mV���D2G-H����

�D2.��A��AF NCs�ͣ�B��AFT NCs��TEM�D�ߴ�ֲ�ֱ���D����C��AF NCs�ͣ�D��AFT NCs��AFM�D�߶ȷֲ��D����ͬ���ϵ���E��UV-Vis�D�V����F��SDS-PAGE�D�V����G��ˮ����������H������늄ݡ�
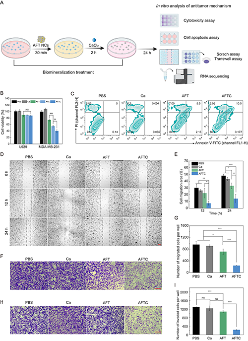
�о��F꠰l(f��)�F(xi��n)AFT NCs��30��犷����r�g��(n��i)�����̶ȵض�λ��MDA-MB-231����Ĥ���棨�D3A������ͨ�^FN�錧(d��o)�İ��������خ��ԽY(ji��)����v��3�����أ��D3B����CLSM������λ�����Mһ���C����AFT NCs�c��������30 minʹ�{�ײ����A���ڸ����ڼ���Ĥ�������ǃ�(n��i)�����D3C-D����AFT NCs���p����}���F����Ч�T��(d��o)������Ĥ���������V�����ڟo��Դ�}�a��l���£�AFT NCs���������B(y��ng)���е��}�γ������}�V���������F(xi��n)�����@���}�S�G�����P(gu��n)�ľGɫ�ɹ���̖���D3E�������~���a���}��AFTC�M�V��Ч�������@���D3F����EDX�����@ʾ���V�����ɟo����}�׳��e��M�ɣ�Ca/P�Ƚӽ��u����ʯ��Փֵ���D3G-H�������⣬AFTC̎�����خ��Խ���MDA-MB-231�������B(y��ng)Һ���}��ȣ��D3I-J��������AFT NCs�܉�λ���[���������沢������Դ���}�x�ӣ����F(xi��n)�[����������V����

�D3.��A��MDA-MB-231�����cAFT-FITC��������ͬ�r�g���_���{���ǰ��ğɹ⏊����ʽ�����D��MDA-MB-231�����cAFT-FITC������30��犺����B����ʽ�����D�ͣ�C��CLSM�D��D������Ĥ�cAFT-FITC�Ĺ���λ�����������D��Ƥ���d���P(gu��n)ϵ��(sh��)����E����(j��ng)��ͬ̎����MDA-MB-231��������CaP�ӵ�CLSM�D��F����(j��ng)��ͬ̎����MDA-MB-231������SEM�D���}Ԫ�طֲ��D����G-H��PBS��AFTC̎����MDA-MB-231������EDX���V�D����(j��ng)��ͬ̎����I��L929�����ͣ�J��MDA-MB-231��������Һ��Ca2+��ȡ�
�������о��F�ͨ�^һϵ���w�⌍�̽��AFT NCs�錧(d��o)������V�����ԵĿ��[���C�����D4A��������FN�錧(d��o)�İ���������AFTC�T��(d��o)�ļ�������V�����@������MDA-MB-231��������ֳ����������L929�����o���@Ӱ푣��D4B�����Mһ���о��l(f��)�F(xi��n)������V��̎�����MDA-MB-231�����������@���������D4C����ͬ�r���w�ƺ����u����Ҳ�ܵ����ƣ���ԓ����Ч���S���}�x���a����������D4D-I�����@Щ�Y(ji��)����������Դ�}�x�ӵ��a����MAFT NCs������V����Ч�������Ƽ�����(n��i)������������\ݔ���Ķ������ǰˎTPZ�Ļ������ԣ���(d��o)����Ч�İ����������Ϳ��w��/���u��������AFT NCs���w��(n��i)�����[����ֳ���D(zhu��n)���ṩ������(j��)��

�D4.��A������V��̎��MDA-MB-231������ʾ��D����B����(j��ng)��ͬ̎����L929��MDA-MB-231�����ļ��������D����(j��ng)��ͬ̎����MDA-MB-231��������C��������ʽ�����D����D-E�����ی���F-G��Transwell�w�ƌ���H-I��Transwell���u���Ĵ����ԈD��Ͷ�����(sh��)��(j��)��
�S���о��F�ͨ�^RNA�y���ʾ��AFTC�T��(d��o)�ļ�������V�����ÙC�ơ��D(zhu��n)䛽M�����@ʾ��AFTC̎���M�cPBS�M����487������_����176�����{(di��o)��311�����{(di��o)�����D5A����KEGG���������������V��������Ҫͨ�^Ӱ�IL-17��PI3K-Akt��HIF-1������̖ͨ·���Լ�����𤸽���Ӻʹ��x�ϳɁ��T��(d��o)�����������D5B-C����GO�����@ʾ������@���������������{(di��o)�����������x�^��������ȱ��푑�(y��ng)��������W(xu��)�^�̣��D5D-E������D�@ʾ��AFTC�M��EDN2��NOX5�ȴ��w�ƻ�����_���{(di��o)����TNFSF14�ȴٵ���������_���{(di��o)���D5G�����@Щ�Y(ji��)���f��AFTC�T��(d��o)��Ĥ�V��ͨ�^�ƉĴ��x��(w��n)�B(t��i)���T��(d��o)�����������w�Ƶȶ�;���l(f��)�]���[�����á�

�D5.��A��PBS��AFTC̎����MDA-MB-231����������_�����ɽ�D������_������B��KEGGעጷ����C����������������_������D��GOעጷ������E������W(xu��)�^�̡���F�����ӹ��܌���ĸ�����������G��|log2(FC)|��1.5�Ĵ����Բ���_�����D��
�о��F�ͨ�^��(g��u)��MDA-MB-231��������ٰ�ԭλ��ֲ��ģ����CAFT NCs���w��(n��i)�ί�Ч�����D6A�����ڈD6B-C�У�AFTC��ͨ�^����������V�����Åf(xi��)ͬ�ӄ��[��ȱ��������TPZ���Ķ��@�������[�����L��ICP-OES�z�y�@ʾAFT��AFTC�M�[���M���}�����@�����ߣ��D6D����Micro-CT�����Mһ���C��AFT NCs�錧(d��o)������V�������[���M���܇������γ����ܵĵV��ӣ��D6E-F�������ā��f��ͨ�^����V���錧(d��o)������ί��cȱ��������ąf(xi��)ͬ���ã����F(xi��n)���@�����w��(n��i)���[��Ч����

�D6.��A��ԭλ��������ٰ����N��ֲģ�͵��ί��r�g������B���ί����g���MС���[���w�e׃�����ί�����MС��C���[����������Ƭ����D���[���M�����}��������E���[���M��Micro-CT����D����F���V���w�e�����Y(ji��)����
�о��F�ͨ�^�M���W(xu��)������ʾ��AFT NCs���w��(n��i)���[���C�ơ��ί���С���[���M�������^(q��)�����ӡ���ֳָ��(bi��o)��Ki-67���p�١�����ָ��(bi��o)��caspase-3�����Ӻͷ���ָ��(bi��o)��HIF-1�������_���ӣ������V�����üӄ����[���h(hu��n)����ȱ�����Ķ�����TPZ�Ļ������ԣ��D7A-B�������⣬����ʺͷ��D(zhu��n)�ƌ���Mһ��������AFT NCs�錧(d��o)������V�������܉�����С��Ĵ���ʼ���Ч�����w��(n��i)�[�����D(zhu��n)�ƣ��D7C-D����

�D7.�ί�����MС���[���M������A��H&EȾɫ����B��Ki-67��Caspase-3��HIF-1�����ߟɹ�Ⱦɫ�Y(ji��)������C���ί�����MС��������ʣ���D���ί�����MС��νM���Ĵ�������Ƭ��H&EȾɫ�Y(ji��)����
������֮��ԓ�о��O(sh��)Ӌ��ؓ�dTPZ�ĺ��ט������/FN�{��(f��)���AFT NCs�����ж�����(y��u)�ݣ�1��AK176ĩ�˵��p����}���F�������}���e���T��(d��o)λ�c��2�����ט�����ӹ�ؓ�dFN��TPZ�����H�܌��F(xi��n)�[����������V����߀��ͨ�^�ӄ��[�������h(hu��n)������TPZ�Ļ������ԣ�3������(g��u)����AFT NCs�����[���خ�������ί��c�����f(xi��)ͬЧ��(y��ng)������Ч����TNBC�Mչ�c�D(zhu��n)�ơ��@��о���TNBC�ί��ṩ��һ�N���͵�����V�����ԣ�������(y��ng)�����ί����������[����
�����о��ɹ�����Phosphorous Dendrimer-Mediated Biomineralization for Synergistic Blockade Therapy and Hypoxia-Activated Chemotherapy of Tumors�����}���ھ��l(f��)���ڇ��H�����ڿ�Acta Biomaterialia (DOI: 10.1016/j.actbio.2025.04.038)���|�A��W(xu��)�����c�t(y��)�W(xu��)���̌W(xu��)Ժ�������о��T��ʷ��ꖽ����c�u褣���ʿ���鹲ͬͨӍ���ߣ��|�A��W(xu��)�Tʿ�о������Ѽ�����һ���ߡ�ԓ�����õ����������c�аl(f��)Ӌ���Ŀ��������Ȼ�ƌW(xu��)�����Ŀ���Ϻ��п�ί�Ŀ�ȵ��Y����
����朽ӣ�https://doi.org/10.1016/j.actbio.2025.04.038
- �|�A��W(xu��)�������о��T/ʷ��ꖽ��ڈFꠣ������Q���ט�������f�Ͳ��}����ø���ڹ��P(gu��n)��(ji��)�Ŀ���ܛ�DZ��o�ί� 2025-06-13
- �|�A��W(xu��)ʷ��ꖽ��ڈF� Nano Today�����ں��ט�����ӵ�ˎ���f��ϵ�y(t��ng)�f(xi��)ͬ�������ɡ����Ϳ������ί������ĺ�Ĭ�Y 2025-02-11
- �|�A��W(xu��)������/ʷ���Biomaterials������������Եĺ��ט�����ӹ��f�͵����|(zh��)/ˎ�����ھ��ɼ����ؾ����������P(gu��n)��(ji��)���ί� 2024-12-09
- ���Ͻ������½��ڵ� Macromolecules��������V�����l(f��)�ij����g������ˮ�Ծ۰��������w 2025-10-03
- �A�|�������|���ڡ������F���ڈF� Carbohyd. Polym.������V�����g(sh��)-��������ɽ���ij����ͺ������}ˮ���z�пչ� 2025-03-10
- �Ĵ���W(xu��)����ڈF� ACS AMI��������V�����l(f��)���������L�����Ƃ�����ܾ������������z 2024-01-11
�\���P(gu��n)ע�߷��ӿƼ�
- 2026����ߌ��Ї�����Ұl(f��)չ...
- �����I(l��ng)Ʊح300+���h��I(y��)�R��...
- �P���Ж|�����L���Ѓx�����{...
- �f����Ŀ �ذ��_�֣�2025�C...
- ICIE���H(�V��)Ϳ�Ϲ��I(y��)չ�[...
- �_չ�ڼ����ۄ�������朄�δ...
- 9������Ҋ���£�AI�(q��)��+���a(ch��n)...
- �P(gu��n)���e�k�ڶ�ʮ�����Ї����H...
- �R�ۼ�˃x�� ����ȫ���̙C ...
- CPHI����չ����҃x���c�O(sh��)��...
- ���ܹ��A��朆���������22��...
- ������/���f/�Y�� JACS���l(f��)...
- ��ɽ��W(xu��)��־�x�����w�����...
- ���������������ֈF� Angew...
- �Ϻ�����/�����������...
- ���t(y��)��һ��Ժʢ�������/�A...
- �пƴ���Ƙ�������������/...
- �����������/������������...
- �㹤��������/�~��Ҋ�n�}�M ...
- ��������-��־�F� AFM �C��...
- �|�ϴ�W(xu��)��������ڈF� Nat...
- ���ݴ�W(xu��)Ҧ����/κ��/����Ӱ...