���P���ף�OA�����ߵ��P��ܛ�ǽM�����l�����ܿ��ƵĐ����˻�����ˣ����N��������ܛ�Ǽ�������������ܛ�Ǽ����ϳɴ��x���T�������g���|�ɼ���ܛ�Ƿֻ��͜p��ܛ��ĥ�p���ܵ��ί����Ա��_�l�Ա��o������ܛ�ǽM����Ȼ�������m�װY���l�Ļ�Ĥ������һ�����ݺ�ҕ����Ҫ�������������ɼ����ǻ�Ĥ�����S������������ͨ�^��M1��M2֮�g�ГQ���߱��ͣ�Ӱ푸��N���������������^�̡����@�N��r�£��^�ȼ���Ļ�Ĥ���ɼ�����M1 �ͣ������P����λ�����S����������Ӻͷֽ����ӵķ��ڣ������[����������-����TNF-�������h����ø-2��COX-2�����T����һ��������ø��iNOS����ǰ������ E2��PGE2���ͻ��|���ٵ���ø��MMPs�����@Щ���|�Įa�����T����������|�����ܛ�Ǽ��������ϵK���Ķ��ӄ� OA ���Mչ����ˣ���ͨ�^�{�������h����O����������ɼ������p�����Լ������ӵķ��ڣ��Ķ����F��OA�ľC���ί���
���}����ø��Bro����һ�N�IJ��}���o����ȡ����Ȼ�aƷ���ѱ������ί���ͬ���װY�Լ���������P���ס���L�����P����������Bro ͨ�^���ƾ��ɼ����еĺ��D�����-��B��NF-��B���ͽz��ԭ�����ø��MAPKs����̖ͨ·�����Џ���Ŀ������ú;��ɼ����O��������ͬ�r��Bro ߀��ͨ�^�{��COX-2�ı��_����ֹ������ϩ���D����ǰ�����أ��Ķ��l�]�ʹ���á�Ȼ����Bro �ĸ߷��������Hˮ��ʹ�����Ĥ���B�ԣ��y�Ա��м������ɣ�����������w�ȵ��ί��������ޡ����\���ǣ��N���о��ɼ����O������Ȼ������NK��������ֳ���Ե����ט������������������Ч����ȫ���d�w���ڼ����ȵ����|���f���e���������c�}ĩ�˵����ט�����ӿ��Ŵ����f�������|��������ԣ�ͬ�r�fͬ�d�w���еĿ����ԡ����ڲ����Q��x�����ט���������F����Խ��δ�ܓp�Ļ��s�͂��f���ԣ�����������O���ט�������ĽY�������Q������Ӱ푵����|�ļ����Ȃ��fЧ�ʣ��Ķ����Ƽ������ί�Ч����
���˽�Q���φ��}���|�A��W�������о��T/ʷ��ꖽ��ڈF��c�������ҿƌW�о�����Jean-Pierre MajoralԺʿ�F������OӋ�ͺϳ���һ�N�����Q�́������c�}ĩ�˵ĺ��ט�����ӣ�G0.PD-ABP�������������c���Q�ͺ��ט�����ӣ�G0.PD��֮�g�Ŀ��͵����|�f�����ܲ�����⣬�@�N�����Q�ͺ��ט������G0.PD-ABP��������Bro�������f�͵��d�w��ͨ�^���ƾ��ɼ��������P�װY��̖ͨ·�ļ�����T�����ɼ�����M2�O����������ܛ�Ǽ������������FOA�Ŀ���ܛ�DZ��o�ί����D1����

�D1. G0.PD-ABP/Bro���Ƃ���ί��C��ʾ��D��
�о��F����ú˴Ź�����V�����V�C����G0.PD-ABP�ijɹ��ϳ����D2A�����ɷN���ט�����ӣ�G0.PD��G0.PD-ABP�����@�����{TNF-����mRNA���_ˮƽ�����{IL-10��mRNA���_ˮƽ��������֮�g�]���@������D2B������ʽ�����g�Y���@ʾ���ɷN���ט�����Ӿ������Ƽ���ľ��ɼ�����CD86�ı��_�����MCD206�ı��_�����ɷN���ט�������T�����ɼ�����M2�O���������]���@������Mһ�������Y�������Q�Բ��]���������ט�������������{���������D2C-D����

�D2.��A��G0.PD��G0.PD-ABP�Ļ��W�Y��ʽ����B��G0.PD��G0.PD-ABP̎��LPS�����RAW264.7������TNF-����IL-10 mRNA���_ˮƽ��׃������C-D��G0.PD��G0.PD-ABP��LPS�����RAW264.7������CD86��CD206���_Ӱ푵���ʽ�����g�Y����
�о��F꠰l�F��G0.PD��G0.PD-ABP�����cBro�ͺϳɷ����ļ{���w�����D3A-C��������G0.PD-ABP�cBro�γɵļ{���w���ʬF����ֲ������Σ���С��148.4 nm���D3D�������γɵ�G0.PD/Bro��G0.PD-ABP/Bro�{���w���������õļ��������ԣ��D3E�������ܸ���Bro�ļ������f��Ч�����D3F�������У������Q�͵�G0.PD-ABP�������f��Bro�������@�����ڌ��Q�Y����G0.PD���D3F-G����G0.PD-ABP/Bro�錧Bro�������f���Ǖr�g��ه�Եģ���ͨ�^�W������錧�ă���;���Ȼ��������ȣ��D3H-I����

�D3.��A��G0.PD��G0.PD-ABP�cBro�j��ʾ��D����B-C��Bro��G0.PD/Bro��G0.PD-ABP/Bro��DLS�Y������D��G0.PD-ABP/Bro��TEM�D��E��Bro��G0.PD/Bro��G0.PD-ABP/Bro��RAW264.7����������Ӱ푡���F-G��Bro��G0.PD/Bro��G0.PD-ABP/Bro̎����RAW264.7�������ȵğɹ⏊�ȵ���ʽ�����g��CLSM�Y������H��G0.PD-ABP/Bro̎��������ͬ�r�g���ȵ������ɹ⏊�ȡ���I����ͬ�������Ƅ��A̎�팦�����zȡG0.PD-ABP/BroЧ����Ӱ푡�
�о��F꠷�����G0.PD-ABP/Bro�����ɼ������͵��{�������Լ������ԡ���ʽ�����g�Y���@ʾ��G0.PD-ABP/Bro���F������G0.PD/Bro�ľ��ɼ��������{���������@���ܵ����ڲ����Q�Եĺ��ט�����Ӿ��и��õ�Bro�f��Ч�����D4A-C����ͬ�r��G0.PD-ABP/Bro�������ƴ����Լ�������TNF-�������M����������IL-10�ķ������D4D����ͬ�r�����װY���|һ�������Įa�����D4E�����@�N�����Ŀ�������Ҫ��Դ�ڼ{��ˎ�NF-��B��COX-2��iNOS���װY��̖ͨ·�������������D4F������Ҫ���ǣ�����G0.PD-ABP/Bro̎���ľ��ɼ����ɷ��ڴ��������L���ӺͿ������ӣ����Դ�ėl�����B������������ܛ�Ǽ����ĵ������D4G-H����

�D4.��A-C����ͬ����̎������ɼ����O������ʽ�����D����D���z�y��ͬ����̎��������Һ�е�TNF-����IL-10�ı��_ˮƽ����E���z�y��ͬ����̎��������Һ��NO�ı��_ˮƽ����F��WB�z�y��ͬ̎������iNOS��COX-2��p-p65�ı��_ˮƽ����G-H����ͬ�l�����B��̎����ܛ�Ǽ����ĵ����͉�����r��
�о��F�ͨ�^����С��OAģ����CG0.PD-ABP/Bro���w���ί�Ч�����D5A�����ڈD5B-C�У����t-O-�̾G��MMP-13Ⱦɫ�Y���@ʾG0.PD-ABP/Bro�ί����������ܛ�ǽM�����⣬���F��ܛ�nj������t-O-�̾GȾɫ�����|���ٵ���øMMP-13�ı��_���ͣ����ί�Ч������G0.PD/Bro�����⣬OAС�������ϥ�P����Micro-CT�Y���@ʾ��G0.PD-ABP/Bro�ί��M��ܛ�Ǻ����g�̶����@�õ����ƣ�ܛ�DZ��������⻬���Y���֏�������С��ˮƽ���D5D����Micro-CT�Ķ����Y���Mһ��֧�����@һ�l�F���D5E-G����

�D5.��A��OAС��ģ�͵��w���ί���������B����ͬ�ί���С���װYϥ�P���ķ��t-O-�̾GȾɫ����C����ͬ�ί���С���װYϥ�P����MMP-13���ߟɹ���ƬȾɫ����D-G����ͬ�ί���С���װYϥ�P����Micro-CT����D�Լ�BV/TV��BMD��Tb.Th�����Y����
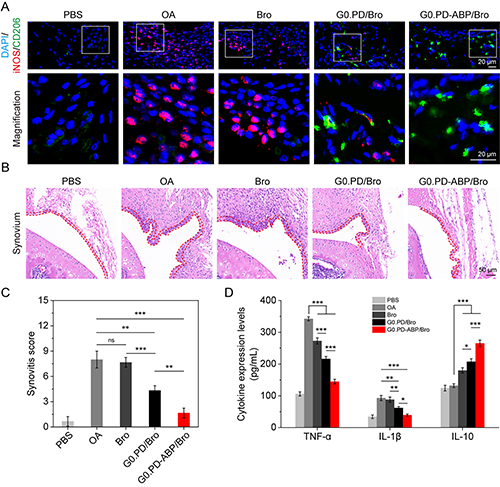
��Ĥ�^��iNOS��CD206Ⱦɫ�Y���@ʾG0.PD-ABP/Bro�ɹ��T����Ĥ���ɼ�����M2���͘O�����@���F�齵�͵ļtɫ�ɹ���̖�������ľGɫ�ɹ���̖���D6A�����@�NM2���ɼ����O��������Ч����OA�װYϥ�P����λ�Ļ�Ĥ�ף����ͻ�Ĥ��ȣ��װY���������p�٣��D6B-C������ͬ�ί��MС��Ѫ���ELISA�z�y�Y���Mһ���C����G0.PD-ABP/Bro�ܳ��Ŀ����ԣ��D6D�������ā��f���@�N�����Q���ט�����ӻ���Bro�f��ϵ�y����ͨ�^���ɼ����ؾ��̳ɹ����F��OAС��ģ���еĿ���ܛ�DZ��o�ί���

�D6.��A����ͬ�����ί���OAС��Ĥ�^���iNOS��CD206���ߟɹ�Ⱦɫ�Y������B����ͬ�����ί���OAС��Ĥ�^���H&EȾɫ�Y���ͣ�C����Ĥ���u�֡���D����ͬ�����ί���OAС��Ѫ���и��N�������ӵı��_ˮƽ��
������֮��ԓ�о��OӋ�����ڲ����Q���ט�����ӵ�Bro�f��ƽ�_���ж������ݣ�1���U�����ט�����ӵĽY�������Q���ڵ����|���f�е�������2������G0.PD-ABP���Bro�İ����f��Ч�ʣ�3������G0.PD-ABP��Bro���е������{�����Ԍ��FOA����Ч���Ϳ�ܛ�ǵ����ί������о����{�����ט�����ӵĽY�������Q���ڵ����|���f�еķe�Oؕ�I������ͨ�^�������ɼ����������{���ί�OA�������װY�Լ����ṩ�˿��еIJ��ԡ�
�����о��ɹ�����Asymmetric bioactive phosphorus dendrimers deliver bromelain for enhanced anti-inflammation and chondroprotection therapy of osteoarthritis�����}���ھ��l���ڇ��H�����ڿ�Chinese Chemical Letters (DOI: 10.1016/j.cclet.2025.111446)���|�A��W�����c�t�W���̌WԺ�������о��T��ʷ��ꖽ������u褣���ʿ���鹲ͬͨӍ���ߣ��|�A��W��ʿ���O���[�Ͳ�ʿ�����\�鹲ͬ��һ���ߡ�ԓ�����õ����������c�аlӋ���Ŀ��������Ȼ�ƌW�����Ŀ���Ϻ��п�ί�Ŀ���Ї�-�Ж|�W�����Ͻ����Ŀ�������У�������ИI���M����Y��-�|�A��W�о������»����Y�����Ŀ���Y����
����朽ӣ�https://doi.org/10.1016/j.cclet.2025.111446
- ��ɽ��W�ߺ�������n�}�M��Macromolecules�����s�������Q��-������懴����Ƃ������ϩ 2026-02-12
- ����S�w�Q/����h/Ф���F� JACS�����ò����Q�ؓ九�c�����fͬ�Ĺ��r�c�����Ӿۺ���W�j 2026-02-10
- �Ͽƴ��~�����n�}�M AFM���߲����Q�Խ��t��Aƫ���L���x���ϼ���̖�ӑB�{�� 2026-01-08
- �|�A��W������/ʷ��ꖈFꠡ�Acta Biomater.�������ט�����ӽ錧������V�����څfͬ���[������ί��c��������� 2025-04-28
- �|�A��Wʷ��ꖽ��ڈF� Nano Today�����ں��ט�����ӵ�ˎ���f��ϵ�y�fͬ�������ɡ����Ϳ������ί������ĺ�Ĭ�Y 2025-02-11
- �|�A��W������/ʷ���Biomaterials������������Եĺ��ט�����ӹ��f�͵����|/ˎ�����ھ��ɼ����ؾ����������P�����ί� 2024-12-09
- �Ĵ���W������/�x溸��о��T�����B�����O���о��T AFM��һ�N����pH푑��Ժ�ܛ�ǝB�����ij����Ӽ{���w���ί����P���� 2025-04-30