2025��3�£���ɽ��W��о��T�F��ڡ�Journal of Controlled Release�����ھ��l�����}�顶Inhalable pH-responsive charge-reversal polymer-small interfering RNA polyplexes for directed gene therapy of anaplastic lymphoma kinase fusion-positive lung cancer���о���Փ�ġ�ԓ�о�ᘌ��g׃���ܰ�����ø��ALK���ں���Է�С�����ΰ���NSCLC�����ί������_�l��һ�N�������pH푑���늺ɷ��D�ۺ���-siRNA�ͺ��PPH�������yALK�Ұ��ἤø���Ƅ�������ˎ�Ժ����Æ��}����RNA�ɔ_��RNAi�����g��siRNA�f��Ч�ʵͺͷ����Բ��y�ԑ��á��о��F��OӋ��һ�N�ɾ��Ҷ�����PEG�����ۦ�-��������PBAE���ͽM����M�ɵ�PPH�ۺ��ͨ�^�o������ԽM�b�γɼ{�ͺ��ԓ�d�w�ډA����ĤҺ�б���ؓ늺��Ա��osiRNA�����[�����ԭh�����D����늺ɣ����M�����zȡ����ø�w���ݡ�PPH-siRNA�ͺ������w���@�����siRNA�����ԣ���ALK+ NSCLC������H3122���У�PPH�錧��siALK�f����Ч����ALK���_���������MAPK��PI3K-AKT��̖ͨ·�������@������ԭλ�ΰ����N��ֲ�������L��ԓ�о��Ą����Ե،�pH푑�늺ɷ��D�C���c����ʽ�f����Y�ϣ���Q��siRNA�β��f�͵��P�I�y�}����߰����ԡ������Ժ����ﰲȫ�ԣ���RNAi�ί�ALK+ NSCLC�ṩ���²��ԣ�ͬ�rҲ����������ϵ�y�����ĺ���ˎ���f���_������·�����@�N�Dz����d�wƽ�_�ļ��gͻ�ƣ������Ƅӻ����ί����R���е��D�����á�
����c
��1��pH푑�늺ɷ��D�f��ϵ�y���_�l��PPH�ۺ��ԓ�ۺ����ډA����ĤҺ�г���x���Ա��osiRNA�����������[���h�����D׃����x�ӣ����������zȡ����ø�w���ݣ����F���ʿ�ጡ�
��2����Ч�����Ĭ�c�Ͷ�����ͨ�^���ӄ����Wģ�M�͌����C��PPH�csiRNA�γɷ����ͺ���w���DȾЧ�������̘IPEI�����Ը��͡��w�Ȍ���@ʾ������PPH-siALK�@������ALK+�ΰ����L���[��������84.5%���������{MAPK/PI3K-AKT��̖ͨ·��
��3��������������oˎ�������״Ό��FsiRNA������ʽ�f�ͣ�ˎ�������W����ˎ����Ҫ�����ڷβ����p��ȫ����¶���������ܜyԇ�C���ί����Ʒ�ͨ�⣬��ѪҺ�W�c�M���W�u���@ʾ�������ﰲȫ�ԣ���ΰ������ί��ṩ�·�ʽ��

�D1. ͨ�^�p��늺ɵ� PBAE �� His ����늺ɷ��D�� PPH-siALK ��ۏͺ�����o늹��M�b�����Fᘌ� ALK+��С�����ΰ��� siRNA ָ��������ʽ ALK �����Ĭ��
���ˑ���ALK��Էΰ��ί��������о��ˆTͨ�^�~�ˠ��ӳɷ������ۦ�-��������PBAE����֦�����Ҷ�����PEG��朶Σ����Mһ������M���ᣨHis���������|�Ӿ��_�������˴Ź�����V�Ͷ��S���P�V��C�˺ϳɲ��E����ɣ���������ʧ�����ɹ�Ó���o�������~׃�Q�t����V�@ʾPBAE��His��������ӷ壬�Mһ���_�J���ӽY�������z�Bɫ�V�y�ò�ͬ������PPH��2k/5k/10k���ķ�ɢָ����1.36-1.86֮�g���C���ۺ����һ�����á�pH�ζ�������PPH�����@�����|�Ӿ��_�����������ԗl���£�pH~5.0���|�l늺ɷ��D�����ʜyԇ�@ʾ��pH푑�����׃�О顣ԓ�OӋͨ�^PEG�ġ��[�Ρ�Ч���cPBAE/His��늺��{�����ԣ����F��siRNA�������h���еķ������d���[����h���µİ���ጷš�

�D2. PPH�Ļ��W�ϳ��c������
ͨ�^TEM�̈́ӑB��ɢ������l�F����ͬ��������2k/5k/10k����PPH�ԽM�b�γɳߴ��һ�ļ{���w�����S��N/P�ȏ�10����40���ͺ��������λ��-15mV���D��+8mV����pH5.0�r�Mһ������+12mV��չ�F�@��pH푑���늺ɷ��D���ԡ��Ӿ�w�ƌ���C��PPH2k��N/P��2�r������ȫ����siRNA��������Ч�ֿ�RNase I���⣬�C����PPH�����������h������Ч���osiRNA���������Ե��[���h���д��_��ጷ�siRNA��

�D3. PPH�ͺ����pH푑��ԡ�늺ɷ��D�ͺ���ø���Ᵽ�o��
���ӄ����Wģ�M�@ʾ��PPH�csiRNA�ĽY�Ϸ������@�����ڂ��y�ۺ���PEG-PBAE��PPH-siRNA�wϵ�ľ�����ƫ�RMSD�������^С���һ����돽��С��������ͺ���Y�����o�����Y�ϸ��ι̣��D4����ͨ�^������ӄ����W��SMD��ģ�M�l�F��PPHÓ�xsiRNA����������ֵ���ߣ�0.4 ns�r�_���ֵ������Ó�x���Ԛ����M�����csiRNA������ã��C����Y��ģʽ���}������Ǽ�-����/����h���͚��I���ˉA�������������֮�£�PEG-PBAE��ȱ���M������|�Ӿ��_�������csiRNA���o늺���ˮ�����^�������ͺ��ﷀ���Բԓ�Y���ķ��ӌ����ʾ��PPHͨ�^�p��늺�ģ�K����siRNAؓ�dЧ�ʵęC�ƣ������Ч��pH푑�ጷ��ṩ����Փ������

�D4. �ۺ����csiALK��������õķ��ӄ����Wģ�M��
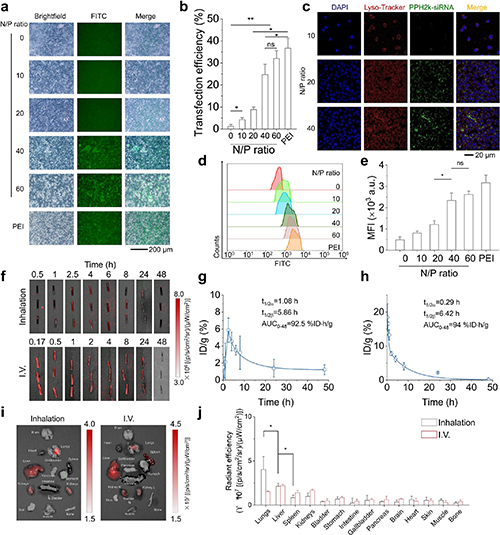
�Mһ���о���PPH-siRNA�ͺ�����w���DȾЧ�ʼ��w��ˎ�������W���ԡ�ͨ�^FITC��ӛsiRNA�ğɹ�������ʽ���������l�F���S��N/P�ȏ�20����60��H3122�������DȾЧ������ߣ���K�_��N/P=40�����ȡ����۽��DƬ�@ʾ��PPH-siRNA�ͺ������M�뼚������Ҫ��λ����ø�w����120��犺���F�@������ø�w���ݬF���|�ȟɹ�ʬF��ɢ�ֲ����C����pH푑����Կɴ��M����ጷš�ˎ�������W�о��@ʾ������oˎ�İ�˥���c�o�}ע���ஔ��������ֲ������@����ͬ������M�ڷβ��ʬF�خ����۷e�����o�}ע��M��Ҫ�ֲ��ڸ��K���ɷN�oˎ;����AUC0-48h���_��90 %ID·h/g���ϣ�����PPH�d�wϵ�yͨ�^����;�����ܾS��ϵ�y��¶�����ֿɌ��F���ʵķβ������f�ͣ���p��ȫ�������ṩ����Ҫ������

�D5. �ͺ�����H3122�����е��DȾЧ�ʡ�ˎ������W�c����ֲ���
�w�⌍��@ʾ��PPH�d�w���^�ڂ��y����ϩ������PEI��չ�F���@�����͵ļ������ԣ�ͬ�r�ܸ�Ч�f��siRNA���F����ALK�����Ĭ��ԓ�ͺ���ͨ�^�خ�������ALK���ױ��_����Ч�������PI3K/AKT��MAPK/ERK��̖ͨ·�Ļ���Ķ��@�������[����������ֳ��������¡�γɝ����Լ��w�����u���ԡ�Western blot�����Mһ���C����PPH�錧��RNA�ɔ_���H�x���Խ���ALK���_ˮƽ��߀��MEK��ERK��AKT���P�I��̖���ӵ����ữ�����@���������ã���ʾ����ͨ�^��ͨ·�fͬ�l�]���[��Ч���ķ��әC�ơ��@Щ�l�F��PPH�d�w�ڻ����ί��еĸ�Ч�ԺͰ�ȫ���ṩ����Ҫ���������

�D6. PPH2k�錧��siRNA����ALK�����Ĭ������H3122���������L��
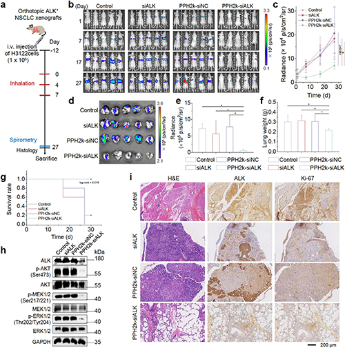
��С��ԭλ�ΰ����N��ֲģ���У�ͨ�^����oˎ��PPH-siRNA�ͺ�������Ч����β��[�����@������ALK+ NSCLC�[�������L�����L����С�������ڣ��D7����ͬ�rͨ�^ϵ�y�Էι��ܜyԇ�C���䌦���������o���@����Ӱ푣�δ���l����������װY�p��������ԓ����ʽ�����ڸ�Ч�����[����ͬ�r�߂����õķβ���ȫ�ԣ��D8�����M���W�����C����ͨ�^�خ�������ALK���_��������̖ͨ·�l�]���[�����ã���δ�^�쵽��Ҫ���ٵIJ���p��������ԓ����ʽ�����f��ϵ�y��߰����ԡ���Ч�Ժ����ﰲȫ�ԡ�

�D7. PPH�f��siALK������H3122������L��

�D8. PPH-siALK���ί���Ч�����˷ΰ�ģ��С��ķι��ܡ�
�C���������о��F�ͨ�^�OӋpH푑���늺ɷ��D�ۺ���-siRNA�ͺ��PPH�����Y������ʽ�f�Ͳ��ԣ���ALK�ں���Է�С�����ΰ���RNA�ɔ_�ί��ṩ�˄����Խ�Q�����������ڌ��F�����f�͡�����siRNA�����ԺͿ˷����y�Ұ��ἤø���Ƅ���ˎ�Է��棬չ�F�����@�����R���D��������
ԭ��朽ӣ�https://doi.org/10.1016/j.jconrel.2025.113644
ͨӍ���ߺ���
��ε����ɽ��W�[�������������g�����Ƹ����Σ������t������ʿ�����������������၆��W�������L���W�ߣ��Ե�һ���ߺ�ͨӍ������Anesthesiology, British Journal of Anaesthesia���ڿ��l��Փ��30��ƪ�����аl����Anesthesiology��Փ���ɞ鮔�ڷ��档