���ԷΓp����ALI����һ�N�Է���-ë��Ѫ�������Ɖġ�ʧ�����װY������������������������Σ�ذY�����ɇ��ظ�Ⱦ��������ē���Y���l���䲡���M��ʼ�ڲ�ԭ�w��p����̖������ݾ��ɼ������|�l�������ӣ���TNF-����IL-1�����ı��l��ጷţ�ļ�����������������νM�����a���^����������ROS�����@Щ�^���γ����װY-�����������Đ���ѭ�h�����·�����Ƥ������������ˮ�[���M���Ժ���˥�ߡ����y�ί���ه��Ƥ�|���������װY�����L��ʹ�������l���������c�^�l��Ⱦ���Cеͨ���m�ɾS�����ϣ��s������≺���طνM���p�����c��ͬ�r����Ȼ�����������绨�����أ�Tax���m��ͨ�^�{�ؾ��ɼ����O�������ROS������NF-��Bͨ·�l�]�ί��������s��ˮ���Բ�w�ȴ��x�켰ȱ�������ԣ��y���ڲ��λ�_����Ч��ȣ��O�����������R��������
������-��������ӣ�PAMAM����������S���İ������F���Ҿ��и߶�֧�������S���w�Y���̓����Ćη�ɢ�ԡ��{�����z��NGs�������Hˮ�Ի���H�Եĸ߷���ͨ�^�����W���ķ�ʽ�M�ɵ����S�W��Y���ļ{�׳߶�ˮ���z�w�����������õ��z�w�����ԡ����������ԡ���ؓ�d�������ױ��������ɵȃ��ݡ����⣬NGs����ͨ�^�چ��w����������x�ӡ��Ȳ��dˎ�����M���OӋ�Ķ�����ˎ���f��Ч�ʡ��x����ϭh��푑��Ժ��õĿ��[��Ч������ˣ�ʹ��PAMAM������Ӟ�ԭ�����Ƃ�{�����z�������Y�Ϙ�����Ӻͼ{�����z���p���ݣ��阋����������Ե�ˎ���f���d�w�ṩ��˼·��
���⣬�g���|�ɼ�����Դ�����w��MSC-Exos�����䪚�ص�����W���Գɞ��о����c��MSC-Exos��ͨ�^���{NF-��B��̖ͨ·�����װY�L������ͨ�^څ�������c���ݾ��ɼ����خ��ԽY�ϣ����F���ʰ����f�͡���Ό�MSC-Exos�����샞���c���ܼ{���d�w�Ŀɿ�ጷ�������Y�ϣ��ɞ�ͻ��ALI�ί�ƿ�i���P�I����
���ڴˣ��|�A��Wʷ��ꖽ��ڈF��_�l��һ�N�����w���ROS푑��ͼ{�����zϵ�y��MSC@DT-NGs����ԓϵ�y�Ե�����������-��������ӣ�G3.NH?������ĹǼܣ�ͨ�^�༉�OӋ���F���܅fͬ�����ñ��������I��G3.NH2�����rؓ�dTax�����c�����p���I��SeSe���Ľ����ϳɼ{�����z���x��{�����z��ͻ������p푑��ԡ������ͨ�^��-�D�����g��MSC-Exos���������z���棬�����������4��1�������خ����������ݾ��ɼ��������⣬MSC-Exos��Դ�Կ��׳ɷ��cTax�γɅfͬЧ�����Mһ������NF-��B���Dλ������װY��̖�������D1�����@�N�༉�f��ϵ�y��Ч�����˷β��װY����ˮƽ���@���ޏ���֬���ǣ�LPS���T����ALI���a���ķΓp������ALI�ṩ�˾��ʰ����LЧ����c���C�ƅfͬ�ľC���ί�������

�D1��MSC@DT-NGs���Ƃ估����ALI�е��ί��C��ʾ��D��
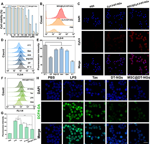
�о��F�ͨ�^�˴Ź�����V��1H NMR����C��Tax�ژ�����ӱ���ijɹ����ÿ��������Ӽsؓ�d2.8��Tax���ӣ�������R��TEM���cԭ�����@�R��AFM���@ʾDT-NGs�ʾ������Σ��C���˼{�����zDT-NGs�ijɹ��ϳ����D2A-C����TEM�D�������MSC-Exos�ijɹ���ȡ�������{���w��ۙ������NTA���_�J��ƽ��������101.7 nm�����߱��_�����w��־����TSG101��CD63���D2D-E����ͨ�^�����|���ȣ�MSC-Exos:DT-NGs = 0.2: 1������K�@�õ�MSC@DT-NGs�����sС��78.3 nm�������λ��+11.1 mV����-5.2 mV���@���������dˎ�����x�Ә�����ӵĝ��ڼ������ԣ��D2F-G����TEM�D�����MSC@DT-NGs���о�һ�ijߴ磬��MSC-Exo�����İ�������DT-NGs�ⲿ����MSC-Exos�ĔD��������MSC@DT-NGs�������pС��50.2 nm���D2H-I�����w�ⷀ���Ԍ�������MSC@DT-NGs��ˮ��PBS��DMEM���B���п���������7��ߴ緀�����D2J������MSC@DT-NGs��ɢ���Пo�^�������pH 6.5�����^��������pH��7.4��PBS���_Һ�У�1С�r��MSC@DT-NGs�ڸ��M��Һ�о����F���������ȷֲ�������ˎ��ጷŌ���C��MSC@DT-NGs��pH 6.5�Ҵ����^������ėl���±��F���������ˎ��ጷ����ܣ�����MSC@DT-NGs�{�����zϵ�y�����h��푑���ˎ��ጷŵ����ԣ����Ծ��ʵ��M���ί�ˎ����f�ͣ��Ķ��@�ø��õį�Ч�����������ý�����ͣ��D2K-L����

�D2����A��G3-PBA��G3-Tax������ӵĺ˴Ź�����V��1H NMR������B��DT-NGs��TEM�ͣ�C��AFM�D��D��MSC-Exos��TEM�D��E��Western Blot��WB�������g���|�ɼ�����MSCs����MSC-Exos��MSC@DT-NGs��CD63��TSG101��Calnexin�ı��_����F��G3-Tax��DT-NGs��MSC-Exos��MSC@DT-NGs�����w���W�ߴ�/PDI�ͣ�G��Zeta�λ����H��MSC@DT-NGs��TEM�D��ͣ�I���ߴ�ֲ�ֱ���D����J��MSC@DT-NGs�քe��ˮ��PBS��DMEM�з�ɢһ�ܵ����w���W�ߴ�׃������K��MSC@DT-NGs�ڲ�ͬ���|�е����w���W�ߴ�ֲ�����L��������-��Ҋ���V���y����ͬ�l����MSC@DT-NGs��Tax��ጷ���r��
�о��F꠰l�FMSC@DT-NGs��100 ��M�ĝ�ȃȾ����^�õļ��������ԣ��D3A����MSC@DT-NGs�{�����zϵ�yͨ�^MSC-Exos�錧�ă�����������MH-S�������D3B-E�����会���zȡЧ���^�Ϊ���DT-NGs�@������������Tax��MSC-Exos�ąfͬ�������Լ�MSC-Exosڅ����������ã���ʽ�����g���۽��@�R�Y����ͬ�@ʾ��MSC@DT-NGs�ί��M���Ѓ�����ROS���Ч�����D3F-H����

�D3����A����ͬ���Tax��DT-NGs��MSC@DT-NGs̎��MH-S����24С�r�Ļ�������B��PBS��Cy5.5-DT-NGs��[email protected]̎��MH-S����4С�r�����ʽ�����x�����ͣ�C��CLSM�D��D��[email protected]̎��MH-S����4С�r��Ĵ�������ʽ�����x�D����E�������ɹ⏊�ȶ����Y����MH-S������[email protected]���Bǰ�ò�ͬ�ă������Ƅ��A̎��2С�r����F-G���z�y�cTax��DT-NGs��MSC@DT-NGs���B24С�r��LPS�����MH-S�����е�ROS��������H��������CLSM�D��
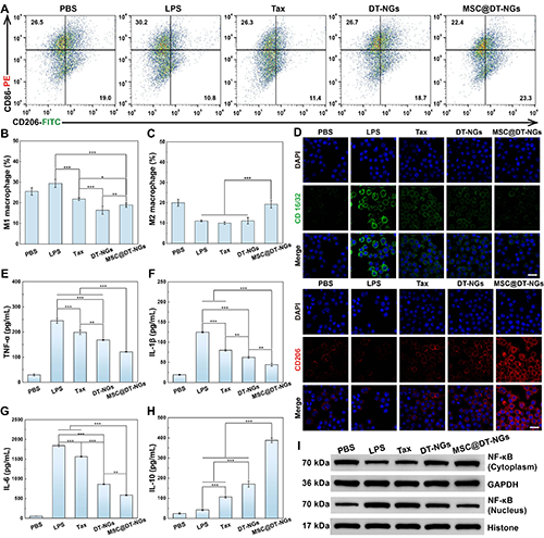
�о��F꠰l�FMSC@DT-NGsͨ�^�f��Tax���fͬSeSe��MSC-Exos�Ŀ�������Ч�����@�����M���ɼ����ɴ���M1���ͣ�CD86+����ռ�Ƚ���22.4%������M2���͘O����CD206+����ռ��������23.3%�������@������CD 16/32�ı��_ͬ�r���MCD206�ı��_���D4A-D����ԓ�{�����zϵ�y��ͬ�����ƴ�������TNF-����IL-1����IL-6�����ڣ������{��������IL-10ˮƽ���D4E-H����WB���Y���C����MSC@DT-NGs���@������NF-��B�ĺ��Dλ���Ķ�����װY��̖ͨ·���D4I����

�D4����A����ʽ�����g������ͬ̎����LPS�����MH-S������CD86��CD206�ı��_ˮƽ����ͬ̎������B��CD86��Ծ��ɼ�����M1������C��CD206��Ծ��ɼ�����M2���İٷֱȡ���D����ͬ̎����LPS�����MH-S������CD16/32��CD206�����ߟɹ�Ⱦɫ����I��WB������ͬ̎��24 h��LPS�����MH-S������NF-��B�ı��_ˮƽ��
�о��F�ͨ�^����ALIС��ģ����CMSC@DT-NGs�{�����zϵ�y���w�ȯ�Ч���D5A����Micro-CT���S����ֱ�^�@ʾ��MSC@DT-NGs�M�νM������⻬���Y���������c���ؓp����LPS�M�γ��r���������D5B�������⣬MSC@DT-NGs�M�Ν�/���ر��@������LPS��Ԍ����M����������Ч�����ˮ�[���D5C����H&EȾɫ�@ʾ��MSC@DT-NGs���ί�ʹ���ݱڳ�Ѫ�c�װY�����������@�p�٣��Γp���u�ֽӽ��������սM���D5D-E����

�D5����A��ALIС���w�ȿ����ί�ʾ��D����B����ͬ�ί���ALIС��νM����Micro-CT�D����C����ͬ�ί���ALIС��ķ��M����/�������ȡ���D����ͬ���A��ʩ��ALIС��νM����H&EȾɫ�Y������E����ͬ�M�eALIС��ķΓp���u�֡�
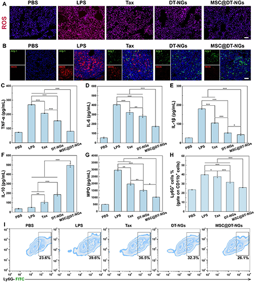
�νM����ROS�����ƬȾɫ�Y���Mһ���C����MSC@DT-NGs�ί��M�νM����������ˮƽ�^LPS�M�@���½����D6A�������ߟɹ�����@ʾ��MSC@DT-NGs�M�νM����M2�;��ɼ�����־��Arg-1�ɹ⏊���@��������ͬ�rM1�͘�ӛiNOS��̖����77.8%��������ͨ�^���M���ɼ���M2�O�����ܿ����h�����D6B����MSC@DT-NGs�����@������֧��ܷ��ݹ�ϴҺ��BALF���д�������TNF-����IL-6��IL-1��ˮƽ������ > 50%�������@����������������IL-10���_���D6C-F�������⣬MSC@DT-NGsʹ�νM����MPO��ˮƽ�^LPS�M������60%���D6G������ʽ�����g�Mһ�������C����MSC@DT-NGsʹ�νM����������������������LPS�M��39.6%����26.1%���D6H-I������ʾ��ͨ�^�����װY�������p������������ļ������������������MSC@DT-NGs�{�����zϵ�yͨ�^��Ч�f��Tax���fͬMSC-Exos��SeSe�Ŀ�������Ч�����{�����ݾ��ɼ���������/����ƽ�⣬��Ч������ALI�����^���е��װY-�����������������Ķ��_�����õ��ί�Ч����

�D6����A����ͬ̎����ALIС��νM����ROSȾɫ����B����ͬ̎����ALIС��νM�����ɼ����O�������ߟɹ�Ⱦɫ����C-F����ͬ̎����ALIС�����ݹ�ϴҺ��BALF���д��������ӣ�TNF-����IL-6��IL-1�����Ϳ���������IL-10�ı��_ˮƽ����G����ͬ̎����ALIС��BALF�����������������־��MPO�ı��_ˮƽ����H��ALIС��ͬ����̎��24 С�r��νM���������������İٷֱ�����I��ALIС��ͬ̎����νM���������������Ĵ�������ʽ���������Y����
������֮�����о��_�l��һ�N�����w�������dˎ�{�����z��MSC@DT-NGs��������ALI�ĸ�Ч�ί���ԓ�{�����zϵ�y��G3.NH?����ĹǼܣ����ñ��������I���rؓ�dTax�����c����SeSe�Ľ����ϳɼ{�����z���Mһ��ͨ�^��-�D�����g��MSC-Exos���������z������ͨ�^ϵ�y����MSC@DT-NGs�{�����zϵ�y��������ò�������ԡ��h��푑��Լ�ˎ��ጷ��������C������Y���������ԡ��w�⌍���C��ԓ�{�����zϵ�y�����ROS�����MM2�;��ɼ����O�����{���װY���ӵȷ���Ŀ����������ԡ��Mһ��ͨ�^ALIС��ģ�����w�Ȍ���u�����ί�Ч����MSC@DT-NGs�ă�����ҪԴ���������c����1��ROS푑��ͼ{�����z���Ԍ��FTax���װY��λ�ľ���ጷţ���2��MSC-Exos�x���{�����zϵ�y������ݾ��ɼ������������������䌦�ڷ��ݾ��ɼ����������{������3��SeSe�cTax�fͬ���ROS������MSC-Exos�ąfͬ����������NF-��B�ĺ��Dλ���Ķ����F���õĿ�������Ч����ԓ�о����װY�Լ��������ί��ṩ�˄��²��ԣ�δ��������չ����������ʧ�����P�����ĸ��A��
�����о��ɹ�����Exosome-Coated Responsive Dendrimer Nanogels Enable Combined Immunomodulation and Antioxidant Treatment of Acute Lung Injury�����}���ھ��l���ڇ��H�����ڿ�Science China-Chemistry (DOI: 10.1007/s11426-025-2737-5)���|�A��W�����c�t�W���̌WԺʷ��ꖽ������������о��T�鹲ͬͨӍ���ߣ��|�A��W�Tʿ��������һ���ߡ�ԓ�����õ��ˇ������c�аlӋ���Ŀ��������Ȼ�ƌW�������Ϻ��п�ί���Ŀ���Y����
����朽ӣ�https://www.sciengine.com/SCC/doi/10.1007/s11426-025-2737-5
- �|�A��W�������о��T/ʷ��ꖽ��ڈF� AFM�����������w���b��pH푑��͘�����Ӽ{�����z��������ͨ�^�ؾ��̶�N��������ί����ٰ� 2026-02-20
- ����������W����/��ӯ�� AFM����������ճ�������x�ܽ����x�ӹ��̻������w���������FѪ�ܻ������� 2026-02-18
- �|�ϴ�W���������ڈFꠡ�ACS Nano�������b֬���ɼ��������w�aƬ�����{���װY�ʹ��M�M������ 2025-06-09
- �A�ƴ����Ӹ����� Nat. Commun.����׃�{�����z�x�������t�W��ͻ�� 2025-12-22
- ɽ�|��W����ϼ���ڈF� Nat. Nanotech.���l�F��QCAR-T�����������w����Ч������Ч���� 2025-05-20
- �|�A��Wʷ���/������F� Acta Biomater.���������~�{�����z���ڴŹ�������������[������-���W�����W�ί�-�����ί� 2024-10-03
- �|�A��Wʷ��ꖽ��ڈF� JCIS��늇��F�Ƃ�˚����f���w�B�����c���J���fͬ�ί����ԷΓp�� 2025-02-04