�M�����^ȥʮ�����ж�N���Ϳ��[���������_�l(f��)����?zh��n)�o��(chu��ng)�Ժ�ȫ�����[�������Ļ��������R�����[���ί�����Ҫ��������Ŀǰ�����į�Ч߀�ܲ����롣���⣬�������Ƶ��[���h(hu��n)����TME��Ҳ�����ƻ����į�Ч�������[���Ͱl(f��)�D(zhu��n)�ơ���ˣ�̽������Ч�T���[������ԭ�Ե��»������c����������ϵ�y(t��ng)�����D(zhu��n)TME�����������ԣ��������F(xi��n)�������ί�Ч����
��(n��i)�|(zh��)�W(w��ng)���鼚�����{(di��o)��(ji��)�����|(zh��)�ۯB�ͼ�����(w��n)�B(t��i)����Ҫ���������ѳɞ��µ�ˎ��W���c�����ڴ����(sh��)�[��������̎�ڷ������ij��m(x��)��(n��i)�|(zh��)�W(w��ng)������B(t��i)���Ŵ��(n��i)�|(zh��)�W(w��ng)�������T���[���������������⣬���[���Ѓ�(n��i)�|(zh��)�W(w��ng)�����̶Ȯ��������r����λ�ڃ�(n��i)�|(zh��)�W(w��ng)�ϵ�����ԭ��������ICD����־���}�W(w��ng)���ף�CRT�����D(zhu��n)��������Ĥ���컯��ͻ������DCs������ˣ����ÿɷŴ��(n��i)�|(zh��)�W(w��ng)������ˎ����MCRT�ڼ�������ı�¶�������������[������ԭ�Ե������x��
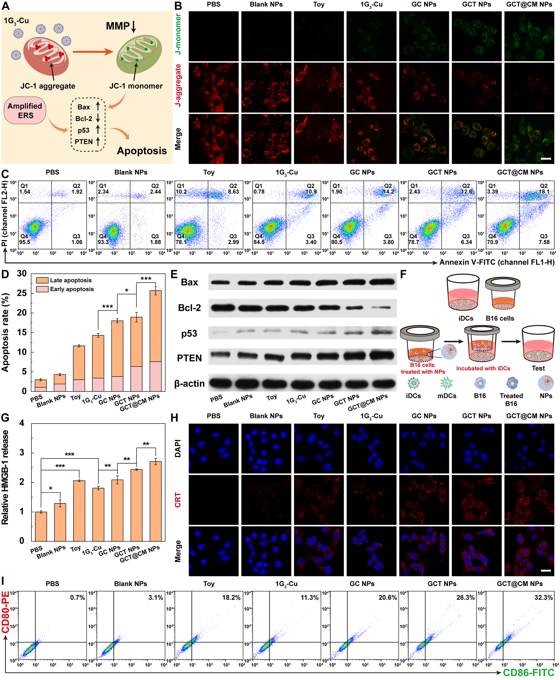
����������ڡ�one-for-all�������O(sh��)Ӌ�ļ�?zh��n)��\����ί����ܵļ{��ˎ�ﱻ�V���_�l(f��)����Ӱ���������[���ί���������������ט�������~�j(lu��)���1G3-Cu�����ȿɌ��ٵ�������Bax�D(zhu��n)�\�������w���T���[������������߀������Cu�M��MR�����⣬1G3-Cu�������w�ĝ��ړp�����܌�����һ�NICD��־�����������գ�ATP����ጷţ��Mһ������ICDЧ����
���ڻ���ˎ�������������������öȲ��ˎ��Ч�����ȱ�c�����Ѓ�(y��u)���dˎ������TME푑��{��ƽ�_���������ϲ�ͬ��ˎ������߯�Ч���ڱ���{��ƽ�_�У�푑��Ծۺ����z�����ڿ�ؓ�d��ˮˎ����LѪҺѭ�h(hu��n)�r�g�Լ�����ˎ��ጷŵȶ����Ъ��صă�(y��u)�ݡ�Ȼ�����w��(n��i)�Ķ������������ԕ���K�z�����[���еķe�ۣ�����б�Ҫ���z�������M���~��ķ���������������[���خ��ԡ����磬���������ӱ��Ժ�ͬԴ�����Եİ�����Ĥ��ʹ�{��ƽ�_��Ó�W(w��ng)���(n��i)Ƥϵ�y(t��ng)�����ɲ����������[���еķe�ۡ����]�����[���ĸ�Ч�������ܕ������[�������������ߙz���c���ӱ��_���ӣ��������c���ߙz���c��ࣨICB�������Y(ji��)�ό��������D(zhu��n)�������Ƶ�TME���a(ch��n)���L�ڿ��[������ӛ��Ч����
�D1. GCT@CM NPs�ĺϳɼ�����ʾ��D��
�D2.��A��GCT NPs��TEM�D��GCT@CM NPs�ģ�B��SEM�D����C��TEM�D����D��CD47���ı�����r����E�������ϵĿ��������������������ϵģ�F��ˮ����������G��늄ݣ���H��GCT@CM NPs��ˮ��PBS�Լ����B(y��ng)���е�����׃����������I����ͬ�l����GCT@CM NPs������׃������J����ͬ�l����Toy���۷eጷ�������
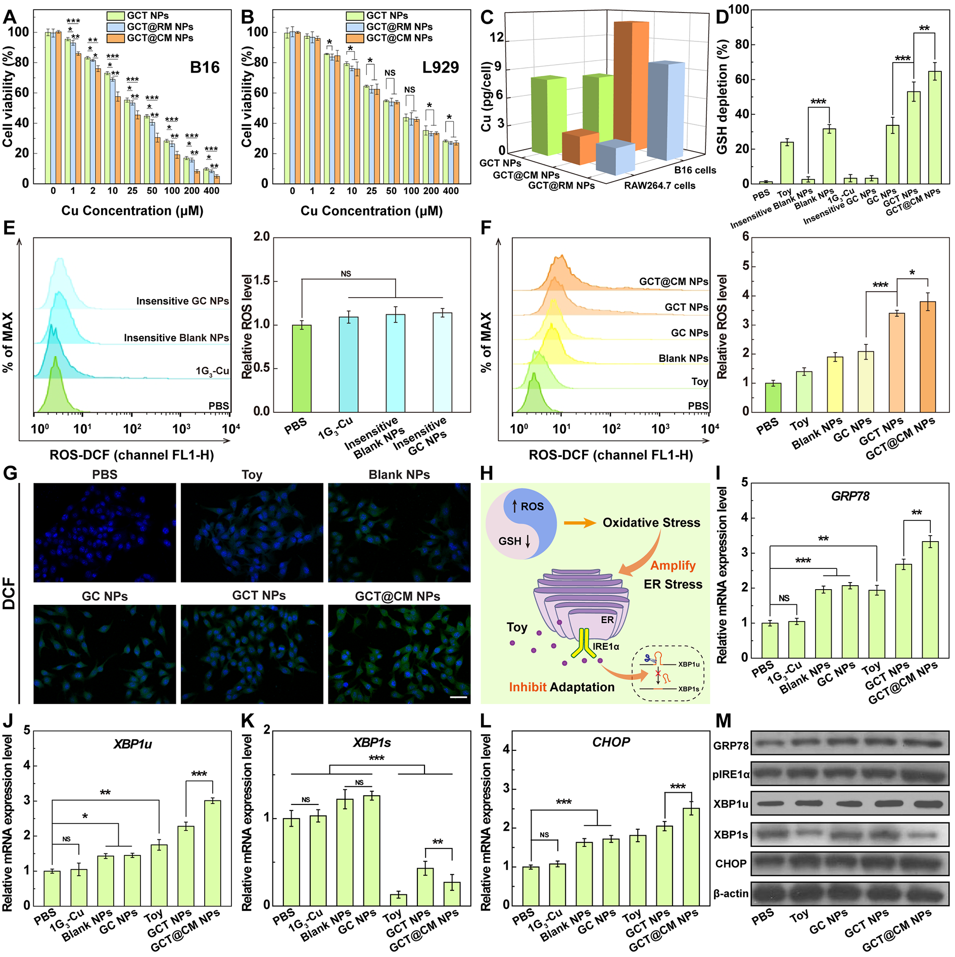
�D3.��ͬ����̎����A��B16������B��L929������ļ��������D����C����ͬ����̎��B16������RAW 264.7��������(n��i)�~Ԫ�غ��������D����D����ͬ����̎����B16������(n��i)GSHˮƽ�����D����E-G��ROSˮƽ�����D����H��Toy�ڼ�����(n��i)�����ÙC��ʾ��D����I-L����ͬ����̎����B16������(n��i)���P(gu��n)����ı��_ˮƽ����M�����P(gu��n)����Western blotԇ�Y(ji��)���D��
�D4.��A��1G3-Cu�ڼ�����(n��i)�����ÙC��ʾ��D����B����ͬ����̎����B16������(n��i)�����wĤ�λ׃�������D����C-D����ͬ����̎����B16����������r��ʽ��������E���������P(gu��n)����Western blotԇ�Y(ji��)���D����F��B16�����c���M���Ϲ���������ICD�����̼�DCs�컯��ʾ��D����ͬ����̎������(n��i)��G��HMGB-1��ጷż���H��CRT���_��r�����D����I�����M���ϴ̼�DCs�컯����ʽ�����D��
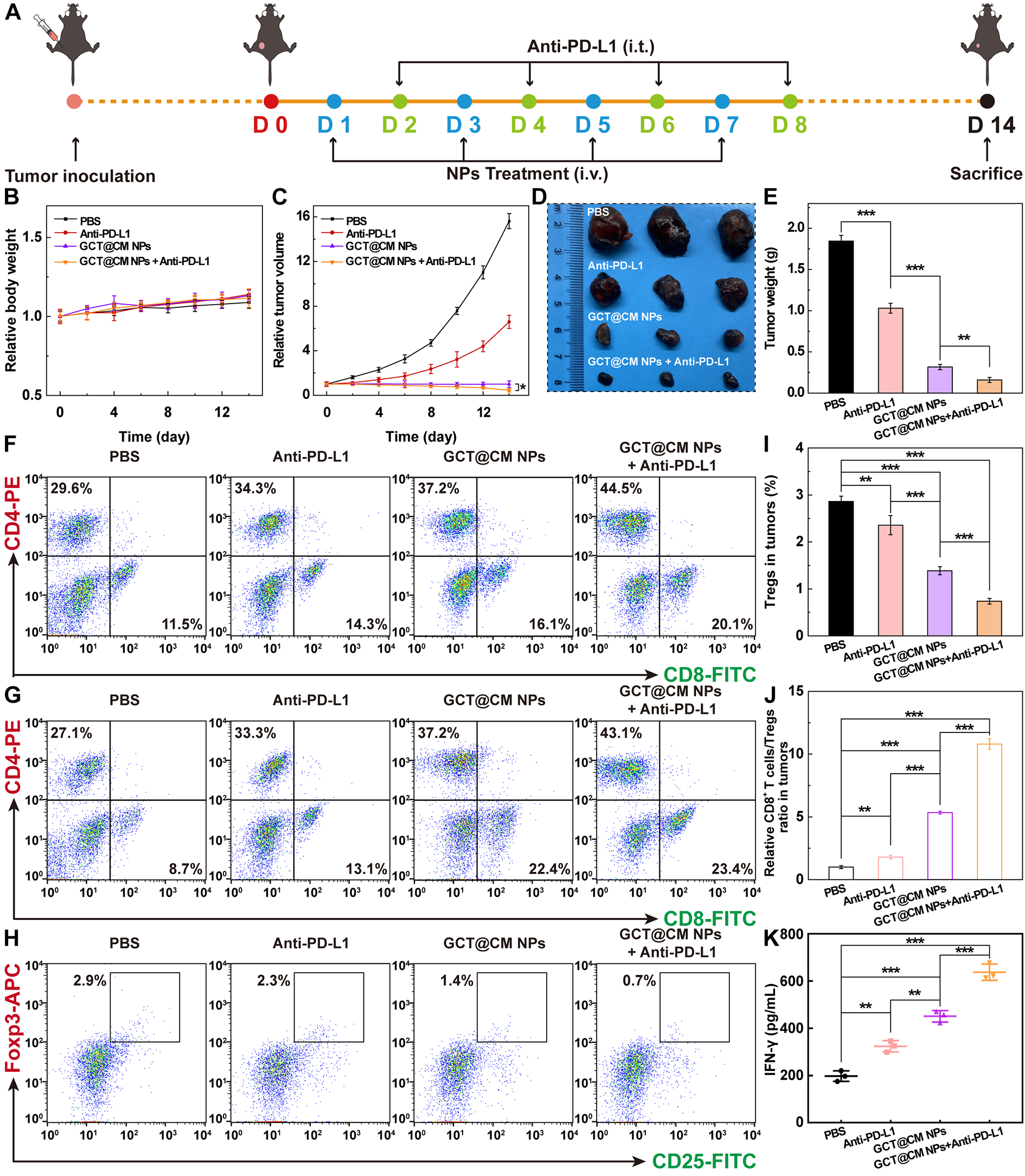
�S���о��F���С���w��(n��i)��(g��u)����B16Ƥ����ģ�ͣ�ͨ�^MR������C��GCT@CM NPs���w��(n��i)�����[�����Ӱ����Լ����L��ѪҺѭ�h(hu��n)�r�g�����w��(n��i)���[������У�GCT@CM NPs������ѵ��[������Ч���������w��(n��i)�T���[�������l(f��)��ICD������ļ��������T�����M��TME���Mһ����GCT@CM NPs�cPD-L1���w��Anti-PD-L1��(li��n)��ʹ�ðl(f��)�F(xi��n)��Anti-PD-L1�����T�������[���������R�e������ʹGCT@CM NPs+Anti-PD-L1�MС����[���w�e��С���D5A-E������(j��ng)��ʽ�����l(f��)�F(xi��n)��(li��n)���ί�ʹС��Ƣ�K���[��������CD4+��CD8+T���������@���������[����λTregs�ı����½����������Ƶ�TME�����D(zhu��n)���������������ICD�cICB����(li��n)�Ͽ���������Ч�����ߑ��𣨈D5F-K����

�D5.��A��С���w��(n��i)(li��n)���ί��^��ʾ��D����ͬ�����ί�14���(n��i)��B�������[���w�e׃���D����C��С�������w��׃���D��14���ģ�D���[����Ƭ�ͣ�E���[�������������M��(j��ng)�ί�14���F��Ƣ�K����G���[���M����CD8+�cCD4+T�������͵���ʽ���������D����H-I���[���M����Tregs�ı��_ˮƽ��������J��CD8+T�����cTregs�ı�ֵ����K���ί�����MС��Ѫ����IFN-�����_ˮƽ������
�D6.��A��С���w��(n��i)�[��������(zh��n)�����D(zhu��n)�ƌ��ʾ��D����B-C����(j��ng)(li��n)���ί�����MС��Ƣ�K��ӛ��T����������������D�����MС��������(zh��n)�[����T�������ͷ�������E��CD8+�cCD4+T�����ı�ֵ����H�����MС��(j��ng)�ί����D(zhu��n)�ƌ��Y(ji��)����
������֮��ԓ�о��O(sh��)Ӌ��GCT@CM NPs�{��ƽ�_���ж�����(y��u)�ݣ�1����(g��u)����NPs(li��n)��CM�@�������1G3-Cu��Toy���������öȲ������������ĸ����ã�ʹ1G3-Cu��Toy��TME��푑���ጷţ��Ķ�ͨ�^�����w�̓�(n��i)�|(zh��)�W(w��ng)�����ɂ�;���T���[������������2��Toy�錧�ă�(n��i)�|(zh��)�W(w��ng)�����Ŵ�����c1G3-Cu�T���ľ����w�����ϵK�f(xi��)ͬ���ã�����ICDЧ�����컯DCs����ļ�������M��TME��3��GCT@CM NPs�cAnti-PD-L1(li��n)��ʹ�ã����a(ch��n)���L�����ߑ��������[���ďͰl(f��)���D(zhu��n)�ơ����о��Ƃ��GCT@CM NPs�����ϲ�ͬ���ί����c�Ԍ��F(xi��n)���������������ί��ṩ���µ�˼·��
����朽ӣ�https://doi.org/10.1002/adma.202206861
- ��������ɭ/�����СԪ Nature���ӿ���������ˮ���z���ϼ���Ĥ����-���g(sh��)���ǻֲ��������s��ˮ���z����{(di��o)��(ji��)�[���ɼ�����̖ 2025-12-30
- ���_��Wꐴ�ȫ���ڈFꠣ��Y(ji��)�����t(y��)ˎ����(j��ng)��Փ����(g��u)�����ڽ۹����ǵľ��ɼ���Ĥ�����{���d�w���ڰ�������Լ�ƽϢ���������L�� 2022-02-11
- �|�A��Wʷ��ꖽ����n�}�M��ACS Nano�������ɼ���Ĥ�����Ķ�ܼ{�����z����MR����������ԭλ�X�z�|(zh��)��(li��n)���ί� 2021-12-06
- �|�A��Wʷ��ꖽ��ڈF� AS������߀ԭ푑��͘�����Ӽ{�����zͨ�^��(n��i)�|(zh��)�W(w��ng)�����Ŵ�;��ɼ����O�����F(xi��n)�����������ٰ����W�����ί� 2023-06-25
- ����������W�츣�����ڈFꠣ������_�h(hu��n)������(g��u)������߀ԭ푑���֧����ه��������d�w 2019-03-21
- ���ݴ�W�����ƽ��ڈFꠡ�Acta Biomater.����ˎ����;ۺ���{���z�������[���LЧ�ί����о��ɹ� 2025-07-08
- ����W���������ڈFͺ�����Small���p�߷��Ӿۺ���{���z�������[���ί��ͽ��t����^(q��)��M������ 2021-12-08
�\���P(gu��n)ע�߷��ӿƼ�
- 2026����ߌ��Ї�����Ұl(f��)չ...
- �����I(l��ng)Ʊح300+���h��I(y��)�R��...
- �P���Ж|�����L���Ѓx�����{...
- �f����Ŀ �ذ��_�֣�2025�C...
- ICIE���H(�V��)Ϳ�Ϲ��I(y��)չ�[...
- �_չ�ڼ����ۄ�������朄�δ...
- 9������Ҋ���£�AI�(q��)��+���a(ch��n)...
- �P(gu��n)���e�k�ڶ�ʮ�����Ї����H...
- �R�ۼ�˃x�� ����ȫ���̙C ...
- CPHI����չ����҃x���c�O(sh��)��...
- ���ܹ��A��朆���������22��...