�z�|ĸ��������GBM���g��Ͱl�����ɱ��⣬һ���P�Iԭ���ǚ���^�����z�|���ɼ�����GSCs���������gǻ�܇��M���ҵ��m�������c���Ҹ��µ����Bλ��Ŀǰ���ί��ֶΰ������g���ů��������������ί������y��Ч���GSCs�����գ����ݴ�W����ɭ�����F��c�¼�������W�СԪ���ڈF������������һ�N�����[���г���ֱ��ֲ���gǻ�������s��D-����ˮ���z��ԇ�D���gǻ߅�����첻���ڸɼ���������˹����S���|��ԓˮ���zһ������bGSCsĤ�������{���w����GSNP���������������w�V�������T�D���V�V�кʹٸ����cڅ�����ӣ������MGSCs��ˮ���z�Ƚ�������һ��������D-���Ԏ��Y���{�����������P���W�D�����Mһ���������ԾS�֡���С������Nԭλ�B��GBM�g��ģ���У��@�N����R�µ����Ʋ����@���������R���Ϙ˜��ί����Ե�Ч������Ч����GBM�g��Ͱl��
2025��12��26�գ����P������A biohybrid chiral hydrogel enhances preclinical postoperative glioblastoma therapy by multi-pronged inhibition of tumour stemness���}�l����Nature Nanotechnology�ϡ�

�D|�����s������ˮ���z���ڿ˷�GSCs�ί��ֿ����������g���[���Ͱlʾ��D
1. ���������a�� + �����h����ͬ�ӏͰl
GBM�g���ǻ�܇����������c���|�����ȿɷ��ڶ�N�ٸ������ӣ���������һͨ·����������·�a�������⣬��������|���DZ���֧�ܣ��侫���Y�����������ӳ߶ȵ����ԡ��������܉�ͨ�^�����ؽ錧�ęCе�D���{�ظ������\���ɴˣ����ߌ��g��Ͱl���������ﻯ�W�c���������T����ͬ�ӵĆ��}���ֲ��ί�������Ҫͬ�r�{���@���ͨ·��
2. ��ˮ���z��ˎ���d�w���������S������-�ί�һ�w�����|
GSNPģ�K����GSCs��������Ĥ���������w�V�����T�D���V�V���������кͶ�ٸ������ӣ�һ���̶��Ͻ�Q��ͨ·�������}��������ͨ�^�cڅ�����ӵ�����ã���ˮ���z���γ�������GSCs��������̖�h�����Ķ����F��Ŀ�˼������Mˮ���z��Ч����D-����ˮ���zģ�Kͨ�^�����ጦӳ�w�c��ؘ��������Ԏ��Y�������ƽ���������Ĥ���������P�����W�D�����M�����MGSCs���Ա����½����c��ͬ�r��ˮ���z����ጷŵĽ�ؕ����������[�������zȡ����������ů������M�[������������ԭ���������Ķ�����ϵ�y���߷�����

�D|���bGSNP������ˮ���z�ı���

�D|D-gel@GSNP���w�⌦�[�����Ե���������
3. �C���c��Ч
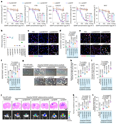
GSNP�����GSCsĤ���������w�����ԽY�϶�N�������ӣ��ڲ���ه���Ƅ��M�ϵ���r�£����F������GSCs��̖�W�j�IJ��Дr�ء��D䛽M�cͨ·���������Mһ���C��D-gel@GSNP �@�����{��JAK-STAT��TGF-����NF-��B��PI3K-AKT��Chemokine signaling���P�I���ԾS��ͨ·��GSNP�ļ���Ĥ߀�������ܽY�� CXCL12���ǰ����ǽY����GAG�����γɾֲ��̶�����څ���ݶȣ�ͬ�rጷŲ���CXCL12�γɿ������ݶȡ��@�N�̶��ӿ��ܵ��p���ݶȽY�����x���Դ��M CXCR4+ GSCs��ˮ���z���w���c��������GSCs������ˮ���z������ͨ�^ϵ�y����D-��L-�cDL-����ˮ���z���C��D-���Ի��|���w�B���������H�����@�����ͣ��ɴ���������Ĥ�ϵ������ؾۼ��c𤸽���γɡ���ˣ����ΙCе������̖�S�����ƣ���K����SOX2��CD133��OCT4�ȸ������P������D䛳����ơ�ֵ�Ï��{���ǣ������C���H��D-���Ի�H�������к;��������@���������ԣ����߅fͬ�Ůa���Q����Ч�������ā��f��D-���Ե������s�����zͨ�^ͬ�r����GSCs����̖ݔ�롢���gλ���c���W��֪�������y�����g���������D���錦�ů������߸߶����еİИˡ�

�D|D-gel@GSNP�錧�ĸ��Խ��͙C�ơ��ů��������w������������
4. С��ģ��ԭλ����
ԓ�о����gǻ��ԭλֲ��ˮ���z����ĸ��A�ֶΣ�ֱ��Ƕ�������g�г��ӷů�/���������R���˜��ί����̡��Y���@ʾ��ԓˮ���z�܉��ڏͰl�߰l���г�ǻ߅���γɷ��������S�ֲ��ί����|��ͨ�^GSNP�V�V�кʹٸ����cڅ����̖�������gǻ�܇�����GSCs�����z�Ƚ���������D-�����Y���������������P���W�D�����Ķ��ڷů�ǰ�����[���ĸ��Ի��A���c��ͬ�r�����z�Ƚ�{�״صľֲ�ጷ��������[���������ů��������ԣ����w�ό��g��˜��ί��ı����������������ֲ��h���A̎�����ί��������ϲ��ԡ�

�D|D-gel@GSNP-aPD1�c�z�|ĸ��������GBM���˜��ί���CT2A-GBMС��ģ���Ќ��Ͱl���ƺ�������ąfͬ����
���Y��
�@�N�ֲ�ˮ���z�ί����g���[�������ṩ�˸߶ȿ���չ��ƽ�_�������S�Y�������W���|�c���ܽM�־��ɰ����{�أ��߂��c��Nϵ�y�ί��M�Еr�����w���M�ϵă��ݣ��������ƏV�������ɼ����ӡ��h����ه���[�����c��ͬ�r�����R���D������ϵ�y�u����ͬ�gǻ�߶��µIJ����չ�c�����О顢�L�ڰ�ȫ���Լ�Ĥ�����M�ֵ�Ҏģ���c��Ҏ·����ͨ�^�lչ�ϳɷ���������ϲ��ڸ��ӽ��R����ģ������C��ԓ���������Mһ���������D���������c���ÏV�ȡ�
朽ӵ�ַ��https://www.nature.com/articles/s41565-025-02064-2
- �Ϻ���ͨ��W�T���������n�}�M�ڷ�������ˮ���z�I��ȡ����Ҫ�о��Mչ 2019-06-12
- �Ϻ���ͨ��W�T���������n�}�M�c������W��ǻ�tԺ���������ڡ��l�������ڈF�������ˮ���z���о�����ȡ�����Mչ 2019-04-25
- �Ϻ������T���������n�}�M�ڷ�������ˮ���z�������x����𤸽�I����о�ȡ�õ���Ҫ�Mչ 2018-05-02
- �|�A��W������/ʷ��ꖽ��ڈF� AM������Ĥ�����ľۺ���{���w��ͨ�^�Ŵ���|�W�������T�������w�����ϵK�Ļ��������[�������ί� 2022-09-22
- ���_��Wꐴ�ȫ���ڈFꠣ��Y�����tˎ������Փ���������ڽ۹����ǵľ��ɼ���Ĥ�����{���d�w���ڰ�������Լ�ƽϢ���������L�� 2022-02-11
- �|�A��Wʷ��ꖽ����n�}�M��ACS Nano�������ɼ���Ĥ�����Ķ�ܼ{�����z����MR����������ԭλ�X�z�|�����ί� 2021-12-06