�z�|ĸ������������������ԵĐ���ԭ�l���X�[������ʹ�������g���ů��ͻ����ȷ����M���ί�����λ����r�gҲֻ��15-23����������Ѫ�X���ϣ�BBB���Ĵ������ί�ˎ����y��Ч��ݔ�͵��[���M���ί�������һ�N���·�ʽ�����g��ֲ������ί����ܵ�������������������@�^BBB����߯�Ч�����Ͷ������á�Ȼ�������y��ֲ��ʽ�������������گ�Ч��������협��Բ��Դ���o����Ȇ��}�������ܵ��O�����ơ������µ���������������ί���ʽ����Դ���o�ֶΌ��ɞ�ԓ�I���õ���Ҫͻ���c������һ�N���d���ί���ʽ�����w�ί����J����һ�N��Ч���Ͷ��ľGɫ���Y�ί���ʽ����ô��������ڽ�Q��Դ���o�Ļ��A������ֲ��ʽ������������c���w�ί���Y���������ܞ����z�|�����ί������µ����C��
�п�Ժ�����{����Դ�cϵ�y�о����������о��T��������Ժʿ�c���t�ƴ�W�����tԺ�P���t�о��T�F������OӋ��һ�������B�����z�|�����w�ί����Թ����ί�ϵ�y���@һϵ�y�ɻ��߿������Ҳٿ����ɴ����ġ��������Ħ���{�װl늙C��wsTENG���Ϳ��B��ֲ���һ��������NO��ጷ�������NO-LED���M�ɡ�wsTENG�����ڻ������ϣ��ֱۡ��ȵȲ�λ���������w�\�әCе���D���������������ֲ���B�ȵ�NOጷ����������mጷ�NO���w�����[���������@һ�ί��^�̿����ɻ���ͨ�^�����֙C�o���ٿ������п��L�����h������ͥ���ί����õĝ�����

�Dһ. �ɴ����Ϳ������늘OģʽTENG��wsTENG����������ݔ���������ռ�����
�D��. NO-LED���Ƃ��NOጷ�����
�D��. �Թ��ܚ��w�ί�ϵ�y���w�Ⱙ�Y�ί�Ч��

�D��. �Թ��ܚ��w�ί�ϵ�y��SD�����B��C6�z�|�����ί�
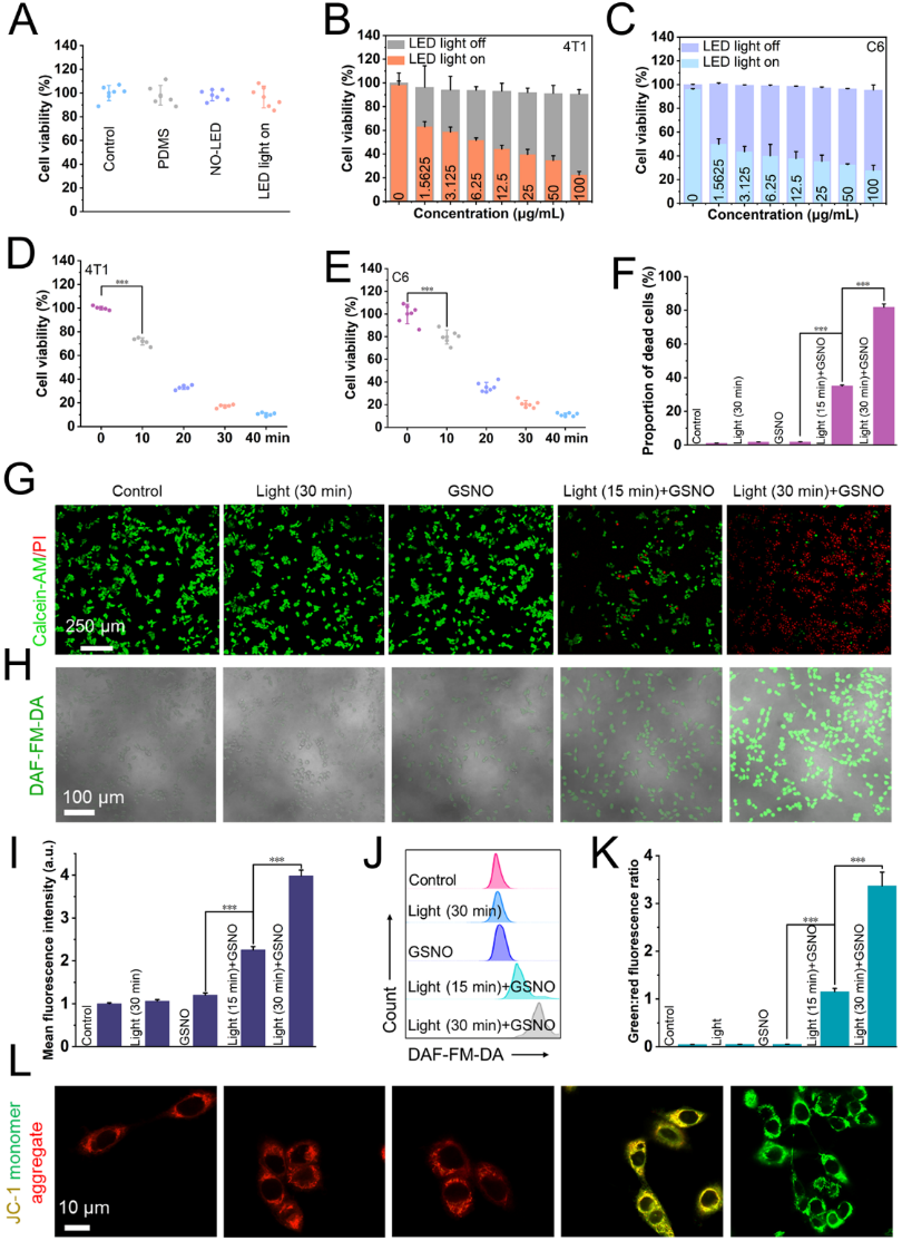
�Mһ���������Թ��ܚ��w�ί�ϵ�y�w�ȡ���Ŀ��[��Ч�����D�����ġ��壩��ԓ�ί�ϵ�y����4T1���ٰ���C6�X�z�|��������NO�����������l���p���͵���������С��Ƥ��4T1���ٰ�ģ�ͺʹ���C6�B���X�z�|��ģ�͵��ί����@�������õĿ��[��Ч����
���ā��f���@�N�Թ��ܚ��w�ί�ϵ�y�鐺���X�z�|�����ί��ṩ��һ�N�µ��ί�ģʽ��������L�����h������ͥ���ί��팦�����Y�Ą���;����
Փ��朽ӣ�https://onlinelibrary.wiley.com/doi/10.1002/adma.202205881
�������n�}�M��퓣�https://www.x-mol.com/groups/lilinlin
- �п�Ժ�{����Դ�������� Small Methods��NO�f�͵ĉ�늼{�����M���Y�ί� 2023-10-25
- ��ɽ��W�ܱ��������n�}�M�ڼ{�ך��w�\���[���I��ȡ����Ҫ�Mչ 2019-03-22
- �Ĵ���W�����/�������ڈF� ACS Nano�����ډ�����й�����O�y�c�ί����Թ������z�NƬ 2025-12-18
- �������ՄP���� AFM���x���˙C�������� - ������������ϵ�y���Թ���ˮ���z������ 2025-08-17
- ���r���~����/�Ї�ˎ������ AFM�������ؼ��z�ڿƼ� - Ť���w�S���w�S�_���Թ�����Һ�O�y���á� 2024-12-10
- �m��������WȽ�^���� Biomacromolecules����늾ۺ����Ƃ�M��ճ���Կ�ֲ�볬������� 2025-06-17
- ��������������/���D�����������Ϲ����S���۽��� Adv. Mater.: ��ֲ��ʽ�o��ˮ���z������������F�p�����{�� 2025-04-24