�������ַQ�����ԓp�������L���P�����ЄӲ��㻼�ߵij�Ҋ���������аl���ʸߡ��ί��y�ȴ����Ͱl�ʸߵ����c���M��Ŀǰ���_�l�������������ί��ĸ��������Ȼ�����y��������ȱ���������Cе�m���Լ��p�����������@Щ���Ԍ����o�����M�����A�������γ����P��Ҫ�������ֵ��������ډ���ͨ���o�Y����F��������ȡ���m���������O�y�ֶ��Ը��õظ�֪�ֲ�������Ħ���{�װl늙C��TENGs���܉�ɼ��������W�������F�Թ�늣��ڱ�y�����L�ڷ��պ����Ӹ�֪��������@�����������⣬TENGs�������������W������ͨ�^�ݔ��׃���z�y������׃����Ȼ�����F�еĻ���TENGs��ƽ�_�����R�Թ�늂����c�ί������g�IJ����݆��}�����������ھC���ԉ��������е�����������
�ܼ�������|�еĶ༉�Y�����l���Ĵ���W�������������������巳����о��T�F������һ�N���ډ����������Թ������z�NƬ��ͨ�^�����ˮ���z�W�j�c���Ժ��d�������γɱ����Ҿ�������ճ���Եķ�����ԓ�NƬ��������������c�����ԣ����fͬ���������ί�Ч������ԓ��늷����c�t�������M�b����Ħ������z�NƬ�����þW�j���ּ��M�b�Y����������푑������͵͜��������������F�oԴ�Թ��ܵ����������������F��Խ���`�����c���Զȡ��@�N�����������NƬ���H��ͨ�^�������m��Ħ��늴̼�ͨ·�����}�x��ͨ��������������ֳ��߀��ͨ�^�z�y�����ם�����λ�������������̖�M���L�U�A����
2025��11��18�������PՓ������Extracellular Matrix-Guided Hierarchical Assembly of Self-Powered Patches for Stress Relaxing, Wireless Monitoring, and Accelerated Healing of Pressure Ulcers�����}���l����ACS Nano��
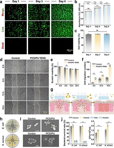
��������|ͨ�^�zԭ����-���Ե����w�S֧���ṩ�������W���Ȳ������ǰ����ǂ��f������̖���ܴˆ��l�µ�PCG/PU�Թ����NƬ�tͨ�^������z�W�j�c���d�ǼܵĶ༉�M�b���F����협����c���̖������ԓ����չ�F�������ĽM��ճ���ԣ����Џ���32.65 kPa�������õĿ���Û���c���������߂�ߌ���ԣ�0.06~0.125 S m?1�����������ʣ�258%���Լ��������ȣ�1.7 MPa����

�D1 PCGˮ���z���Ƃ��cPCG/PU�NƬ�Ļ��A���ܱ���
��PCG/PU�NƬ�c�t�������M�b�Ʉ����Nʽ�Y����ͨ�^���|���x�^������Ħ������c�o늸Б���ͬ������������������a�������ݔ����ԓ�������ݔ�������_80 mW·m?2�����v15000��ѭ�h���Ա������������ڴ���������NƬ�ɹ��������c֫�w�\���D����ɱO�y�����̖����ͨ�^�{�����F�h���x���r��ݔ��չ�F�������\�ӱO�y�c늴̼��ί��е��m���ԡ�

�D2 �Թ����NƬ�ęCе�ܲɼ��c�o����������
PCG4/PU����չ�F���������������������cL929���������B�����ʳ�95%��ʩ��Ħ��늴̼����@�����M�����w�ƣ�18С�r���w�Ƽ������錦�սM3����ͬ�r��ԓ���ό����Sɫ��������ʹ��c�U�������Ѓ����Ŀ�����������������ʵ���20%��

�D3 �Թ����NƬ�������������c��������
���ڴ���ģ�ͣ�PCG/PU�Թ����NƬչ�F���@�����ί����������ͨ�^ȱѪ�ٹ�עѭ�h�ɹ���������ģ��������C��ԓ�NƬ�o���ﶾ���c���������ί��Y���@ʾ��PCG/PU늴̼��M���������ٶ��������7�������ʼs75%����14���_95%�����M�����M�������ڲ����ٱ�Ƥ�����������zԭ���e�������zԭ���ܡ�ͬ�r�����ߟɹ��@ʾ늴̼��@�����M��CD31����-SMA��VEGF��Ѫ�����ɘ�־��ı��_����Ч�Ƅ�Ѫ�������cë����������K���F���|�������ޏ��c�M�����ܡ�

�D4 ��������ģ���ί�Ч���u�r�c�M���ΑB�W����
�S����D䛽M�����@ʾPCG/PU�NƬ늴̼�����504������_����������225�����{��279�����{���@Щ�����@�������������{���c�M���������Pͨ·�������S늉��T���}ͨ���cERK��̖ͨ·�ļ�����ͬ�r���ί����{��IL-6�ȴ����������Y��������ԓ�ί�ͨ�^�fͬ�{�ش������c�����p�ؙC������Ч�Ƅӂ��������M����

�D5 �����D䛽M����
����PCG���z�cPU�Ǽܵ��p�@���Y����PCG/PU�NƬչ�F�������ď��Ի֏��������ɳ���300�Ή��sѭ�h�Ҝ����@�����͡����ڃ����ď����������NƬ��ݔ��늉����Sʩ�Ӊ��������������Ķ����͡��С����L�U�����M�Ѕ^�����ڌ��H���������NƬ���N�������w���Ρ��y���ȶ��������߰l�^�������r�O�y��ͬ�wλ�µĉ��������c���m�r�g�����������^�ֵ����m�^�Õr��ϵ�y���|�l���������ѻ����{���wλ���鉺���������A���c�L�U�u���ṩ����Ч�ֶ���

�D6 �Թ����NƬ�Ŀ�ƣ���Լ��������˄ݵĂ��бO�y
Փ�Ĺ�ͬ��һ���ߞ鲩ʿ�����������ž���ͨӍ���ߞ�������������巳����о��T���Ĵ���W��ΨһͨӍ��λ��ԓ�о��ɹ��õ��ˇ�����Ȼ�ƌW�������Ї���ʿ��ƌW�����������Y����ʿ���о��ˆTӋ�������M�߷��Ӳ���ȫ�����c����҃��������˲ŵ��Ŀ���Y����
ԭ��朽ӣ�https://doi.org/10.1021/acsnano.5c16624
- ����������ꐝ�/Ф�i�Fꠡ�Adv. Mater.��: �������z����������F����-�������r�O�y�c���ܻ���ȹ��� 2026-02-05
- MSU����ͦ��TAMU�dz��� Sci. Adv.���M��ճ����ˮ���z-MXene��������� ��ԭλ��ǻ����O�y�ṩ�·��� 2026-01-17
- �Ї��V����½�/��g�F� AFM: �����h���������c���ܱO�y�ö��ݶȷ����Y���w�S���oĤ 2025-12-09
- ���t��һ��Ժʢ�������/�A�ƴ��R������ AFM�������˷������ˮ���z�NƬ-�ڼ���p���ί�����ȡ�����Mչ 2026-03-02
- �����������/���������������S�S Adv. Sci.���O���{���c����ȱ�ݹ��̅fͬ������-����Ч�� - �����[���ί� 2026-03-01
- �|�A��W�������о��T/ʷ��ꖽ��ڈF� AFM�����������w���b��pH푑��͘�����Ӽ{�����z��������ͨ�^�ؾ��̶�N��������ί����ٰ� 2026-02-20
- �������ՄP���� AFM���x���˙C�������� - ������������ϵ�y���Թ���ˮ���z������ 2025-08-17