�СԪ/�����S/�����¡�Adv. Mater.��: �o�װY�����õĽ��湲��������mRNA�[�������f��
2022-11-08 ��Դ���߷��ӿƼ�
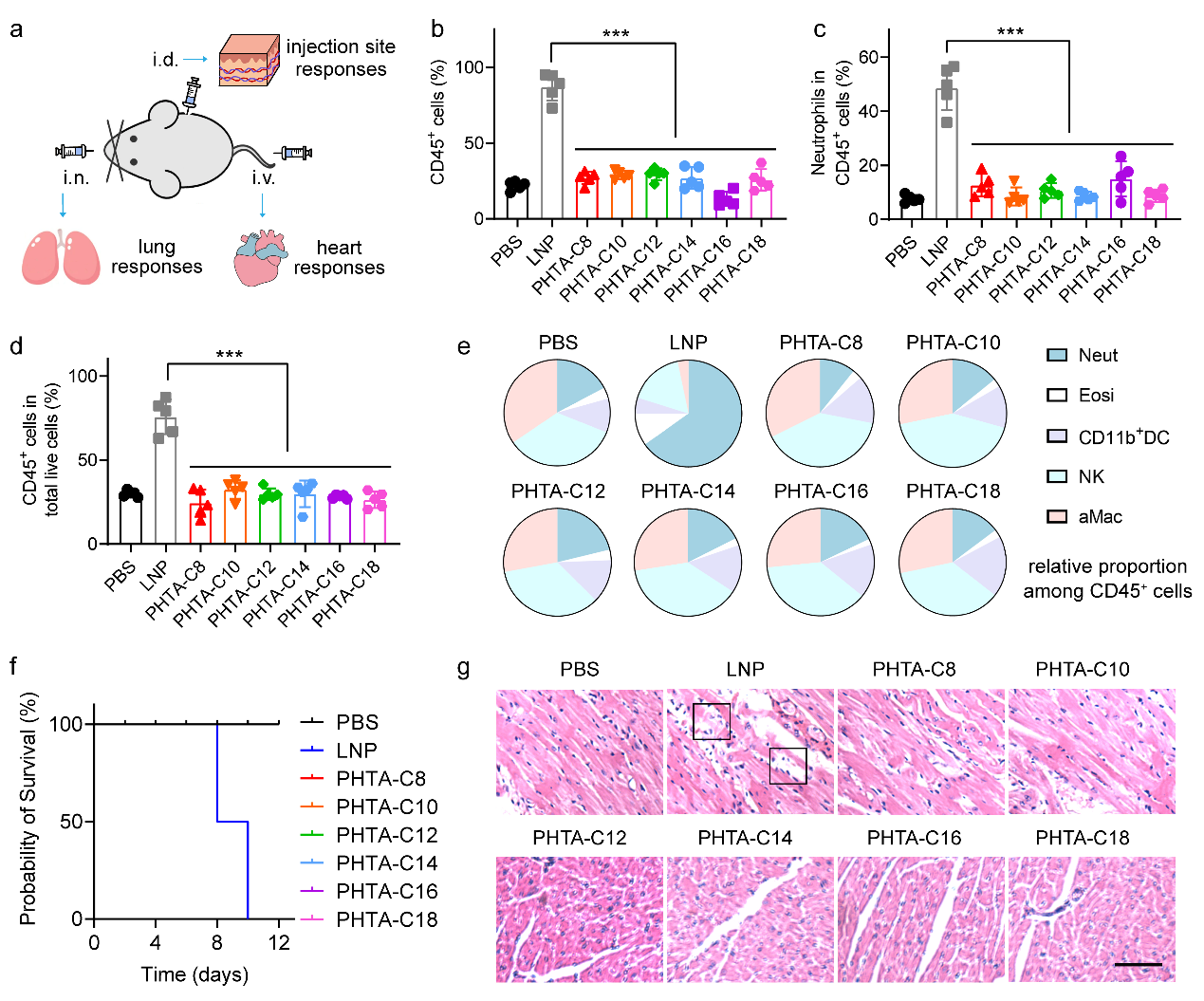
�ڞ锵(sh��)����ķDz���mRNA�f���d�w�У�֬�|(zh��)�{���w�� (LNP) ���R���������M��һ�N��������Ҫ�������ķN�ɷ֣��������c�װY���P�ĸ����ã����˰�ȫ��Ҋ�����M���p���@Щ�װY���P�ĸ����á�Ȼ����һ��ˮƽ�Ĵ�����������������ڼ���T���������DZ�Ҫ�ġ����ڣ����˽�Q�@Щ���}���_�l(f��)���װY����Ч��mRNA���Y�����f���d�w���СԪ/�����S/�����µ��˺ϳ���һϵ�н��湲����PHTA����mRNA�f�����D1����ԓ������������u���尷(HTA)���؏͆�Ԫ������ͬ�r�s��mRNA�������ۺ���{���w����PNP���ķ�(w��n)���ԡ������Lѭ�h(hu��n)�r�g���������á��c���F(xi��n)�����װYˮƽ��LNP��ͬ������PHTA��PNP���w��(n��i)���F(xi��n)���ɺ��Բ�Ӌ���װY�����ã��D2������Ҫ���ǣ��w��Y�x�����(y��u)�d�wPHTA-C18�܉����w��(n��i)�ɹ��f��mRNA���Y���磬���a(ch��n)�������CD8+ T�����錧�Ŀ��[���������ߡ��˷N����PHTA�ļ���PNP�齨�����������װY��ȫ�Ե�mRNA���Y�����ṩ��һ�N���ڵķ�����
�D1 ���湲����PHTA�ĺϳɺͱ���

�D2 ����PHTA�ľۺ���{���w�����w��(n��i)���F(xi��n)���ɺ��Ե��װY������
ԓ�����ԡ�Integrated Polymeric mRNA Vaccine without Inflammation Side-Effects for Cellular Immunity Mediated Cancer Therapy�����}�l(f��)���ڡ�Advanced Materials���ϡ����µ�һ�������Ϻ���ͨ��W���¼�������W�����h�s�u(li��n)�����B(y��ng)��ʿ���S����
����c��؟�����Ї��ۺ���W(w��ng)ԭ��(chu��ng)���¡������ý�w�����D(zhu��n)�d��Ո(li��n)ϵ�]�䣺[email protected]����Ոע����̎��
��؟�ξ���xu��
���P��
- ���A��W���f̩����/���ź̲�ʿ Adv. Mater.����(chu��ng)�o䛣�����Խ���������ҿɻ��յĽ�(li��n)�̹���׃���� 2024-01-19
- �͵���W�ï�n�}�M Angew�����߷���������Y(ji��)��(g��u)���������������l(f��)չ������Ϳ�� 2023-12-03
- ��Chem. Eng. J.�����ɻ��ձ���ϩ-�R���������湲����������z���Ƃ�͑��� 2022-11-28
- �A�|�������������/���������ڈF� Angew�����ٰ���mRNA�f�͆νM��Janus��֦�������d�w 2025-04-11
- �пƴ�������/����F� Nat. Biomed. Eng.: �OӋ������ԭ��mRNA�f���d�w���w��(n��i)�ؾ���������APC 2025-04-01
- ������W�̽�܊���ڈF� ACS Nano���U�֬�|(zh��)�{���w����LNP����PEGylation����ڸ��KmRNA�f���еĘ�(g��u)Ч�Pϵ 2025-02-05
- ��������ǵ��ΈF� ACS Nano�����Ӷ���@�o����λ�ۺ���ͺϼ{�������F(xi��n)�[���B�m(x��)�ߏ��ȹ��-���������ѭ�h(hu��n)�ί��ͻ��� 2025-08-01
�\���Pע�߷��ӿƼ�
����>>�����YӍ
- 2026����ߌ��Ї�����Ұl(f��)չ...
- �����IƱح300+���h��I(y��)�R��...
- �P���Ж|�����L���Ѓx�����{...
- �f����Ŀ �ذ��_�֣�2025�C...
- ICIE���H(�V��)Ϳ�Ϲ��I(y��)չ�[...
- �_չ�ڼ����ۄ�������朄�δ...
- 9������Ҋ���£�AI�(q��)��+���a(ch��n)...
- �P���e�k�ڶ�ʮ�����Ї����H...
- �R�ۼ�˃x�� ����ȫ���̙C ...
- CPHI����չ����҃x���c�O��...
- ���ܹ��A��朆���������22��...
����>>�ƽ���