
���գ��Ї��ƌW(xu��)���g(sh��)��W(xu��)������/����F(tu��n)�(du��)�ڡ�Nature Biomedical Engineering���ھ��l(f��)���о�Փ�ģ������һ�N���ڻ��w�Y�x��(y��u)���ĵ�����ԭ��LNPs�f��PD-L1 mRNA�IJ��ԣ���(sh��)�F(xi��n)���w��(n��i)ֱ������tol-APCs���о��F(tu��n)�(du��)���Ì�(sh��)�(y��n)�O(sh��)Ӌ(j��)��DOE����ϵ�y(t��ng)�Y�xLNPs��N/P�ȼ�֬�|(zh��)�M�ɣ���ͨ�^���w�Y�x�u������ԭ�ԣ���K�Y�x�����ܸ�Ч�D(zhu��n)ȾAPCs���ֲ��T��(d��o)��������(y��u)LNPs�䷽����(y��u)�����LNPs�����w��(n��i)����(zh��n)�f��PD-L1 mRNA��ʹAPCs��Ч���_(d��)PD-L1��ͬ�r(sh��)�����װY��̖�������L(f��ng)�����P(gu��n)��(ji��)�͝����ԽY(ji��)�c��ģ���У�ԓ�����܉��x���������²�T��(x��)����ͬ�r(sh��)���M(j��n)Treg�U(ku��)����ͻ����mRNA���g(sh��)�������{(di��o)���еđ�(y��ng)�þ��ޣ��_���ˡ��w��(n��i)����������(x��)�����̡��·��D1����
����ڂ��y(t��ng)mRNA�f��ϵ�y(t��ng)����COVID-19�������õ�LNPs�������о���(y��u)���ĵ�����ԭ��LNPs�܉�(zh��n)����APCs����������湲�̼����ӣ�CD80/CD86/CD40���Į������{(di��o)���p���װY����(y��ng)��ͬ�r(sh��)���CmRNA�ĸ�Ч���_(d��)���@һ���Բ��H��mRNA���g(sh��)�������������ί��I(l��ng)���ṩ���µĿ��ܣ�Ҳ�顰�w��(n��i)����������(x��)�����̡��춨�˻��A(ch��)��

�D1. ������ԭ���f��mRNA����tol-APCs�������������Լ����ί���
������ԭ��LNPs�Ķ����O(sh��)Ӌ(j��)�c��(y��u)��
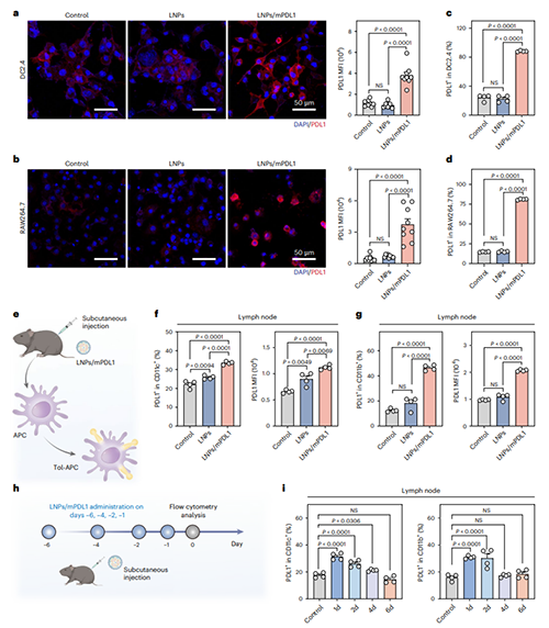
���y(t��ng)mRNA�f��ϵ�y(t��ng)����COVID-19����ʹ�õ�LNPs��ͨ�^����A(y��)PCs����Ĺ��̼����ӣ�CD80/CD86/CD40���錧(d��o)��(qi��ng)Ч���ߑ�(y��ng)�𣬵��@�c�������߲��ί��������������Ŀ��(bi��o)��ì�ܡ����Q�@һ���}���о��F(tu��n)�(du��)���Ì�(sh��)�(y��n)�O(sh��)Ӌ(j��)��DOE��ϵ�y(t��ng)�{(di��o)��LNPs���ķN�M�֣�SM-102��DSPC��DMG-PEG2000��đ�̴�����Ħ�������cN/P�ȣ���(g��u)��LNPs�졣ͨ�^Taguchi������(sh��)�(y��n)��(y��u)������ͨ�^��݆�Y�x���_���˾��е�����ԭ�ԡ��߱��_(d��)Ч�ʵ�LNP�䷽��ԓ�䷽�@������APC���湲�̼�����CD80/CD86/CD40�ı��_(d��)ˮƽ��ͬ�r(sh��)�����D(zhu��n)ȾЧ�ʷ�(w��n)����ʹ��ԓ�䷽LNPs���b���aPDL1��mRNA��LNPs/mPDL1��������(j��ng)С��Ƥ��ע����ܰͽY(ji��)CD11c+��CD11b+��(x��)��PDL1���_(d��)�@�����ߣ��f����tol-APCs�ijɹ����ɣ���������δ�z�y��tol-APCs���ɣ���LNPs/mPDL1����APC������(x��)��Ӱ푘OС��������(j��ng)��(y��u)����LNPs�ɹ���(sh��)�F(xi��n)������ԭ���f��PDL1 mRNA��APCs����(sh��)�F(xi��n)tol-APCs�����w���ɣ��D2����

�D2. LNP��(y��u)�������Ԍ�(sh��)�F(xi��n)������ԭ���f��mRNA��
1. ���w��w��(n��i)��tol-APCs�����c�����(y��n)�C
�w��ģ���У�DC2.4����ͻ�(x��)��ϵ����RAW264.7�����ɼ�(x��)��ϵ����(j��ng)LNPs/mPDL1̎������PDL1���ױ��_(d��)���@������2-3�����C��(sh��)����tol-APCs���D(zhu��n)�������������w��(n��i)ģ���У�LNPs��(y��u)�Ȱ����ܰͽY(ji��)��Ƣ�K�е�CD11c+/CD11b+ APC��(x��)��������PDL1������@����ߣ�����APC��(x��)�����o���_(d��)�����⣬�о��F(tu��n)�(du��)�l(f��)�F(xi��n)��LNPs/mPDL1̎����tol-APCs�����w���ɿɾS��4�����ң����C�������ɵ���Ч���c���{(di��o)���ԣ��D3����

�D3. LNP/mPDL1�T��(d��o)����tol-APCs��
�о��F(tu��n)�(du��)�S�����ɵ�tol-APCs�����M(j��n)���(y��n)�C��PD1�ڻ��T��(x��)����ͨ���ʬF(xi��n)�߱��_(d��)�����ڳ�ʼT��(x��)���б��_(d��)ˮƽ�^�ͣ����ڷ�ֹT��(x��)���^�Ȼ�ʹ��M(j��n)���������аl(f��)�]�P(gu��n)�I���á��о��F(tu��n)�(du��)ʹ��CD3/CD28�����Կ��w����CD3/CD28���̼�T��(x��)���߱��_(d��)PD1����ģ�M���T��(x��)����B(t��i)�����cLNPs/mPDL1�w���T��(d��o)���ɵ�tol-APCs�����B(y��ng)����ʽ��(x��)���g(sh��)�Y(ji��)���@ʾtol-APCs�@�����M(j��n)�T��(x��)���ĵ���������δ�T��(x��)���oӰ푣���ʾ��ͨ�^PDL1/PD1ͨ·�x�������ƻT��(x��)������Ƶأ�tol-APCs�cT��(x��)�������B(y��ng)48С�r(sh��)����ʽ��(x��)���z�y���CD4+ ��CD8+ T��(x��)������ֳ���@�����ͣ��D4����

�D4. LNP/mPDL1���ɵ�tol-APCs���w��p�ٻT��(x��)����ֳ���T��(d��o)�������
���⣬ԓ�о�ͨ�^�^�^��(x��)���D(zhu��n)ݔ��(sh��)�(y��n)̽����LNPs/mPDL1�T��(d��o)���w��(n��i)tol-APCs���T��(x��)���������õ��x���ԡ����xBalb/cС��Ƣ�KT��(x��)����������T��(x��)���̼�������/δ�T��(x��)����1:1������Ϻ��^�^�D(zhu��n)�Ƶ�LNPs/mPDL1̎����BALB/c�����w��(n��i)����С����������ϵ�y(t��ng)��Ӱ푣�����ʽ��(x��)���g(sh��)�Y(ji��)���C��(sh��)�����wС���w��(n��i)�ɹ�����������DCs��ͬ�r(sh��)�c���սM��ȣ�LNPs/mPDL1̎���M�T��(x��)�������@���p�٣�T��(x��)���лT��(x��)��/�ǻT��(x��)���ı�ֵҲ�@�����͡�LNPs/mPDL1���w��(n��i)�x���Ԝp��CD4+ ��CD8+ �T��(x��)��������ͬ�r(sh��)��Ҳ�����˷ǻT��(x��)���ı������@Щ�Y(ji��)��������Ƥ��ע���LNPs/mPDL1�܉��x���Ե�����^�Ȼ��T��(x��)����ͬ�r(sh��)���oϢT��(x��)��Ӱ푘OС���@��ԓ�������خ����c�ί��İ�ȫ�ԣ��D5����

�D5. tol-APCs�x���Ԝp���w��(n��i)�T��(x��)����
2. �����R��ˎ���T��(d��o)�������Ƶ�Ч��
�S���о��F(tu��n)�(du��)��(g��u)���˼���ģ�́��(y��n)�CLNPs/mPDL1���������߲�ģ�͵��ί�Ч�����ڢ����zԭ�����T��(d��o)����L(f��ng)�����P(gu��n)��(ji��)�ף�RA��ģ���У�DBA/1С��(j��ng)LNPs/mPDL1�ί����P(gu��n)��(ji��)�[Û�u���@�����ͣ���ܛ�Ǔp���̶Ƚӽ�����ˮƽ��ͨ�^���t�̾GȾɫ�u��������Ĥ�M�����߽M�������@ʾ��IFN-�ú�TNF-���ı��_(d��)��ˮƽ���ͣ�CD4+ ��CD8+ T��(x��)�������p�٣���Tregs�������ӡ�ֵ��ע����ǣ��ί��M���P(gu��n)��(ji��)�װY�u���cTNF-�����Ƅ����������ஔ(d��ng)���C��(sh��)LNPs/mPDL1��Ч����RA�Y��D6����

�D6. LNP/mPDL1�w��(n��i)���ɵ�tol-APCs����RA�M(j��n)չ��
�о��F(tu��n)�(du��)�S��LNPs/mPDL1����һ�������������������ԽY(ji��)�c�ף�UC��ģ�͵��ί�Ч���M(j��n)�����u����C57BL/6С��(j��ng)DSS�T��(d��o)����F(xi��n)��(y��n)�ؽY(ji��)�c�s�̣�ƽ���L��5.6 cm�����Ĥ�p����LNPs/mPDL1�ί��M�Y(ji��)�c�L�Ȼ֏�(f��)������ˮƽ��6.6 cm�������Ĥ�Y(ji��)��(g��u)�������[�C�Ɖ��@�����⣬�����ί�Ч���c�h(hu��n)�����ஔ(d��ng)��ͬ�r(sh��)LNPs/mPDL1�ί��@���p���c���װY��λ��CD4+ ��CD8+ T��(x��)��������������Treg��(sh��)����������TNF-��ˮƽ�����⣬�о��F(tu��n)�(du��)߀�l(f��)�F(xi��n)��LNPs/mPDL1�@���������cϵĤ�����ɜ��ܰͽY(ji��)��Ƣ�K��ѪҺ�е�Ч��(y��ng)T��(x��)�����D7����

�D7. �w��(n��i)���ɵ�tol-APCs��UCС��ģ���аl(f��)�]�ί����á�
ԓ�F(tu��n)�(du��)ͨ�^��(y��u)��LNPs��N/P���c֬�|(zh��)�M�ɣ��@�������d�w����ԭ�ԣ�ʹAPCs�خ��Ը߱��_(d��)PD-L1�������l(f��)�װY����(y��ng)���Ķ�����(zh��n)�����²���T��(x��)�����Բ��U(ku��)��Treg����RA��UCģ���У��䯟Ч��(y��u)���R����(bi��o)��(zh��n)ˎ�����������c�h(hu��n)���أ��҆δ��ί��ɱ�������y(t��ng)�w�⼚(x��)��������1%����߸�Ч���c��(j��ng)��(j��)�ԡ��о�ͻ�Ƃ��y(t��ng)������������ޣ��o���w�������Ƥ��ע��ֱ�Ӱ���APCs���V�V�m��(y��ng)���ǿ�ԭ�خ���ģʽ�m���ڲ��������������߲�����UC���������d�ض���ԭ����չ����l(f��)��Ӳ���Y�ȼ�����ƽ�_���U(ku��)չ��δ��������CTLA-4�ȹ����Ʒ��ӻ�څ�����w����(qi��ng)��Ч����ͨ�^�ΰ����f���T��(d��o)��ֲ�������ܡ����(xi��ng)�ɹ��ԡ��w��(n��i)��(x��)�����̡�������������߲���������ֲ��������������ṩȫ�·�ʽ���Ƅӂ�(g��)�w���t(y��)����(zh��n)���������~�M(j��n)��
�Ї��ƌW(xu��)���g(sh��)��W(xu��)������ʿ��������ʿ����ʿ����������ԓՓ�Ĺ�ͬ��һ���ߣ��Ї��ƌW(xu��)���g(sh��)��W(xu��)���������ڡ����������ڞ鱾�Ĺ�ͬͨӍ���ߣ��F(tu��n)�(du��)�����ɆT��������Ҳ�鱾�о���������Ҫؕ�I(xi��n)��
ԭ��朽ӣ�https://www.nature.com/articles/s41551-025-01373-0
- ɽ�|��W(xu��)�������ڈF(tu��n)�(du��)AHM��������ԭ������Ҷ����{���������ڹ��-���߅f(xi��)ͬ�ί� 2025-01-08
- �|�A��W(xu��)�������о��T/ʷ��ꖽ��ڈF(tu��n)�(du��) AFM�����������w���b��pH푑�(y��ng)�͘�����Ӽ{�����z��������ͨ�^�ؾ��̶�N��(x��)������ί����ٰ� 2026-02-20
- �|�A��W(xu��)������/ʷ���Biomaterials������������Եĺ��ט�����ӹ��f�͵����|(zh��)/ˎ�����ھ��ɼ�(x��)���ؾ�������(qi��ng)���P(gu��n)��(ji��)���ί� 2024-12-09
- �Ϻ������������ڡ�ͬ��(j��)������о��T AFM������ģ�B(t��i)�ؾ��̹��ܵķּ����ؘ�(g��u)ܛ�C(j��)���� 2024-10-21
�\���P(gu��n)ע�߷��ӿƼ�
- 2026����ߌ��Ї���(sh��)�(y��n)�Ұl(f��)չ...
- �����I(l��ng)Ʊح300+���h��I(y��)�R��...
- �P(y��ng)���Ж|�����L���Ѓx�����{(l��n)...
- �f����Ŀ �ذ��_�֣�2025�C(j��)...
- ICIE���H(�V��)Ϳ�Ϲ��I(y��)չ�[...
- �_չ�ڼ����ۄ�������朄�δ...
- 9������Ҋ���£�AI�(q��)��+���a(ch��n)...
- �P(gu��n)���e�k�ڶ�ʮ�����Ї����H...
- �R�ۼ�˃x�� ����ȫ���̙C(j��) ...
- CPHI����չ��(sh��)�(y��n)�҃x���c�O(sh��)��...
- ���ܹ��A��朆���������22��...
- ������/���f/�Y�� JACS���l(f��)...
- ��ɽ��W(xu��)��־�x�����w�����...
- ���������������ֈF(tu��n)�(du��) Angew...
- �Ϻ�����/��������(sh��)�(y��n)��...
- ���t(y��)��һ��Ժʢ�������/�A...
- �пƴ���Ƙ�������������/...
- �����������/������������...
- �㹤��������/�~��Ҋ�n�}�M ...
- ��������-��־�F(tu��n)�(du��) AFM �C��...
- �|�ϴ�W(xu��)��������ڈF(tu��n)�(du��) Nat...
- ���ݴ�W(xu��)Ҧ����/κ��/����Ӱ...