�Ї�ˎ�ƴ�WꐾS�n�}�M ACS AMI�����ڳ�֧����̼�����ij�С�����x���z���錧�[����Ч����
2023-01-13 ��Դ���߷��ӿƼ�
�����x�Ӳ�������PEG�����Ʒ�����и�����ˮ���������ڿ������|������������Ĥ�γɺ���ߵ����|�����Եȷ���չ�F���ݡ�Ŀǰ�����x�Ӿۺ�����Ҫͨ�^����ӳ�-������D�ƾۺϣ�RAFT����ԭ���D�����ɻ��ۺϣ�ATRP���ķ�ʽ�@�ã����w�Ƚ��������^���������۷e����Ӱ��L��ʹ�á�����ɽ�������x�Ӿۺ�����_�l�����ƄӴ�����������tˎ�I��İlչ�͑��á�
�D1 �����x�ӳ�֧����̼�����ĺϳ�
�D2 �z���ڵ�ˎ�������W�ͻ��w�ɹ�������

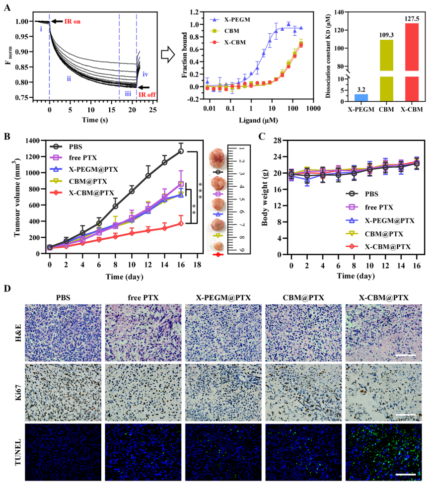
�D3 �z���cѪ��Ľ��x�����yԇ��MST����ˎЧ�W�u�r
Փ��朽ӣ�https://pubs.acs.org/doi/full/10.1021/acsami.2c20056
����c��؟�����Ї��ۺ���Wԭ�����¡������ý�w�����D�d��Ոϵ�]�䣺[email protected]����Ոע����̎��
��؟�ξ���xu��
���P��
- �Ї��ƴ�ꐵ��/�Ϻ�������� Angew�����|���D�ơ����Ԍ��F���s�h����^��lɢ�Ծۺ� 2025-12-05
- �����V���n�}�M Macromolecules�������ЙC�����ֱ���^��h��������c�h���h�����_�h�ۺ��О� 2025-11-06
- �пƴ��ȘI��/�����n�}�M Nat. Commun.��S/O���p�I�p�خ������ӵ���x���_�h�ۺϲ����Ƃ�����CO?������������ 2025-10-30
- ��������ǵ��ΈF� ACS Nano�����Ӷ���@�o����λ�ۺ���ͺϼ{�������F�[���B�m�ߏ��ȹ��-���������ѭ�h�ί��ͻ��� 2025-08-01
- ����߿ƻ��W�WԺ�����۽����c������ JACS: �����͡��ø���{�ײ��� �� �I�������� 2025-07-20
- �칤����x/�R�w�R/���ƽ� Small����ˮ�˺�/�͜ع��fͬ�����[���ί� 2025-07-11