���ڽM���е��h(hu��n)��������(du��)�����������P(gu��n)��Ҫ��Ȼ������(sh��)�F(xi��n)����Ă����h(hu��n)�������漰����(g��)�A�Σ�����ֹѪ���װY����ֳ�����ܡ����y(t��ng)�Ă��ڷ������R����ȫ�ٿv�����@Щ�A���Ԍ�(sh��)�F(xi��n)���ٺ���ȫ�������ϵ�����(zh��n)��
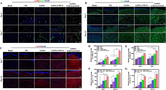
���գ��㽭���I(y��)��W(xu��)ˎ�W(xu��)Ժ�ė�������ڡ���c�������ڈF(tu��n)�(du��)�ɹ��Ƃ���һ�N�������z����ϩ������GelMA�����ȼ������ǣ�CMCS����ؓ(f��)�dVEGF��܂���ˮ���z��GelMA-CMCS@VEGF�����ϡ�ԓˮ���z��ͨ�^���⾀�����p�����������O(sh��)Ӌ(j��)��ˮ���z���H����CMCS���Ի��F(tu��n)�c����M��������ö����F(xi��n)����(qi��ng)����M��ճ�����������Ҍ�(du��)�l���Ƅ�(d��ng)��Ƥ�w���P(gu��n)��(ji��)��������ĿɔU(ku��)չ���ܡ����⣬ˮ���z��Ѫ��(x��)�����̡�ֹѪ�ͼ�(x��)��ļ��������F(xi��n)��Խ���������Ķ����M(j��n)��(n��i)Ƥ��(x��)������ֳ��ճ�����w�ƺ�Ѫ�������������w��(n��i)�о�������ˮ���zͨ�^�����װY���{(di��o)��(ji��)���ɼ�(x��)����M1/M2�O�����@�����M(j��n)�zԭ���e�����m(x��)ጷ�VEGF,�̼�Ѫ�����ɡ���Ƥ���ͽM������������s����ֹѪ�r(sh��)�g��ȡ�������˝M����ί�Ч������֮��ԓ���ˮ���z���Ͼ��нM�����̺������t(y��)�W(xu��)��(y��ng)�Ý������ڼ��ق������ϸ��A�εĴ��M(j��n)Ч���ṩָ��(d��o)���ԡ�
�D3. GelMA-CMCSˮ���z�ĽY(ji��)��(g��u)���̻����ܣ���Û�ͽ������������W(xu��)����
�D4. GelMA-CMCSˮ���z��ճ�����ܣ���׃���ܣ�ˎ��ጷ����ܺ����オ����
���˵õ�ؓ(f��)�dVEGF�ď�(f��)��ˮ���z������ͬ��ȵ�VEGF���뵽ˮ���zǰ����Һ�С�������⽻(li��n)����ʽ�γ�GelMA-CMCS1@VEGF����HUVECs����Ě�o�}��(n��i)Ƥ��(x��)�������錍(sh��)�(y��n)��(du��)����ע�������z���������(n��i)�u(p��ng)����(x��)����������ֵ��r���Y(ji��)��������CMCS1@VEGFˮ���z��(du��)Ѫ�܃�(n��i)Ƥ��(x��)����ճ������ֳ��GelMA�M��GelMA-CMCS1�Mˮ���z�ߡ���С���γɜy(c��)����MTT��(x��)����(sh��)�(y��n)���@ʾGelMA-CMCS1@VEGF�����ﰲȫ�Ժʹٳ�Ѫ�ܷ�������@����(y��u)��(sh��)��

�D5.ˮ���z���w�⼚(x��)�������ԡ���(x��)��������ճ�����w�ƺ�Ѫ�ܻ��u(p��ng)��
ѪҺ�����Ա��J(r��n)���ǛQ��ֹѪ������ϰ�ȫ�Ժ���Ч�Ե���Ҫ���أ�����ˮ���z�M����Ѫ�ʾ�����5%�����������������õ�ѪҺ�����ԣ���ˮ���z�M�У�GelMA-CMCS1@VEGF�@ʾ����͵���Ѫ�ʞ�1.88%������ѪҺ�����ԃ�(y��u)Խ��ͬ�r(sh��)�䃞(y��u)����ѪҺ���պ;ۼ�������Ҳ�܉���M(j��n)ѪҺ���̡����⣬�҂���(du��)����γ�Ѫģ���M(j��n)�����w��(n��i)ֹѪ��(sh��)�(y��n)����δ̎�����հM���������M���w�S�����z�M��GelMA��GelMA-CMCS1��GelMA-CMCS1@VEGF���M��(du��)���У����MʧѪ��ֵ�քe��263 mg��202 mg��47 mg��68 mg��49 mg��34 mg������(y��ng)�����̕r(sh��)�g�քe�s��164 s��136 s��45 s��72 s��41 s��33 s���C��CMCS��VEGF�Ĵ����@��������ֹѪЧ����

�D6.ѪҺ�����ԣ��w��ȫѪ����ԇ�(y��n)���Լ�ˮ���z���w��(n��i)ֹѪ����
�D10.���ף������{(di��o)��(ji��)��������Ƥ�M���γ�
�C��������ԓ�F(tu��n)�(du��)�ѽ�(j��ng)�ɹ��_�l(f��)���������{(di��o)�C���S�W(w��ng)�j(lu��)�Y(ji��)��(g��u)��VEGF��GelMA-CMCS@VEGF������̻�ˮ���z����������(y��ng)�õ�������ϺͿɾ��̵���Y(ji��)��(g��u)�����_�l(f��)��GelMA-CMCS@VEGFˮ���z���H�����^��(qi��ng)���M��ճ�������ɿص���Û�О������オ����������ľ���������ҝM�������ڭh(hu��n)�����m��(y��ng)������(x��)���{(di��o)��(ji��)�������������Ƽ�(x��)��ճ�����w�ơ����γɺ���ֳ�����������ܷ��������Ժܺõ��{(di��o)��(ji��)���ڲ�λ���h(hu��n)������Ч�����M(j��n)Ƥ�w��Ѫ����������Ƥ�M���γ����zԭ���׳��e�����⣬���_�l(f��)��ˮ���z���ϱ��F(xi��n)����(y��u)����ѪҺ��������ֹѪ�����������܉�?q��)����ɼ?x��)����M1�����O����M2�������Ԝp�p�к��װY����Ч���M(j��n)Ѫ�����ɡ����w���ԣ����о����w����w��(n��i)�Y(ji��)��������GelMA-CMCS@VEGFˮ���z������̎��ȫ��Ƥ�w���ڷ�����ЏV韵�ǰ�������о���R���D(zhu��n)��������
ԭ��朽ӣ�https://doi.org/10.1016/j.ijbiomac.2023.127151
- ���_��W(xu��)���۷�/�Z���ɡ��������Ʊ��ҡ���������С�� Nat.Commun.���`��Դ��ˮĸ�ɹ⵰�� - ���ؚ��I��(g��u)����ܟɹ�ۺ��� 2026-01-24
- ������ڈF(tu��n)�(du��) Adv. Mater.����?c��)Ტ�?j��) - �c(di��n)������Һ���߷��� 2026-01-08
- ����������ꐝ�/·��/���o�� Adv. Mater.�������|(zh��)���U(ku��)ɢ����x��(g��u)������͉����ɾ��̵��Ҝ���ۺ���ˮ���z 2025-11-25
- �|�A��W(xu��)ʷ��ꖽ��ڈF(tu��n)�(du��)�������w������푑�(y��ng)�Ԙ�����Ӽ{�����z�Ɍ�(sh��)�F(xi��n)���ԷΓp���������{(di��o)��(ji��)�Ϳ�����(li��n)���ί� 2025-05-15
- �|�ϴ�W(xu��)�����۽��ڈF(tu��n)�(du��) CEJ �C�������������{(di��o)��(ji��)���ԵĹ��̻��z���ڰ��Y���װY�����������еđ�(y��ng)�� 2025-04-09
- �Ĵ���W(xu��)��ٮٮ���о��T�����˸����ڡ����ڿƽ��� CEJ�������l(f��)�Ĺ��̻���������������Ϳ�����ڿ�ֲ���w��Ⱦ�������{(di��o)��(ji��) 2024-12-30
- ���t(y��)��һ��Ժʢ�������/�A�ƴ��R������ AFM����(g��u)���˷������ˮ���z�NƬ-�ڼ���p���ί�����ȡ�����M(j��n)չ 2026-03-02
�\���P(gu��n)ע�߷��ӿƼ�
- 2026����ߌ��Ї�(gu��)��(sh��)�(y��n)�Ұl(f��)չ...
- �����I(l��ng)Ʊح300+���h��I(y��)�R��...
- �P(y��ng)���Ж|�����L���Ѓx�����{(l��n)...
- �f����Ŀ �ذ��_�֣�2025�C(j��)...
- ICIE��(gu��)�H(�V��)Ϳ�Ϲ��I(y��)չ�[...
- �_չ�ڼ����ۄ�(sh��)������朄�(d��ng)δ...
- 9������Ҋ���£�AI�(q��)��(d��ng)+��(gu��)�a(ch��n)...
- �P(gu��n)���e�k�ڶ�ʮ�����Ї�(gu��)��(gu��)�H...
- �R�ۼ�˃x�� ����ȫ���̙C(j��) ...
- CPHI����չ��(sh��)�(y��n)�҃x���c�O(sh��)��...
- ���ܹ��A��朆���������22��...
- ������/���f/�Y�� JACS���l(f��)...
- ��ɽ��W(xu��)��־�x�����w�����...
- ���������������ֈF(tu��n)�(du��) Angew...
- �Ϻ�����/��������(sh��)�(y��n)��...
- ���t(y��)��һ��Ժʢ�������/�A...
- �пƴ���Ƙ�������������/...
- �����������/������������...
- �㹤��������/�~��(hu��)Ҋ�n�}�M ...
- ��������-��־�F(tu��n)�(du��) AFM �C��...
- �|�ϴ�W(xu��)��������ڈF(tu��n)�(du��) Nat...
- ���ݴ�W(xu��)Ҧ����/κ��/����Ӱ...