���y(t��ng)�M�����̼��g(sh��)��Ҫ��ه�Ɖ��ԵĽM���W(xu��)���g(sh��)���@ȡ��Ϣ���o����ͬһ��(sh��)�(y��n)��(g��)�w�M(j��n)���B�m(x��)�ĄӑB(t��i)�O(ji��n)�y�����ڌ�(sh��)�(y��n)����Ă�(g��)�w��������ġ���Ƭ������Ϣ�y�Է�ӳ�挍(sh��)�ĽM��������r����(j��)���O(sh��)Ӌ(j��)�Ĺ��̻��M����ȱ�����õ������m���Զ�ʧ����������Ӱ���g(sh��)�Ŀ��ٰl(f��)չ�����B�m(x��)�̈́ӑB(t��i)�O(ji��n)�ؽM�������^���ṩ���о��l�����ڹǽM�����̵��о���������ģ�B(t��i)Ӱ���g(sh��)���ϵ�������Թ�֧�������_�l(f��)�����\��һ�w������֧����������(sh��)�F(xi��n)���������^����֧�ܽ�������(x��)���ֻ���Ѫ���L����¹����ɵ�����Ҫ�صĄӑB(t��i)�O(ji��n)��������ʾ������Ҫ���ڹ������еąf(xi��)ͬ���ã��ԃ�(y��u)��֧���O(sh��)Ӌ(j��)�����M(j��n)���ޏ�(f��)��
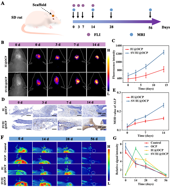
�������|�A��W(xu��)�΄�(chu��ng)�����ڈF(tu��n)�(du��)���ھ������ﰲȫ���c�ɳ��m(x��)�O(ji��n)�y�Եğɹ�ʹŹ�������g(sh��)������3D��ӡ���g(sh��)��(g��u)����һ�N�ں϶�ģ�B(t��i)Ӱ���ܺ��ޏ�(f��)�����ĹǽM������֧�����ڏ�(f��)��֧���������ģ�B(t��i)Ӱ��������͡�����H�����֧�ܵĹ�����������߀�܉�ͨ�^�ɹ�ʹŹ�������g(sh��)��(sh��)�r(sh��)�O(ji��n)�y֧�ܵ����ڳɹǺͽ����^�̣��D1�����������ÉA������ø��ALP��푑�(y��ng)���z����Sup���b�d�ɹ�Ⱦ������ݼ�G��ICG���@��ALP푑�(y��ng)�͟ɹ�̽ᘣ�ICG@Sup����ICG@Sup����ALP�������½��xጷ�ICG���a(ch��n)����(qi��ng)���t����^(q��)��NIR-II���ɹ���̖��ʹؓ(f��)�dICG@Sup�ď�(f��)��֧������NIR-II�ɹ����(sh��)�F(xi��n)�ɹ����ڵĄӑB(t��i)�O(ji��n)�y�����d��������͡��SV/IU@OCP֧���Ͻ�֦�����Ӱ����������С��혴��������F�{�����ӣ�USPIO-NH2���x��֧�ܴŹ������������֧�ܽ���������Ӱ����ʧʹUSPIO-NH2��Ƚ��ͣ��a(ch��n)���^�ߵĴŹ���T2��̖����(sh��)�F(xi��n)��֧�ܽ���ĄӑB(t��i)�O(ji��n)�y���D2�����w�⼚(x��)����(sh��)�(y��n)�Y(ji��)��������SV/IU@OCP֧��ͨ�^���{(di��o)�����g���|(zh��)�ɼ�(x��)����BMSCs�����P(gu��n)�ɹǻ���ı��_(d��)��Runx2��ALP��Col I��OPN��������(qi��ng)��������������SV/IU@OCP֧��ͨ�^���M(j��n)BMSCs��������ALP�ķ�ʽ����(qi��ng)��NIR-II�ɹ���̖��(qi��ng)�ȣ��D3���������B��ȱ�pģ���о��Y(ji��)���@ʾ��SV/IU@OCP֧��ͨ�^NIR-II�ɹ����O(ji��n)�y���γ������^����ͨ�^�Ź������O(ji��n)�yֲ���オ����r��������(sh��)�F(xi��n)�˹�ȱ�p�ޏ�(f��)��ԭλ�ӑB(t��i)�O(ji��n)�y���D4����SV/IU@OCP֧��߀�@ʾ����ѵĹ��ޏ�(f��)Ч�����D5����

�D4 �����w��(n��i)�ɹ�/�Ź�����������u�r(ji��)
�D5 �����w��(n��i)�����������u�r(ji��)
�C�����������о����_�l(f��)����ҕ�����ǽM�����̼��g(sh��)�ṩ��һ�N����ćLԇ���S��֧�ܱ��x�����ij�������δ�����������ޏ�(f��)�^���е���������Ҫ���ṩ���������ĄӑB(t��i)�O(ji��n)�y���Y(ji��)��Ӱ��W(xu��)�ͽM���W(xu��)��(sh��)��(j��)����֧�ܵĸ��(xi��ng)�Y(ji��)��(g��u)���܅���(sh��)�M(j��n)�Ѓ�(y��u)���������_�l(f��)���������ù��������ܵ��ޏ�(f��)���ϣ�Ҳ�ܴ��p�ٌ�(sh��)�(y��n)�����ʹ�Ô�(sh��)����
ԭ��朽�https://doi.org/10.1002/adhm.202302687
- �Ї������W(xu��)��Է���ڈF(tu��n)�(du��) AFM�������(f��)�ϲ���ͬ�S3D��ӡ 2026-02-26
- �m�ݴ�W(xu��)�����܈F(tu��n)�(du��) Adv. Mater.��3D��ӡ�ӑB(t��i)�m��(y��ng)���ݶȉ��֧�����ڼ����Ч�����ޏ�(f��) 2026-02-15
- �пƴ�/���������dz����пƴ���� Adv. Mater.��3D��ӡ���D(zhu��n)���~ - ���ܺ����F����������(sh��)�F(xi��n)���F��(w��n)������ 2026-02-02
- ɽ�|��W(xu��)����/���B���ڡ�ACS Nano�����ǡ���(chu��ng)���N�����ڹ��|(zh��)�����Թ����ޏ�(f��) 2025-12-07
- �A�|���������x�����n�}�M AFM�����ڷ����ЙC(j��)-�o�C(j��)�����W(w��ng)�j(lu��)������(qi��ng)�������ڹ��ޏ�(f��) 2025-11-04
- �㽭��W(xu��)�w�h�_�F(tu��n)�(du��) AFM: �����ݶȽY(ji��)��(g��u)ˮ���z������ܛ���ޏ�(f��) 2025-10-15
- ��ɽ��W(xu��)��ɽ����ڈF(tu��n)�(du��)��Mater. Design�����A���κ�����ģ���ڹǽM������֧���O(sh��)Ӌ(j��)�еČ����о� 2021-10-10
�\���P(gu��n)ע�߷��ӿƼ�
- 2026����ߌ��Ї���(sh��)�(y��n)�Ұl(f��)չ...
- �����I(l��ng)Ʊح300+���h��I(y��)�R��...
- �P(y��ng)���Ж|�����L���Ѓx�����{(l��n)...
- �f����Ŀ �ذ��_����2025�C(j��)...
- ICIE���H(�V��)Ϳ�Ϲ��I(y��)չ�[...
- �_չ�ڼ����ۄ�������朄�δ...
- 9������Ҋ���£�AI�(q��)��+���a(ch��n)...
- �P(gu��n)���e�k�ڶ�ʮ�����Ї����H...
- �R�ۼ�˃x�� ����ȫ���̙C(j��) ...
- CPHI����չ��(sh��)�(y��n)�҃x���c�O(sh��)��...
- ���ܹ��A��朆���������22��...
- ������/���f/�Y�� JACS���l(f��)...
- ��ɽ��W(xu��)��־�x�����w�����...
- ���������������ֈF(tu��n)�(du��) Angew...
- �Ϻ�����/��������(sh��)�(y��n)��...
- ���t(y��)��һ��Ժʢ�������/�A...
- �пƴ���Ƙ�������������/...
- �����������/������������...
- �㹤��������/�~��Ҋ�n�}�M ...
- ��������-��־�F(tu��n)�(du��) AFM �C��...
- �|�ϴ�W(xu��)��������ڈF(tu��n)�(du��) Nat...
- ���ݴ�W(xu��)Ҧ����/κ��/����Ӱ...