���ڹ�ˮ�����(chu��ng)���������ڹ�ȱ�p�ޏ�(f��)�I(l��ng)�������Ҫ��(y��ng)�Ãr(ji��)ֵ���ۼ���ϩ�������PMMA���������}��ˮ�ࣨCPC�����Ҋ(ji��n)�ăɷN��ˮ�ࡣȻ����PMMA��ˮ����ڲ��ɽ��⡢�������գ��Լ����w��(n��i)���̕r(sh��)�����^(gu��)��ȹ���ȱ�ݡ��M��CPC�ijɷ��c��Ȼ�����ƣ��������W(xu��)�����^��ם�ɢ��ȱ�c(di��n)�����ˌ�(sh��)�H��(y��ng)�á����@Щ��ע����ˮ��ͨ��ȱ����϶�ʣ������ڼ�(x��)����Ѫ�ܵ��L(zh��ng)��Ķ�Ӱ푹��ޏ�(f��)Ч���������(l��i)�����ޏ�(f��)�������䪚(d��)�صă�(y��u)��(sh��)�����P(gu��n)ע������ˮ���܉�����С���넓(chu��ng)������κΎ��Π��ȱ�p��������Ȼ�ѯB����֮�g��(hu��)�γ���(j��)�Ŀ�϶���@Щ��϶���(n��i)Դ�Լ�(x��)���ṩ���w��͠I(y��ng)�B(y��ng)���x��ͨ����ͬ�r(sh��)������Ѫ�ܾW(w��ng)�j(lu��)���γɡ�Ȼ�����F(xi��n)�І�һ�M���wϵ��ˮ���z�������}���y�Ԍ�(sh��)�F(xi��n)����Ĺ��ޏ�(f��)Ч����
���գ��A�|������W(xu��)����(r��n)�x�����n�}�M�O(sh��)Ӌ(j��)��һ�N���ڹ��ޏ�(f��)�ķ����������c/��-TCP�ЙC(j��)-�o(w��)�C(j��)�����W(w��ng)�j(lu��)��ԓ�о��x����-�������}����-TCP������o(w��)�C(j��)�M�֣�����ˮ�Ϸ���(y��ng)��������pHֵ�l�����M(j��n)�У�����ˮ�����ɵ�ȱ�}�u����ʯ��CDHA���ھ��w�Y(ji��)��(g��u)�����W(xu��)�M�ɺ��ΑB(t��i)�������c��Ȼ�ǵV�����ӽ���ͬ�r(sh��)�x�þ��а�ȫ�o(w��)���ĺ������c��Alg�������ЙC(j��)�M�֡�ֵ��ע����ǣ���-TCPጷŵ�Ca2+���H�ܴ��M(j��n)ȱ�p��λ�ĵV���^(gu��)�̣�߀�����麣�����c���z���Ŀɿ��}Դ���Ķ��_����(f��)�ϲ��ϵķ�(w��n)���ԡ�ԓ�о�ͨ�^(gu��)һ���x�ķ��Ƃ���������һ�ɿص�Alg/��-TCP��(f��)����ԓ�������Ȼ�����Ƶ��ЙC(j��)-�o(w��)�C(j��)�����W(w��ng)�j(lu��)�Y(ji��)��(g��u)���D1b�������M(j��n)һ��ģ�M��(x��)������|(zh��)��ECM�������еļ�(x��)��ճ��λ�c(di��n)��ԓ�о����ý��ڰl(f��)�F(xi��n)���д��M(j��n)��(x��)��ճ���������(y��ng)�x��-���H����-������ۺ���DbaYKY-DM50CO50��(du��)������M(j��n)������w�⌍(sh��)�(y��n)��������(j��ng)���Alg/��-TCP��(f��)��������Ч֧�ּ�(x��)��ճ������ֳ������(sh��)�F(xi��n)һ�w���ļ�(x��)�����桢��(f��)�K�c�U(ku��)�����ڴ���ɹ�ȱ�pģ���У�ԓ��չ�F(xi��n)����(y��u)���Ĺ��ޏ�(f��)Ч����
2025��11��2�գ�ԓ�о��ɹ�����Bioinspired Alginate/��-TCP Organic-Inorganic Interpenetrating Network Microspheres for Bone Repair�����}�l(f��)����Advanced Functional Materials�ϣ�DOI: 10.1002/adfm.202524421��

�D1���p����Alg/��-TCP��(f��)����
ԓ�о���800��1200 rpm�ɂ�(g��)�D(zhu��n)�����Ƃ��˲�ͬ��-TCP������Alg/��-TCP��(f��)����(ch��ng)�@�DƬ�����������������������800 rpm��1200 rpm���ķN��ͬ��-TCP�����ď�(f��)����������422 �� 15 ��m�½���370 �� 36 ��m�������Π���ӽ�������֮ǰ���о�����������100-400 ��m����?y��n)�?x��)���ṩ�˳����𤸽���g�����ڼ�(x��)���չ����ˣ�ԓ�о��x��1200 rpm������m(x��)�Ƃ��(f��)����ėl�������D2��

�D2��Alg/��-TCP��(f��)�������Ƃ�
�����u(p��ng)�r(ji��)Alg/��-TCP��(f��)�������g�ԣ�ԓ�о���(du��)����-TCP����Alg�Ͳ�ͬ��-TCP�����ď�(f��)�Ϙ�Ʒ�M(j��n)�д��̜y(c��)ԇ����(sh��)�(y��n)�Y(ji��)����������Alg�ď�(f��)��Ƭ���Ʒ�g���@����ߡ���������@�R��SEM���������ĺ������cˮ���z����⻬���S����-TCP���������ӣ���-TCP�w�����F(xi��n)�ں������c�W(w��ng)�j(lu��)���ҷֲ����l(f��)���ܡ�����ɢ����V��EDS���Y(ji��)��������-TCP����ֲ����������c�W(w��ng)�j(lu��)����Alg����-TCP�γ��ЙC(j��)�o(w��)�C(j��)�����W(w��ng)�j(lu��)�Y(ji��)��(g��u)������X�侀���䣨XRD���Y(ji��)�������o(w��)���κ������c�ļ��벢�](m��i)�и�׃��-TCP�Ļ��W(xu��)�Y(ji��)��(g��u)�����D3��

�D3��Alg/��-TCP��(f��)����ı���
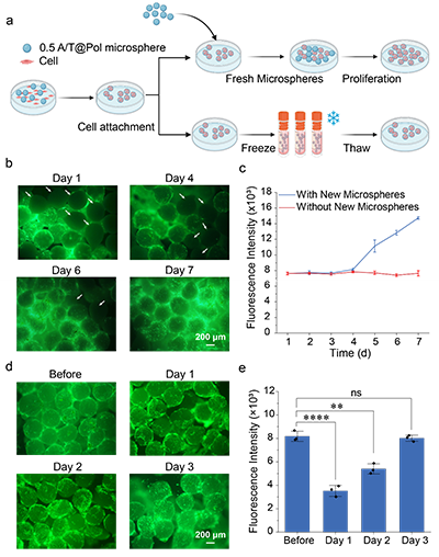
�����x���(f��)����������ԣ�ԓ�о�����֮ǰ��(b��o)������늺�-��ˮ�ԃ��H����-������ۺ���DbaYKY-DM50CO50ȥģ�M��Ȼ��(x��)��𤸽�ġ�ͨ�^(gu��)����(f��)����һ������DbaYKY-DM50CO50��Һ�Ќ�(sh��)�F(xi��n)����������ɹⰷ�y(c��)ԇ��X�侀��������V��XPS���Y(ji��)������DbaYKY-DM50CO50�ijɹ������ǰ�ɹǼ�(x��)��MC-3T3-E1�c��(f��)�������B(y��ng)����(sh��)�(y��n)�Y(ji��)��������δ���Եď�(f��)�������֧�ּ�(x��)��𤸽����DbaYKY-DM50CO50���Եď�(f��)�������Ч֧�ּ�(x��)��𤸽����(x��)���Ǽ�Ⱦɫ�Y(ji��)������0.5 A/T@Pol����漚(x��)�����Գ���չ�������������ļ�(x��)���Ǽܡ���(x��)����ֳ��(sh��)�(y��n)�Y(ji��)������ԓ�M��(f��)�������Ч֧��ǰ�ɹǼ�(x��)����ֳ�����D4��

�D4��DbaYKY-DM50CO50���Alg/��-TCP��(f��)����ļ�(x��)��𤸽����ֳ����
���ڏ�(f��)����ĸ߱ȱ���e����(f��)���������һ�w���ļ�(x��)���U(ku��)��������͏�(f��)�K����(d��ng)��(f��)�����ϵļ�(x��)���ں����_(d��)��80-90%�r(sh��)������ͬ��(sh��)������(f��)����?y��n)�?x��)���U(ku��)���ṩ������g����(sh��)�(y��n)�Y(ji��)����������(x��)����u�w��������������沢���m(x��)��ֳ������7��r(sh��)�ь�(sh��)�F(xi��n)������ȫ�ı��渲�w����0.5 A/T@Pol��(f��)�����c��(x��)��һ���M(j��n)�����-��(f��)�K̎������(j��ng)�^(gu��)����ѭ�h(hu��n)��(x��)�������ڏ�(f��)�K���ս�������ǰˮƽ��43%��������3��r(sh��)�ѻ֏�(f��)��98%�����D5��

�D5��DbaYKY-DM50CO50���Alg/��-TCP��(f��)�����һ�w���U(ku��)��������͏�(f��)�K
�����u(p��ng)�r(ji��)��(f��)�������w��(n��i)�Ĺ��ޏ�(f��)Ч����ԓ�о�����ע���������N��Alg����0.5 A/T��(f��)����0.5 A/T@Pol�քeֲ�����ɹ���ȱ�pģ�ͣ�����8�ܺ��u(p��ng)�����ޏ�(f��)Ч����Micro-CT�Y(ji��)���@ʾ0.5 A/T��0.5 A/T@Pol�M�и�����¹����ɡ�HEȾɫ�Y(ji��)��������Alg�M���Ա�������(du��)�����ĽY(ji��)��(g��u)���c�܇��M������������0.5 A/T�M��ʬF(xi��n)���ֽ�����߅��ģ�������^�쵽������(x��)������(r��n)���@�����c��Alg�M��ȣ���-TCP�ē����x���(f��)�������(y��u)���Ĺǂ���(d��o)���c���T��(d��o)�ԡ���0.5 A/T@Pol�M�tչ�F(xi��n)���V���ļ�(x��)���L(zh��ng)�룬ͬ�r(sh��)���¹ǻ��|(zh��)�γɡ����D6��

�D6��Alg/��-TCP��(f��)������w��(n��i)���ޏ�(f��)
�A�|������W(xu��)�о����]�ɐ���ԓՓ�ĵĵ�һ���ߣ�����(r��n)�x�����������Ƹ���о��T��ͨӍ���ߡ�ԓ�о��õ��ˇ�(gu��)����Ȼ�ƌW(xu��)����ί����������W(xu��)�c��(d��ng)�B(t��i)���W(xu��)������ǰ�ؿƌW(xu��)���ĵȻ�����Y����
Փ��朽ӣ�http://doi.org/10.1002/adfm.202524421
- �|�A��W(xu��)�������о��T/ʷ���(y��ng)���ڈF(tu��n)�(du��) AFM�����������w���b��pH푑�(y��ng)�͘�(sh��)�����Ӽ{�����z��������ͨ�^(gu��)�ؾ��̶�N��(x��)������ί����ٰ� 2026-02-20
- �Ͼ���W(xu��)����/����/Ѧ��F(tu��n)�(du��) Nat. Commun.�������ּ�(j��)picot�w�Sˮ���zͿ�ӌ�(sh��)�F(xi��n)����Ħ���c����ĥ�� 2026-02-09
- ��h��W(xu��)���d�����ڈF(tu��n)�(du��)��Small�����������g����푑�(y��ng)ˮ���z 2026-02-02
- ���t(y��)��ë��F(tu��n)�(du��)���������R���N�F(tu��n)�(du��) Small �C������(f��)��ˮ���z�Ą�(chu��ng)���c��(y��ng)��-�ľۺ����wϵ���������x�Ӻ����Լ{�ײ�������(qi��ng)�ͽY(ji��)��(g��u) 2025-07-04
- ���|��W(xu��)������ Small���C(j��)���W(xu��)��(x��)�o���ı�����Ԅ�����(qi��ng)�Ϳ���Ûˮ���z���Ԃ���������ˮ���ք�(sh��)�R(sh��)�e 2025-05-26
- �|�A��W(xu��)�������о��T/ʷ���(y��ng)���ڈF(tu��n)�(du��) AFM����(sh��)������-Cu(II)��(f��)����錧(d��o)ø�f����������Ľ�����(qi��ng)�Ͱ�Ѫ�����z�|(zh��)����(li��n)���ί� 2024-11-28
- ����������W(xu��)����/��ӯ�� AFM����������ճ�������x�ܽ����x�ӹ��̻������w��������(sh��)�F(xi��n)Ѫ�ܻ������� 2026-02-18
�\(ch��ng)���P(gu��n)ע�߷��ӿƼ�
- 2026����ߌ��Ї�(gu��)��(sh��)�(y��n)�Ұl(f��)չ...
- �����I(l��ng)Ʊح300+���h��I(y��)�R��...
- �P(y��ng)���Ж|�����L���Ѓx�����{(l��n)...
- �f(w��n)����Ŀ �ذ��_(k��i)�֣�2025�C(j��)...
- ICIE��(gu��)�H(�V��)Ϳ�Ϲ��I(y��)չ�[...
- �_(k��i)չ�ڼ����ۄ�(sh��)������朄�(d��ng)δ...
- 9������Ҋ(ji��n)���£�AI�(q��)��(d��ng)+��(gu��)�a(ch��n)...
- �P(gu��n)���e�k�ڶ�ʮ�����Ї�(gu��)��(gu��)�H...
- �R�ۼ�˃x�� ����ȫ���̙C(j��) ...
- CPHI����չ��(sh��)�(y��n)�҃x���c�O(sh��)��...
- ���ܹ��A��朆���������22��...
- �m�ݴ�W(xu��)��褡������ Adv. ...
- ��Ҋ(ji��n)�⡰��(qi��ng)�����z𤄩������...
- �|�A��W(xu��)�������о��T/ʷ��...
- �칤����x/���ƽ��F(tu��n)�(du��) ACS ...
- ������������ֽ��ڈF(tu��n)�(du��) Nat...
- �Ͼ��֘I(y��)��W(xu��)�̳��(y��ng) Matter...
- ����������W(xu��)����/��ӯ�� A...
- �L(zh��ng)����(y��ng)����ꐌW(xu��)˼/���@/����...
- �A��������W(xu��)�����x����/...
- �m�ݴ�W(xu��)�����܈F(tu��n)�(du��) Adv. Ma...
- ����W(xu��)�����h(yu��n)���ڈF(tu��n)�(du��) AFM...