
����mRNA�Ĺ���ȱ�ݣ�������(w��n)������Ч�Ͱ�ȫ���f��ϵ�y(t��ng)��(du��)mRNA���g(sh��)�đ�(y��ng)�����P(gu��n)��Ҫ��Ŀǰ���е��f��ϵ�y(t��ng)�У�֬�|(zh��)�{���w��(LNPs)̎���R���D(zhu��n)������ǰ�ء�Ȼ����LNPҲͬ�r(sh��)�����������Է���(y��ng)���y�Ԍ�(sh��)�F(xi��n)�ǸνM���f���Ȳ��㡣���֮�£����ھۺ����mRNA�f��ϵ�y(t��ng)�����`��Ļ��W(xu��)�Y(ji��)��(g��u)�����ڹ��ܻ��ă�(y��u)��(sh��)�����F(xi��n)���O��đ�(y��ng)�Ý�����������Ŀǰ�ľۺ����f��ϵ�y(t��ng)���ڼ�(x��)�����Դ���D(zhu��n)ȾЧ�ʵ͵���K�����ؽ���M(j��n)һ�����M(j��n)��
��֬������Ĥ�ͼ�(x��)�������P(gu��n)�I�ɷ֣��ڼ�(x��)���\(y��n)ݔ;����������Ҫ���á������������ϵ���Ȼ����Ĥ�Ё�(l��i)����(qi��ng)���ϵă�(n��i)���w���ݣ��Ķ��˷���(d��ng)ǰ�{���d�w�����ơ������ھۺ����`��Ļ��W(xu��)�Y(ji��)��(g��u)������֬�c�ۺ���Y(ji��)�ϵõ�����֬���ۺ�����������@�ɷN���|(zh��)���p��(y��u)��(sh��)����֬β���x���˾ۺ��(y��u)����Ĥ�����������(y��ng)�x�Ӿۺ��{(j��ng)��֬���������ﰲȫ�Ե������������H��ˣ��ۺ�����ϵ��H��ˮ�ԡ�pKaֵ����������(sh��)Ҳ�����`���{(di��o)�����ԝM(m��n)�㌍(sh��)�H����
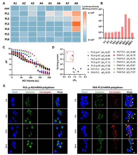
�D1. PLG-PPs�Ď�(k��)�ľۺ����O(sh��)Ӌ(j��)�ͻ��W(xu��)�ϳ�·����
�D2. PLG-PP���ϵ��w��Y�x���(y��n)�C��
�D3. PLG-PPs/mRNA���w��(n��i)����ֲ���
�D4. PLG-PPs/mRNA���w��(n��i)�D(zhu��n)Ⱦ������
�D5. PLG-PPs/mRNA���w��(n��i)�D(zhu��n)Ⱦ������
���Y(ji��)��
�����о��ɹ���������A polyamino acid-based phosphatidyl polymer library for in vivo mRNA delivery with spleen targeting ability�����}���l(f��)���ڡ�Materials Horizons���ϣ�DOI: 10.1039/d3mh02066e�����L(zh��ng)����(y��ng)�û��W(xu��)�о�����ʿ�о����w�h�������µĵ�һ���ߣ����f(w��n)ͨ�о��T��ꐌW(xu��)˼Ժʿ��Փ�ĵĹ�ͬͨӍ���ߡ�ԓ�����õ��Ƽ�������(gu��)����Ȼ�ƌW(xu��)����ί������ʡ�ƌW(xu��)���g(sh��)�d���Ї�(gu��)�ƌW(xu��)Ժ���ꄓ(chu��ng)�´��M(j��n)��(hu��)�����f(w��n)ͨ�о��T����ٕ�(hu��)��ʮ����(hu��)�T���Ȼ����֧�֡�
ԭ��朽ӣ�https://pubs.rsc.org/en/content/articlelanding/2024/mh/d3mh02066e
- �Ͼ����I(y��)��W(xu��)�����ڡ���ɯ���ں��������аl(f��)���ɴ����۰�����ˮ���z���� 2019-11-01
- �п�Ժ�L(zh��ng)����(y��ng)����ꐌW(xu��)˼�о��Tϵ�y(t��ng)�u(p��ng)�����۹Ȱ����֦���Ҷ������[��ˎ�����ݔ��ϵ�y(t��ng)�ęC(j��)���c����(zh��n) 2019-05-22
- �|�A��W(xu��)ʷ���(y��ng)�����n�}�M�ھ۹Ȱ����s���{�����z���\����(y��ng)����ȡ�����M(j��n)չ 2018-04-17
- �A�|�������������/���������ڈF(tu��n)�(du��) Angew�����ٰ���mRNA�f�͆νM��Janus��(sh��)֦�������d�w 2025-04-11
- �пƴ�������/����F(tu��n)�(du��) Nat. Biomed. Eng.: �O(sh��)Ӌ(j��)������ԭ��mRNA�f���d�w���w��(n��i)�ؾ���������APC 2025-04-01
- ������W(xu��)�̽�܊���ڈF(tu��n)�(du��) ACS Nano���U�֬�|(zh��)�{���w����LNP����PEGylation����ڸ��KmRNA�f���еĘ�(g��u)Ч�P(gu��n)ϵ 2025-02-05
- ������/���f/�Y�� JACS���l(f��)չ�ۺ���C֬�|(zh��)�d�wͨ�^(gu��)�䷽��(y��u)������mRNA�����x�����f�͵Ķ����A(y��)�y(c��)ģ�� 2026-03-03
�\(ch��ng)���P(gu��n)ע�߷��ӿƼ�
- 2026����ߌ��Ї�(gu��)��(sh��)�(y��n)�Ұl(f��)չ...
- �����I(l��ng)Ʊح300+���h��I(y��)�R��...
- �P(y��ng)���Ж|�����L���Ѓx�����{(l��n)...
- �f(w��n)����Ŀ �ذ��_(k��i)�֣�2025�C(j��)...
- ICIE��(gu��)�H(�V��)Ϳ�Ϲ��I(y��)չ�[...
- �_(k��i)չ�ڼ����ۄ�(sh��)������朄�(d��ng)δ...
- 9������Ҋ(ji��n)���£�AI�(q��)��(d��ng)+��(gu��)�a(ch��n)...
- �P(gu��n)���e�k�ڶ�ʮ�����Ї�(gu��)��(gu��)�H...
- �R�ۼ�˃x�� ����ȫ���̙C(j��) ...
- CPHI����չ��(sh��)�(y��n)�҃x���c�O(sh��)��...
- ���ܹ��A��朆���������22��...
- ������/���f/�Y�� JACS���l(f��)...
- ��ɽ��W(xu��)��־�x�����w�����...
- ���������������ֈF(tu��n)�(du��) Angew...
- �Ϻ�����/��������(sh��)�(y��n)��...
- ���t(y��)��һ��Ժʢ�������/�A...
- �пƴ���Ƙ�(l��)������������/...
- �����������/������������...
- �㹤��������/�~��(hu��)Ҋ(ji��n)�n�}�M ...
- ��������-��־�F(tu��n)�(du��) AFM �C��...
- �|�ϴ�W(xu��)��������ڈF(tu��n)�(du��) Nat...
- ���ݴ�W(xu��)Ҧ����/κ��/����Ӱ...