��J֪���S����C�����p��������
���Ԟ�S����C��VC��ֻ��������ð�����B��С���������Ї��ƌW���g��W����/�������F������о��l�F���߄���VC���ǝ������[�������Ȳ�����������ľ�R��������ͨ�^���b�ɠI�B���ӝ����[���ϳ����ăȲ�����������ը������������ϵ�y���[�������l���������ˣ��@헰l����ACS Nano���о������[���ί�������ȫ���ͳɱ�������ʳ������Q������
�о��F꠰l�F���[�������߱��_��SVCT2�D�\���wʹVC�x���Ը����ڲ���^�������t��II�^�����NIR-II PTT�����l�ľֲ��ߜ��£�VCͨ�^�������Ŵ�����������ʹ�[���������ᯟ���������@���������c��ͬ�r�������������NF-��B��̖ͨ·��څ������CXCL16�߱��_���γ���������������̖��������CXCR6+ T�����������[����λ���l�]�[���������á��R����з����@ʾ���[���M��CXCL16��CXCR6���߱��_�c���������ʼ������������������P����ʾԓ�о��c���H�R����һ���ԣ��D1����

�D1. �߄���VC��NIR-II PTT�ąfͬ���[��������
���ȣ��о��F꠰l�F�߄���VC�cNIR-II PTT�����ί��a�����h���A�ڵĿ��[��Ч�����ҿ��_����1+1>2���ąfͬ��Ч���á��Mһ���о��l�F��VC�������@�Ą����ֵЧ������VC�����_�����^1.5 g/kg�r�����@��������ᯟЧ���S��VC�������ӣ��[���M����ROSˮƽ�����@�Ą�����ه����������ʾ��VC�T����ROS�a�������䉈��������Ҫ�ԣ��D2����

�D2. �߄���VC����NIR-II PTT���[��Ч����
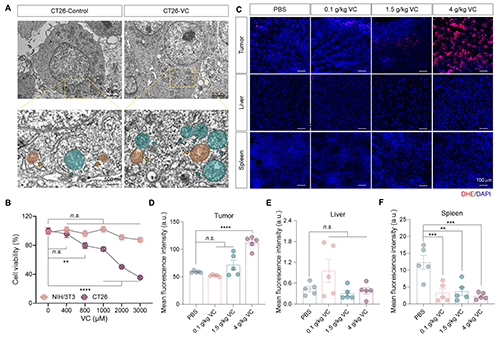
�����Mһ����ʾVC�������NIR-II PTTЧ�����о��F꠱��^���[�������ͷ��[�������ڲ�ͬ���VC̎����Ĵ����r���Y��������VC���@�����ͽY�c������CT26�Ļ������������[������NIH3T3���oӰ푡���CT26������VC̎������F�����w�[Û���p���Լ������w�e�۵ȵ��������p�����������w�Ȍ���У�Ҳ�^�쵽VC���[���M�����x���Զ���Ч�����D3�����@һ�x������Ҫ��ͨ�^�[���������_VC�D�\���wGlut1��SVCT2���F�ġ�

�D3. �߄���VC�x�����T���[�����������ԡ�
����̽���ϯ����Ƿ���ه����ϵ�y�錧���Y���@ʾ���ί��MCD8+ T��CD4+ T�������[�������@�����ӣ���CD8+ T�����ʬF���߱�����Ч��ӛ����CD44+ CD62L-��������ӛ����CD44+ CD62L+����������T����ȱ�����T������������ϯ����Ŀ��[��Ч����ʧ���Mһ���C��T�������ߑ������ϯ������[��Ч���е��P�I�������Mһ���о��l�F�����ί��ɸ�Ч�������ߙz���c���Ƅ��������D4����

�D4. ���ί��ąfͬ����������ه��T�������߷�����
����о��F�ͨ�^RNA�y��������ϯ����ί��������A���[���D䛽M׃�����Y���@ʾ���ί��M�ʬF��������������������������Ӻ��װY��̖ͨ·�����{����Il6��Il7r��Nfkb1�����Լ�T����ļ�����Pڅ�����ӣ���Ccl19��Cxcl16�����@�������������ļCXCR6+ T�����Ĵ����������l�]���[��Ч�����о��F�߀ͨ�^�����Y�c�����ߔ�����l�F���[���M��CXCR6���_ˮƽ�c���������ڡ�CD8A��CD4���_�߶������P�����CXCR6���_������T���������ͻ����A�����õĝ��������־�����D5����

�D5. �ϯ����T��T�������Pڅ�����ӱ��_��
���P��������Leveraging Vitamin C to Augment Nanoenabled Photothermal Immunotherapy�����}��ACS Nano�l�����Ї��ƌW���g��W���������ں������Ž��ڞ�Փ�ĵ�ͨӍ���ߣ���ʿ�о������Nj������x��Փ�ĵĵ�һ���ߡ�ԓ�о������õ��ˇ������c�аl�Ŀ��������Ȼ�ƌW�����Ї��ƌWԺ�������Ȍ��Ƽ����������ʡ���c�аl�Ŀ������ʡ�ش�Ƽ�����Ŀ������ʡ��Ȼ�ƌW�����Ŀ���Ї��ƴ����pһ�����Ŀ������ʡ��У�fͬ�����Ŀ���Y����
Փ��朽ӣ�https://pubs.acs.org/doi/10.1021/acsnano.4c17080
- �m��������WȽ�^���� AFM���S����C���Γ��s��늾ۺ��� 2025-05-07
- ��������ǵ��ΈF� ACS Nano�����Ӷ���@�o����λ�ۺ���ͺϼ{�������F�[���B�m�ߏ��ȹ��-���������ѭ�h�ί��ͻ��� 2025-08-01
- ����߿ƻ��W�WԺ�����۽����c������ JACS: �����͡��ø���{�ײ��� �� �I�������� 2025-07-20
- �칤����x/�R�w�R/���ƽ� Small����ˮ�˺�/�͜ع��fͬ�����[���ί� 2025-07-11