��ˎ�Լ�����Ⱦ���l�Ĵ��������ѳɞ鮔ǰȫ���l����ȫ���ش����{���_�lһ�N��ߏV�V�������Ժ�Ҏ����ˎ���L�U�����ͷǿ����ؿ����²������P��Ҫ���M�ܽ�������������о�ȡ���Mչ�������ձ����R���������c���������Բ�����p����������ˣ��_�lһ�N��߸�Ч�V�V�������Ժ̓������������Ե������ܲ��Ͼ�����Ҫ�ĿƌW���x�͑��Ãrֵ��
���ڣ����ݴ�W���Ӱ��о��T�n�}�M����Ȼ�����Oؐ���ؿ������ԵĆ��l���ɹ��ϳ���һ�N���ЏV�V����Ч������λ���u�����r�ЙC���ˮ���z��Gel@COF�������������ͼ������ֽ��Sɫ���������MRSA����Ⱦ������С��ģ�����u�����ڵ����ϳ̶ȡ�ԓ�������H�،���COFs�����ڿ����I��đ���ǰ��������δ��ᘌ����Ը�Ⱦ�����_�l���M�Ŀ���Ⱦ�����ṩ���µIJ������D1����ԓ��������A Self-Oxidizing o-Dihydroxybenzene-Based Covalent Organic Framework Hydrogel with Broad-Spectrum Antibacterial Properties for Promoting Diabetic Wound Healing�����}�l���ڇ��H피��W�g�ڿ�Advanced Functional Materials��DOI:10.1002/adfm.202505669���ϡ�Փ�ĵ�һ���ߞ鸣�ݴ�W�Tʿ�о���ѦԪ����ꐑ������ڞ鹲ͬ��һ���ߣ�ͨӍ���ߞ����Ӱ��о��T��ͨӍ��λ�鸣�ݴ�W���W�WԺ��

�D1. ���ЏV�V�������ܹ��r�ЙC���ˮ���z���ڼ�����Ⱦ������С������ί�
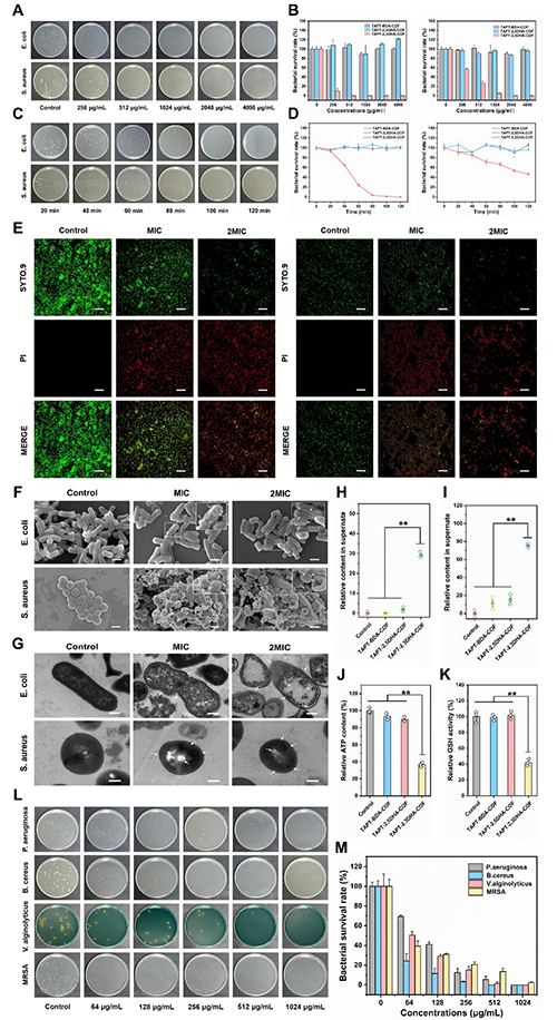
�����x��2,4,6-��(4-��������)-1,3,5-��ຣ�TAPT����2,3-���u����������ȩ��2,3DHA������w��ͨ�^�܄��ᷨ�ϳ��˾�����λ���u���Y���Ĺ��r�ЙC��ܣ�TAPT-2,3DHA-COF���������伉�������������m�a��H2O2������С�־���ȣ�MICs���£�ͨ�^�Ɖļ���Ĥ�Y���T�����ἰ����й©��ͬ�r�ɔ_�����������x�c��������ˮƽ�������m����Ծ������Sɫ���������Ϟ��ѿ�ߗU�����ͼ������ֽ��Sɫ����������������m����Ծ������c�U�����~�G�نΰ��������廡����չ�F�������ďV�V�����������D2����

�D2. TAPT-2,3DHA-COF���w�⿹�����
������ͨ�^���ɻ����۷������Ҝ��ºϳ��s����ϩ�������r�ЙC���ˮ���z��Gel@COF����ͨ�^�������^��ò����׃���ܡ����s���ܡ��������ܵȣ��C�������ϳɵďͺ�ˮ���z���Ѓ������������ܣ�ͬ�r߀ͨ�^ģ�M���N���s�ӑB�yԇ�h������C�����õ�ճ�����ܣ��D3����

�D3. Gel@COF���Ƃ��c����
ͨ�^���Y��������ԓ�ͺϹ��r�ЙC���ˮ���z���Ѓ����Ŀ������ԣ�ͬ�r��L929С����w�S�����Լ�С��Ѫ�t�������������õļ��������Լ���Ѫ�ԣ��D4�����Mһ���C������Ѓ������w�����������ԣ����߂��\���������w�ĝ�����

�D4. Gel@COF���������c�w�ⰲȫ�Ա���
�����Mһ����Cԓ�ͺϹ��r�ЙC���ˮ���z�Č��H���Ãrֵ�����߿����������ͼ������ֽ��Sɫ���������MRSA����Ⱦ������С��ģ���еĻ֏�������ֵ��ע����ǣ�ԓˮ���z��12���͌��F��99.62%�������ʣ����F�������Ě����������ܣ��D5�������⣬�����M������W��Ƭ�cѪ��Ҏ��߀�Mһ����C��ԓ���ϲ��H���������װY�h��������Ѫ�ܵĹ�Ч���D6����߀�������õ��w�����ﰲȫ�ԡ�ԓ�о�չʾ��һ�N���͵Ĺ��r�ЙC���ˮ���z���߂䃞���ďV�V�����c���õ��������|�������Ը�Ⱦ�������w�F�ˏV���đ��Ý���������δ���_�l�V�V�������ܵ����Ͳ����ṩ����˼·��
�D5. ���r�ЙC���ˮ���z����MRSA��Ⱦ������С�����ģ��

�D6. ���r�ЙC���ˮ���z�ί���С����ڵ�������r
������֮�����о��ɹ��Ƃ���һ�N������λ���u���������r�ЙC���ˮ���z�����ߏV�V�����c���������ԣ�����MRSA��Ⱦ����С��ģ����չ�F���@���ĴٽM�������c�ޏ�Ч�ܡ�����о����H�����Ե��_�l��һ�N���ЏV�V����Ч���������r�ЙC��ͺϲ��ϣ�߀��δ���_�lᘌ������漚����Ⱦ�ί����M�����ṩ����Ҫ˼·��ԓ�о������õ��ˇ�����Ȼ�ƌW����22274021������ʡ��Ȼ�ƌW����2022J01535�����Y����
Փ����Ϣ:
A Self-Oxidizing o-Dihydroxybenzene-Based Covalent Organic Framework Hydrogel with Broad-Spectrum Antibacterial Properties for Promoting Diabetic Wound Healing
Yuandi Xue#, Xian Chen#, Fan Wu, Canrong Chen, Na Lin, Shaofeng Dong, Ying Sun, Zian Lin*
http://doi.org/10.1002/adfm.202505669
������B��
���Ӱ� �о��T/���������ݴ�W���W�WԺ��Ժ�L�����ݴ�WʳƷ��ȫ�c����������������c����Ҹ����Ρ��n�}�M�L�ڏ����s��Ʒǰ̎����ɫ�V�������|�V���A��Փ���¼��g�_�l�о��������ֹ���Ե�һ����ͨӍ���������ڰ��� J. Am. Chem, Soc., Adv. Mater., Adv. Funct. Mater., Mass Spectrom. Rev., Chem. Sci., Anal. Chem., Trac-trend Anal Chem.���ȇ��H�����������Ѱl��SCIՓ��160��ƪ��SCI����6000��Σ�Hָ��44���ڙ����Ұl������14헡�
- �|�A��W���������ڡ��Z�����о��T�� AFM�������������ܾ���ϩ�w�S���o���� 2026-01-06
- �A�|���������x�����n�}�M Nat. Commun.���p�һ�����ģ�M���ˎ��ˎESKAPE�c�XĤ�� 2025-12-12
- ��c�A���ڈF� AFM�����ƻ����Janus���� - ���F�⡢�����c���m���˟����� 2025-11-19
- �����w/�A�폈��/�Ϻ������fС�| Angew������һ���Ԙ�������ົ����r�ЙC��ܲ���-���F���T��ԭ���D�����ɻ��ۺϿ�Խʽͻ�� 2025-11-11
- �㽭��W����ƽ���ڈF� Small�������ؓ��OӋ�ij��������r�ЙC���Ĥ����ˎ����x 2025-09-28
- �ӱ��������� Adv. Mater.�����ڹ��r�ЙC��ܵęCе���iˮ���z����������ʽ���w�����O�y 2025-08-29
- ���t��һ��Ժʢ�������/�A�ƴ��R������ AFM�������˷������ˮ���z�NƬ-�ڼ���p���ί�����ȡ�����Mչ 2026-03-02