�������XĤ����������ɇ������{�����������_54%��ESKAPE�������tԺ��Ⱦ����Ҫԭ�����ڇ��صĶ�ˎ��ˎ�Ժͷ�ˎ��ˎ�ԣ��ѱ������l���M�����x����Ҫ�P�I/�߶ȃ��ȑ����IJ�ԭ�w�����⣬Ѫ�X���ϣ�BBB������ֹ��100%�Ĵ���Ӻ�98%��С�����M����X��ʹ�XĤ���ί��Ȟ����y�������ؽ���_�l���Ϳ���ˎ�������@һȫ���l�����{�����������ģ�HDPs������ģ�M�����䲻���T����ˎ�Եă��c����ҕ��O��ǰ���Ŀ���ˎ����Ⱦ���xˎ�������V�V������������o����Ѫ�X���ϵȆ��}�����y�����ڼ������XĤ���ί��о�����ˣ��OӋ��߸�Ч��ESKAPE���Ժʹ�Ѫ�X�������ܵ�HDPģ�M�������������XĤ���ڃȵ�ESKAPE��Ⱦ�ί�������Ҫ���x��
���о��У������x�����n�}�M������p�ҿ�������������������ģ�M������늺ɻ��F���IJ����������p�ҹ��܈F��늺��ܶ��c����֬�Y���������ԣ����F���p�һ��ۺ��ESKAPE��ˎ���ĸ�Ч�V�V��Ĥ�������ܣ����L��̎�������T�������a����ˎ���c������ˎ�ԡ����ڴ˲����OӋ���p�һ�����ģ�M����Ƥ�w���ڸ�Ⱦ��Ƥ�¸�Ⱦ���I�K��Ⱦ��Ĥ���ȶ�N�����Ⱦģ���о�չ�F���������ί�Ч��������Ҫ���ǣ��p�һ�����ģ�M���܉�ͨ�^�D���̴�Ѫ�X���ϣ���Ч�ί���ˎ�������XĤ�ס�ԓ�о����OӋ���Ϳ�ESKAPEˎ����ί������XĤ���ڃȵ���ˎ����Ⱦ�ṩ�˄��²��ԡ�
2025��12��9�գ�ԓ�о��ɹ�����Biguanide-functionalized peptide mimics effectively combat drug-resistant ESKAPE pathogens and meningitis�����}�l����Nature Communications��Nat. Commun. 2025, DOI: 10.1038/s41467-025-67044-5���������x�������������������Փ�ĵ�ͨӍ���ߡ�
��������������V�V�������ԺͲ����T��������ˎ�Ե����c���ѱ��V���о����靓�ڵĿ����ؿ���Ⱦ���Ʒ��Ȼ�������������Ĺ��еľ������������䑪�ã��絰��ø�����Ե͡��ɱ��ߺͺϳɷ�������ˣ�����������ģ�M���ѱ��V���о���ּ�ڽ�Q��ˎ������Ⱦ���}��Ȼ�����ܵ������ʹ�Ѫ�X�������ܵ����ƣ�Ŀǰ�P���ί��������XĤ�Ĉ�����١����������ļ���ģ�M���Ă��ͨ�������������һ���x�ӻ��F��ͨ�^��늺ɻ��F�c��ؓ늺�������Ĥ��֬����ʼ��������Ķ��Mһ���l�]��Ĥ�������ԣ��D1a����Ȼ���������@�ɷN���Fһ���y�Ԍ��F��Ч��ESKAPE���Ժ�Ѫ�X���ϴ��������p����������
�ڱ��о��У������x�����n�}�M����p�ҿ���������������ģ�M���һ�N������늺ɻ��F���о��l�F���p�һ����^����늺��ܶȸ��ڰ������һ�����ƽ�桢��ܗ��x�ӽY��ʹ���܉�ͬ�r��Ĥ��֬����x�������^�����F�ṩ�ɂ����I���D1�����@�N�pλ�c�Y�Ϯa���˅fͬ���o�����ú��p�X���I���܉��@������Ĥ�Y���H�����c�Ɖ�Ч�ʡ����ߵľ�����늺��ܶ�Ҳʹ�����p�ҵ������ܸ���Ч���cѪ�X���ϵĎ�ؓ늺Ƀ�ǻ����l����ʼ�o�����ã��Ķ�����ͨ�^�����錧�İ�������������Ѫ�X���ϴ�Ч�ʡ������p�ҵă��x�ۺ�����F����ɫ�ďV�V��ESKAPE���Ժʹ�Ѫ�X�������ܣ��ڰ����XĤ���ڃȵ���N�ֲ���ȫ����Ⱦ����ģ������չ�F���������ί�Ч����

�D1���OӋ��ߏV�V��ESKAPE���Ժʹ�Ѫ�X�������ܵ��p�һ�����ģ�M����
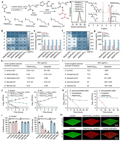
���о�����ͨ�^�f�������w�ľۺ��Լ�һ��������õ��˾��в�ͬ����g�������p�һ��ۇf��������̽����һϵ�оۇf�����Ŀ�ESKAPE���ԺͲ�����:���Լ�Ѫ�t������������������g������������p�һ����f��������ʮ���R�����x��ˎESKAPE�����F����Ч�������ԣ�ͬ�r�����^�õ����������ԣ��D2�������⣬ԓ���x�p�һ��ۇf�����܉���Ч���������ˎ�ij������ͳ������ﱻĤ��

�D2���p�һ����f�����ĺϳɡ��������w�⿹�������о���
���x�p�һ��ۇf�����܉��܉���Ч�Ɖļ�������Ĥ���Ķ������������D3����ͨ�^���Ȱ����ۇf�������һ��ۇf�������p�һ��ۇf��������������Ĥ��Ӱ푣��l�F�p�һ��ۇf�����܉������Ч�����Ĥȥ�O����Ĥ�λ�Ɂy���Ķ�����Ĥ���ȣ��Mһ���_�y�����ă���pHƽ�⣬�����P�I�Ĵ��x�����ϵK���e���|�ӄ����ĺ�ɢ���D4����ͨ�^ITC�Y�Ϻ�����-��Ҋ���V�����l�F���p�һ�����ڰ������һ�����������Ĥ�ώ�ؓ늵���֬�����ͱ��F�����ߵ��H��������������Դ����֬�������܉��خ��ԵĽ����p�һ��ۇf�����ďV�V�������ԣ��@�����p�һ��ۇf�����܉���Ч�Y�ϼ���Ĥ�ϵ���֬�����ͣ��Ķ��_���Ɖļ�������Ĥ��Ŀ�ġ����⣬�p�һ��ۇf�����܉��x���Ե��Ɖ�ģ�M��������Ĥ��PG&PC��Ό����ݣ�LUVs���������x��й¶������ģ�M������:��Ĥ��PC��Ό����ݟoӰ푣��Mһ����C���p�һ��ۇf�����ĸ�Ч�x���Կ����������D5����

�D3���p�һ����f��������Ĥ�����C����

�D4���p�һ����f��������������Ĥ��Ӱ���
���p�һ��ۇf��������ˎ�lչ�M���������о����Y���@ʾ�����^32���ij��m�̼������Sɫ��������ʹ��c�U����δ���p�һ��ۇf�����a���κ���ˎ�����D5�������֮�£�����ͬ�l�����Ŀ����،����m�̼���ļ����a���˸��_512������ˎ�����L�����⣬�p�һ��ۇf�����̼���ļ�����δ������y�����خa��������ˎ�ԣ��������ش̼���ļ��������������ر��F���ˏV���Ľ�����ˎ��ͨ�^���L�ڴ̼���ļ����M��RNA-SEQ�������l�F�p�һ��ۇf��������ڿ����أ������˸��ٵIJ���_������_�������܉����Ƽ����������P������_������������Ĥ�����C�Ƶ��p�һ��ۇf�������ИO�͵���ˎ���L�U���h�h�����R�������ء�

�D5���p�һ����f��������ˎ�lչ�cRNA-SEQ������
�p�һ��ۇf�����ڶ�N��ˎ������Ⱦģ����չ�F����ɫ���w�ȿ�����Ч����Ƥ�w����ģ�ͺ�Ƥ��ē�[ģ���У��p�һ��ۇf�����܉���Ч�Ľ���Ⱦ��λ�ľ���ͺϣ���Ч�c�f��ù�صȿ������ஔ�����ԃ����D6�������I�K��Ⱦģ���У��p�һ��ۇf����ʹ�I�K����ؓ�ɽ������^2����������������Ч�����I�K����p�����ڽ��Sɫ�����������Ƥ������������c�U�����U�����ӗU���T���������Ը�Ĥ��ģ���У��δ�ע���p�һ��ۇf�������Ɍ���ȾС��Ĵ��������83%~100%��������Ҫ���١�ѪҺ��ǻҺ�Ќ��F���7���������ļ���������@����������ٲ�׃���@Щ�Y���@ʾ�p�һ��ۇf�������ֲ���ȫ������Ⱦ����ģ�������������@�ί�Ч�����c�R��һ���������ஔ������ˎ������Ⱦ�ί��ṩ���µĽ�Q�������D7����

�D6���p�һ����f�������w�ȿ��������о���

�D7���p�һ����f�����ί���Ĥ��ģ�ͯ�Ч�о���
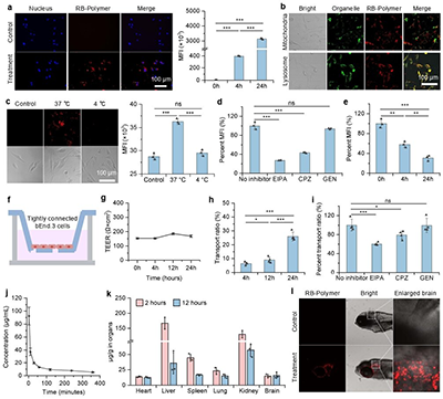
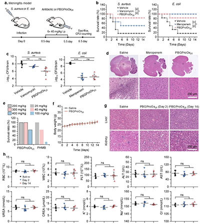
�p�һ��ۇf�����܉�ͨ�^�ް�����ú;W�錧�ă��́���Ч���M��Ѫ�X���ϵ��X��Ƥ�������Ķ��ֲ��ڰ�����ø�w�У����Mһ�������³����⣬�@һ�B�m���D�����О�ʹ���p�һ��ۇf������ģ�MѪ�X���ϵ��w��transwellģ���б��F����Ч���D�\�ʣ��C���˴�Ѫ�X���ϵĝ������D8�����Mһ�����w���о��������p�һ��ۇf�����܉���Ч��С��Ͱ��R�~��Ѫ�X���ϣ��Ķ��ֲ����X���^��l�]���á��ڼ������XĤ��ģ���У��p�һ��ۇf��������Ч��߸�ȾС��Ĵ���ʣ��������X���ľ���ͺ��Լ��װY�l�F����Ч�ί��XĤ�����D9�������⣬С���p�һ��ۇf������������܄������_��300mg/kg�����Ҏ���Ӱ�С���w�غ��ѪҺ����ָ�˵ȅ��������F��������w�Ȱ�ȫ�ԡ����о����аl��Ч����ˎ���ʹ�Ѫ�X���ϵ�����������ģ�M���ṩ����˼·��

�D8���p�һ����f�������[��Ƥ������Ѫ�X�����о���

�D9���p�һ����f�����ί��������XĤ�ׯ�Ч�Ͱ�ȫ���о���
ԓ�о��õ����������c�аlӋ������������W�c�ӑB���W������ǰ�ؿƌW���ĵȻ�����Y����
Փ��朽���https://www.nature.com/articles/s41467-025-67044-5
- �|�A��W���������ڡ��Z�����о��T�� AFM�������������ܾ���ϩ�w�S���o���� 2026-01-06
- ��c�A���ڈF� AFM�����ƻ����Janus���� - ���F�⡢�����c���m���˟����� 2025-11-19
- �Ͼ��֘I��W����/���մ� AFM���w�S�ػ����ܿ������F��Ⱦ�ӑB�O�y�c���{�ؿ����ί� 2025-11-01
- �A�|���������x�����n�}�M��CCS Chem.������-NNTA�_�h�ۺό��F�غ͗l���¦���Ŀɿغϳ� 2022-05-26
- ���Ͻ����S�/��־�����ڡ����K��W�ˇ��c���ں���������w꿽��ں������������c�����Oؐ������������Ѫ��֧�ܵı��湦�ܻ����о� 2020-07-02
- �A�|������W�����x���ڡ������û��W�����lչ���Ͷ���ģ�M���о��I����Ҫͻ�Ʋ�չʾ�ί���ˎ����Ⱦ���� 2020-02-23