ᘌ��@һ�������ִ�WꐌW˼Ժʿ�͌O�o�����о��Fꠏķ��Ӱ�H���ĄӑB�{�ؙC���Ы@�Æ�ʾ�������Ե��OӋ��һ�N��������ĸ߷�������M�b�o�����ӣ��������һY�����صĺϳɸ߷��ӣ�����朽Y���c���ĸ߷�����ƣ�����������������ȱ�������I���ã��@�N�Y���x���䃞���ķ������g�ԺͿ��{�صķ����g����ã��ڹ����Լ{�ײ��Ϙ�����չ�F��������
�о��F�ͨ�^ģ�M�������ӵľ��ʽM�b�^�̣�����������Ծ����늽��|�{��UA��ԭλ�ӑB�ԽM�b���ɹ������˾���pH푑����Ե������{���w�S�Y�����D1����ԓ�ԽM�b�^�̳ʬF���@�����A���ݻ������������γɼ{�����Y����Ԫ���S��M�b�鲡���Ӽ{���w������K�l�M���ɷ����������{���w�S�Y�����D2�����о��C����ԓ�M�b�wϵ�ķ������ܵ��������صąfͬ�{�أ��e��늺ɱȡ��}��ȡ��ۺ϶ȼ���ҺpHֵ���P�I������ֵ��ע����ǣ�ԓ�wϵչ�F�������Ŀ���pH푑��О飺������pH�l���¾S�ַ������w�S�ΑB���������ԭh���Єt�l�D׃�鲡���Ӽ{���w�����@�N���ܻ�����ò�D�Q�����@�������˼{���d�w���[���M���еĝBЧ�����D3����

�D1. ��푑��������{���w�S���Ƃ估���[���C����

�D2. �����{���w�S���γ��^�̡�

�D3. �����{���w�S��pH푑��ԡ�
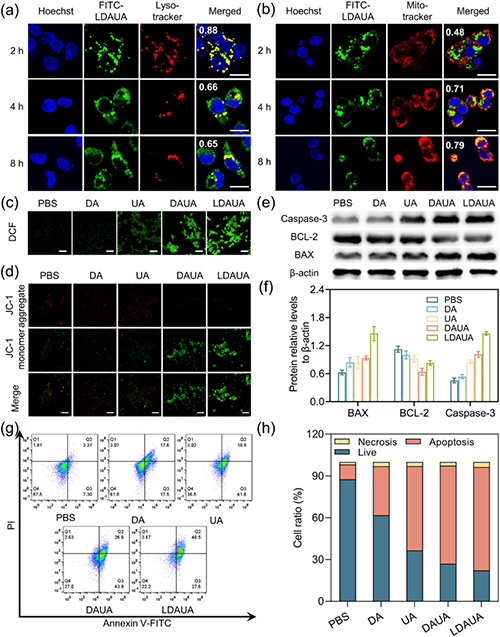
ͨ�^������푑����F�Ͱ�����������ᣨLA����ԓ�f��ϵ�y���F�˶��ع��܃������������[���h����TME���и�Ч�D׃�鎧��늺ɵIJ����Ӽ{���w�����@�������[���������خ��Ԕzȡ���D4�����ڼ����Ȍ��F��ø�w���ݲ��������w���ڸ��^������h�����|�lˎ��ɿ�ጷţ�ͨ�^�T�������w�p��;���T������������ͬ�r������ጷŽM�ֿ��ڼ����|�������ԽM�b���w�S��Y�����@�����Lˎ������r�g���D5��������C����ԓ�f���wϵչ�F�������ąfͬ�ί�Ч�����俹�[��Ч���@�����چ�һ�������܉���Ч����С���[�����L���D�����D6����

�D4. TME푑��Լ{��ˎ������ܡ�

�D5. TME푑��Լ{��ˎ��Ŀ��[���C����

�D6. TME푑��Լ{��ˎ����w�ȿ��[���������D��������
���о����������Ȼˎ��-����������������M�b���ԣ��ɹ������˾���pH푑�����ò�D�Q���ܵ����ܼ{���w�S�dˎϵ�y����Ч��Q��UA�R�����õ��P�Iƿ�i��ԓƽ�_���H���F��UA���[�������f�ͺͿɿ�ጷţ�߀ͨ�^�����w�p���C�ưl�]�fͬ���[��Ч�����@һ�о�����Ȼ�a��ļ{���t�W�����ṩ����˼·����������չ��������ˮ�Կ��[��ˎ����f��ϵ�y�_�l��������Ҫ���R���D���rֵ��δ���о����Mһ����������ĵķ����OӋ��̽�������������ί������-�����fͬ�еđ��Ý�����ԓ��������Bioactive Assembly Cofactor-Assisted Ursolic Acid Helix for Enhanced Anticancer Efficacy via In Situ Virus-like Transition�����}�l���ڡ�Journal of the American Chemical Society���ϣ�DOI: 10.1021/jacs.5c01214�����µ�һ�����Ǽ��ִ�W��ʿ��������ʿ��ԓ�о��õ�������Ȼ�ƌW����ί��֧�֡�
ԭ��朽ӣ�https://pubs.acs.org/doi/10.1021/jacs.5c01214
- ��ƴ���־�����ڡ��O�o���ڈF�ϵ�y�u��������ĸ߷��Ӳ��ϼ���Y���c���ܵ��о� 2018-01-09
- ��ɽ��W���x�����n�}�M��Adv. Funct. Mater.�������ί�������ɽ���߷����о���ȡ�����Mչ 2019-12-28
- ���ݴ�W�����ƌW�c���̌WԺ���ܹ�����ȡ���g�@�ɹ� 2008-12-08
- ��������ǵ��ΈF� ACS Nano�����Ӷ���@�o����λ�ۺ���ͺϼ{�������F�[���B�m�ߏ��ȹ��-���������ѭ�h�ί��ͻ��� 2025-08-01
- ����߿ƻ��W�WԺ�����۽����c������ JACS: �����͡��ø���{�ײ��� �� �I�������� 2025-07-20
- �칤����x/�R�w�R/���ƽ� Small����ˮ�˺�/�͜ع��fͬ�����[���ί� 2025-07-11