��������˹����ܡ������Uչ�F�����g�Ŀ��ٰlչ�����Ƅ��˙C������HMI����ȫ�����ʽ�������M��ˮ���z�������������M�����ԡ������������Լ��̼�푑��ԣ��ɞ�����HMI����������d�w�����y���ˮ���z���������R�ɴ������L��ʹ������ÓˮʧЧ���ҹ��ܻ����쳣�Ԡ����ɻ����Ԟ���r���ӄ�����ӏU������Ⱦ����ˣ��_�l��߸߾��ȸ�֪���h�������Լ�ȫ�������ڿ�ѭ�h�����B�Ѻ���ˮ���z��������������̼�к�Ŀ���µĿɳ��mHMI���g�wϵ�����P�I���x��

���������ݴ�W���L��Ժʿ������̫���ڈF��c�������պ����W�˲ܷ������������ɹ����Ƴ�һ�N���ڷ����W�OӋ��ȫ�����Ͷ�ܾ���ϩ����PVA������������������ˮ���z��������RMSHS����ԓ�о�����Ȼ��"���Kֲ��"�O�˭h���m���C�ƵĆ��l��ͨ�^�����������g�������̈́ӑB���r�I�����F���t�������c�����˙C������HMI���I��Ą�������
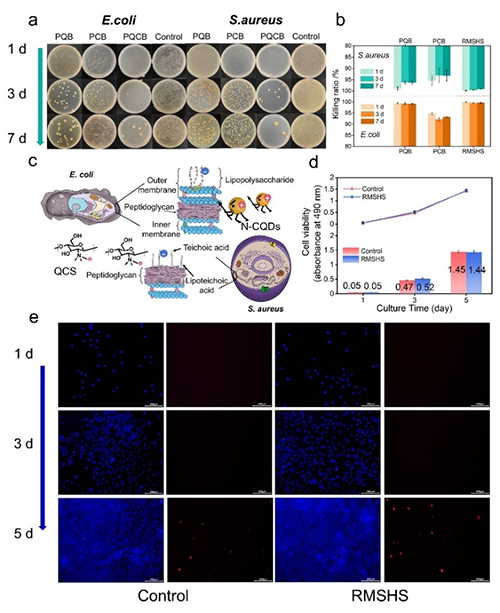
��D1��ʾ��RMSHSչ�F�������Ŀ������ܣ������Sɫ��������ʹ��c�U�����������_99.8%�������������ԣ���ֱ�������������Ƥ�w�����ڿ���Ӗ���������о��FY�ϟo����ݔ���g��Python���̣�����RMSHS���F�˟o�˙C���h�̌��r���ơ��wϵ�Ŀɻ����OӋʹʧЧ��ˮ���z��ͨ�^���β��E���ͻ���Ɍ��F�h�����ԣ��������ܴ����O���I���ṩ�ɳ��m�lչ�ķ�ʽ��

�D1. �ɻ��ն��ˮ���z�������Ķ������˙C��������

�D2. �ɻ��ն�܂������Ŀ��������������Ա������C��
��D2��ʾ���о��F��о���RMSHS���p�ؿ����C�ƣ����ڵ����s̼�����c��N-CQDs���c���@�������ǣ�QCS�����o늸���Ч����������"��x�Ӱ���-�����Ɖ�"�fͬ�־��wϵ��RMSHS�����Sɫ��������ʹ��c�U���ąfͬ�����ʾ����^99.8%���俹���C��Դ��QCS����x�ӽY���cN-CQDs�Ļ����Ɖ����á��wϵ����Ч�������w��Ƥ�������x�a�����纹Һ�ȏU���ڂ�����̎�ۼ����µļ����������}�����⣬��������C����RMSHS��GES-1�����o���ԣ����F�����������������ԡ�

�D3. RMSHS�Ŀɻ������ܼ��C��
��D3��ʾ��ʧЧ��RMSHS��ͨ�^������ˮ�ӟ������ķ�ʽ���գ����F���̦�\�ֲ���ǘӵġ��ͻЧ����ԭλ�t����V��VT-FTIR���Ͷ��S���P���V��2Dcos�������������ӟ��^���К��I���ѣ��������I�γɣ��wϵ���F�˷����g�������ĄӑBƽ�⡣�����U������z���������ڻ����^���з����g������׃���Լ��ӑB���D׃���

�D4. �ɻ��ն�܂������đ�׃���ЙC���������w�\�ӱO�y�еđ���
��D4��RMSHS���е͙z�y�ޣ�1%��׃��������푑�/�֏͕r�g��160/200 ms���̓����Ă��з����ԡ������׃���c��׃�ʾ����Pϵ���Ҳ��������ٶ�Ӱ푡����ޏͺ��RMSHS���ܱ��ַ����Ă������ܣ��������\�ӱO�y������ë��]�Ą�����������RMSHS�c�C���˽Y�Ϙ��������ܿ���ϵ�y���Ɍ��r�O�y������ָ�����Ƕȣ���ͨ�^Python�㷨�R�e��ͬ�քݡ��wϵ�ɞ��t���@ȡ�h��Ӗ���������ṩ�\�ཨ�h���p�p�t��ؓ�����D5����

�D5. ���ڿɻ��ն�܂����������ܿ���ϵ�y�đ���

�D6. �ɻ��ն�܂��������h�̲ٿ��еđ���
�����ڂ����������ķ����ԣ�������ͨ�����ֵ�O����RMSHS������ͨ��ϵ�y���F�ˌ������ɶȟo�˙C�Ŀ��ơ����磬ʳָ�������Ɵo�˙Cˮƽ���D����ָ�͟o��ָ���ƴ�ֱ������ԓϵ�y�ɔUչ�������h�̿���ƽ�_�����ǻ۳��н��O�ṩ֧�����D6����
���P�ɹ�����Eco-friendly Multifunctional Hydrogel Sensors Enabled Sustainable and Accurate Human-Machine Interaction System�����}�l���ڡ�Advanced Materials���ϡ����ݴ�W���һ���߆�λ���Tʿ�о����w������Փ�ĵ�һ���ߣ����ݴ�W���������ڡ����������ͱ������պ����W�˲ܷ�����鹲ͬͨӍ������
ȫ��朽ӣ�https://doi.org/10.1002/adma.202507127
- ���t��һ��Ժʢ�������/�A�ƴ��R������ AFM�������˷������ˮ���z�NƬ-�ڼ���p���ί�����ȡ�����Mչ 2026-03-02
- ����������·���ڈF� AFM���ġ����顱���ֵ��IС������{���w�SĤ - ���F�{��Һ��ͨ�����x 2026-02-25
- �|�A��W�������о��T/ʷ��ꖽ��ڈF� AFM�����������w���b��pH푑��͘�����Ӽ{�����z��������ͨ�^�ؾ��̶�N��������ί����ٰ� 2026-02-20
- �|�ϴ�W��������ڈF� Nat. Commun.����ԪҺ�B���ٵĄӑB������λ���F�ۺ��﹦�ܲ��ϵ����ޏ� 2026-02-28
- ���ݴ�WҦ����/κ��/����Ӱ AFM�����ڹ���|�l���ޏ;۰��������w�Ķ�ܟ���׃ɫ�ɹ��b�� 2026-02-28
- �Ĵ���W���\�s/أ���Fꠡ�Macromolecules����������Y����B-B���ĄӑB�����I�����߿��_�����Ҝ����ޏ͏����w 2026-02-02
- ���Ͻ����S�����/���S�Y������ Adv. Mater. �C�����x��ˮ���z������ - �~����һ�����Ի������O�y 2025-10-31