Ӳ���Ǽ{���w����Ҫ���������W(xu��)���|(zh��)���ѱ��C�����{��-��������þ����@��Ӱ푣�����ѪҺѭ�h(hu��n)���w��(n��i)�ֲ����[���e�ۺͼ�(x��)���zȡ��ˎ���f���^�̡����ш���Ĺ����У��{���w���ė���ģ����EY���ֲ������^���{���w����EY�h(yu��n)���ڲ�����:(x��)����EY��2�C26 kPa������(d��o)���w����w��(n��i)��(sh��)�(y��n)�Y(ji��)�������@���������O(sh��)ӋEY�c������:(x��)������ļ{���w���������о��{��-��������ã�����(qi��ng)ˎ���f��Ч�ʾ�����Ҫ�о��rֵ�����գ�ɽ�|��W(xu��)���������F(tu��n)�(du��)���ÌӌӽM�b����LbL���Ƃ���һϵ�в�ͬӲ�ȣ�2�C31 kPa���ľ��Ҷ�����PEG���{���w����̽���˼{���w����Ӳ�Ȍ��{��-��������õ�Ӱ푡�ֵ��ע����ǣ���ܛ��PEG�{���w����EY~2 kPa�����F(xi��n)������ѵ�ˎ���f��Ч�ʺ��[���ί�Ч�����@��δ���{��ˎ���d�w���O(sh��)Ӌ�ṩ��һ�N��ǰ�����ֶΡ�ԓ��������Multilayered Nanoarchitectonics of Poly(ethylene glycol) Nanoparticles with Tunable Stiffness Modulate Bio-Nano Interactions and Targeted Drug Delivery�����}�l(f��)����ACS Nano�ϡ�ɽ�|��W(xu��)���W(xu��)�c�����W(xu��)Ժ�������ڞ�ԓՓ�ĵ�ͨӍ���ߣ�ɽ�|��W(xu��)��ʿ�о�����������ԓՓ�ĵĵ�һ���ߡ�

�D1 ��a��ͨ�^�{(di��o)��LbL�M�b�ČӔ�(sh��)�Ƃ䲻ͬӲ��PEG�{���w����ʾ��D����b��ͨ�^�{(di��o)�ؼ{���w����Ӳ�ȿ��Խ��͵����|(zh��)�ڼ{���w������������͆κ�����ϵ�y(t��ng)�����������(qi��ng)�˼{���w�����[����λ�ķe�ۺ��[����(x��)���Ĕzȡ������˼{���w���İ����f��Ч�ʡ�
�{���w����Ӳ����Ӱ푼{��ˎ���d�w�w��(n��i)���\(y��n)����Ҫ���أ�Ŀǰ���N���в�ͬEY�ļ{���w������߷��Ӽ{���w������������{���w����֬�|(zh��)�w�ȣ����Ƃ��������EY������Խ������(sh��)������0.2 kPa��9.7 GPa���h(yu��n)���ڲ�����:(x��)����EY ������2�C26 kPa�����@�N���(d��o)���w����w��(n��i)�Č�(sh��)�(y��n)�Y(ji��)�������@���������_�l(f��)Ӳ��̎�ڼ�(x��)��EY�����ļ{���w�������Ը����_��ģ�M�����h(hu��n)���е����W(xu��)����ã���(y��u)���{��ˎ���d�w���O(sh��)Ӌ�����ˎ���f��Ч�ʾ�����Ҫ���x����ԓ�о��У��F(tu��n)�(du��)�l(f��)�F(xi��n)ͨ�^��׃LbL�M�b�ČӔ�(sh��)�����Ƃ�һϵ�в�ͬӲ�ȣ�2-31 kPa����PEG�{���w�����D1����ԭ�����@�R��AFM���y���Y(ji��)���@ʾ���S���M�b�Ӕ�(sh��)�����ӣ�PEG�{���w����Ӳ��Ҳ��u�������D2��������ԓ�F(tu��n)�(du��)�о���PEG�{���w����Ӳ�Ȍ��{��-�����������õ�Ӱ푡��о��l(f��)�F(xi��n)�cӲ��PEG�{���w����ȣ���ܛ��PEG�{���w�����ڽ����˵����|(zh��)���������������c���ɼ�(x��)�����κ˼�(x��)���͘�ͻ�(x��)��������Üp�٣����L������ѪҺ�е�ѭ�h(hu��n)�r�g�����p���˸��K�ķe�ۣ������ˎ���f���ṩ�˿������D3���D4���������M(j��n)һ����{���w�����[�������f��Ч�����M(j��n)һ���������|(zh��)�ᣨHA�����ؓ(f��)�d��K��PEG�{���w�����w��(n��i)��(sh��)�(y��n)�Y(ji��)���������^ܛ�İ���PEG�{���w�����[����λ�ķe�۸��ࣨ�D�壩���Ķ�����(qi��ng)�˿���ˎ����K�İ����f�ͣ���Ч�����[�����L�����ā��f��ԓ�F(tu��n)�(du��)ͨ�^LbL�M�b�ķ������{(di��o)��(ji��)�{���w����Ӳ�Ȟ��{(di��o)��(ji��)�{��-��������ú����ˎ���f��Ч���ṩ��һ�N�µ�;����

�D2��a��PEG�{���w���ښ����е�AFM�D��߶ȷֲ��D����(bi��o)�߳ߴ��300 nm����b��PEG�{���w��ͨ�^����100 nm�V�^��ʾ��D����c������PEG�{���w�����^���ğɹ�y(t��ng)Ӌ����d��������:(x��)����EY������ MCT3T3-E1�����w�S��(x��)������������(x��)������(n��i)Ƥ��(x��)�����t��(x��)����HUVEC��MCF-7��(x��)������e������AFM̽�ʾ��D����f��PEG�{���w������-׃����������g��Hertzianģ���M��Ӌ��PEG�{���w����EY��n = 15����

�D3��a���o�}�oˎ��С��ѪҺ��PEG�{���w���ĝ���C�r�g�ֲ���n = 3������b��BCA �y��PEG�{���w�������ϵ��������ĺ�����n = 3������c���cţѪ�嵰�����B(y��ng)��� PEG�{���w���ϼ�(x��)������SDS-PLGA�����D����d��PEG�{���w���������ĵ����|(zh��)�Ľy(t��ng)Ӌ��D����e-g��PEG �{���w���ϵĵ��ڽy(t��ng)Ӌ������(j��)����ѪҺϵ�y(t��ng)�е�����W(xu��)���ܷ��n = 3������h��PEG NPs�ϵ����|(zh��)����ʾ��D��

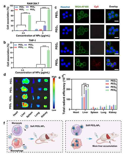
�D4�����B(y��ng)12 h����PEG�{���w���c��a��RAW 264.7����b��THP-1��(x��)��������������n = 3������c��PEG�{���w���c Raw 264.7��(x��)�������B(y��ng)12 h���Ĺ��۽��D��d��ע��PEG�{���w����12 h��С����Ҫ�K����PEG�{���w���ğɹ�D��e����Ҫ�K���ğɹ�y(t��ng)Ӌ������n = 3������c��PEG �{���w���c����(x��)��������ü�����С���w��(n��i)������ֲ�ʾ��D��

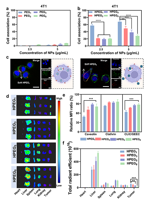
�D5��ʽ��(x��)���x����������a��PEG�{���w���ͣ�b������PEG�{���w���c4T1��(x��)�������B(y��ng)12 h��ļ�(x��)���������n = 3������c������PEG �{���w���c4T1��(x��)�������B(y��ng)12 h�����۽��D��d���{���w��ע��12 h����С����Ҫ����������PEG�{���w���ֲ��ğɹ�D��e����ʽ��(x��)���x������������(n��i)�����Ƅ���4T1��(x��)���zȡ����PEG�{���w����Ӱ푣�n = 3������f��С����Ҫ�K���ğɹⶨ���y(t��ng)Ӌ������n = 3����
�����о������õ�������Ȼ�ƌW(xu��)����ɽ�|ʡ��Ȼ�ƌW(xu��)������Y����֧�֡�
ԭ��朽ӣ�https://pubs.acs.org/doi/full/10.1021/acsnano.5c03978
- ɽ�|��W(xu��)��������/ɽ����W(xu��)�T������� ACS Nano��Ӳ�ȿ��{(di��o)�ij����Ӽ{���z������NIR-II�ɹ��������(d��o)�ļ�(x��)����Ⱦ�ί� 2026-02-11
- ���p���φ���99.99%�ǿ՚� Ӳ�ȿ��{(di��o)��(ji��) 2015-12-11
- ɽ�|��W(xu��)�������ڈF(tu��n)�(du��)AHM��������ԭ������Ҷ����{���������ڹ��-���߅f(xi��)ͬ�ί� 2025-01-08
- ɽ�|��W(xu��)�������ڈF(tu��n)�(du��)AHM�������w�����ľ��Ҷ����{���w������(li��n)���[���ί� 2025-01-08
- ��(f��)����W(xu��)ռ���ѽ��ڈF(tu��n)�(du��)���u��PEG��Ҏ(gu��)����Ⱥ�A(y��)�濹PEG���w - ����LNP��Ч�f�� 2024-10-30
- ������/���f/�Y�� JACS���l(f��)չ�ۺ���C֬�|(zh��)�d�wͨ�^�䷽��(y��u)������mRNA�����x�����f�͵Ķ����A(y��)�yģ�� 2026-03-03
- ��ʿ�m��W(xu��)��������ڈF(tu��n)�(du��) AFM��Һ�B(t��i)���ټ{���w���x�ܸ߷ֱ�ˮ���z3D��ӡ 2025-12-01
�\���P(gu��n)ע�߷��ӿƼ�
- 2026����ߌ��Ї���(sh��)�(y��n)�Ұl(f��)չ...
- �����I(l��ng)Ʊح300+���h��I(y��)�R��...
- �P(y��ng)���Ж|�����L���Ѓx�����{(l��n)...
- �f����Ŀ �ذ��_�֣�2025�C(j��)...
- ICIE���H(�V��)Ϳ�Ϲ��I(y��)չ�[...
- �_չ�ڼ����ۄ�������朄�δ...
- 9������Ҋ���£�AI�(q��)��+���a(ch��n)...
- �P(gu��n)���e�k�ڶ�ʮ�����Ї����H...
- �R�ۼ�˃x�� ����ȫ���̙C(j��) ...
- CPHI����չ��(sh��)�(y��n)�҃x���c�O(sh��)��...
- ���ܹ��A��朆���������22��...
- ������/���f/�Y�� JACS���l(f��)...
- ��ɽ��W(xu��)��־�x�����w�����...
- ���������������ֈF(tu��n)�(du��) Angew...
- �Ϻ�����/��������(sh��)�(y��n)��...
- ���t(y��)��һ��Ժʢ�������/�A...
- �пƴ���Ƙ�������������/...
- �����������/������������...
- �㹤��������/�~��Ҋ�n�}�M ...
- ��������-��־�F(tu��n)�(du��) AFM �C��...
- �|�ϴ�W(xu��)��������ڈF(tu��n)�(du��) Nat...
- ���ݴ�W(xu��)Ҧ����/κ��/����Ӱ...